Материал: Sb95748

Внимание! Если размещение файла нарушает Ваши авторские права, то обязательно сообщите нам

Рис. 3.1 Однофазный мостовой выпрямитель с противо-ЭДС

тока относительно напряжения

на

угол

приводит к

появлению в

выпрямленном напряжении

отрицательных участков,

что вызывает

снижение его среднего значения

.

Длительность протекания тока через

каждый вентиль остается равной половине периода напряжения питающей

сети. При E0

0

и конечном значении ( xH ) моменты включения вентилей

зависят от

величины

противо-ЭДС

. Если

,

вентили

не

включаются, ток

,

а интервал проводимости тока через вентиль

. С

уменьшением

тока интервал проводимости возрастает, и в пределе, при

он составляет 180 . Кривые токов и напряжений для двух случаев

величины Е0

приведены на рис.3.2.

 

 

 

 

В режиме I

угол

и выпрямленный ток

имеет

прерывистый

характер. В промежутке (0-01) включены вентили 1 и 3, а в промежутке (0203) – вентили 2 и 4. За начало координатной системы принимаем момент открывания тиристоров 1 и 3. В момент включения тиристоров 1 и 3 напряжение вторичной обмотки трансформатора равно величине противоЭДС :

2U2ф sin E0 , sin

E0

.

 

 

 

 

 

 

2U2ф

 

В момент выключения вентилей 1 и 3 угол t и мгновенный ток

:

cos cos( )

E0

.

 

 

или

 

xa (1 q)

 

21

 

 

 

 

Рис.3.2. Кривые токов и напряжений однофазного мостового управляемого выпрямителя

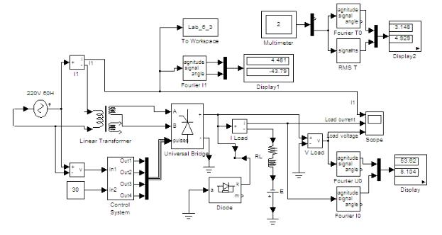
Описание лабораторной установки

В лабораторной работе используется виртуальная установка для исследований, предусмотренных содержанием работы. Виртуальная лабораторная установка показана на рис. 3.3. Модель однофазного управляемого выпрямителя включает в себя все блоки, входящие в состав модели однофазного неуправляемого выпрямителя, перечисленные и описанные в лабораторной работе №1. Особыми блоками, входящими в состав этой виртуальной установки, являются:

однофазный тиристорный мост (Universal Bridge), вместо диодного;

блок для измерения действующего тока тиристора (RMS TO);

блок для измерения амплитудного значения тока и его фазы в цепи питания (Display 1), среднего и действующего значения тока тиристора

(Display2);

блок To Workspace, предназначенный для передачи исследуемого сигнала в рабочее пространство Matlab с последующей обработкой пакетом расширения Signal Processing Toolbox для исследования гармонического спектра тока потребления.

Реализация силовых блоков управляемого выпрямителя осуществляется с использованием виртуальных блоков из библиотеки System Blockset, в

22

Рис.3.3 Модель однофазного управляемого выпрямителя

которой для мостовой схемы можно использовать блок Universal Bridge. Окно настройки блока показано на рис. 3.4. В нем показано, что имеется два плеча, в качестве полупроводниковых элементов выбраны тиристоры с соответствующими параметрами.

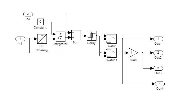
Схема управления тиристорным выпрямителем реализована на блоках основной библиотеки Simulink в соответствии с функциональной схемой преобразователя, представленной на рис.3.5, в состав которой входит фазосдвигающее устройство (ФСУ), включающее в себя генератор опорного сигнала (ГОН), нуль-орган или элемент сравнения (НО), и усилительформирователь отпирающих сигналов (УФ). Опорное напряжение, вырабатываемое генератором пилообразного напряжения и синхронизированное с напряжением сети, подается на схему сравнения (НО), на которую одновременно поступает и сигнал управления. Со схемы сравнения сигнал поступает на усилитель-формирователь импульсов (УФ). Далее в виде мощного, обладающего крутым фронтом и регулируемого по фазе импульса подается на управляющий электрод.

Используемая модель блока управления тиристорным преобразователем (Control system) показана на рис.3.6. Схема управления реализована на блоках основной библиотеки Simulink в соответствии с функциональной схемой. Блоки Constant, Hit Crossing, Integrator моделируют генератор пилообразного напряжения (ГПН). На вход In1 поступает синхронизирующий сигнал от сети, а сигнал задания угла управления - на вход In2. Блоки Sum, Relay, реализуют схему сравнения (НО). Блоки Switch, Switch1 реализуют распределение импульсов. Выходные сигналы с этих блоков управляют тиристорами через выходные порты Out1, Out2, Out3,Out4.

23

Рис.3.4 Окно настройки управляемого выпрямителя

ФСУ

UBX ГОН

UCM

 

 

UОП

НО

УФ

UУСТ

 

 

Рис.3.5 Функциональная схема одного канала синхронной системы управления тиристорным преобразователем

24

Рис.3.6 Модель блока управления тиристорным преобразователем

Блок То Workspace предназначен для передачи исследуемого сигнала в рабочее пространство Matlab с последующей обработкой пакетом расширения Signal Processing Toolbox для исследования гармонического спектра тока потребления. Окно настройки параметров блока показано на рис. 3.7. В первое поле окна настройки (Variable name) введено название переменной для записи измеренного вектора в рабочее пространство. Во втором поле (Limit date points to last) вводится предельное число шагов моделирования, то есть определена длина вектора (количество записанных значений исследуемой переменной). Длина вектора должна быть связана как с частотой (периодом) исследуемого сигнала, так и со временем поля Sample time. Частота исследуемого сигнала в рассматриваемом случае равна 50 Гц (период 0,02 с). При времени считывания сигнала 2е-4 на периоде считывается 100 точек. Из этого следует, что в рабочую область при длине вектора 200 будут записаны два последних периода исследуемого сигнала. Для получения спектра необходимо записывать в рабочую область не менее двух периодов. По умолчанию во втором поле задается константа inf-, при этом данные регистрируются во всем интервале моделирования. В третьем поле (Decimation –прореживание) вводится дискретность регистрации данных. Цифра 1 означает, что регистрация происходит на каждом шаге моделирования. В поле Sample time вводится величина шага – дискретность изменения модельного времени. Время в поле Sample time должно быть согласовано с шагом моделирования в окне параметров моделирования. Формат вектора, в котором будут сохранены данные в рабочей области, устанавливается в нижнем поле окна Save format. Блок To Workspace используется для обработки данных в пакете расширения Signal Processing Toolbox. При этом данные должны сохраняться построчно (array). Для

25