-В поле Stop time задать время моделирования в секундах, равное 10-
20периодов напряжения источника;
-В поле Туре задать переменный шаг (Variable-step) и метод решения дифференциальных уравнений — ode 23tb (stiff/TR-BDF2);
-В поле Max step size установить значение шага моделирования, это же значение занести в поле Sample time блоков настройки параметров источника питания и блока Display.
В оставшихся полях можно оставить то, что компьютер устанавливает по умолчанию.
4.Составить таблицу (Табл.1.2) заданий для моделирования, для чего
изменить активное сопротивление нагрузкиRH |
от заданного значения до 120 |
||||||||
Ом с приращением |
RH |
= 20 Ом и пересчитать значение индуктивности, |
|||||||
согласно условию |
|
X H |
(10 30)RH . |
|
|
Таблица 1.2 |
|||
|
|
|
|
|
|
|
|
|
|
RH , Ом |
|
10 |
|
|
30 |
|
|
|
120 |
|
|
|
|
|
|
|
|
|
|
LH , Гн |
|
|
|
|
|
|
|
|
|
|
|
|
|
|
|
|
|
|
|
5. Произвести моделирование для всех приведенных в таблице 1.2 режимов. Результаты моделирования занести в таблицу 1.3.
|
|
|
|
|
|
|
|
|
|
|
|
|
|
|
|
|
|
|
|
|
|
|
|
|
Таблица 1.3 |
|
|
|
|
|
|
|
|
|
|
|
|
|
|
|
|
|
|
|
|
|
|
|
|
||||
Р |
|
|
Данные |
|
|
|
|
|
|
|
Измерения |
|
|
|
|
|
Вычисления |
|||||||||
е |
|
|
|
|
|
|
|
|
|
|
|
|
|
|
|
|
|
|
|
|
|
|
|
|
|
|
ж |
U |
1max |
f |
1 |
L |
H |
R |
H |
I |
H |
U |
H |
I |
1(1)max |
|
1 |
|
U |
VD max |
I |
VD max |
S |
1(1) |
|
P |
P |
и |
|
|
|
|
|
|
|
|
|
|
|
|
|
1(1) |
H |
|||||||||||
|
|
|
|
|
|
|
|
|
|
|
|
|
|
|
|
|
|
|
|
|
|
|
|
|
|
|
м |
|
|
|
|
|
|
|
|
|
|
|
|
|
|
|
|
|
|
|
|
|
|
|
|
|
|
ы |
|
|
|
|
|
|
|
|
|
|
|
|
|
|
|
|
|
|
|
|
|
|
|
|
|
|
В |
Гц |
Гн |
Ом |
А |
В |
|
А |
град |
|
|
В |
|
А |
ВА |
|
Вт |
Вт |
|||||||||
|
|
|
|
|
|
|||||||||||||||||||||
|
|
|
|
|
|
|
|
|
|
|
|
|
|
|
|
|
|
|
|
|
|
|
|
|
|
|
1 |
|
|
|
|
|
|
|
|
|
|
|
|
|
|
|
|
|
|
|
|
|
|
|
|
|
|
|
|
|
|
|
|
|
|
|
|
|
|
|
|
|
|
|
|
|
|
|
|
|
|
|
|
|
n |
|
|
|
|
|
|
|
|
|
|
|
|
|
|
|
|
|
|
|
|
|
|
|
|
|
|
|
Амплитуда первой гармоники тока в источнике питания I1(1) max |
и начальная |
||||||||||||||||||||||||
фаза этого тока 1 определяются по показаниям Display 1, ток и напряжение
на нагрузке определяются по показаниям Display 2. Мгновенные значения этих величин можно наблюдать на экране осциллоскопа. По завершении каждого режима моделирования появляется графическое окно блока Multimeter с кривыми мгновенных значений напряжения и тока диода. Максимальные значения этих величин табл.1. 3 определяются из этого окна.
По результатам табл.1.3 строятся: |
|
|
- внешняя характеристика выпрямителя U H |
f (IH ) ; |
|
- энергетические характеристики выпрямителя: |
||
I1(1) max f (IH ) ; |
IVD max f (IH ) ; S1(1) f (PH max ) ; |
P1(1) f (PH max ) |
11
Расчетная часть
1.Вывести формулу для определения среднего значения выпрямленного напряжения (по теоретическим временным диаграммам).
2.Определить теоретические действующие значения тока диода, вторичной и первичных обмоток трансформатора для всех видов нагрузки.
3.Вычислить значения полной и активной мощности, потребляемой выпрямителем от источника питания по первой гармонике и значение мощности в нагрузке по выражениям:
S1(1) |
|
U1MAX I1(1)MAX |
(ВА), P1(1) S1(1) cos 1 , PH |
U H I H . |
|
||||
|
2 |
|
|
|
Содержание отчета
1.Схемы установки (электрическая и виртуальная).
2.Выражения для расчета основных характеристик.
3.Построенная внешняя характеристика.
4.Построенные энергетические характеристики на одном рисунке.
5.Осциллограммы мгновенных напряжений и токов.
6.Сравнение полученных результатов с теоретическими зависимостями.
7.Выводы по работе.
Контрольные вопросы
1.Какими основными параметрами характеризуется выпрямитель.
2.Как влияет характер нагрузки на работу выпрямителя.
3.Какова длительность проводящего состояния диода. От каких факторов она зависит.
4.Что такое внешняя характеристика выпрямителя.
5.В каких случаях используется нулевой диод.
6.От каких факторов зависят энергетические характеристики выпрямителя.
Литература
1.Воскобович В.Ю., Королева Т.Н., Павлова В.А. Электроэнергетические установки и силовая электроника транспортных средств. Учебник. Л.: Элмор, 2000.
2.Герман-Галкин С.Г. Силовая электроника. Лабораторные работы на ПК. СПб.: Корона принт, 2002
3.Лазарев Ю. Моделирование процессов и систем в MATLAB. Учебный курс. СПб.: Питер, 2005
12
Лабораторная работа 2.
Исследование трехфазного мостового неуправляемого выпрямителя
Цель работы
Исследование трехфазного мостового неуправляемого с нулевым диодом выпрямителя при работе на различную активно-индуктивную нагрузку.
Общие сведения:
Предлагаемая лабораторная работа позволяет исследовать работу трехфазного мостового неуправляемого с нулевым диодом выпрямителя при работе на различную активно-индуктивную нагрузку. Принципиальная схема исследуемой схемы представлена на рисунке 2.1.
A B C
w1
u2 A |
u2B |
u2C |
|
w2 |
|
|
|||
V 2 |
1 |
|
|
V1 |
|
|
|
|
|
V 4 |
|
2 |
|
V 3 |
|
|
|
|
|
V 6 |
|
|
3 |
V 5 |
|
|
|
|
|
|
|
Zн |
|
|
Рис.2.1 Трехфазный мостовой выпрямитель.
Вентили 1,3,5 образуют катодную, а вентили 2,4,6 – анодную группы (рис.2.1). Из катодной группы ток пропускает тот вентиль, к аноду которого подводится большее положительное напряжение.
В любом промежутке времени должны быть включены два вентиля – один из катодной, а другой из анодной группы. Поочередная работа различных пар вентилей в схеме приводит к появлению на сопротивлении
ZH выпрямленного напряжения, состоящего из частей линейных напряжений вторичных обмоток трансформатора.
13
Временные диаграммы, характеризующие работу схемы, представлены на рис. 2.2. На временных диаграммах здесь и далее ось абсцисс – это ось времени, измеряемая в электрических градусах: t .Оси ординат – изменение во времени соответствующих электрических величин.
В реальных условиях, когда каждая обмотка трансформатора характеризуется омическим индуктивным сопротивлением xa , отличным от
нуля, во всех многопульсных схемах образуются частичные контуры короткого замыкания между отдельными фазами, вовлекающие в работу одновременно не 2, а 3 и более тиристора. В простейшем случае в трехфазном мостовом выпрямителе в момент коммутации задействованы три тиристора. При этом мгновенное значение выпрямленного напряжения не падает до нуля, а становится равным среднему арифметическому значению напряжений фаз, в вентилях которых коммутируются токи. Для трехфазной мостовой мгновенное значение выпрямленного напряжения на интервале коммутации тока между вентилями фаз 
и
равно
,
где ua и ub – мгновенные значения фазных напряжений вторичной обмотки трансформатора. Длительность протекания тока через вентили увеличивается
на угол и становится равной |
2 |
. Временные диаграммы, |
|
3 |
|||
|
|
характеризующие работу схемы с учетом процесса коммутации, представлены на рис. 2.3.
Описание лабораторной установки
В лабораторной работе используется виртуальная установка для исследований, предусмотренных содержанием работы. Виртуальная лабораторная установка показана на рис. 2.4.
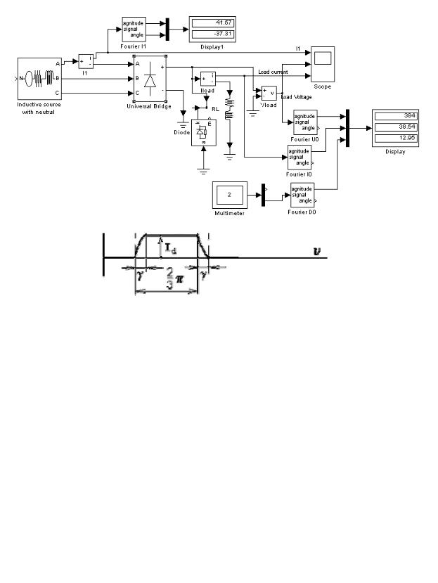
Всостав модели трехфазного мостового выпрямителя входят:
Источник трехфазного синусоидального напряжения (Inductive Source with neutral).
Трехфазный диодный мост (Universal Bridge).
Активно-индуктивную нагрузку (R,L).
Нулевой диод (Diode).
Измерители мгновенных токов в источнике питания (I 1) и нагрузке (I Load), мгновенного напряжения на нагрузке (U Load).
Блок для измерения гармонических составляющих тока питания (Fourier I1), постоянной составляющей (среднего значения) тока нагрузки (Fourier I0), напряжения на нагрузке (Fourier U0) и тока в диоде выпрямителя (Fourier D0).
Блок для наблюдения (измерения) мгновенных значений тока в цепи
14
Рис.2.2 Временные диаграммы токов и напряжений трехфазного мостового управляемого выпрямителя с активно-индуктивной нагрузкой
Рис.2.3 Временные диаграммы токов и напряжений трехфазного мостового управляемого выпрямителя с активно-индуктивной нагрузкой при 0
Рис.2.4 Модель трехфазного мостового выпрямителя
питания, тока нагрузки и напряжения на нагрузке (Scope).
15