Материал: Management-and-Organization-Behavior

Внимание! Если размещение файла нарушает Ваши авторские права, то обязательно сообщите нам

Span of Management and the Levels

The limitation on the part of a manager to manage an infinite number of subordinate obviously results in the levels in the organization. Thus, an inverse relationship generally exists between the span of management and number of management levels. That is, if an organization has wide span, the resulting structure will be flat, with few levels of management. Conversely, is an organization has narrow span; the structure will be tall with many management levels. Both the situations of wide as well as narrow spans and the resulting flat and tall structures are shown in Figure. Company B: Flat structure caused by wide spans of control for 64 operative employees.

(Span of control: 8, management layers: 2)

S

S

S

S

S

S

S

S

Figure 9.3: Span of control and Management layers

Company A: tall structure caused by narrow spans of control for 64 operative employees

(Spans of control: 4; management layers:3)

DH

DH

DH

DH

S S S S

S S S S

S S S S

S S S S

Figure 9.4: Span of control and Management layers

105

As presented in the above figures, in Company A, each supervisor’s span covers four subordinates, and four department heads report to the chairman. There are a total of 21 managers, arranged in four management levels. In contrast, in company B, each of the eight supervisors exercise controls over eight subordinates. As a result, there exists only three layers. In this case, by increasing the span from four to eight, one layer of management is eliminated.

Problems with levels

Creation of too many levels has certain problems related to the costs associated with communication and managerial control.

i.Costs: Levels are costly. Too many levels involve lot of expenditure. Additional facilities in terms of secretarial staff have to be provided besides the pay differentials in the compensation package. In many organizations substantial expenditure has been saved by increasing the span.

ii.Communication: Successive layers of management act as communication filters distorting the transmission of information. Experience shows that the greater the number of management levels a message must pass through, the longer it will take to reach its destination. More often, the information also looses clarity. Thus, communication or organizational objectives, plans and policies become difficult. Omissions and misinterpretations usually occur as information passes through too many levels in the scalar chain.

iii.Managerial control: The distance between the top and bottom levels of an organization also affects control. For example, even the best of the plans which are definite and complete at the top level lose clarity as the plans are sub-divided and elaborated at lower levels. Consequently, at the implementation stage of the plan, control becomes difficult.

Current Thinking on Span of Management

In contrast to the traditional thinking, modern management theories emphasize that there are too many variables that influence the span. Thus, the emphasis has shifted to the variables in the situation. While the fact that there is a limit to the number of subordinates that can

106

be effectively managed can not be disputed, the exact number will depend upon the following factors.

Factors Influencing Span of Management

i.Manager’s personality: If managers share a strong need for power, they may prefer a wider span of control. On the other hand, some managers feel threatened because they cannot oversee the activities of too many people. Such managers would naturally prefer a narrow span.

ii.Manager’s capability: An experienced, well trained and knowledgeable manger is normally able to handle a relatively wider span than a less capable manager.

iii.Subordinates capabilities: Experienced and well-trained subordinates will be able to resolve the difficulties themselves. They do not take much of the time of the superior. The need for frequent contacts is also obviously less.

iv.Fatigue tolerance: Physical and mental fatigue may limit a manager’s capacity for control. There are only so many hours in a day, and only so many things can be done at a time. Consequently, the greater the physical or mental demands of a job, the narrower the span of control.

v.Activity level: The pace and pattern or work in an engineering firm, an investment firm, and a university differ in many respects. Moreover, there also exist differences between the various units of an organization. For example, production activity compared to public relations. Thus, the more active the pace and pattern of a manager’s work, the narrower the appropriate span of control.

vi.Non-supervisory activities: If a manager spends more time on non-supervisory activities like long-range planning and outside assignments, he tends to have less time to supervise the subordinates. This obviously limits the span.

vii.Similarity of activities supervised: If the nature of activities performed by the subordinates is routine, the superior can manage many subordinates. On the other hand, if unique and non-routine problems are more frequent, the span is limited.

viii.Complexity of work: Simple job assignments are usually easier to supervise than complex ones. The problems that arise are generally less demanding and take less of the superior’s time. Thus, less

107

supervision will be necessary, contributing for a wider span.

ix.Availability of sophisticated facilities: Availability of more advanced and sophisticated facilities like high speed telecommunication devices, modern office equipment, etc., will help the manager in managing a relatively wider span.

x.Location: If subordinates are physically dispersed, a manager will need to spend more time in travelling and communicating. The span of control in such a case will be narrow. To conclude, it has to be remembered that despite the desirability of flat structures, the span of management may be limited by certain factors. As an enterprise grows, the increase in organization levels cannot be completely avoided. What is required is a precise balancing of all the factors in a given situation. Widening spans and reducing levels may be the answer in some cases, while the opposite may be true in others.

Departmentation

Organizations are in different sizes and may be producing single product or multiple products. May be operating in small geographic area or different areas in the world. To cope with these varied objectives, strategies and situations, managers adopt different design/models of organization structure. Departmentation is the process of dividing the organization’s overall task into manageable submits. The subunits are often referred to as departments, divisions, or sections. By whatever name the units are called, the process of creation of such sub-units to facilitate the performance of activities is known as departmentation.

Functional Departmentation

This is perhaps the most logical and simple form of departmentation. Functional departmentation is the process of creating organizational units on the basis of the firm’s major activities. It involves grouping employees according to the broad tasks they perform. Normally separate departments are created for all the key activities of the business. For example, in a manufacturing company, the activities essential to the existence of the company relate to production, marketing human resources and finance. However, in non-manufacturing concerns the primary activities may differ. In a transport company, the key areas may be operations, sales and finance. Thus, public utility concerns like electricity, transport, banking,

108

insurance and hospitals have their own distinct key functional areas. In all these cases, under functional departmentation, major or primary departments are created along the key functional areas of the respective business.

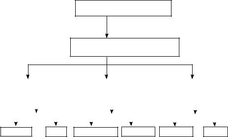
If the organization is large, or in other words, as the organization grows, major departments can be subdivided. These sub divisions or departments are called derivative departments. The essential idea is to take advantage of specialization. A typical functional organization with major departments and derivative departments is shown in figure.

CHAIRMAN

MANAGING DIRECTOR

 

 

 

 

 

 

 

 

 

 

 

 

 

 

 

MANAGER

 

MANAGER

MANAGER

MARKETING

 

PRODUCTION

 

FINANCE

 

 

 

 

 

 

 

 

 

 

 

 

 

 

 

 

 

 

 

 

 

 

 

 

 

 

 

 

 

 

 

 

 

 

 

 

 

 

 

 

 

 

 

 

 

 

 

 

 

 

 

 

 

 

 

 

ADVRTISING

SELLING

MANUFACTURING PURCHASING ACCOUNTING

TAXES

Figure 9.5: FUNCTIONAL DEPARTMENTATION

The following are the advantage and disadvantages of functional departmentation.

Advantages:

-- It is the most logical and simple form of departmentation; -- It makes efficient use of specialized resources and skills;

-- It makes supervision easier, since each manager has to be an expert in only his or her functional area of operation; and

-- It fosters development of expertise in specialized areas.

109