6
Применение производной к исследованию функций
Необходимые условия возрастания (убывания) функции:
Если дифференцируемая на интервале (a,b) функция f (x) возрастает (убывает), то f (x) 0, x (a,b) ( f (x) 0, x (a,b) .
Достаточные условия возрастания (убывания) функции:
Если |
функция f (x) дифференцируемая на интервале (a,b) и |
f |
|
(x) 0 , |
|||
x (a,b) , то эта функция f (x) возрастает на интервале (a,b) . |
|
|
|
Если |
функция f (x) дифференцируемая на интервале (a,b) и |
f |
|
(x) 0 , |
|||
x (a,b) , то эта функция f (x) убывает на интервале (a,b) .
Необходимые условия существования экстремума функции:
Если дифференцируемая функция f (x) имеет экстремум в точке x0 , то ее производная в этой точке равна нулю: f (x0 ) 0 .
Достаточные условия существования экстремума функции:
Если непрерывная функция f (x) дифференцируема в некоторой -
окрестности критической точки x0 и при переходе через нее (слева направо)
производная меняет знак, то x0 – точка экстремума.
Если знак меняется с плюса на минус, то x0 – точка максимума.
Если знак меняется с минуса на плюс, то x0 – точка минимума.
Достаточные условия выпуклости (вогнутости) графика функции:
Если |
функция |
f (x) |
во |
всех |
точках |
|
|
интервала |
(a,b) |
имеет |
||
отрицательную вторую производную, |
то есть |
f |
|
x (a,b) , |
то ее |
|||||||
|
(x) 0, |
|||||||||||
график – выпуклый (выпуклый вверх) на интервале (a,b) . |
|
|
|
|||||||||
Если |
функция |
f (x) |
во |
всех |
точках |
|
|
интервала |
(a,b) |
имеет |
||
положительную вторую производную, |
то есть |
f |
|
x (a,b) , |
то ее |
|||||||
|
(x) 0, |
|||||||||||
график – вогнутый (выпуклый вниз) на интервале (a,b) . |
|
|
|
|||||||||
Достаточные условия существования точек перегиба: |
|
|
||||||||||
Если вторая производная |
|
меняет знак |
при переходе через точку |
|||||||||
f |
(x) |
|||||||||||
x0 (в которой |
|
0 или |
|
не существует), то |
точка графика с |
|||||||
f (x0 ) |
f |
(x0 ) |
||||||||||
абсциссой x0 – |
точка перегиба. |
|
|
|
|
|
|
|
|
|
|
|
7
1.2. Варианты Расчетно-графической работы по теме «Полное исследование функции и построение ее графика»
Задание: Исследовать методами дифференциального исчисления функции и на основании результатов исследований построить их графики.
Вариант 1 |
a) |
y 3x x3 ; |
|
|
|
|
|
|
б) |
y |
|
|
|
|
|
x |
2 |
|
|
|
; |
|
|
|
|
|
|
|
|
|
|
|
|||||||||||||||||||||||
|
|
|
|
|
|
|
|
|
|
|
|
|
|
|
|
|
|
|
|
|
|
|
|
|
|
|
|
|
|
|
|||||||||||||||||||||||||
|
|
|
|
|
|
|
x2 |
|
|
|
|
|
|
|
|
|
|
|
|
|
|
|
|
|
|||||||||||||||||||||||||||||||
|
|
|
|
|
|
|
|
|
|
|
|
|
|
|
|
|
|
|
|
|
|
|
|
|
|
|
|
|
|
|
|
1 |
|
|
|
|
|
|
|
|
|
|
|
|
|||||||||||
Вариант 2 |
a) |
y |
1 |
|
|
x |
3 |
3x |
2 |
|
9x 27 ; |
б) |
y |
|
x3 4 |
; |
|
|
|
|
|
|
|
|
|
|
|
||||||||||||||||||||||||||||
8 |
|
|
|
|
|
|
|
|
|
|
|
3x2 |
|
|
|
|
|
|
|
|
|
|
|
|
|
|
|
||||||||||||||||||||||||||||
|
|
|
|
1 |
|
|
|
|
|
|
|
3 |
|
|
|
|
|
2 |
|
|
б) |
y |
|
|
|
|
|
|
|
|
|
|
1 |
|
|
|
|
|
|
|
|
|
; |
||||||||||||
Вариант 3 |
а) |
y 8 x |
|
|
12x |
|
36x ; |
|
x2 2x |
2 |
|||||||||||||||||||||||||||||||||||||||||||||
|
|
|
|
|
|
|
|
|
|
|
|
||||||||||||||||||||||||||||||||||||||||||||
Вариант 4 |
а) |
y 3x2 x3 ; |
|
|
|
|
|
|
б) |
y |
|
|
|
|
|
|
1 |
|
|
|
|
|
|
|
|
|
; |
||||||||||||||||||||||||||||
|
|
|
|
|
|
|
|
|
|
|
|
|
|
|
|
|
|
|
|
|
|
|
|
|
|
||||||||||||||||||||||||||||||
|
|
|
|
|
|
|
|
|
|
|
|
|
|
|
|
|
|
|
|
|
|
|
|
|
|
||||||||||||||||||||||||||||||
|
|
|
|
|
|
|
|
|
|
|
|
|
|
|
|
|
|
|
|
|
|
|
|
|
|
|
|
|
|
|
|
|
|
x2 4x 3 |
|||||||||||||||||||||
|
|
y |
1 |
|
x |
3 |
12x ; |
|
|
y |
x 1 2 |
|
|
|
|
|
|
|
|||||||||||||||||||||||||||||||||||||
Вариант 5 |
а) |
|
|
|
|
|
|
|
|
|
|
|
|
б) |
|
|
|
|
|
|
|
|
|
|
; |
|
|
|
|
|
|||||||||||||||||||||||||
|
|
|
|
|
|
|
|
|
|
|
|
|
|
|
|
|
|
|
|
|
|
|
|
|
|||||||||||||||||||||||||||||||
|
|
|
|
8 |
|
|
|
|
|
|
|
|
|
|
|
|
|
|
|
|
|
|
|
|
|
x 2 |
|
|
|
|
|
|
|
||||||||||||||||||||||
|
|
|
|
|
|
|
|
|
|
|
|
|
|
|
|
|
|
|
|
|
|
|
|
|
|
|
|
|
|
|
|
|
|
|
|
|
|
|
|
|
|
|
|
|
|
|
|||||||||
|
|
y |
|
1 |
|
|
2x |
3 |
21x |
2 |
60x ; |
|
y |
x 3 |
2 |
|
|
|
|
|
|
|
|
|
|||||||||||||||||||||||||||||||
Вариант 6 |
а) |
|
|
|
|
|
|
|
|
|
|
|
б) |
|
|
|
|
|
|
|
|
|
|
|
|
|
|
|
; |
|
|
|
|
|
|
|
|
||||||||||||||||||
|
|
|
|
|
|
|
|
|
|
|
|
|
|
|
|
|
|
|
|
|
|
|
|
|
|
|
|
||||||||||||||||||||||||||||
|
|
|
|
6 |
|
|
|
|
|
|
|
|
|
|
|
|
|
|
|
|
|
|
|
x |
1 |
|
|
|
|
|
|
|
|
|
|
|
|||||||||||||||||||
|
|
|
|
|
|
|
|
|
|
|
|
|
|
|
|
|
|
|
|
|
|
|
|
|
|
|
|
|
|
|
|
|
|
|
|
|
|
|
|
|
|
|
|
|
|
|
|
|
|
|
|||||
Вариант 7 |
а) |
y |
1 |
|
|
x |
3 |
6x |
2 |
; |
|
|
б) |
y |
|
|
|
|
x3 |
|
|
|
; |
|
|
|
|
|
|||||||||||||||||||||||||||
8 |
|
|
|
|
|
|
|
6 2x2 |
|
|
|
|
|
||||||||||||||||||||||||||||||||||||||||||
Вариант 8 |
а) |
y |
|
1 |
|
|
x |
3 |
6x |
2 |
9x 54 ; |
б) |
y |
|
|
|
|
|
|
x3 |
|
|
|
; |
|
|
|
|
|
|
|
|
|||||||||||||||||||||||
|
9 |
|
|
|
|
|
|
|
2x2 8 |
|
|
|
|
|
|
|
|
||||||||||||||||||||||||||||||||||||||
Вариант 9 |
а) |
y |
|
1 |
|
|
x |
3 |
3x |
2 |
; |
|
б) |
y |
|
x2 |
|
x 4 |
; |
|
|
|
|
|
|||||||||||||||||||||||||||||||
|
2 |
|
|
|
|
|
|
|
|
|
|
|
|
|
|
|
|
2x |
|
|
|
|
|
|
|
|
|
|
|||||||||||||||||||||||||||
|
|
|
|
|
|
|
|
|
|
|
|
|
|
|
|
|
|
|
|
|
|
|
|
|
|
|
|
|
|
|
|
|
|
|
|
|
|
|
|
|
|
|
|
|
|
|
|
|
|
|
|
|
|
|
|
|
|
|
1 |
|
2x3 21x2 60x ; |
|
|
|
|
|
|
|
|
x2 |
x |
|
3 |
|
|
|
|
||||||||||||||||||||||||||||||||||
Вариант 10 |
а) |
y |
|
y |
|
|
|
|
|||||||||||||||||||||||||||||||||||||||||||||||
б) |
|
2 |
; |
||||||||||||||||||||||||||||||||||||||||||||||||||||
6 |
|
|
|
|
|
|
|
|
|
|
|||||||||||||||||||||||||||||||||||||||||||||
|
|
|
|
|
2x 1 |
|
|
||||||||||||||||||||||||||||||||||||||||||||||||
|
|
|
|
|
|
|
|
|
|
|
|
|
|
|
|
|
|
|
|
|
|
|
|
|
|
|
|
|
|
|
|
|
|
|
|
|
|
|
|
||||||||||||||||
|
|
|
|
|
|
|
|
|
|
|
|
|
|
|
|
|
|
|
|
|
|
|
|
|
|
|
|
|
|
|
|
|
|
|
|
|
|
|
|
|
|
|
|
|
|
||||||||||
|
|
|
|
|
|
|
|
|
|
|
|
|
|
|
|
|
|
|
|
|
|
|
|
|
|
|
|
|
|
|
|
|
|
|
|
|
|
|
|
|
|
|
|
|
|
|
|
|
|
|
|
|
|
||
Вариант 11 |
а) |
y x3 |
|
3x ; |
|
|
|
|
|
|
б) |
y |
|
|
|
|
|
x |
4 |
|
|
; |
|
|
|
|
|
|
|
|
|
|
|
||||||||||||||||||||||
|
|
|
|
|
|
|
|
|
|
|
|
|
|
|
|
|
|
|
|
|
|
|
|
|
|
|
|
|
|
|
|||||||||||||||||||||||||
|
|
|
|
|
|
|
x3 |
|
|
|
|
|
|
|
|
|
|
|
|
|
|
|
|
|
|||||||||||||||||||||||||||||||
|
|
|
|
|
|
|
|
|
|
|
|
|
|
|
|
|
|
|
|
|
|
|
|
|
|
|
|
|
|
|
|
1 |
|
|
|
|
|
|
|
|
|
|
|
|
|||||||||||
Вариант 12 |
а) |
y 12x x3 ; |
|
|
|
|
|
|
б) |
y |
x4 |
|
|
|
1 |
|
; |
|
|
|
|
|
|
|
|
||||||||||||||||||||||||||||||
|
|
|
|
|
|
|
|
|
x4 |
|
|
|
|
|
|
|
|
||||||||||||||||||||||||||||||||||||||
|
|
|
|
|
|
|
|
|
|
|
|
|
|
|
|
|
|
|
|
|
|
|
|
|
|
|
|
|
|
|
x |
|
|
|
|
|
|
|
|
|
|
|
|
|
|
|
|||||||||
|
|
|
|
|
x |
3 |
|
|
|
|
|
|
|
|
|
|
|
|
|
|
|
|
|
|
|
|
|
|
|
|
|
4 |
|
|
|
|
|
|
|
|
|
|
|
||||||||||||
Вариант 13 |
а) |
y |
|
|
|
|
|
x2 ; |
|
|
|
|
|
|
б) |
y x |
|
|
|
; |
|
|
|
|
|
|
|
|
|||||||||||||||||||||||||||
|
|
|
|
|
|
|
|
|
|
|
|
|
|
|
|
|
|
|
|
|
|
|
|
|
|
|
|||||||||||||||||||||||||||||
|
|
|
|
|
|
|
|
|
|
|
|
|
|
|
|
x |
2 |
|
|
|
|
|
|
|
|
||||||||||||||||||||||||||||||
|
|
|
|
|
|
|
|
|
|
|
|
|
|
|
|
|
|
|
|
||||||||||||||||||||||||||||||||||||
|
|
|
|
3 |
|
|
|
|
|
|
|
|
|
|
|
|
|
|
|
|
|
|
|
|
|
|
|
|
|
|
|
|
|
|
|
|
|
|
|||||||||||||||||
|
|
|
|
|
|
|
|
|
|
|
|
|
|
|
|
|
|
|
|
|
|
|
|
|
|
|
|
|
|
|
|
|
|
|
|
|
|
|
|
|
|
|
|
|
|
||||||||||
|
|
|
|
|
|
|
|
|
|
|
|
|
|
|
|
|
|
|
|
|
|
|
|
|
|
|
|
|
|
|
|
|
|
|
|
|
|
|
|
|
|
|
|
|
|
|
|
|
|
|
|
|
|
|
|
8
Вариант 14 |
а) |
y x3 |
|
5x2 |
3x 5; |
б) |
y |
|
x |
|
|
|
; |
|
|
|
|
|
|
|
|
|
|
||||||||||
|
|
|
|
|
|
|
|
|
|
|
|
|
|
|
|
||||||||||||||||||
|
x |
2 |
1 |
|
|
|
|
|
|
|
|
|
|||||||||||||||||||||
|
|
|
|
|
|
|
|
|
|
|
|
|
|
|
|
|
|
|
|
|
|
|
|
|
|
|
|
|
|||||
Вариант 15 |
а) |
y x |
3 |
2x |
2 |
x ; |
б) |
y |
3 x2 |
|
|
|
|
|
|
|
|
|
|
|
|
||||||||||||
|
|
|
|
x 2 ; |
|
|
|
|
|
|
|
|
|
||||||||||||||||||||
|
|
|
|
|
|
|
|
|
|
|
|
|
|
|
|
|
|
|
|
|
|
|
|
|
|
|
|
|
|
|
|
|
|
|
|
|
|
|
|
|
|
|
|
|
|
|
|
|
|
|
|
|
|
|
|
|
|
|
|
|
|
|
|
|
|||
Вариант 16 |
а) |
y x3 |
|
4x2 |
|
4x ; |
б) |
y |
|
|
|
|
2x2 |
1 |
; |
|
|
|
|
|
|||||||||||||
|
|
|
|
|
|
|
x |
4 |
|
|
|
|
|
|
|
|
|
|
|||||||||||||||
|
|
|
|
|
|
|
|
|
|
|
|
|
|
|
|
|
|
|
|
|
|
|
|
|
|
|
|
|
|
|
|
||
|
|
|
|
|
|
|
|
|
|
|
|
|
|
|
|
|
|
|
|
|
|
|
|
|
|
|
|
|
|||||
Вариант 17 |
а) |
y x3 |
|
6x2 |
|
9x |
б) y x |
1 |
; |
|
|
|
|
|
|
|
|
|
|
|
|
||||||||||||
|
|
|
|
|
|
|
|
|
|
|
|
|
|
|
|||||||||||||||||||
|
|
|
|
|
|
|
|
|
|
|
|
|
|
|
|
|
|
|
x |
|
|
|
|
|
|
|
|
|
|
|
|
||
|
|
|
|
|
|
|
|
|
|
|
|
|
|
|
|
|
|
|
|
|
|
|
|
|
|
|
|
||||||
Вариант 18 |
а) |
y x3 |
|
5x2 |
|
3x 5 |
б) |
y |
(x 3)3 |
|
; |
|
|
|
|
|
|||||||||||||||||
|
|
(x |
2)2 |
|
|
|
|
|
|
||||||||||||||||||||||||
|
|
|
|
|
|
|
|
|
|
|
|
|
|
|
|
|
|
|
|
|
|
|
|
||||||||||
|
|
|
|
|
|
|
|
|
|
|
|
|
|
|
|
|
|
|
|
|
|
|
|
|
|
|
|
||||||
|
а) |
y |
x3 |
2x |
2 |
3x 1; |
|
|
|
|
|
|
(x 1)2 |
|
|
|
|
|
|
|
|
|
|||||||||||
Вариант 19 |
3 |
|
|
б) |
y |
|
x2 |
1 |
|
|
; |
|
|
|
|
|
|||||||||||||||||
|
|
|
|
|
|
|
|
|
|
|
|
|
|
|
|
|
|
|
|
|
|
|
|
|
|||||||||
|
|
|
|
|
|
|
|
|
|
|
|
|
|
|
|
|
|
|
|
|
|
|
|
|
|
|
|
|
|
|
|||
|
а) |
y |
x3 |
2x |
2 |
|
3x 1; |
|
|
|
|
|
|
|
|
2 |
|
|
|
|
|
|
|
|
|
|
|
|
|||||
Вариант 20 |
|
|
|
|
б) |
y |
x2 x 1 |
; |
|
|
|||||||||||||||||||||||
3 |
|
|
|
|
|
||||||||||||||||||||||||||||
|
|
|
|
|
|
|
|
|
|
|
|
|
|
|
|
|
|
|
|
|
|
|
|
|
|
||||||||
|
|
|
|
|
|
|
|
|
|
|
|
|
|
|
|
|
|
|
|
|
|
|
|
|
|||||||||
Вариант 21 |
а) |
y x3 |
|
3x2 |
|
9x 9 ; |
б) |
y |
|
|
|
|
|
x3 |
|
|
|
|
|
|
|
; |
|||||||||||
|
|
|
|
|
|
2 2x |
|
||||||||||||||||||||||||||
|
|
|
|
|
|
|
|
|
|
|
|
|
|
|
|
|
x |
3 |
|
||||||||||||||
Вариант 22 |
а) |
y x3 |
|
2x2 |
|
x 2 ; |
б) |
y |
x3 8 |
; |
|
|
|
|
|
|
|
|
|
|
|||||||||||||
|
|
2x2 |
|
|
|
|
|
|
|
|
|
|
|||||||||||||||||||||
|
|
|
|
|
|
|
|
|
|
|
|
|
|
|
|
|
|
|
|
|
|
|
|
|
|
|
|
|
|||||
Вариант 23 |
а) |
y 3x5 5x3 ; |
б) |
y |
|
|
x3 |
|
|
|
|
|
|
|
; |
|
|
|
|||||||||||||||
|
2(x |
1)2 |
|
|
|
||||||||||||||||||||||||||||
|
|
|
|
|
|
|
|
|
|
|
|
|
|
|
|
|
|
|
|
|
|
||||||||||||
Вариант 24 |
а) |
y x4 |
|
2x2 |
|
3; |
б) |
y |
|
|
|
4x |
|
|
|
; |
|
|
|
|
|
|
|
|
|
||||||||
|
|
|
|
|
|
|
|
|
|
|
|
|
|
|
|
|
|
||||||||||||||||
|
|
|
4 |
x2 |
|
|
|
|
|
|
|
|
|
|
|||||||||||||||||||
|
|
|
|
|
|
|
|
|
|
|
|
|
|
|
|
|
|
|
|
|
|
|
|
|
|
|
|
|
|||||
Вариант 25 |
а) |
y x4 |
|
2x3 |
|
3; |
б) |
y |
|
|
|
x |
|
|
|
|
|
|
|
|
|
. |
|
|
|||||||||
|
|
|
|
|
|
|
|
|
|
|
|
|
|
|
|
|
|
||||||||||||||||
|
|
( x |
1)2 |
|
|
||||||||||||||||||||||||||||
|
|
|
|
|
|
|
|
|
|
|
|
|
|
|
|
|
|
|
|
||||||||||||||
|
|
|
|
|
|
|
|
|
|
|
|
|
|
|
|
|
|
|
|
|
|
|
|
|
|
|
|
|
|||||
Вариант |
|
y x3 2x2 |
|
x 2 |
б) |
y |
|
|
|
x3 |
|
|
|
|
|
|
|
||||||||||||||||
а) |
|
|
|
|
|
|
|
|
|
|
|
|
|
|
|
|
|
||||||||||||||||
|
3 4 x2 |
||||||||||||||||||||||||||||||||
|
|
|
|
|
|
|
|
|
|
|
|
|
|
|
|
|
|
||||||||||||||||
|
|
|
|
|
|
|
|
|
|
|
|
|
|
|
|
|
|
|
|
|
|
|
|
|
|
|
|
|
|
|
|
|
|
1.3. Образец выполнения РГР.
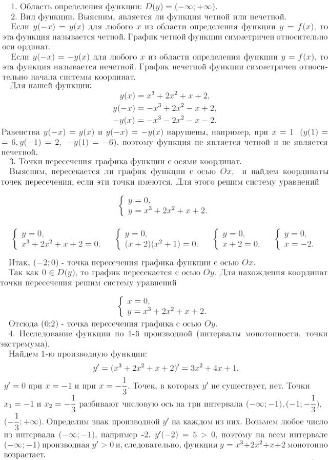
а) y x3 2x2 x 2
Проведем исследование функции по следующей схеме:
9
10