Материал: 3953

Внимание! Если размещение файла нарушает Ваши авторские права, то обязательно сообщите нам

3.2. Снимите семейство входных и выходных характеристик биполярного транзистора, меняя значение подстроечного резистора от 0% до 100% через интервал 20%. Полученные данные занесите в таблицу (точность измерения два знака после запятой):

 

Uкб=12 В

Uкб=7,2 В

Uкб=2,4 В

Uкб=0 В

 

(R2=100%)

(R2=60%)

(R2=20%)

 

 

 

 

 

 

(R2=0%)

Iэ=19,69

 

 

 

 

 

мА

 

 

 

 

 

(R1=100%)

 

 

 

 

 

Iэ=9,35 мА

 

 

 

 

 

(R1=80%)

 

 

 

 

 

Iэ=3,24 мА

 

 

 

 

 

(R1=40%)

 

 

 

 

 

Iэ=0 мА

 

 

 

 

 

(R1=0%)

 

 

 

 

 

 

Iк, мА

Iк, мА

Iк, мА

Iк, мА

Uэб, мВ

3.3. Построить графики входных и выходных характеристик транзистора:

IЭ=f(UЭБ) при UКБ=const

IК=f(UКБ) при IЭ=const

3.4. По характеристикам транзистора определить его параметры h11б и h21б при Uкб=0 В и Iэ = 3,24 мА.

3.5. Изменить температуру работы транзистора и повторите пункты 3.2. – 3.4.

4. Содержание отчета.

11

4.1.Таблицы результатов измерений п. 1.3. (для разных температур работы диода).

4.2.График ВАХ диода п. 1.4. (для разных температур работы диода).

4.3.Таблицы результатов измерений п. 2.2. (для разных температур работы стабилитрона);

4.4.График ВАХ стабилитрона п. 2.3. (для разных температур работы стабилитрона).

4.5.Таблицы результатов измерений п. 3.2. для разных температур работы транзистора.

4.6.Графики п. 3.3. для разных температур работы транзистора.

4.7.Решение задания п. 3.4.

Лабораторная работа №3

«Выпрямители и стабилизаторы»

Цель работы: изучить процессы, происходящие в схемах выпрямителей и полупроводниковых стабилизаторов.

Порядок выполнения работы:

1.Запустите программу EWB 5.0.

2.Соберите схему однополупериодного выпрямителя:

12

3. Подключите осциллограф к исследуемой схеме (к каналу А зеленым цветом – входную величину, к каналу В красным цветом – выходную величину).

3.1.Зарисуйте осциллограммы.

3.2.Меняя величину подстроечного резистора R от 100% до 0% (шаг изменения 20%) снимите и постройте внешнюю характеристику однополупериодного выпрямителя без фильтра Uн=f(Iн ).

3.3.Подключите емкостный фильтр с помощью ключа.

3.4.Зарисуйте осциллограммы.

3.5.Меняя величину подстроечного резистора R от 100% до 0% (шаг 20%) снимите и постройте внешнюю характеристику однополупериодного выпрямителя с фильтром Uн=f(Iн).

4. Результаты измерений п. 3.2. и 3.5. занесите в таблицу (точность измерения – два знака после запятой):

 

R, Ом

Без фильтра

С фильтром

 

I, мА

U, B

I, мА

U, B

 

 

 

1200

(100%)

 

 

 

 

1000

(80%)

 

 

 

 

800

(60%)

 

 

 

 

600

(40%)

 

 

 

 

400

(20%)

 

 

 

 

200

(0%)

 

 

 

 

5. Соберите схему двухполупериодного выпрямителя:

5.1. Повторите пункт 3.

13

6. Результаты измерений занесите в таблицу (точность измерения – два знака после запятой):

 

R, Ом

Без фильтра

С фильтром

 

I, мА

U, B

I, мА

U, B

 

 

 

1200

(100%)

 

 

 

 

1000

(80%)

 

 

 

 

800

(60%)

 

 

 

 

600

(40%)

 

 

 

 

400

(20%)

 

 

 

 

200

(0%)

 

 

 

 

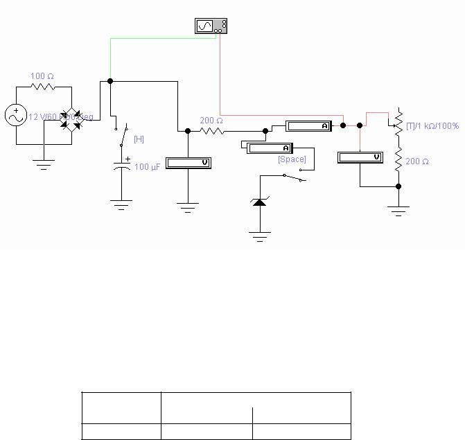
7. Соберите схему двухполупериодного выпрямителя с емкостным фильтром и параметрическим стабилизатором:

7.0 Исследуйте как изменяется напряжение на входе стабилизатора и на нагрузке при изменении тока в ней при включенном и выключенном стабилитроне (конденсатор фильтра включен).Объясните происходящее. Как изменяется ток стабилитрона при изменении тока нагрузки?

7.1. Результаты измерений тока и напряжения на нагрузке при включенном конденсаторе и стабилитроне занесите в таблицу (точность измерения – два знака после запятой):

R, Ом

Параметрический стабилизатор

Iнагр, мА

Uнагр, В

 

1200 (100%)

14

1000 (80%)

800 (60%)

600 (40%)

400 (20%)

200(0%)

7.2.Зарисуйте осциллограммы и постройте график внешней характеристики стабилизированного выпрямителя.

7.3.Отключите конденсатор фильтра и объясните форму напряжения на нагрузке.

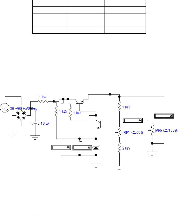
8. Соберите схему двухполупериодного выпрямителя с емкостным фильтром и компенсационным стабилизатором:

8.1. Снимите нагрузочную характеристику стабилизатора при среднем положении отвода потенциометра R. Результаты измерений занесите в таблицу (точность измерения – два знака после запятой):

 

 

Компенсационный

RНАГР, Ом

стабилизатор

 

 

Iнагр, мА

Uнагр, В

5000

(100%)

 

 

4000

(80%)

 

 

3000

(60%)

 

 

2000

(40%)

 

 

1000

(20%)

 

 

500 (10%)

 

 

15