Материал: 3936

Внимание! Если размещение файла нарушает Ваши авторские права, то обязательно сообщите нам

16

15

16

17

18

17

19

20

21

22

23

18

24

25

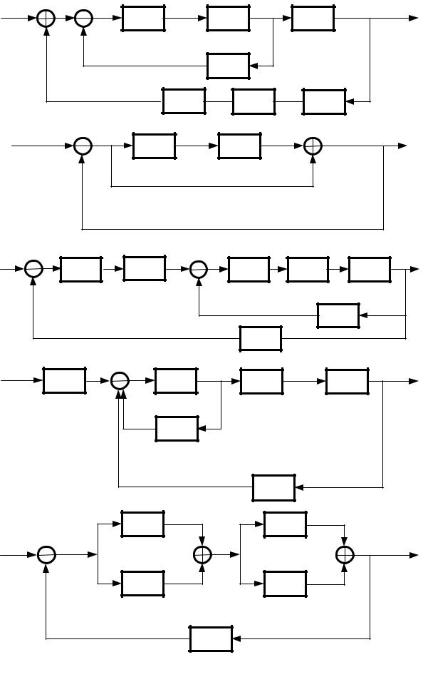
3.5 Исследовать устойчивость системы автоматического регулирования, схема которой приведена на рис. 1 (табл. 2), по следующим критериям: Гурвица, Михайлова

Рис. 1

Структурная схема системы автоматического регулирования

 

 

 

 

 

 

 

 

 

 

Таблица 2

Варианта заданий для контрольной работы

 

 

 

 

 

 

 

 

 

 

 

 

 

 

 

 

Wр(s)

 

 

 

Wоб(s)

1

 

 

3 +3s

 

 

 

3 +3s

 

 

 

 

;

 

 

 

.

 

 

 

s

 

 

 

3s3 +s2 +s +2

 

 

 

 

 

 

 

 

 

 

2

 

1+3s ;

 

 

3

 

.

 

 

 

 

4s3 +2s2 +3s +2

 

 

 

 

 

 

 

 

 

 

 

 

 

 

 

 

 

 

 

 

 

 

 

19

 

 

 

 

 

 

 

 

 

 

 

 

 

 

 

 

 

 

 

 

 

 

 

 

 

 

 

 

 

 

 

 

 

 

 

 

 

 

 

 

 

 

 

 

 

 

 

 

 

 

 

 

 

 

 

 

 

 

 

Wр(s)

 

 

 

 

 

 

 

 

 

Wоб(s)

3

 

2 +5s

 

 

;

 

4

.

 

 

 

 

 

 

 

 

 

 

 

 

 

 

 

 

5s

 

 

 

 

 

 

 

 

 

 

 

 

 

2s3 +2s2 +6

 

 

 

 

 

 

 

 

 

 

 

 

 

 

 

 

 

 

 

 

 

 

 

 

 

 

 

 

 

 

 

 

 

 

 

 

 

 

 

 

 

 

 

 

4

 

1+3s ;

 

 

 

 

 

 

 

 

 

2 +2s

 

 

 

 

 

 

 

 

 

 

 

 

 

 

 

 

 

 

 

 

 

 

 

 

 

 

 

 

 

 

.

 

 

 

 

 

 

 

 

 

 

 

 

 

 

 

 

 

 

 

2s3 +2s2 +4s +5

 

 

 

 

 

 

 

 

 

 

 

 

 

 

 

 

 

 

 

 

 

 

 

 

 

 

 

 

 

 

 

 

5

 

1+2s

 

 

 

 

 

 

 

 

 

 

 

 

1+2s

 

 

 

 

3s

 

 

;

 

 

 

 

 

 

 

 

 

 

 

.

 

 

 

 

 

 

 

 

 

 

 

 

 

 

 

s3 +3s2 +4s +6

 

 

 

 

 

 

 

 

 

 

 

 

 

 

 

 

 

 

 

 

 

 

 

 

 

 

 

 

 

 

6

 

1+8s ;

 

 

 

 

 

 

 

 

 

2 +3s2

 

 

 

 

 

 

 

 

 

 

 

 

 

 

 

 

 

 

 

 

 

 

 

 

 

.

 

 

 

 

 

 

 

 

 

 

 

 

 

 

 

 

 

 

 

 

 

s3 +4s2 +2s +6

 

 

 

 

 

 

 

 

 

 

 

 

 

 

 

 

 

 

 

 

 

 

 

 

 

 

 

 

 

7

 

1+3s

;

 

 

 

 

 

 

 

 

 

s2 +1

 

 

 

 

 

 

 

 

 

 

 

 

 

 

 

 

 

 

 

 

.

 

 

 

 

 

 

2s

 

 

 

 

 

 

 

 

 

 

 

 

 

 

 

 

 

 

 

 

 

2s3 +5s2 +s +3

 

 

 

 

 

 

 

 

 

 

 

 

 

 

 

 

 

 

 

 

 

 

 

 

 

 

 

 

 

 

 

 

8

 

 

 

2 +s ;

 

4

 

 

 

 

.

 

 

 

 

 

 

 

 

 

 

 

 

 

 

 

 

 

 

 

 

 

s3 +2s2 +8s +4

 

 

 

 

 

 

 

 

 

 

 

 

 

 

 

 

 

 

 

 

 

 

 

 

 

 

 

 

 

 

9

 

 

 

2 +s

 

 

 

 

 

 

 

 

 

 

 

 

s +5

 

 

 

 

 

 

 

 

 

;

 

 

 

 

 

 

 

 

 

.

 

 

 

 

 

 

 

 

 

s

 

 

 

 

 

 

 

 

 

 

s3 +s2 +s +12

 

 

 

 

 

 

 

 

 

 

 

 

 

 

 

 

 

 

 

 

 

 

 

 

 

 

 

 

 

 

10

 

 

 

s +2 ;

 

6

 

 

 

 

.

 

 

 

 

 

 

 

 

 

 

 

 

 

 

 

 

 

 

 

 

 

s3 +3s2 +6s +9

 

 

 

 

 

 

 

 

 

 

 

 

 

 

 

 

 

 

 

 

 

 

 

 

 

 

 

 

 

 

11

 

4 +2s

;

 

7

 

 

 

 

 

 

 

 

.

 

 

 

 

 

 

 

s

 

 

 

 

 

 

 

 

s3 +4s2 +4s +13

 

 

 

 

 

 

 

 

 

 

 

 

 

 

 

 

 

 

 

 

 

 

 

 

 

 

 

12

5 ;

 

 

 

 

 

 

 

 

 

 

 

 

 

2s +5

 

 

 

 

 

 

 

 

 

 

 

 

 

 

 

 

 

 

 

 

.

 

 

 

 

 

 

 

 

 

 

 

 

 

 

 

 

 

 

 

 

 

s3 +6s2 +8s +8

 

 

 

 

 

 

 

 

 

 

 

 

 

 

 

 

 

 

 

 

 

 

 

13

 

1+6s

 

 

 

 

 

 

 

 

 

 

 

 

1+2s

 

 

 

 

 

 

 

 

 

;

 

 

 

 

 

 

 

 

 

 

.

 

 

 

 

 

s

 

 

 

 

 

s4 +2s3 +7s2 +s +2

 

 

 

 

 

 

 

 

 

 

 

 

 

 

 

 

 

 

 

 

 

 

14

 

5 +4s

 

 

 

 

 

 

 

 

 

 

 

 

s +8

 

 

 

 

 

s

 

 

;

 

 

 

 

 

 

 

 

.

 

 

 

 

 

 

 

 

 

 

 

 

 

 

3s3 +3s2 +9s +8

 

 

 

 

 

 

 

 

 

 

 

 

 

 

 

 

 

 

 

 

 

 

 

 

15

 

6 +3s ;

 

3

 

 

 

 

 

.

 

 

 

 

 

 

 

 

 

 

 

 

 

 

 

 

 

 

 

 

s3 +5s2 +4s +7

 

 

 

 

 

 

 

 

 

 

 

 

 

 

 

 

 

 

 

 

 

16

 

3 +6s

 

 

 

 

 

 

 

 

 

 

 

 

2 +4s

 

 

 

 

 

 

 

 

 

;

 

 

 

 

 

 

.

 

 

 

 

 

s

 

 

 

s4 +5s3 +7s2 +6s +8

 

 

 

 

 

 

 

 

 

 

 

 

 

 

 

 

 

17

 

3s +5 ;

 

 

 

 

 

 

 

 

 

s +4

 

 

 

 

 

 

 

 

 

 

 

 

 

 

 

 

 

 

 

.

 

 

 

 

 

 

 

 

 

 

 

 

 

 

 

 

 

 

s3 +7s2 +7s +15

 

 

 

 

 

 

 

 

 

 

 

 

 

 

 

 

 

 

18

 

5 +3s

 

 

 

 

 

 

 

 

 

 

 

 

s +9

 

 

 

 

 

 

 

 

 

 

;

 

 

 

 

 

.

 

 

 

 

 

s

 

 

 

 

 

 

 

4s3 +5s2 +9s +14

 

 

 

 

 

 

 

 

 

 

 

 

 

 

 

 

 

 

 

 

 

 

 

 

19

2

 

;

 

 

 

 

 

6

 

 

 

 

.

 

 

 

 

 

s

 

 

 

 

 

 

 

 

 

 

 

 

s3 +8s2 +2s +5

 

 

 

 

 

 

 

 

 

 

 

 

 

 

 

 

 

 

 

 

 

 

 

 

 

 

 

 

 

 

 

 

 

 

 

 

 

 

 

 

 

20

 

 

 

 

 

 

 

 

 

 

 

 

 

 

 

 

 

 

 

 

 

 

 

 

Wр(s)

 

 

 

 

Wоб(s)

20

3 ;

 

 

 

 

 

s2 +2

 

 

 

 

 

 

 

 

 

 

 

 

.

 

 

 

 

 

 

 

 

 

 

s3 +7s2 +3s +8

 

 

 

 

 

 

 

 

 

 

 

 

 

 

21

1+4s

;

 

2

.

 

 

 

2s

 

 

 

 

 

s3 +3s2 +3s +9

 

 

 

 

 

 

 

 

 

 

 

 

22

1+4s ;

 

 

 

 

s +6

 

 

 

 

 

 

 

 

 

 

 

.

 

 

 

 

 

 

 

 

 

2s3 +5s2 +7s +5

 

 

 

 

 

 

 

 

 

 

 

 

 

23

5 +s

;

 

3

 

 

 

.

 

 

 

s

 

 

 

 

 

s3 +4s2 +5s +3

 

 

 

 

 

 

 

 

 

 

24

2s +3;

 

 

 

 

3 + s

 

 

 

 

 

 

 

 

 

 

.

 

 

 

 

 

 

 

 

 

 

s3 +6s2 +8s +3

 

 

 

 

 

 

 

 

 

 

25

 

s

 

 

 

 

 

 

2s +3

 

 

 

;

 

 

 

 

.

 

 

3s

 

 

 

s4 +2s3 +5s2 +s +5

 

 

 

 

 

 

 

 

 

 

 

 

 

 

 

 

4 Примеры решения задач

Задача 1. Решить дифференциальных уравнений с использованием преобразований Лапласа:

d 2 у

+5

+6 у = 2 dx

+12x .

dt2

dt

dt

 

Допустим, входной сигнал имеет форму единичного ступенчатого воз-

действия, т.е. x(t)=1. Тогда изображение входного сигнала X (s) = 1s .

Производим преобразование исходного ДУ по Лапласу и подставляем

X (s) :

s2Y (s)+5sY (s)+6Y (s)= 2sX (s)+12X (s); s2Y (s)+5sY (s)+6Y (s)= 2s 1s +12 1s ;

Y (s)(s3 +5s2 +6s)= 2s +12.

Определяется выражение для Y (s) :