|
|
|
|
|
|
|
|
|
|
|
|
|
|
|
|
|
|
|
|
|
|
11 |
|
|
|
|
|
|
|
|
|
|
|
|
|
|
|
|
|
|
|
|
20 |
|
|
|
|
|
|
|
|
2s |
|
|
|
|
|
|
|
|
|
|
|
|
|
|
|
|
|
|
3s −1 |
||||||||||||||
|
W (s) = |
|
|
|
|
|
|
|
|
|
|
|
|
|
|
, |
|
|
W (s) = |
|
|
|
|
|
|
|
|
|
|
. |
||||||||||||
|
(s +1)(s2 −1) |
|
2s2 +8s +1 |
|||||||||||||||||||||||||||||||||||||||
21 |
|
|
|
|
|
12 |
|
|
|
|
|
|
, |
|
|
|
|
|
|
|
|
|
|
|
4s |
|||||||||||||||||
|
W (s) = |
|
|
|
|
|
|
|
|
|
|
W (s) = |
|
|
|
|
|
|
|
|
|
|
|
|
|
. |
||||||||||||||||
|
|
2s2 +5s +1 |
|
(s +2)(s2 +1) |
||||||||||||||||||||||||||||||||||||||
22 |
W (s) = |
s +1 |
|
|
|
|
, |
|
|
W (s) = |
|
|
|
|
|
24 |
|
|
|
|
|
|||||||||||||||||||||
|
s2 +4s +1 |
|
|
|
2s2 +4s +1 |
|
||||||||||||||||||||||||||||||||||||
23 |
|
|
|
|
|
|
|
13s |
|
|
|
|
|
|
|
|
|
|
|
|
|
|
|
|
|
|
6s −1 |
|||||||||||||||
|
W (s) = |
|
|
|
|
|
|
|
|
|
, |
|
|
W (s) = |
|
|
|
|
|
|
|
|
|
. |
||||||||||||||||||
|
(s +1)(s −5) |
|
|
4s2 +5s +1 |
||||||||||||||||||||||||||||||||||||||
24 |
|
|
|
|
|
|
|
|
2 |
|
|
|
|
|
|
|
, |
|
|
|
|
|
|
|
|
|
|
|
2s |
|||||||||||||
|
W (s) = |
|
|
|
|
|
|
|
|
W (s) = |
|
|
|
|
|
|
|
|
|
. |
||||||||||||||||||||||
|
|
7s2 +8s +1 |
|
(s +2)(s2 +1) |
||||||||||||||||||||||||||||||||||||||
25 |
|
|
|
|
|
|
|
4s +1 |
|
|
|
|
|
|
|
|
|
|
|
|
|
|
|
|
|
|
|
2s |
||||||||||||||
|
W (s) = |
|
|
|
|
|
|
, |
|
|
W (s) = |
|
|
|
|
|
|
|
|
. |
||||||||||||||||||||||
|
s2 +9s +10 |
|
s2 +5s +16 |
|||||||||||||||||||||||||||||||||||||||
|
3.3 По заданным изображениям Y(s) получить оригиналы y(t), используя |
|||||||||||||||||||||||||||||||||||||||||
преобразование Лапласа |
|
|
|
|
|
|
|
|
|
|
|
|
|
|
|
|
|
|
|
|
|
|
|
|
|
|
|
|
|
|
|
|||||||||||
1 |
Y (s) = |
|
|
|
3s +5 |
|
|
; |
|
|
|
|
|
|
|
|
s2 −s +2 |
|
|
|
|
|
|
|
|
|
|
|||||||||||||||
|
|
|
|
|
|
|
|
|
|
|
Y (s) = |
|
|
|
|
. |
|
|
|
|
|
|
|
|
|
|
||||||||||||||||
|
(s −2)(s +4) |
|
|
|
|
|
|
|
|
|
|
|
|
|
|
|
|
|
||||||||||||||||||||||||
2 |
|
|
|
|
|
|
|
|
(s2 −4s −2) |
|
|
|
|
|
|
|
|
|
|
|||||||||||||||||||||||
|
|
|
0.16 |
|
|
|
|
|
|
|
|
|
|
|
|
|
|
|
8(3s +1)s |
|
|
|
|
|
|
|
|
|
|
|||||||||||||
|
Y (s) = |
|
|
; |
|
|
|
|
|
|
|
|
|
|
|
|
Y (s) = |
|
|
|
|
. |
||||||||||||||||||||
3 |
|
s(s +16) |
|
|
|
|
|
|
|
|
|
|
|
(s +1)(s +3) |
||||||||||||||||||||||||||||
Y (s) = |
5(4s +1) |
; |
|
|
|
|
|
|
|
|
|
|
|
|
Y (s) = |
|
6s(s +1) |
|
|
|
. |
|||||||||||||||||||||
4 |
s(s +1) |
|
|
|
|
|
|
|
|
|
|
|
|
|
(3s +1)(4s +1) |
|||||||||||||||||||||||||||
Y (s) = |
|
|
|
10 |
|
|
|
; |
|
|
|
|
|
|
Y (s) = |
|
(3s +1) |
2 |
|
|
. |
|
|
|
|
|
|
|
||||||||||||||
|
|
|
|
|
|
|
|
|
|
|
|
|
|
|
|
|
|
|
|
|
|
|
|
|
||||||||||||||||||
|
|
|
|
|
|
|
|
|
|
|
|
|
|
|
|
|
|
|
|
|
|
|
|
|
|
|||||||||||||||||
(s |
2 |
|
+5s +5) |
|
|
|
|
|
|
|
|
|
|
|
|
|
|
|
|
|
||||||||||||||||||||||
5 |
|
|
|
|
|
|
|
|
(5s +1)(s +1) |
|
|
|
|
|
|
|
||||||||||||||||||||||||||
|
|
|
|
|
|
|
|
|
|
|
|
|
|
|
|
|
|
|
|
|
|
|
|
|
|
|||||||||||||||||
Y (s) = |
|
|
|
6s +1 |
|
|
; |
|
|
|
|
|
|
Y (s) = |
|
5(s +1) |
|
. |
||||||||||||||||||||||||
|
(4s +1)(s +1) |
|
|
|
|
|
|
|
(3s +1)(3s +1) |
|||||||||||||||||||||||||||||||||
6 |
Y (s) = |
|
5(3s +1) |
|
|
; |
|
|
|
|
|
|
Y (s) = |
|
5s(s +1) |
|
|
|
|
. |
||||||||||||||||||||||
|
(s +1)(4s +1) |
|
|
|
|
|
|
|
(6s +1)(9s +1) |
|||||||||||||||||||||||||||||||||
7 |
|
|
5(4s +1) |
|
|
|
|
|
|
|
|
|
|
|
|
s −4 |
|
|
|
|
|
|
|
|
|
|
|
|
|
|
|
|||||||||||
|
Y (s) = |
|
; |
|
|
|
|
|
|
|
|
|
|
Y (s) = |
|
|
|
. |
|
|
|
|
|
|
|
|
|
|
||||||||||||||
|
s2 +4s −5 |
|
|
|
|
|
|
|
|
|
|
|
(s2 +3s +2) |
|
|
|
|
|
|
|
|
|
|
|||||||||||||||||||
8 |
|
|
|
|
|
2s −1 |
|
|
|
; |
|
|
|
|
|
|
|
10 |
. |
|
|
|
|
|
|
|
|
|
|
|
|
|
|
|
||||||||
|
Y (s) = |
|
|
|
|
|
|
|
|
|
|
Y (s) = |
|
|
|
|
|
|
|
|
|
|
|
|
|
|
|
|
||||||||||||||
|
(s −1)(s −2) |
|
|
|
|
|
|
|
|
|
s(s −1) |
|
|
|
|
|
|
|
|
|
|
|
|
|
|
|
||||||||||||||||
9 |
Y (s) = |
|
|
|
6s +1 |
|
|
; |
|
|
|
|
|
|
Y (s) = |
|
(2s +1)s |
|
|
. |
||||||||||||||||||||||
|
(s +1)(4s +1) |
|
|
|
|
|
|
|
(s +1) (2s +1) |
|||||||||||||||||||||||||||||||||
10
11
12
13
14
15
16
17
18
19
20
21
22
23
24
25
Y (s) = |
5s(s +1) |
|
|
|
|
|
|
; |
||||
(6s −24)(2s +1) |
||||||||||||
|
|
|
||||||||||
Y (s) = |
|
s2 −s +1 |
; |
|
|
|
|
|
|
|
|
|
|
|
|
|
|
|
|
|
|
||||
|
|
s(s +5) |
|
|
|
|
|
|
|
|||
Y (s) = |
8(s2 −1) |
|
; |
|
|
|
|
|||||
(s −1)(s +1) |
|
|
|
|||||||||
|
|
|
|
|
|
|
|
|
||||
Y (s) = |
s(s +3) |
|
|
|
|
; |
|
|||||
(2s +1)(s +1) |
|
|||||||||||
|
|
|
|
|
||||||||
Y (s) = |
4s +1 |
|
|
|
|
; |
|
|||||
(5s +1)(s +1) |
|
|||||||||||
|
|
|
|
|
||||||||
Y (s) = |
5s(s +1) |
|
|
|
|
|
|
; |
||||
(3s −24)(2s +1) |
||||||||||||
|
|
|
||||||||||
Y (s) = |
5s(s +1) |
|
|
|
|
; |
|
|||||
(s +1)(9s +1) |
|
|||||||||||
|
|
|
|
|
||||||||
Y (s) = |
3s |
|
|
|
|
|
; |
|
||||
(4s +1)(8s +1) |
|
|||||||||||
Y (s) = |
2(s +1) |
|
|
|
|
; |
|
|
||||
(s2 +12s +1) |
|
|
||||||||||
|
|
|
|
|
||||||||
Y (s) = |
4 |
|
|
|
|
|
|
; |
|
|||
(s +1)(4s +1) |
|
|||||||||||
Y (s) = |
4s |
|
; |
|
|
|||||||
(s +2)(s −1) |
|
|
|
|||||||||
Y (s) = |
5(4s +1) ; |
|
|
|
|
|
|
|
||||
|
|
s(9s +1) |
|
|
|
|
|
|
|
|||
Y (s) = |
6s +1 |
|
|
|
|
; |
|
|||||
(4s +1)(s +1) |
|
|||||||||||
|
|
|
|
|
||||||||
Y (s) = |
3s |
|
|
|
; |
|
||||||
(5s +1)(s +1) |
|
|||||||||||
Y (s) = |
s −4 |
; |
|
|
||||||||
(s2 +6s +2) |
|
|
||||||||||
|
|
|
|
|
|
|
|
|
||||
Y (s) = |
6s +1 |
|
|
|
|
; |
|
|||||
(s +1)(5s +1) |
|
|||||||||||
|
|
|
|
|
||||||||
12
Y (s) = |
6s +5 |
. |
|
|
||||||||||||
(s −2)(s +1) |
|
|
||||||||||||||
|
|
|
|
|
|
|||||||||||
Y (s) = |
2s −1 |
. |
|
|
|
|
|
|
|
|||||||
|
|
|
|
|
|
|
||||||||||
|
s(2s +5) |
|
|
|
|
|
|
|
|
|
|
|||||
Y (s) = |
4s −1 |
. |
|
|
|
|||||||||||
(s2 −3s + |
2) |
|
|
|
|
|||||||||||
|
|
|
|
|
|
|
||||||||||
Y (s) = |
24 |
|
. |
|
|
|
|
|
|
|
|
|
|
|
|
|
s(s −6) |
|
|
|
|
|
|
|
|
|
|
|
|
||||
|
|
|
|
|
|
|
|
|
|
|
|
|
|
|||
Y (s) = |
(2s +1)s |
|
|
. |
|
|||||||||||
(s +1)(2s +1) |
|
|||||||||||||||
|
|
|
|
|||||||||||||
Y (s) = |
5(2s +1) |
. |
|
|
||||||||||||
|
|
|
|
|
|
|
|
|||||||||
|
(s +1)(s +5) |
|
|
|
|
|
||||||||||
Y (s) = |
5(3s +1) |
|
|
. |
|
|||||||||||
(4s +1)(s +1) |
|
|||||||||||||||
|
|
|
|
|||||||||||||
Y (s) = |
3s +1 |
|
|
|
|
. |
|
|
|
|
|
|
|
|||
5(4s +1)s |
|
|
|
|
|
|
|
|||||||||
|
|
|
|
|
|
|
|
|
|
|
||||||
Y (s) = |
5s(s +1) |
. |
|
|
|
|
|
|
||||||||
|
|
|
|
|
|
|
|
|||||||||
|
s2 +3s +1 |
|
|
|
|
|
||||||||||
Y (s) = |
2s +1 |
|
|
|
|
|
|
|
. |
|
|
|||||
(s −4)(s −2) |
|
|
||||||||||||||
|
|
|
|
|||||||||||||
Y (s) = |
(10s +1)(s −1) . |
|
||||||||||||||
|
(5s +1)(3s +1) |
|
|
|||||||||||||
Y (s) = |
0.5 |
|
|
|
|
. |
|
|
|
|
|
|
|
|||
s(2s +4) |
|
|
|
|
|
|
||||||||||
|
|
|
|
|
|
|
|
|
|
|
||||||
Y (s) = |
5(3s +1) |
. |
|
|
|
|||||||||||
|
|
|
|
|
||||||||||||
|
(s2 +9s +1) |
|
|
|
|
|
||||||||||
Y (s) = |
5(s +1) . |
|
|
|
|
|
|
|
|
|
|
|||||
|
s(s +1) |
|
|
|
|
|
|
|
|
|
|
|
|
|
||
Y (s) = |
10 |
|
|
|
|
. |
|
|
|
|
|
|
|
|||
s(7s −1) |
|
|
|
|
|
|
|
|||||||||
|
|
|
|
|
|
|
|
|
|
|
||||||
Y (s) = |
5s(s +1) |
|
|
|
|
. |
||||||||||
(6s −24)(2s + |
1) |
|||||||||||||||
|
|
|||||||||||||||
13
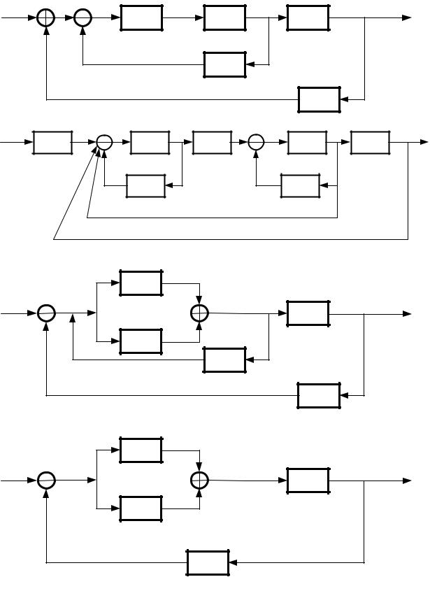
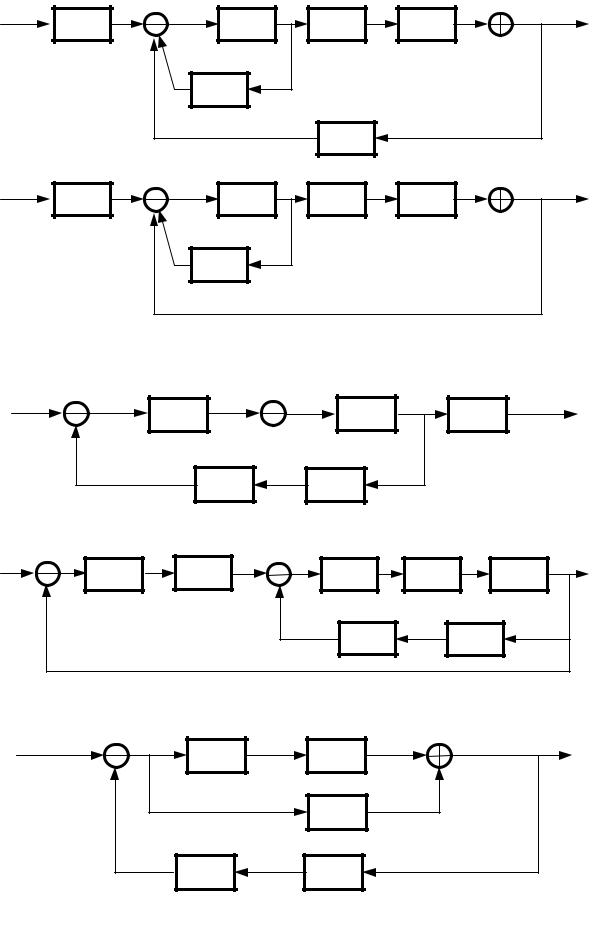
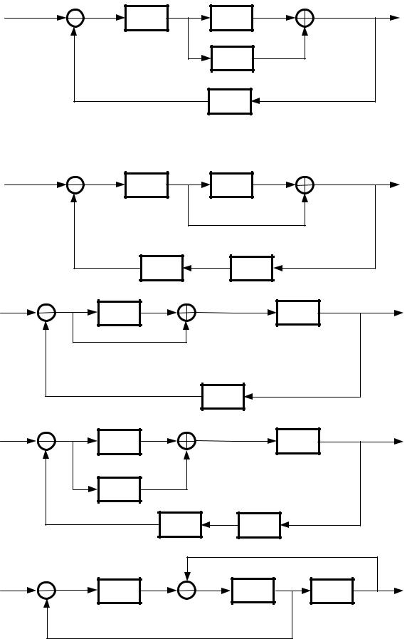
3.4 Определить передаточную функцию по заданной структурной схеме
1
2
3
4
14
5
6
7
8
9
15
10
11
12
13
14