Материал: 3563

Внимание! Если размещение файла нарушает Ваши авторские права, то обязательно сообщите нам

Министерство образования и науки Российской Федерации Федеральное государственное бюджетное образовательное учреждение высшего образования

«Воронежский государственный лесотехнический университет им. Г.Ф. Морозова»

АВТОМАТИЗАЦИЯ ТЕХНОЛОГИЧЕСКИХ ПРОЦЕССОВ

ЛЕСОЗАГОТОВИТЕЛЬНЫХ И ДЕРЕВОПЕРЕРАБАТЫВАЮЩИХ

ПРОИЗВОДСТВ

Методические указания

кпрактическим занятиям для студентов по направлению подготовки 35.04.02 –

Технология лесозаготовительных и деревоперерабатывающих производств;

Магистерская программа "Лесозаготовительное производство"

Воронеж, 2016

2

УДК 658.5.011.56

Поляков, С. И. Автоматизация технологических процессов лесозаготовитель-

ных и деревоперерабатывающих производств [Текст]: метод. указания к прак-

тическим занятиям для студентов по направлению подготовки 35.04.02 - Тех-

нология лесозаготовительных и деревоперерабатывающих производств; Маги-

стерская программа "Лесозаготовительное производство" / С. И. Поляков; Мин-

во обр-я и науки Рос. Фед., ФГБОУ ВО «ВГЛТУ». – Воронеж, 2016. 23 с.

Печатается по решению учебно-методического совета ФГБОУ ВО «ВГЛТУ».

Рецензент: профессор кафедры автоматизации технологических процес-

сов и производств Воронежского государственного архитектурно-

строительного университета В.И. Акимов

3

Введение

Дисциплина «Автоматизация технологических процессов и производств» является заключительной в подготовке бакалавров в области автоматизации технологических и производственных процессов. Поэтому приведенные в настоящих методических указаниях типовые схемы управления, методики расчета электромеханических объектов рассматриваются с точки зрения эксплуатации их в составе автоматизированных систем управления. Расчет и выбор электродвигателя, определение его передаточных функций, расчет измерителя рассогласования и потенциометрического преобразователя выполнен как составная часть расчета контура автоматического регулирования.

Предложенные методики могут быть использованы как в курсовом проектировании для соответствующей дисциплины, так и при выполнении выпускной квалификационной работы бакалавра.

Практическая работа №1

Изучение схем управления электроприводом транспортирующих и грузоподъемных устройств

1 Постановка задачи Транспортирующие и грузоподъемные устройства применяются во всех

отраслях лесного комплекса и деревообрабатывающей промышленности и даже на тех производствах, где технологическая автоматика в виде систем с обратной связью отсутствует.

Как правило, все указанные механизмы строятся на основе электропривода, чаще переменного тока, которым управляют различные технологические датчики, причем схемы электропривода являются типовыми.

4

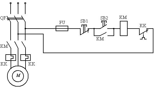
Рис. 1 Схема автоматического нереверсивного управления трехфазным короткозамкнутым двигателем

Рис. 2 Схема автоматического реверсивного управления трехфазным короткозамкнутым двигателем

КМ1 и КМ2 - магнитные пускатели (контакторы). Магнитный пускатель - малогабаритный контактор специального исполнения. Принцип действия реверсивного магнитного пускателя схематично показан на рис. 3, а внешний вид

– на рис. 4.

Рис. 3 Схема реверсивного магнитного пускателя

Рис. 4 Внешний вид магнитного пускателя ПМЕ 224/234 реверс

5

Пускатели предназначены для пуска, остановки и реверсирования трѐхфазных асинхроных электродвигаелей с короткозамкнутым ротором, а также их защиты от перегрузок по току недопустимой продолжительности.

Как к элементу систем автоматического управления к электромагнитным пускателям предъявляются высокие требования по износостойкости. Классы изностостойкости: А, Б и В. Пускатели производятся в исполнениях с различной степенью защиты от прикосовений и внеших воздействий (IP00, IP20, IP40, IP54). Климатическое исполнение и категории размещения по ГОСТ

15150-69 и ГОСТ 15543.1-89.

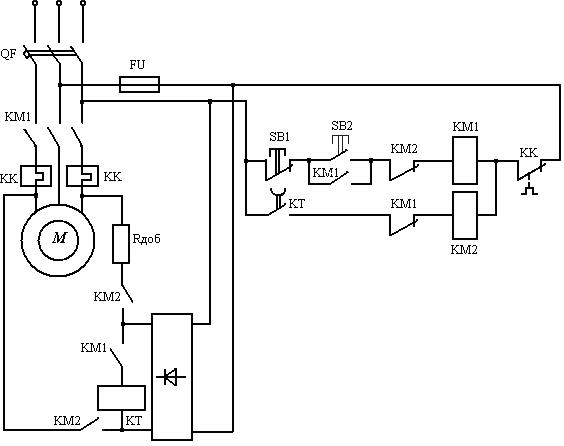
Рис. 5 Схема автоматического динамического торможения трехфазного короткозамкнутого двигателя

Торможение противовключением

Для автоматизации торможения противовключением на двигателе устанавливают реле контроля скорости (РКС).

Упругие элементы РКС настраиваются таким образом, чтобы контакты QS замыкались при скорости равной 10-15% от номинального значения: ω= (0,1÷0,15)ωн.