6
7
8
9
10
11
12
13
14
15
16
17
18
19
20
21
22
23
Y (s)
Y (s)
Y (s)
Y (s)
Y (s)
Y (s)
Y (s)
Y (s)
Y (s)
Y (s)
Y (s)
Y (s)
Y (s)
Y (s)
Y (s)
Y (s)
Y (s)
Y (s)
|
5(3s 1) |
; |
|||
|
|
||||
(s 1)(4s 1) |
|||||
|
|
5(4s 1) |
; |
|
|
|
|
|
|
||
|
|
s2 4s 5 |
|
|
|
|
2s 1 |
|
; |
||
|
|
||||
(s 1)(s 2) |
|
||||
|
6s 1 |
; |
|||
|
|||||
(s 1)(4s 1) |
|||||
5s(s 1)
(6s 24)(2s 1)
s2 s 1 ; s(s 5)
8(s2 1) ; (s 1)(s 1)
|
s(s 3) |
; |
|
||
(2s 1)(s 1) |
||
|
4s 1 |
; |
|
||
(5s 1)(s 1) |
5s(s 1)
(3s 24)(2s 1)
|
5s(s 1) |
|
; |
||||||
|
|
||||||||
(s 1)(9s 1) |
|||||||||
|
|
|
|
3s |
|
|
|
; |
|
|
|
|
|
|
|
||||
|
|
|
(4s 1)(8s 1) |
||||||
|
|
|
2(s 1) |
|
; |
|
|||
|
|
|
|
|
|
||||
|
|
(s2 12s 1) |
|
|
|||||
|
|
4 |
|
|
|
; |
|||
|
|
|
|
||||||
|
(s 1)(4s 1) |
|
|||||||
|
4s |
; |
|
||||||
|
|
|
|||||||
(s 2)(s 1) |
|
||||||||
5(4s 1) ; s(9s 1)
|
6s 1 |
; |
|
||
(4s 1)(s 1) |
||
|
3s |
; |
|
||
(5s 1)(s 1) |
;
;
11
Y (s) |
5s(s 1) |
||||||||
|
|
|
|
|
|
|
. |
||
(6s 1)(9s 1) |
|||||||||
Y (s) |
s 4 |
||||||||
|
|
|
|
. |
|
||||
(s2 3s 2) |
|||||||||
Y (s) |
|
10 |
. |
|
|
|
|
|
|
|
|
|
|
|
|
||||
|
s(s 1) |
||||||||
Y (s) |
(2s 1)s |
||||||||
|
|
|
|
. |
|||||
(s 1) (2s 1) |
|||||||||
Y (s) |
6s 5 |
||||||||
|
|
|
. |
||||||
(s 2)(s 1) |
|||||||||
Y (s) |
2s 1 |
. |
|
||||||
|
|||||||||
|
|
s(2s 5) |
|||||||
Y (s) |
4s 1 |
||||||||
|
. |
||||||||
(s2 3s 2) |
|||||||||
Y (s) |
24 |
|
. |
|
|
|
|
|
|
|
|
|||||||||
|
|
|
|
|
|
|
|
|
|
|||||||||||
s(s 6) |
||||||||||||||||||||
Y (s) |
|
|
(2s 1)s |
|||||||||||||||||
|
|
|
|
|
|
|
|
|
|
. |
||||||||||
|
|
(s 1)(2s 1) |
||||||||||||||||||
Y (s) |
|
|
|
|
|
|
|
5(2s 1) |
||||||||||||
|
|
|
|
|
|
|
|
|
|
|
|
. |
|
|||||||
|
|
|
|
|
|
(s 1)(s 5) |
||||||||||||||
Y (s) |
|
|
5(3s 1) |
|||||||||||||||||
|
|
|
|
|
|
|
|
|
. |
|||||||||||
|
|
(4s 1)(s 1) |
||||||||||||||||||
Y (s) |
|
|
|
|
|
|
|
|
3s 1 |
|||||||||||
|
|
|
|
|
|
|
|
|
. |
|
|
|
||||||||
|
|
|
|
|
|
5(4s 1)s |
||||||||||||||
Y (s) |
|
5s(s 1) |
. |
|
|
|
||||||||||||||
|
|
|
|
|||||||||||||||||
|
|
|
|
|
|
|
|
|
|
s2 3s 1 |
||||||||||
Y (s) |
|
|
|
2s 1 |
||||||||||||||||
|
|
|
|
|
. |
|
||||||||||||||
|
(s 4)(s 2) |
|||||||||||||||||||
Y (s) |
|
(10s 1)(s 1) |
. |
|||||||||||||||||
|
|
|
|
|
||||||||||||||||
|
|
|
|
|
|
|
|
|
|
(5s 1)(3s 1) |
||||||||||
Y (s) |
|
|
|
|
|
0.5 |
|
|
. |
|
|
|
|
|
||||||
|
|
|
||||||||||||||||||
s(2s 4) |
||||||||||||||||||||
Y (s) |
|
|
|
|
|
|
|
|
|
5(3s 1) |
||||||||||
|
|
|
|
. |
||||||||||||||||
|
|
(s2 9s 1) |
||||||||||||||||||
Y (s) |
|
5(s 1) |
. |
|||||||||||||||||
|
|
|||||||||||||||||||
|
|
|
|
|
|
|
|
|
|
s(s 1) |
||||||||||
24
25
1
2
12
Y (s) |
s 4 |
; |
|
Y (s) |
10 |
. |
|
||
|
|
|
|
||||||
(s2 6s 2) |
|
s(7s 1) |
|||||||
Y (s) |
6s 1 |
|
|
|
Y (s) |
|
5s(s 1) |
||
|
; |
|
|
. |
|||||
(s 1)(5s 1) |
|
(6s 24)(2s 1) |
|||||||
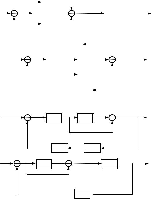
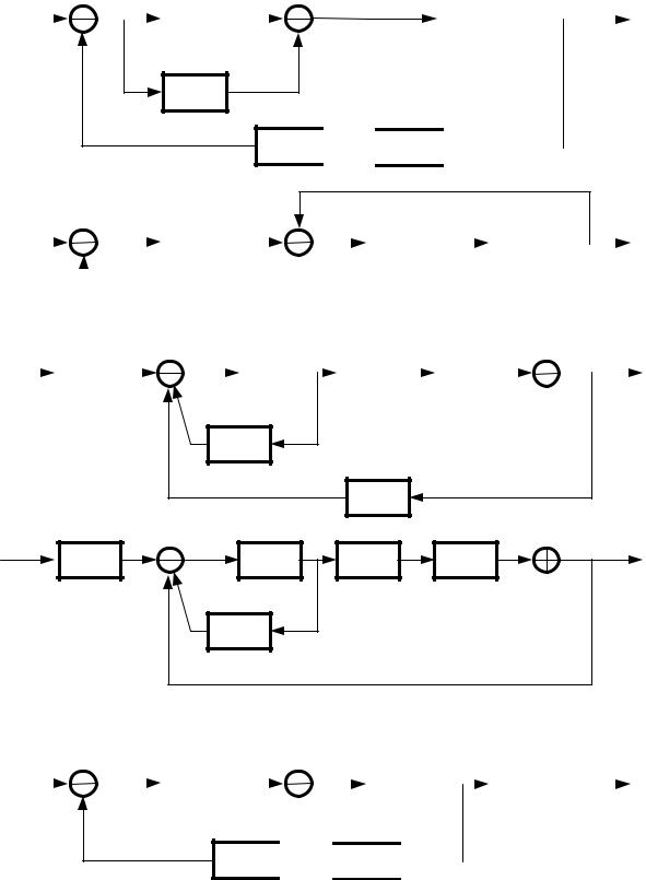
2.4 Определить передаточную функцию по заданной структурной схеме
|
х(t) |
|
|
|
|
|
|
|
|
|
|
|
|
|
|
|
|
|
|
|
|
|
|
|
|
|
|
|
|
|
|
|
|
|
|
|
|
|
|
|
|
у(t) |
||||||
|
|
|
W1(s) |
|
|
|
|
|
|
|
|
W2(s) |
|
|
|
|
|
|
|
W3(s) |
|
|
||||||||||||||||||||||||||
|
|
|
|
|
|
|
|
|
|
|
|
|
|
|
|
|
|
|
|
|
|
|
|
|
|
|
|
|
|
|
|
|
|
|
|
|
|
|
|
|
||||||||
|
|
|
|
|
|
|
|
|
|
|
|
|
|
|
|
|
|
|
|
|
|
|
|
|
|
|
|
|
|
|
|
|
|
|
|
|
|
|
|
|||||||||
|
|
|
|
|
|
|
|
|
|
|
|
|
|
|
|
|
|
|
|
|
|
|
|
|
|
|
|
|
|
|
|
|
|
|
|
|
|
|
|
|
|
|
|
|
|
|
|
|
|
|
|
|
|
|
|
|
|
|
|
|
|
|
|
|
|
|
|
|
|
|
|
|
|
|
|
|
|
|
|
|
|
|
|
|
|
|
|
|
|
|
|
|
|
|
|
|
|
|
|
|
|
|
|
|
|
|
|
|
|
|
|
|
|
|
|
|
|
|
|
|
|
|
|
|
|
|
|
|
|
|
|
|
|
|
|
|
|
|
|
|
|
|
|
|
|
|
|
|
|
|
|
|
|
|
|
|
|
|
|
|
|
|
|
|
|
|
|
|
|
|
|
|
W4(s) |
|
|
|
|
|
|
|
|
|
|
|
|
|
|
|
|
|
|
|
|
|
|
|
|
|
|
|
|
|
|
|
|
|
|
|
|
|
|
|
|
|
|
|
|
|
|
|
|
|
|
|
|
|
|
|
|
|
|
|
|
|
|
|
|
|
|
|
|
|
||
|
|
|
|
|
|
|
|
|
|
|
|
|
|
|
|
|
|
|
|
|
|
|
|
|
|
|
|
|
|
|
|
|
|
|
|
|
|
|
|
|
|
|
|
|
|
|
|
|
|
|
|
|
|
|
|
|
|
|
|
|
|
|
|
|
|
|
|
|
|
|
|
|
|
|
|
|
|
|
|
|
|
|
|
|
|
|
|
|
|
|
|
|
|
|
|
|
|
|
х(t) |
|
|
|
|
|
|
|
|
|
|
|
|
|
|
|
|
|
|
|
|
|
|
|
|
|
|
|
|
|
|
|
|
W5(s) |
|
|
|
|
|
у(t) |
||||||||
|
|
|
|
|
|
|
|
|
|
|
|
|
|
|
|
|
|
|
|
|
|
|
|
|
|
|
|
|
|
|
|
|
|
|
|
|
|
|||||||||||
|
|
|
|
|
|
|
|
|
|
|
|
|
|
|
|
|
|
|
|
|
|
|
|
|
|
|
|
|
|
|
|
|
|
|
|
|
|
|
|
|
|
|
||||||
|
|
|
|
|
|
|
|
|
|
|
|
|
|
|
|
|
|
|
|
|
|
|
|
|
|
|
|
|
|
|
|
|
|
|
|
|||||||||||||
|
W1(s) |
|
|
|
|
|
|
|
|
W2(s) |
|
|
|
|
|
W3(s) |
|
|
|
|
|
|
|
|
W4(s) |
|
|
|
|
|
|
W5(s) |
||||||||||||||||
|
|
|
|
|
|
|
|
|
|
|
|
|
|
|
|
|
|
|
|
|
|
|
|
|
||||||||||||||||||||||||
|
|
|
|
|
|
|
|
|
|
|
|
|
|
|
|
|
|
|
|
|
|
|
|
|
|
|
|
|||||||||||||||||||||
|
|
|
|
|
|
|
|
|
|
|
|
|
|
|
|
|
|
|
|
|
|
|
|
|
|
|
|
|
|
|
|
|
|
|
|
|
|
|
|
|
|
|
|
|
|
|||
|
|
|
|
|
|
|
|
|
|
|
|
|
|
|
|
|
|
|
|
|
|
|
|
|
|
|
|
|
|
|
|
|
|
|
|
|
|
|
|
|
|
|
|
|||||
|
|
|
|
|
|
|
|
|
|
|
|
|
|
|
|
|
|
|
|
|
|
|
|
|
|
|
|
|
|
|
|
|
|
|
|
|
|
|
|
|
|
|
|
|
|
|
|
|
|
|
|
|
|
|
|
|
|
|
|
|
|
|
|
|
|
W7(s) |
|
|
|
|
|
|
|
|
|
|
|
|
|
|
W6(s) |
|
|
|
|
|
|
|
|
|
|
|
|||||
|
|
|
|
|
|
|
|
|
|
|
|
|
|
|
|
|
|
|
|
|
|
|
|
|
|
|
|
|
|
|
|
|
|
|
|
|
|
|
|
|
|
|
|
|||||
|
|
|
|
|
|
|
|
|
|
|
|
|
|
|
|
|
|
|
|
|
|
|
|
|
|
|
|
|
|
|
|
|
|
|
|
|
|
|
|
|
|
|
|
|
|
|
|
|
|
|
|
|
|
|
|
|
|
|
|
|
|
|
|
|
|
|
|
|
|
|
|
|
|
|
|
|
|
|
|
|
|
|
|
|
|
|
|
|
|
|
|
|
|
|
|
|
|
3 |
W1(s) |
|
|
х(t) |
у(t) |
|
W3(s) |

W2(s)
W4(s) 
W5(s) 
4
|
|
|
|
|
|
|
|
|
|
|
|
|
|
|
|
13 |
|
|
|
|
|
|
|
|
|
|
|
|
|
|
|
|
||
|
|
|
|
|
|
|
|
|
|
|
|
|
|
|
|
|
|
|
|
|
|
|
|
|
|
|
|
|
|
|
|
|
|
|
|
х(t) |
|
|
|
W1(s) |
|
|
|
|
|
|
|
|
|
|
|
|
|
|
|
|
|
у(t) |
|||||||||||
|
|
|
|
|
|
|
|
|
|
|
|
|
|
|
|
|
|
|
|
|||||||||||||||
|
|
|
|
|
|
|
|
|
|
|
|
|
|
|
|
|
|
|
|
|
|
|
||||||||||||
|
|
|
|
|
|
|
|
|
|
|
|
|
|
|
|
|
|
|
|
|
||||||||||||||
|
|
|
|
|
|
|
|
|
|
|
|
|
|
|
|
|
|
|
W3(s) |
|
||||||||||||||
|
|
|
|
|
|
|
|
|
|
|
|
|
|
|
|
|
|
|
|
|
|
|
|
|
|
|
|
|
|
|
|
|||
|
|
|
|
|
|
|
|
|
|
|
|
|
|
|
|
|
|
|
|
|
|
|
|
|
|
|
|
|
|
|
||||
|
|
|
|
|
|
|
|
|
|
|
|
|
|
|
|
|
|
|
|
|
|
|
|
|
|
|
|
|
|
|
|
|
|
|
|
|
|
|
|
|
|
|
|
|
|
|
|
|
|
|
|
|
|
|
|
|
|
|
|
|
|
|
|
|
|
|
|
|
|
|
|
|
|
|
|
|
|
|
|
|
|
|
W2(s) |
|
|
|
|
|
|
|
|
|
|
|
|
|
|
|
|
|
|
|
|
|
|
|
|
|
|
|
|
|
|
|
|
|
|
|
|
|
|
|
|
|
|
|
|
|
|
|
|
|
|
|
|
|
|||
|
|
|
|
|
|
|
|
|
|
|
|
|
|
|
|
|
|
|
|
|
|
|
|
|
|
|
|
|
|
|
|
|
||
|
|
|
|
|
|
|
|
|
|
|
|
|
|
|
|
|
|
|
|
|
|
|
|
|
|
|
|
|
|
|
|
|
||
5 |
|
|
|
|
|
|
|
|
|
|
|
|
|
|
|
|
|
W4(s) |
|
|
|
|
|
|
|
|
|
|
||||||
|
х(t) |
|
|
|
|
|
|
|
|
|
|
|
|
у(t) |
||||||||||||||||||||
|
|
|
|
|
|
|
|
|
|
|
|
|
|
|
|
|
|
|||||||||||||||||
|
|
|
|
|
|
|
|
|
|
|
|
|
|
|
|
|
|
|||||||||||||||||
|
W1(s) |
|
|
|
|
|
|
W2(s) |
|
|
|
|
|
|
|
|||||||||||||||||||
|
|
|
|
|
|
|
|
|
|
|
|
|
|
|
|
|
|
|
|
|
|
|
|
|
|
|
||||||||
|
|
|
|
|
|
|
|
|
|
|
|
|
|
|
|
|
|
|
|
|
|
|
|
|
|
|
||||||||
|
|
|
|
|
|
|
|
|
|
|
|
|
|
|
|
|
|
|
|
|
|
|
|
|
|
|
|
|
|
|
|
|
|
|
|
|
|
|
|
|
|
|
|
|
|
|
|
|
|
|
|
|
|
|
|
|
|
|
|
|
|
|
|
|
|||||
|
|
|
|
|
|
|
|
|
|
|
|
|
|
|
|
|
|
|
|
|
|
|
|
|
|
|
|
|
|
|
|
|
|
|
|
|
|
|
|
|
|
|
|
|
|
|
|
|
|
|
|
|
|
|
|
|
W3(s) |
|
|
|
|
|
|
|
|||||
|
|
|
|
|
|
|
|
|
|
|
|
|
|
|
|
|
|
|
|
|
|
|
|
|
|
|
|
|
|
|
|
|||
|
|
|
|
|
|
|
|
|
|
|
|
|
|
|
|
|
|
|
|
|
|
|
|
|
|
|
|
|
|
|||||
|
|
|
|
|
|
|
|
|
|
|
|
|
|
|
|
|
|
|
|
|
|
|
|
|
|
|
|
|
|
|
|
|
|
|
|
|
|
|
|
|
|
|
|
|
|
|
|
|
|
|
|
|
|
|
|
|
W4(s) |
|
|
|
|
|
|
|
|||||
|
|
|
|
|
|
|
|
|
|
|
|
|
|
|
|
|
|
|
|
|
|
|
|
|
|
|
|
|
|
|
|
|||
|
|
|
|
|
|
|
|
|
|
|
|
|
|
|
|
|
|
|
|
|
|
|
|
|
|
|
|
|
|
|
|
|
|
|
6 |
|
|
|
х(t) |
у(t) |
|
W1(s) |
W2(s) |
|
W4(s) |
W3(s) |
7 |
х(t) |
у(t) |
|
W1(s) |
W2(s) |
W3(s) 
|
|
|
|
|
|
14 |
|
|
|
||
8 |
х(t) |
|
|
|
|
|
у(t) |
||||
W1(s) |
|
|
|
W2(s) |
|||||||
|
|
|
|
|
|
|
|
|
|
||
|
|
|
|
|
|
|
|
|
|
||
|
|
|
|
|
|
|
|
|
|
|
|
W3(s)
W5(s) 
W4(s) 
9
х(t) |
|
|
|
|
|
|
|
|
|
|
|
у(t) |
|||||
W1(s) |
|
|
|
|
W2(s) |
|
|
|
|
W3(s) |
|||||||
|
|
|
|
|
|
|
|
|
|
|
|
|
|
|
|||
|
|
|
|
|
|
|
|
|
|
|
|
|
|
||||
|
|
|
|
|
|
|
|
|
|
|
|
|
|
|
|
|
|
|
|
|
|
|
|
|
|
|
|
|
|
|
|
|
|
|
|
|
|
|
|
|
|
|
|
|
|
|
|
|
|
|
|
|
|
10 х(t) |
|
|
|
|
|
|
|
|
|
|
|
|
|
|
|
у(t) |
||
|
|
|
W1(s) |
|
|
|
|
W2(s) |
|
|
W3(s) |
|
|
W4(s) |
|
|
|
|
|
|
|
|
|
|
|
|
|
||||||||||
|
|
|
|
|
|
|
|
|
|
|
|
|
|
|
|
|
|
|
|
|
W5(s) |
|
|
|
|
|
W6(s) |
|
11 |
х(t) |
|
|
у(t) |
|
W1(s) |
W2(s) |
W3(s) |
W4(s) |
|
|
W5(s) |
|
|
12
х(t) |
|
|
|
|
|
|
|
|
|
|
у(t) |
||||
W1(s) |
|
|
|
|
W2(s) |
|
|
|
W3(s) |
||||||
|
|
|
|
|
|
|
|
|
|
|
|
|
|||
|
|
|
|
|
|
|
|
|
|
|
|||||
|
|
|
|
|
|
|
|
|
|
|
|
|
|
|
|
W5(s) 
W4(s) 
13
14
15
16
15
х(t) |
|
|
|
|
|
|
|
|
|
|
|
|
|
|
|
|
|
|
|
|
|
|
|
|
у(t) |
||||||
W1(s) |
|
|
|
W2(s) |
|
|
|
|
W3(s) |
|
|
|
W4(s) |
|
|
|
W5(s) |
||||||||||||||
|
|
|
|
|
|
|
|
|
|
|
|
|
|
|
|
|
|
|
|
|
|||||||||||
|
|
|
|
|
|
|
|
|
|
|
|
|
|
||||||||||||||||||
|
|
|
|
|
|
|
|
|
|
|
|
|
|
|
|
|
|
|
|
|
|
|
|
|
|
|
|
|
|
|
|
|
|
|
|
|
|
|
|
|
|
|
|
|
|
|
|
|
|
|
|
|
|
|
|
|
|
|
|
|
|
|
|
|
|
|
|
|
|
|
|
|
|
|
|
|
|
|
|
|
|
|
|
|
|
|
|
|
|
|
|
|
|
|
|
|
|
|
|
|
|
|
|
|
|
|
|
|
|
|
W7(s) |
|
|
|
|
W6(s) |
|
|
|
|
|
|
|||||
|
|
|
|
|
|
|
|
|
|
|
|
|
|
|
|
|
|
|
|
|
|
|
|
|
|||||||
|
|
|
|
|
|
|
|
|
|
|
|
|
|
|
|
|
|
|
|
|
|
|
|
|
|
|
|
|
|
|
|
|
|
|
|
|
|
|
|
|
|
|
|
|
|
|
|
|
|
|
|
|
|
|
|
|
|
|
|
|
|
|
|
х(t) |
у(t) |
W1(s) |
W2(s) |
W3(s)
W5(s) 
W4(s) 
х(t) |
|
|
|
W7(s) |
|
|
|
|
|
|
|
|
|
|
|
|
|
|
у(t) |
|
|
|
|
|
|
|
|
|
|
|
|
|
|
|
|
|
|
||||
|
|
|
|
|
|
|
|
|
|
|
|
|
|
|
|
|
||||
|
|
|
|
|
|
|
|
|
|
|
|
|
|
|
|
|
|
|||
|
|
|
|
|
|
|
|
|
|
|
|
|
|
|
|
|
||||
|
|
|
W1(s) |
|
|
|
|
W2(s) |
|
|
W3(s) |
|
|
|
|
|
W4(s) |
|||
|
|
|
|
|
|
|
|
|
|
|
|
|
|
|
|
|
||||
|
|
|
|
|
|
|
|
|
|
|
|
|
|
|
|
|
||||
|
|
|
|
|
|
|
|
|
|
|
|
|
|
|
|
|
|
|
|
|
W5(s) 
W6(s) 
W7(s)
W8(s)
х(t) |
|
|
|
|
|
|
|
|
|
|
|
|
|
|
|
у(t) |
||
W1(s) |
|
|
|
|
W2(s) |
|
|
W3(s) |
|
|
|
|
|
W4(s) |
||||
|
|
|
|
|
|
|
|
|
|
|
|
|
|
|
||||
|
|
|
|
|
|
|
|
|
|
|
|
|
|
|
||||
|
|
|
|
|
|
|
|
|
|
|
|
|
|
|
|
|
|
|
W5(s) 
W6(s) 