Материал: 2385

Внимание! Если размещение файла нарушает Ваши авторские права, то обязательно сообщите нам

температура воздуха от 0° до +30°С (-5°+35°С);

скорость ветра – до 10 м/с;

10.Для взлета и посадки достаточно площадки 50х50 м;

11.Взлет с рук, посадка на фюзеляж модели.

Наземное оборудование:

1.Радиус приема теле-, видеоизображения – до 2 км;

2.Рабочая частота – от 1,2 до 2,4 Ггц;

3.Частоты управления радиоуправляемой авиамоделью: пульт управления - 35÷41 МГц (с разбивкой по каналам);

4.Электропитание наземного оборудования – 7,2 В; 9,6 В; 12 В;

5.Прием телеметрических и «GPS» данных на частоте от 0,9 до 2,4 Ггц.

3.БПЛА"ПУСТЕЛЬГА"

ВНИИ прикладной механики им. акад. В.И. Кузнецова разработан уникальной летающий микроробот "Пустельга", в корне меняющий представления о возможностях беспилотных авиационных комплексов

Мобильные комплексы (МК) на основе автономно пилотируемых летательных микроаппаратов (АП ЛМА) предназначены для локального мониторинга экологических систем, решения топофизических и специальных задач. Их основное преимущество - низкая стоимость по сравнению с космическими аппаратами, самолетами, вертолетами и дистанционно пилотируемыми

летательными аппаратами. Разработка автономно пилотируемых летающих микророботов и мобильных комплексов базировалась на имеющемся в НИИ ПМ опыте работ по созданию микромеханических чувствительных элементов, бесплатформенных инерциальных блоков и интегрированных бесплатформенных инерциальных систем.

Мобильный комплекс - это аппаратура управления (ДУ) и летательный микроаппарат, разработанный в виде винтокрылой летающей тарелки с электрическими двигателями, работающими от аккумуляторной батареи. Поэтому аппарат отличается крайне низкой акустической заметностью (практически неслышим). В состав аппаратуры, размещенной на ЛМА, входят: радиоинерциальная навигационная система, включающая радиоприемник GPS и бесплатформенную

инерциальную навигационную подсистему на основе микромеханических вибрационных гироскопов и микромеханических акселерометров, видеокамера со стабилизированным полем зрения, приемопередающая аппаратура построения видеоизображения, отображения

202

информации о местоположении ЛМА и формирования команд управления. АУ состоит из мобильного компьютера, радиоприемника GPS и наземной приемопередающей аппаратуры. На монитор мобильного компьютера выводятся: цифровая карта местности, координаты местоположения оператора и ЛМА, его маршрут и видеоизображение сканируемой поверхности. В качестве дополнительной целевой нагрузки возможен вариант размещения на ЛМА приборов и датчиков различного назначения, например для сбора радиолокационной информации, биологического или химического контроля окружающей среды. По нашему мнению, АП ЛМА "Пустельга" - один из наиболее перспективных вариантов, выполненных по вертолётной схеме.

Комментарий:

БПЛА "Пустельга" представляет собой очень эффективное изделие - поистине шаг в будующее. Его уникальные характеристики позволяют использовать его для оперативной разведки вражеских позиций, для целеуказания средствам непосредственной огневой поддержки, артиллерии и авиации. Габариты микроробота позволяют не только располагать аппаратуру запуска (может взлеть и вовсе без неё) и управления на лёгких шасси, а даже снабдить ею отдельного человека (к примеру, командира взвода). А на современном танке и вовсе можно разместить 5-10 таких БПЛА, обеспечив фактически бесперебойное поступление разведданных. В то же время, борьба с подобными роботами является весьма трудной задачей. "Пустельга" имеет крайне малую заметность во всех диапазонах - звуковом, оптическом, радиолокационном. Огонь из стрелкового оружия по БПЛА вряд-ли будет эффективным ввиду его небольших габаритов, ЗСУ будет трудно взять такой БПЛА на прицел, а одна зенитная ракета, даже самая дешёвая, стоит в разы дороже "Пустельги". Да и не под силу современным ЗРК и ПЗРК сбить такой малогабаритный аппарат. Потенциально российскую армию можно оснастить легионами подобных БПЛА, многократно повысив ударную мощь сухопутных подразделений. Также имеет смысл эксплуатация подобных аппаратов милицией, пограничниками, рыбнадзором и многими другими службами. Мы искренне надеемся, что "Пустельга" дойдёт до стадии серийного производства и будет активно эксплуатироватся в нашей стране - как в армии, так и в гражданском секторе

ТАКТИКО-ТЕХНИЧЕСКИЕ ХАРАКТЕРИСТИКИ БПЛА "Пустельга"

Масса:

 

 

БПЛА

менее 5

кг

АП ЛМА

менее 0,3

кг

продолжительность полёта, часов

1

Скорость полёта, км/ч

54

Дальность полёта, км

5

Площадь визируемой поверхности

50х50

в кадре с высоты 150 м

Пространственное разрешение

0,2

видеоаппараратуры с высоты 150м, м

Точность привязки кадра к

5-10

электронной карте местности, м

203

ПРЕДИСЛОВИЕ

Курс лекций включает: 1. Из курса лекций кандидата технических наук профессора, заведующего кафедрой «Фотограмметрия» МИИГАиК А. П. Михайлова разделы 1-5 главы 3 главы 4,5, раздел 9 главы 6; 2. Из курса лекций «Фотограмметрия» кандидата технических наук доцента А. С. Назарова, который даётся для студентов географического факультета Белорусского государственного университета, следующие главы и разделы: раздел 4 введения; разделы 1-8 главы 1; глава 2, разделы 6-10 главы 3; разделы 1-8,10 главы 6; главы 7,8; разделы 1-3 главы 9.

В курсе лекций использованы статьи и лекции о воздушном лазерном сканировании кандидата технических наук Е. М. Медведева, которые опубликованны в журнале «ГеоПРОФИ» и размещённые на сайтах компаний «ГЕОКОСМОС» и «ГеоЛИДАР». Использован ряд статей других авторов, посвящённые системам спутниковой навигации ГЛОНАСС и GPS, применению БПЛА, а также информация компании «Совзонд», опубликованная на сайте, в частности, из раздела: «Статьи о ДЗЗ».

204

 

 

 

 

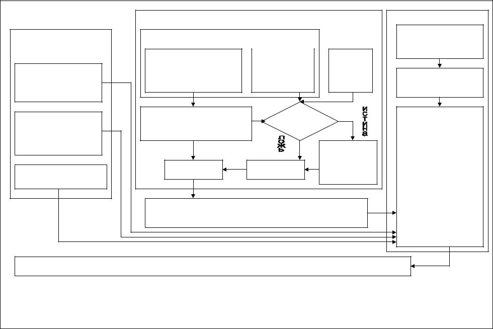
Навигационныеданные

 

Обработка снимков

 

 

 

 

Подвижная станция

 

Коррекция и восста-

Калибровка

 

 

новление изображений

 

 

Подвижный

Опорная

 

 

 

 

 

 

 

Компенсация сдвига в

Акселерометры

приёмник

базовая

 

Гироскопы

GPS

станция

Стерео корреляция

ориентировании INS-

 

 

GPS

 

 

изображений

камеры RINS

 

 

 

 

 

 

 

 

 

Компенсация сдвига в

Данные INS

Пропуск

 

Определение

место положения

Местоположение, скорость,

цикла ?

 

INS

INS

 

угловые показатели

 

 

местоположения

( a

,

b

)

 

 

Новое

объектов

 

 

 

 

 

 

вычисление

1. Взаимное

 

 

 

 

 

 

неоднознач-

 

 

 

 

Данные INS

Данные GPS

ориентирование

 

 

 

 

ности

Калибровка

 

 

2. Внешнее

 

 

 

 

 

 

ориентирование

 

 

 

 

 

 

 

3. Уравнительные

 

 

 

 

 

 

 

вычисления

 

 

 

 

Местоположение INS/GPS,

 

 

модели-связки

 

 

 

 

скорость и угловое ориентирование

 

с использованием

 

 

 

 

 

 

 

данных GPS/INS

 

 

 

БЛОК – СХЕМА сбора и обработки данных о местоположении объектов с использованием цифровой

 

 

 

 

аэрофотосъёмки и GPS/INS - геодезической привязки

 

 

Автоматическая/ Полуавтоматическая выборка объектов с известным

 

213

 

 

 

 

 

 

2

 

 

 

 

 

 

 

Приложение № 2

Легкие цифровые аэросъемочные комплексы DSS

Обзор системы

Легкие цифровые аэросъемочные комплексы DSS (Digital Sensor Systems) – это цифровая интегрированная высокопрочная система для выполнения аэрофотосъемочных работ и создания ортофотомозаики. DSS включает цифровую камеру 4К х 4К, систему прямого геопозиционирования POS AV, и систему управления аэрофотосъемочным процессом. В составе цифровой камеры используется матрица CCD с размером пикселя 9 мкм, что позволяет регистрировать отдельные детали на земле размерами от 0.15м до 1 м, используя 35 и 55 мм объективы.

В основном DSS используется для создания ортофотоснимков и ортофотопланов высокого разрешения в видимом и ближнем инфракрасном диапазоне. Данные DSS могут быть непосредственно использованы коммерчески доступными фотограмметрическими пакетами для быстрого получения готовых топографических карт и планов. Ортофотоснимки создаются с использованием снимков DSS и Цифровых моделей рельефа.

Ортофотоснимки и ортофотомозаика могут использоваться в разных приложениях, включая ГИС, цифровую картографию и для обработки данных дистанционного зондирования. Например, обновление и поддержание баз данных ГИС, классификация и картографирование территорий, идентификация заболоченных земель, обновление карт землепользования, оценка урожая, подготовка инвентаризации вырубки, планирование новых мест застройки, проверка территорий на лицензии и разрешения. Многие из этих приложений имеют дело с малыми локализованными участками, коридорами и отдельными точечными снимками, что делает среднеформатную систему типа DSS подходящим инструментом для выполнения таких работ.

Технические характеристики

1.

Камера

 

 

Размеры матрицы

4092 (продольный)x

 

 

4077 (поперечный)

 

Размер точки

0,009 мм

 

Линзы Zeiss

Стандарт:55мм, 37 поле зрения (CIR/VIS)

 

 

Опция: 35мм, 55.4 поле зрения (только VIS)

 

Управление экспозицией

Ручное, Приоритет диафрагмы, Приоритет

 

 

выдержки

 

Измерение экспозиции

Центральное средневзвешенное, или точечное

 

Затвор

Фокальная плоскость электронно-управляемая

 

Выдержки

125-4000 (меньшие скорости не рекомендуется)

 

Отношение

1:1

 

Коэффициент заполнения

70%

 

Компенсация Экспозиции

+/-2 EV с шагом 1/3 EV

 

Максимальная выдержка

4 сек

 

Сенсор собственное крепление CCD, упрочненный каркас с

встроенным IMU, разработан для сохранения геометрической точности 1 пиксель при ударно-вибрационных воздействиях

Калибровка Наземная и Воздушная калибровка с полным отчетом

2. Компьютерная система

 

Накопитель данных

Внутренний герметичный 80ГБ диск

 

съемные 80 ГБ диски (2)

Навигация и определение

Интегрированная GPS/Инерциальная POS/AV

2