Материал: 2332

Внимание! Если размещение файла нарушает Ваши авторские права, то обязательно сообщите нам

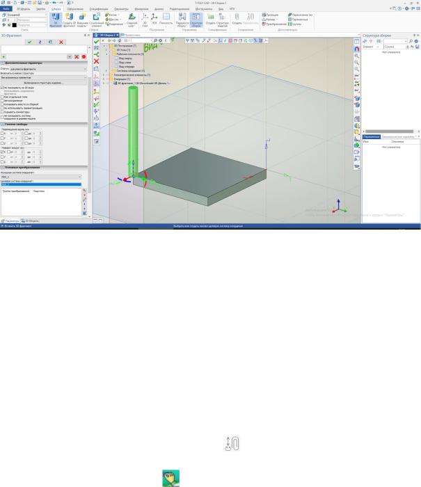
Когда после этого в окне Параметры откроется вкладка Степени свободы, поставьте в ней галочку в поле Поворот вокруг оси X (рис. 10.6). Нажмите кнопку Закончить ввод .

Си

ПослебАсовмещения исходной и целевой ЛСК (до нажатия кнопки Закончить ввод ) имеется возможность изменять положение фрагмента двумя путями: поворотом осей системы координат на углы, кратные 90°с помощью кнопок Автоменю; сдвигами и поворотами на произвольные значения через вкладку Преобразования в параметрах фрагмента. В этом

Рис. 10.6. Вкладка степеней сво оды ЛСК 3D-фрагмента цилиндра относительно целевой ЛСК (слева)

случае можно использовать значенияД, задаваемые переменными. Как и двухмерные фрагменты, 3D-фрагменты являются параметрическими. Все внешние переменные, созданные в документе детали, доступны для изме-

нения при вставке этого документа в сборку.

Проверьте подвижность полученной сборки, выполнив команду

Сборка → Сопряжения → Переместить

.

 

После нажатия данной кнопки щелкните ЛКМ по цилиндру на сцене,

курсор примет форму руки

 

 

И

. Далее вы можете поворачивать цилиндр

относительно неподвижного параллелепипеда, придав ему любое требуемое положение в пределах его подвижности (см. рис. 10.1).

101

 

Содержание отчета по лабораторной работе

1.

Номер работы, название и цель лабораторной работы.

2.

Название и назначение основных операций создания сборок в

Т-FLEX CAD.

С

3.

криншоты (снимки) экрана монитора по каждому из пунктов По-

рядка выполнения работы в документе MS Word.

4.

Ответы на контрольные вопросы.

5.

Вывод по работе.

данияКонтрольные вопросы

1. Как е основные операции используются в Т-FLEX CAD для созсборок при помощи ЛСК?

5. Какобеспечть визуализацию подвижности механизма, полученного в результате с оркиА?

2. Как создать ЛСК в сцене с орки, не привязанную ни к какому телу? 3. Как создать ЛСК в сцене с орки, привязанную к определенному телу? 4. Какая последовательность действий используется для создания

сопряжен я двух деталей при помощи ЛСК?

Д И

102

Библиографический список

1.Визуальное моделирование в Scilab : Xcos / сост. А.М. Чингаева. – Самара : ПГУТИ, 2012. – 24 с.

2.Андриевский, А.Б. Решение инженерных задач в среде Scilab : учебное пособие / А.Б. Андриевский, Б.Р. Андриевский, А.А. Капитонов, А.Л. Фрадков. – СПб. : НИУ ИТМО, 2013. – 97 с.

СибАДИ3. Данилов, С.Н. Scicos. Пакет Scilab для моделирования динамических систем /

.Н. Данилов. – Тамбов : ТГТУ, 2011. – 74 с.

4. Решен е задач моделирования и обработки данных средствами Scilab : практикум / А. . Ковтуненко, М.П. Карчевская, О.Л. Рамбургер. – Уфа : Аэтерна, 2018. – 70 с.

5. Математ ческое моделирование механических систем в MATLAB : методические указан я задан я для выполнения курсовой работы по дисциплине «Математическое модел рован е» для студентов дневной и заочной форм обучения технических направлен й спец альностей / сост. : А.А. Соловьев, М.С. Корытов. – Омск : ибАДИ, 2013. – 28 с.

6. Модел рован е в зуализация движений механических систем в MATLAB : учебное пособ е / В.С.Щер аков, М.С. Корытов, А.А. Руппель, В.А. Глушец, С.А. Милюшенко. – Омск : С АДИ, 2007. – 84 с.

7. Ган н, Н.Б. Автоматизированное проектирование в системе KOMПAC-3D V12 / Н.Б. Ган н. – М. : ДМК Пресс, 2010. – 360 с.

8. Компас-3D на пр мерах [Электронный ресурс] : для студентов, инженеров и не только... Экспресс-курс / В.Р. Корнеев [и др.]. – Электрон. текстовые данные. – СПб. : Наука и техника, 2017. – 272 c. – Режим доступа : http ://www.iprbookshop.ru/60647.html, свободный (дата обращения : 05.06.2019).

9. Большаков, В.П. Компас-3D для студентов и школьников. Черчение, информатика, геометрия / В.П. Большаков. – СПб. : БХВ-Петербург, 2010. – 304 с.

10. Кузьменко, С.В. Использование системы Компас-3D для конструирования сборочных чертежей узлов : учеб. пособие / С.В. Кузьменко, В.В. Шередекин, А.А. Заболотная. – Воронеж : Воронежский государственный аграрный университет им. Императора Петра I, 2016. – 39 с.

11. Мальков, О.В. Создание параметризованной геометрической модели резьбовой фрезы с винтовыми стружечными канавками в среде T-FLEX CAD / О.В. Мальков,

. . Павлюченков, Р.В. Силаев // Проблемы машиностроения и автоматизации. – 2019. – № 1. – . 72–79.

12. T-FLEX CAD 16 – Online Help [Электронный ресурс]. – Режим доступа : http ://www.tflexcad.ru/help/tutorial/16/index.htm, свободный (дата обращения : 05.06.2019).

103