Материал: 1740

Внимание! Если размещение файла нарушает Ваши авторские права, то обязательно сообщите нам

 

 

 

 

 

 

 

91

 

 

 

 

 

 

 

 

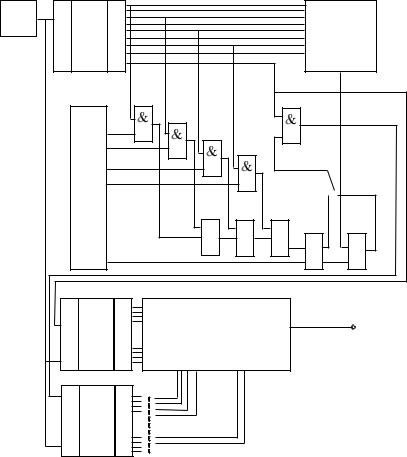
шифратор), управляемое двоичным счетчиком D1.

 

 

 

 

D1

 

 

 

 

 

 

 

 

 

 

 

 

G

А0

 

 

1

o

o

 

 

 

 

 

 

Генератор

 

 

 

2

 

 

 

 

 

 

 

 

 

CT2

 

 

 

 

 

 

 

 

 

 

 

 

 

o

 

 

 

 

 

опорного

 

 

 

 

 

4

 

 

 

o

 

 

 

 

 

 

 

 

 

8

 

 

 

 

 

 

 

кода

 

 

 

С

 

 

 

 

 

 

 

 

 

 

 

 

 

16

 

 

 

 

 

 

 

 

 

 

 

 

 

 

 

 

А1

А2 А3

 

А4

 

А5

В4

 

 

 

 

 

 

 

 

 

 

 

 

 

o

 

 

 

 

 

 

 

 

D2

 

 

 

 

 

 

 

D6

 

 

 

 

 

 

a0

 

D3

 

 

 

 

 

 

В6

 

 

 

 

Имитатордвоичной

последовательности

 

 

D4

 

 

 

 

 

 

 

 

 

 

a1

 

 

 

 

 

 

 

 

 

 

 

 

 

 

Mod2

 

 

Mod2

 

Mod2

В2 Mod2 В3

Mod2

В5

 

 

a4

 

 

 

 

 

 

 

 

 

 

 

 

 

 

 

D5

 

 

 

 

 

 

 

 

a2

 

 

 

 

 

 

 

 

S1

 

 

 

 

 

 

a3

 

 

 

 

 

 

 

 

o

 

 

 

 

 

 

 

А6

А7

А8

 

А9

 

o o

 

 

 

 

 

 

 

 

 

 

 

 

 

 

 

 

 

 

 

D7

 

 

D8

 

D9

 

 

 

 

 

 

 

 

 

 

 

 

 

 

 

D10

D11

 

 

 

 

 

 

 

 

 

В0

 

 

В1

 

 

 

 

 

 

 

D12

 

 

 

 

 

 

 

 

 

 

 

 

 

 

 

RG

1

 

Преобразователь

 

 

Выход

 

 

 

 

2

 

двухуровневого

 

 

 

 

 

 

 

 

 

 

 

 

 

 

 

4

 

 

 

 

 

 

 

 

 

 

 

сигнала

 

 

 

 

В9

 

 

 

 

 

8

 

 

 

 

 

 

 

 

 

С

 

 

в трехуровневый

 

 

 

 

 

o

 

16

 

 

 

 

 

 

 

 

 

 

 

 

 

 

 

 

 

 

 

D13

 

В7

RG

1

 

 

2

 

 

4

 

С

8

 

16

 

 

 

В8

Рис. 5.6 – Функциональная схема лабораторной установки

На выходе кодирующего устройства в зависимости от положения переключателя S1 формируются коды Рида-Малера либо «Диджилок». Кодовые комбинации отделены друг от друга

92

паузой, длительность которой равна длительности кодовой комбинации (16 тактов). Пауза образуется в логической схеме D6.

3.2.Двоичный согласованный фильтр

Функция корреляции R(t) биортогонального кода формируется на выходе двоичного оптимального фильтра. Задержку двоичных символов кода B(t) на время t=τ выполняет n- разрядный регистр сдвига RG2. Умножение на B(tt1) производится снятием сигнала с соответствующих ячеек регистра. Импульсная переходная характеристика фильтра h(t), соответствующая зеркальному отображению входного кода B(t), формируется набором ключей, с помощью которых на дальнейшее преобразование подают либо инвертированный, либо неинвертированный сигнал B(t).

Для получения ФК и устранения влияния паузы между кодовыми комбинациями на форму функции корреляции R(t1) служит “Преобразователь двухуровневого сигнала в трехуровневый”, работающий по правилу:

 

 

1,

если S

i

 

1, S/

1,

 

 

 

 

 

i

 

U

вых i

0,

если S

i

0, S/

0,1,

 

 

 

 

i

 

 

 

1,

если S

i

1, S/

0,

 

 

 

 

i

 

где Si – двоичный символ на выходе RG2; Si/ – двоичный символ на выходе RG1.

Преобразователь выполнен на диодных схемах совпадения. Предварительно для выделения паузы соответствующий ей сигнал сдвигается регистром сдвига RG1. Суммирование ведется на активной резисторной матрице, управляемой транзисторными ключами.

3.3. Конструкция лабораторного макета

Лабораторный макет конструктивно выполнен в виде универсальной вертикальной стойки.

На передней панели блока размещены переключатель СЕТЬ с контрольной лампочкой; коаксиальное гнездо СИНХР. для

93

подачи сигнала на клеммы ВНЕШН. СИНХР. осциллографа; контрольные гнезда IA1-IA7, IБ1-IБ7, IIА1-IIА3 для контроля напряжения в характерных точках схемы; имитатор двоичной последовательности ИМИТ.: правое положение ключа соответствует подаче символа 1, левое – 0; переключатель КОД РИДА- МАЛЕРА-ДИДЖИЛОК; в нижней части блока расположен ряд ключей, позволяющих реализовать импульсную переходную характеристику оптимального фильтра: верхнее положение ключа соответствует «+», нижнее – «».

На передней панели верхнего блока нанесена структурная схема кодирующего устройства и согласованного двоичного фильтра.

Для выполнения работы лабораторная установка укомплектована осциллографом.

4.Порядок выполнения лабораторной работы

4.1.Изучить принцип построения исследуемых биортогональных кодов, ознакомиться с работой лабораторной установки, уяснить функциональное назначение отдельных узлов.

4.2.Для заданного преподавателем пятиразрядного кода:

1)сформировать с помощью порождающей матрицы комбинации кода Рида-Малера и кода Диджилок;

2)рассчитать и построить ФК для каждого из исследуемых

кодов.

4.3. Исследовать процесс формирования кодов Рида-Малера

иДиджилок кодирующим устройством. Для этого:

1)установить заданное преподавателем двоичное число с помощью соответствующего набора ключей, предварительно определить положение младшего и старшего имитируемых разрядов по наблюдению сигналов в определенных точках схемы;

2)просмотреть и зарисовать формы напряжения в контрольных гнездах лабораторного макета. Найти соответствие между контрольными гнездами макета и контрольными точками на функциональной схеме (рис. 5.6). Осциллограммы должны быть сфазированы во времени, для этого осуществить внешнюю синхронизацию осциллографа от лабораторного макета;

3)сравнить экспериментальные данные с результатами, по-

94

лученными при предварительной подготовке к работе.

4.4.Исследовать процесс формирования ФК кодов РидаМалера и Диджилок:

1) соответствующим набором ключей набрать требуемую импульсную переходную характеристику двоичного фильтра для кода Рида-Малера;

2) сравнить ФК, полученную экспериментальным путем, с рассчитанной в п. 4.2;

3) повторить пп.1) и 2) для кода Диджилок; 4) сделать выводы.

4.5.Определить экспериментально, какие значения принимает расстояние между комбинациями кода Рида-Малера. Сравнить с тем, что следует из определения биортогональной системы сигналов. Определить кодовое расстояние. Убедиться, что теми же параметрами характеризуется и код Диджилок.

4.6.Отчет должен содержать:

1) краткие сведения из теории биортогональных кодов;

2) результаты, полученные при предварительной подготовке к работе, включая и оценку способности кода обнаруживать и исправлять ошибки;

3) функциональную схему лабораторного макета;

4) осциллограммы напряжения в характерных точках, полученные при выполнении лабораторной работы;

5) краткие выводы по проделанной работе.

5.Контрольные вопросы

5.1.Дайте определение линейного блочного кода. Назовите его основные свойства.

5.2.Сформулируйте правила построения порождающей матрицы линейного блочного кода. Какому требованию удовлетворяют базисные векторы порождающей матрицы?

5.3.Дайте определение биортогонального кода. Укажите его основные свойства.

5.4.Постройте функциональную схему кодирующего устройства для биортогонального кода.

5.5.Опишите корреляционные свойства биортогональных

кодов.

5.6.Укажите возможные способы получения ФК биортогональных кодов.

95

Лабораторная Исследование сверточного кода работа 6

1. Введение

При передаче информации в цифровом виде должна быть обеспечена высокая помехоустойчивость. Разработан ряд методов повышения помехоустойчивости. Центральное место среди них занимают методы, использующие корректирующие коды.

В предлагаемой работе изучаются принципы построения и реализации сверточных кодов и порогового декодирования, оценивается теоретически и экспериментально их помехоустойчивость.

2.Сверточные коды

2.1.В качестве переносчика информации в любой бинарной цифровой системе передачи информации (ЦСПИ) используется последовательность двоичных символов. Под воздействием помех в канале некоторые из этих символов могут измениться на обратные, при этом чем меньше отношение сигнал/помеха в канале, тем выше, как правило, вероятность ошибки в одном символе р и, следовательно, вероятность ошибки при декодировании всей последовательности.

Основным методом повышения помехоустойчивости ЦСПИ является введение избыточности в передаваемый по каналу двоичный сигнал, т.е. помехоустойчивое кодирование. Обычно для этого кроме информационных символов, поступающих от источника, в канал подают также некоторое количество проверочных (избыточных) символов, формируемых в кодирующем устройстве и зависящих от информационных символов.

Наибольшее применение нашли линейные блочные (n,k)- коды, в которых после каждого блока из n информационных символов передается блок из r=n–k проверочных символов. Формирование (кодирование) и декодирование каждого блока из n символов в этом случае производится независимо от других блоков передаваемой последовательности.