Материал: 1493

Внимание! Если размещение файла нарушает Ваши авторские права, то обязательно сообщите нам

Структура дефиниций для терминологии строительства может быть схематично представлена так:

Видовое

Связка

Родовое понятие

Видовые признаки

понятие

 

 

 

 

 

 

Компоненты (состав)

 

 

 

Сфера применения

 

 

 

Происхождение

 

 

 

Назначение

 

 

 

Технология

 

 

 

производства

 

 

 

Сырьевая база

Например:

Smth

is

a man-made

building material

used for…

 

 

 

 

used in…

Smth(s)

are

natural

building materials

 

 

 

 

 

made of…

 

 

 

 

consisted of…

 

 

 

 

of natural origins

Другим видом работы является подбор минимальных контекстов употребления терминов в виде структур, выражающих законченную мысль. Эта работа служит адекватному восприятию и усвоению терминологии, а также легкости запоминания материала. Например:

Sewers, roads, aqueducts, water mains, and foundations were constructed of mass concrete by the Romans, who also employed it as a filling between the brick and stone ribs of their vaults and arches.

The potentialities of a substance which can be poured into any form or shape from delicate ornament to huge cantilevers and parabolic arches.

Structural hollow tile arches are not computed according to the principles of reinforced concrete; they are seldom used today. They are employed only with steel beams.

If the joints in the steel structure can be made rigid by welding or by the use of triangular shapes, the outward thrust from the arch form is resolved into the lower horizontal ring, thus placing this ring in tension; the upper ring is in compression.

There are several types of buttress dams, the most important ones being the flat slab and the multiple arch.

Подобные текстовые иллюстрации призваны включить логическое мышление обучающихся, кроме того, они способствуют пополнению активного словарного запаса студентов.

Определение сферы сочетаемости лексем необходимо для формирования навыка опознания и употребления термина в контексте.

5

Следующим видом работы является определение взаимосвязи понятий и

показ этой взаимосвязи в опорных логических схемах с алгоритмом их развертывания в текст. Опорные схемы наглядно представляют не только взаимосвязь понятий, но их содержание и объем таким образом, что в мышлении обучающегося формируется целостный образ понятия, обозначенного тем или иным термином. Каждая опорная схема является эквивалентом небольшого учебного текста по предъявленной теме. Составление опорных схем требует учета частотности терминов, определения их места в лексической системе языка и понятийной сфере науки и синтагматических возможностей лексем.

Опорная схема отображает родовидовые отношения понятий, а также отношения «часть – целое» (см. примеры опорных схем в тексте пособия). Развернуть опорную схему в текст можно, используя следующие и некоторые другие модели:

Building materials are divided into two groups according to the…

They are (+groups).

Construction materials include… Building products are…

For example, sand is a construction material + definition

Such building materials as brick, cement,…are man-made. Such building materials as wood, turf are natural.

We can enumerate such as…as special-purpose products. To the sealing materials we can refer …

There are four main classifications of building materials: according to their purpose,…

According to the degree of…there are two groups of building materials. They are…

For example,

For instance,…

According to the origins building materials are divided into natural and man-made materials.

For instance,

Building materials can be structural and…according to their function.

For example, …

Classification according to the type of raw material includes four groups of building materials:…

For example,…

Понятия, представленные таким образом целостно и всесторонне, требуют напряженной работы механизмов наглядно-образного и логического мышления. Таким образом, учебная информация, содержащая указания на то, как она должна быть усвоена, является активным и оптимальным средством обучения.

6

Модуль 1. СТРОИТЕЛЬНЫЕ МАТЕРИАЛЫ ПО СТЕПЕНИ ГОТОВНОСТИ

Задание 1. Прочитайте и переведите текст. Дайте определение понятию «строительные материалы»

Building materials

Building materials are any material which is used for construction purposes. Many naturally occurring substances, such as clay, rocks, sand, and wood, even twigs and leaves, have been used to construct buildings. Apart from naturally occurring materials, many man-made products are in use, some more and some less synthetic. The manufacture of building materials is an established industry in many countries and the use of these materials is typically segmented into specific specialty trades, such as carpentry, insulation, plumbing, and roofing work. They provide the make-up of habitats and structures including homes.

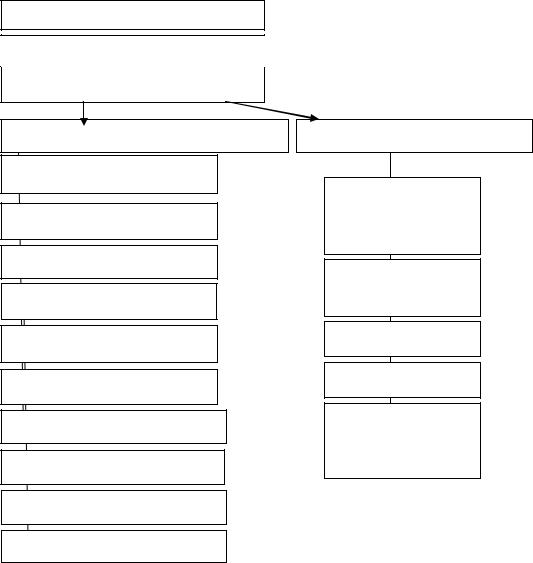
Задание 2. Изучите схему. Постройте на ее основе учебный текст на английском языке.

Схема 1. Строительные материалы по степени готовности

Строительные материалы

Классификация

По степени готовности

Собственно строительные материалы

древесина

металлы

цемент

бетон

кирпич

песок

строительные растворы

для каменных кладок

лакокрасочные материалы

природные камни

Строительные изделия

сборные

железобетонные

панели

сборные

конструкции

оконные блоки

дверные блоки

санитарнотехнические изделия

7

Building materials

Classification

accordingnaturaltostonethe degree of product availability

Constructional materials

Constructional (building) products

timber, wood

metal, ore

cement

concrete

brick

grail, sand

dash, mortar mix, building mortar, mortar

stone masonry, masonwork, rubble, stonework

paint-and-lacquer materials

natural stone

precast (prefabricated) panel

built-up structure, fabricated structure, integrated structure

sash pulley, window

door frame

sanitary ware

Задание 3. Определите место данных ниже терминов в предложенной выше классификации, дополните дефиниции терминов указанием на принадлежность материала к собственно строительным материалам или строительным изделиям.

Leatherette is a form of artificial leather, usually made by covering a fabric base with plastic.

8

Sand is sedimentary rock, as well as an artificial material consisting of grains of rock.

Sandstone is sedimentary rock, which is a homogeneous or layered unit elastic grains connected by a cement. A fine to coarse-grained sedimentary rock that splits easily; often used in the construction of garden walls and paths.

Laminate is a strong material manufactured from many layers of paper or textile impregnated with thermosetting resins. This sandwich is then pressed and subjected to heat. Laminate has been developed for both inside and outside use.

The roof deck is the roofing material layer between the primary structural components (trusses & joists) and either insulative layers or weatherproofing layers in a typical roof system. Usually the roof deck acts as a unifying structural diaphragm by tying all the structural components together.

Cellophane is a thin, transparent sheet made of regenerated cellulose. Its low permeability to air, oils, greases, bacteria and water makes it useful for food packaging.

Задание 4. Изучите таблицу, выпишите транскрипцию терминов из словаря. Используйте полученную информацию при выполнении следующего задания.

Сочетаемость

Перевод

Лак для дерева

wood varnish

Лак для пола

floor lacquer, floor varnish

Эпоксидный лак

epoxy varnish

Эмульсионный лак

emulsion varnish

Эмалевый лак

enamel lacquer

Пропиточный лак

impregnating varnish

Отделочный лак

finishing varnish

Защитный лак

protective varnish, stop-off lacquer

Влагостойкий лак

moisture-proof varnish

Битумный лак

asphalt lacquer

Задание 5. Дополните перевод. Используйте следующие выражения:

пленкообразующие вещества – medium

пластификатор – cold binder, plasticizer, softener отвердитель – curing agent, hardening agent

улучшающие качество покрытия – improving the coat of paint quality

9