Материал: 1408

Внимание! Если размещение файла нарушает Ваши авторские права, то обязательно сообщите нам

С АТП могут непосредственно взаимодействовать также органы государственного управления: местные органы исполнительной власти, отделение Российской транспортной инспекции, органы Государственной налоговой инспекции, другие органы.

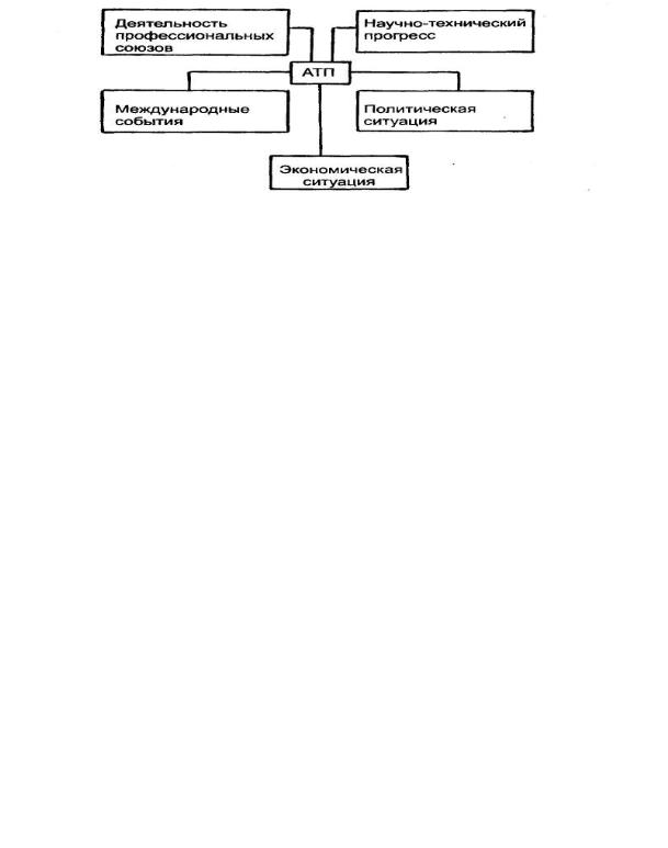
Сфера косвенного воздействия показана на рисунке 6.

Рис.6. Среда косвенного воздействия [1, с. 56]

Непрямое воздействие на деятельность АТП оказывают такие

 

А

факторы, как научно-технический прогрессИ, общеэкономическая и

политическая ситуация, международная обстановка, деятельность

профсоюзов и другие.

б

Д

Разрабатываемые в ходе научно-технического развития идеи и

конструкторские решения влияют на деятельность АТП, заставляя руководство предпр ят я внедрять достижения НТП прежде, чем это делают конкуренты.

перевозок, а вСряде случаев приводят даже к транспортной изоляции целых территорий.

Стабильная пол т ческая ситуация

позволяет

свободно

заключать сделки ии обеспечивать их

выполнение.

Напротив,

возникающие региональные конфликты затрудняют осуществление

Стабильное, поступательное развитие экономики страны позволяет предприятиям вкладывать деньги в расширение и модернизацию производства, накапливать средства на счетах в банках и т.д. При нестабильной экономике, характеризующейся инфляцией и кризисами, любым предприятиям, в том числе и АТП, становится невыгодным вкладывать средства в расширение и модернизацию производства. В этой ситуации начинается свертывание производства. Средства тратятся не на расширение производства ‒ они либо "проедаются", либо используются для развития «побочного» бизнеса, обеспечивающего более быстрый оборот средств.

31

Характер отношений, возникающих между предприятиями автомобильного транспорта и потребителями их услуг, зависит, прежде всего, от действующей системы управления экономикой. Поэтому сфера автотранспортной деятельности не может рассматриваться в отрыве от экономической системы в целом и, в частности, от принятой системы управления экономикой.

2.1.3. Конкуренция на рынке транспортных услуг как основной ценообразующий фактор

Основной действующий механизм регулирования рыночных цен, согласования предложений и спроса ‒ это конкуренция. Отсутствие

хотя бы одного из этих элементов означает, что рыночные отношения не действуют, нарушены механизмы прямыхИи обратных связей,

обеспечивающих самонастройку и саморегулирование системы.

Рынок определяет наличие конкуренцииДкак соперничества или

борьбы между двумя или несколькими более или менее четко

обозначенными предприятиями за достижение наиболее высоких

хозяйственных результатов. С другой стороны, конкуренция означает

объективную способность развития рынка за счет стремления

производителей к лучшему качественному и количественному

предложению по сравнению с конкурентами, что в целом отражается

 

и

в улучшении свойств товаровА(услуг) и структуры предложения

рынка [1, с. 65].

 

С

В то же время конкуренцбя ограничивает возможности каждого

хозяйствующего субъекта воздействовать на положение дел на рынке, навязывать свою волю клиентам, чем ограничивается анархичность и неопределенность функционирования рынка, становятся открытыми, предсказуемыми пути его развития, в целом экономическая система рынка приобретает устойчивость.

Экономические законы конкуренции регулируют отношения различных участников рынка, устанавливают баланс между потреблением и производством, диктуют правила поведения в различных рыночных ситуациях. В ходе конкуренции выявляется общественная необходимость в данном виде продукта и дается его оценка в устанавливаемом среднеотраслевом уровне цен.

Конкуренцией принято называть состязание производителей товаров и услуг за наиболее выгодные сферы приложения капитала, рынки сбыта, источники ресурсов.

32

Конкуренция является одной из неотъемлемых составляющих рыночной экономики. Без нее нет полноценного рынка. Вместе с тем конкуренция сама по себе не обеспечивает нормального функционирования рынка. Более того, неконтролируемая конкуренция способна при определенных условиях порождать серьезные проблемы ‒ монополизацию производства и распределения, ущемление прав потребителей и добросовестных производителей, нерациональное расходование ресурсов, негативные социальные последствия и т.д.

Конкуренция является основным рычагом, движущей силой развития и инструментом управляемости (регулирования со стороны государства) формирующегося и функционирующего рыночного

хозяйства страны.

 

И

Так как конкуренция предполагает наличие условий, при которых

идет борьба за клиента, получение

дополнительного дохода, то

 

Д

государство, регулируя давление и

условия конкуренции, может

управлять развитием рынка, создавая соответствующую стратегию.

Поэтому процесс конкуренции требует постоянного со стороны

и услуг. На современномбрынкеАуслуг автомобильного транспорта отставание в качествеиоказываемых услуг может привести к частичной или полной потере предприятием этого рынка. Поэтому проблема качестваСуслуг является одной из главных в системе оценки

государства регулирования.

Главными позитивными результатами конкуренции являются: 1) Стимулирование предприятий к повышению качества товаров

конкурентоспособности АТП. При отсутствии конкуренции или низком ее уровне АТП не заинтересованы в улучшении качества своих услуг. Таким образом, качество продукции, в том числе и услуг автомобильного транспорта, есть производная от уровня рыночной конкуренции.

2) Конкуренция, как правило, заставляет предприятия снижать или, по крайней мере, не завышать неоправданно цены на свою продукцию. Хотя цена, назначаемая производителем, достаточно сложным образом связана с качеством продукции и с факторами рыночной конъюнктуры, общая тенденция в условиях высокой конкуренции направлена на снижение цены.

3) В свою очередь повышение качества услуг и снижение цен на них невозможно без развития производства и внедрения новой техники, и это еще одно следствие конкуренции. Поэтому

33

предприятия, испытывающие влияние конкуренции, вынуждены расходовать средства на инновации. АТП стремятся приобретать более современный подвижной состав, погрузочно-разгрузочное и складское оборудование, внедрять современные методы управления, применять более эффективные технологии организации перевозок.

4) Конкуренция заставляет АТП предоставлять клиентам комплекс дополнительных услуг, расширяя тем самым сферу своей деятельности и. различных услуг, сопутствующих ей.

Наряду с перечисленными положительными факторами, конкуренция имеет и ряд негативных последствий.

Процесс конкурентной борьбы порождает промышленный шпионаж, подделку фирменной продукции, обман потребителей и ряд других.

свобода производителя услугА; ДИ

наличие множествабпроизводителей одновидовых услуг;

наличие стандартизованных услуг, которые могут быть экспертно оценены наиоснове единой нормативной базы и системы критериев.

Поэтому важнойСсоставляющей анализа конкуренции является рассмотрение конкурентных отношений и факторов, определяющих состояние конкретного объекта в сложившейся конкурентной среде.

Подобный подход позволяет выделить следующие объекты и виды конкуренции, которые могут быть объединены в классификацию (рис. 7).

34

Рис. 7. Классификация видов конкуренцииДИна РТУ [2, с.58]

участников РТУ являются основойАдля разработки методов и инструментария веден я конкурентной борьбы, методов управления

Результаты идентификации, анализа и оценки конкуренции

конкуренции Сна реальныхирынках и сегментах, формирования конкурентной стратегии.

конкуренцией,

разра отки

показателей

оценки

положения

предприятия,

б

 

особенностей

определен я

факторов, тенденций и

Классификация конкуренции на РТУ:

Классификацию можно провести по различным признакам.

1. По этическому признаку различают два вида конкуренции ‒ добросовестную и недобросовестную.

Добросовестная конкуренция направлена на получение прибыли за счет создания более лучших и качественных ПРУ. Добросовестная конкуренция обычно поддерживается правительством, так как при ней выявляется и реализуется весь положительный потенциал ПРУ, она выгодна потребителям.

Недобросовестная конкуренция ‒ это вид конкурентной борьбы, связанный с нарушением принятых цивилизованных норм и правил в условиях рынка.

35