16.Погрешности датчиков.
При некоторых незначительных перемещениях ползунка ∆x выходное напряжение не изменяется, то есть на статической характеристике имеется зона нечувствительности.
Нелинейность статической характеристики вызывается появлением люфта в конструкции подвижного контакта.
Существует необходимость регулирования нажатия щётки.
Для преодоления отмеченных недостатков проволочных ПИП используют:
1) непроволочные потенциометры с резистивными элементами на основе проводящей пластмассы: отличаются высокой разрешающей способностью, низким уровнем шумов, возможностью работы на высоких скоростях перемещения токосъёмника и высоких частотах;
2) фотоэлектрические и магниторезистивные потенциометры: отличаются повышенной износоустойчивостью, высокой надёжностью и скоростью регулирования выходного сигнала (но и высоким переходным сопротивлением);
3) жидкостные потенциометры, резистивные элементы которых получают спеканием смеси стекла с порошком окиси палладия, серебра или золота с органическим пластификатором;
4) потенциометры на эффекте Холла, МДП - структурах (металл, диэлектрик, полупроводник), на различных электрохимических явлениях.
17.Классификация датчиков.
Любая автоматическая система управления и контроля содержит в
качестве функционально необходимых элементов один или несколько измерительных преобразователей (или датчиков), служащих для измерения
действительного значения управляемой или контролируемой (входной) величины и преобразования этого значения в сигнал для дальнейшей передачи по каналам управления.
По природе выходной величины все датчики можно подразделить на
электрические, гидравлические, пневматические.
По природе измеряемой (преобразуемой) входной величины выделяют: датчики перемещения, температуры, уровня, расхода, положения, скорости, ускорения, давления (или усилия), частоты, светового потока, деформации.
По виду выходной величины электрические датчики подразделяют на:
– параметрические (пассивные): контролируемая величина преобразуется в изменении таких параметров как электрическое сопротивление,
индуктивность, емкость (индуктивный, емкостной датчик, фоторезистор,
угольный столбик);
– генераторные (активные): контролируемая величина преобразуется в
изменение заряда, напряжения, тока (термопара, фотоэлемент, пьезодатчик).
По принципу действия выделяют:
– датчики сопротивления: потенциометры, тензорезисторы, терморезисторы, фоторезисторы;
– датчики индуктивности и взаимной индуктивности: индуктивные,
сельсины, микросины, вращающиеся трансформаторы;
– магнитно индукционные: тахогенераторы постоянного и переменного тока, емкостные датчики.
По структуре:
– с промежуточным преобразованием энергии;
– с непосредственным преобразованием энергии.
18.Реостатные датчики: конструктивные схемы, принцип действия.

Реостатные датчики представляют собой резистор с изменяющимся активным сопротивлением. Входной величиной датчика является перемещение контакта, а выходной – изменение его сопротивления. Подвижный контакт механически связан с объектом, перемещение (угловое или линейное) которого необходимо преобразовать.
Обычно реостатные датчики применяют в механических измерительных приборах для преобразования их показаний в электрические величины (ток или напряжение), например, в поплавковых измерителях уровня жидкостей, различных манометрах и т. п.
Выходной величиной такого датчика является падение напряжения Uвых между подвижным и одним из неподвижных контактов. Зависимость выходного напряжения от перемещения х контакта Uвых = f(х) соответствует закону изменения сопротивления вдоль потенциометра. Закон распределения сопротивления по длине потенциометра, определяемый его конструкцией, может быть линейным или нелинейным.
19.Основные характеристики реостатных датчиков.

20. Получение нелинейной характеристики реостатного датчика.


21. Конструкции, принцип действия пружинных датчиков.
Являются
разновидностью датчиков. Представляет
собой пружину, навитую плотно витком к
витку, из материала, имеющего значительное
сопротивление. При растяжении пружины
ее сопротивление растет за счет нарушения
контакта между ее витками. С целью
получения правильного измерения
сопротивления применяются пружины с
неравным по длине характеристикой. Это
достигается изготовлением пружин с
переменной намоткой, намоткой пружины
на конической оправке или намоткой
проводом переменного сечения. Для
улучшения межвиткового контакта проволку
покрывают золотом или изготавливают
из сплавов из благородных металлов.
Диаметр проволки лежит в пределах
0,12-0,4 мм. Изменение сопротивления при
растяжении: начальное сопротивление
0,1-50м; полное сопотивление 3-20 м. Изменение
длины пружины 0,15-15 мм. Порог чувствительности
датчика 0,25 мк. Нестабильность характеристики
±1-2%. Может быть обеспечена линейность
характеристики с точностью до ±2%.
Максимальная частота изменения входного
сигнала 250 Гц. Преимущества – простота,
малые габариты, большие чувствительность
и выходная мощность. Недостатки –
невысокая точность, малая надежность.
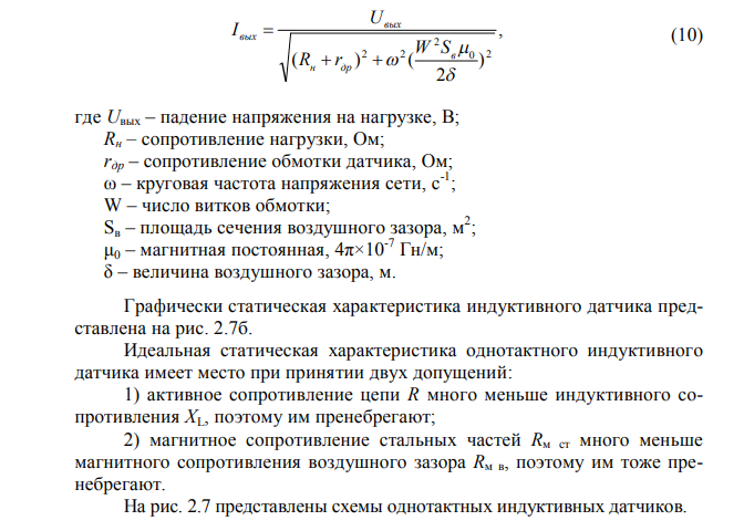
22. Индуктивные датчики перемещений: однотактный индуктивный датчик, статическая характеристика.

23. Расчет индуктивных датчиков линейных перемещений.

24. Двухтактные индуктивные датчики: дифференциальная и мостовая схемы включения.

25. Датчики деформации и напряжения: принцип действия, конструктивные схемы, характеристики
![]()
26.Датчики температуры: принцип действия, конструктивные схемы, характеристики.

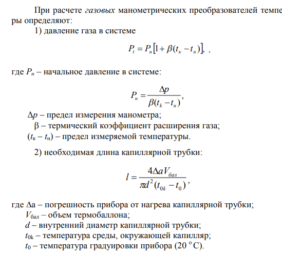
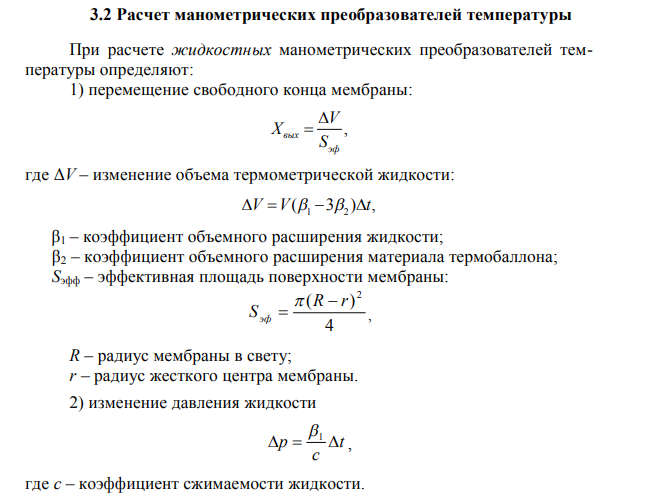
27.Манометрические термометры расширения. Расчет манометрических преобразователей температуры.

28.Термопары: принцип действия, конструктивные схемы, характеристики.

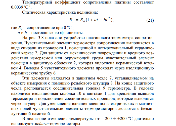
29.Терморезисторы:
принцип действия, конструктивные схемы,
характеристики.

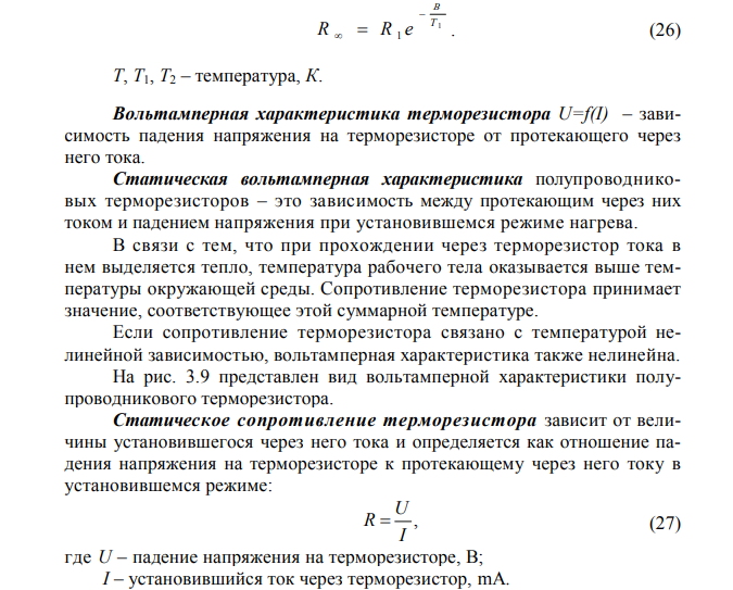
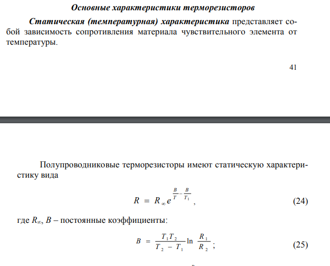
30. Основные характеристики терморезисторов. Основные параметры терморезисторов.

31 Уровнемеры: виды, принцип действия.
Уровнемер — прибор, предназначенный для определения уровня содержимого в открытых и закрытых сосудах, резервуарах, хранилищах и других ёмкостях. Под содержимым подразумеваются разнообразные виды жидкостей, в том числе и газообразующие, а также сыпучие и другие материалы. Уровнемеры также называют датчиками/сигнализаторами уровня, преобразователями уровня. Главное отличие уровнемера от сигнализатора уровня — это возможность измерять градации уровня, а не только его граничные значения.
Наибольшее распространение в промышленном использовании получили следующие виды уровнемеров: буйковые, пьезометрические, гидростатические, поплавковые, и ёмкостные.
Буйковый уровнемер – уровнемер, принцип действия которого основан на изме-рении перемещения буйка или силы гидростатического давления, действующей на буёк.
Буёк в отличие от поплавка не плавает на поверхности жидкости, а погружён в жидкость и перемещается в зависимости от её уровня. Буйковые уровнемеры наиболее часто применяются для измерения уровня однородных, в том числе агрессивных, жидкостей, находящихся при высоких рабочих давле-ниях (до 32 МПа), широком диапазоне температур (от –200 до +600С) и не обладающих свойствами адгезии (прилипания) к буйкам.
Главной особенностью буйковых уровнемеров является возможность измерения уровня границы раздела двух жидкостей.
Недостатком буйковых уровнемеров являются зависимость их точности от плотности и температуры измеряемой среды, ограниченность использования для больших (свыше 16 м) диапазонов измерения уровней жидкостей и жидкостей обладающих адгезией к буйку.
Пьезометрический уровнемер – уровнемер, принцип действия которого основан на преобразовании гидростатического давления жидкости в давление воздуха, подаваемого от постороннего источника и барботирующего через слой жидкости.
У этого уровнемера чувствительный элемент не находится в непосредственном контакте с измеряемой средой, а воспринимает гидростатическое давление через воздух, что является его достоинством. Для пьезометрических уровнемеров также характерна погрешность измерения из-за изменения плотности измеряемой среды.
Гидростатический уровнемер – уровнемер, принцип действия которого основан на измерении манометром или напоромером гидростатического давления жидкости, зависящего от высоты её уровня. Уровнемеры этого вида обычно используют для измерения неагрессивных, незагрязнённых жидкостей, находящихся под атмосферным давлением. Для измерения уровней агрессивных сред используют специальные разделительные устройства.
Недостатком гидростатических уровнемеров является погрешность измерения при изменении плотности жидкости.
Поплавковый уровнемер – уровнемер, принцип действия которого основан на из-мерении перемещения поплавка, плавающего на поверхности жидкости (поплавок как бы отслеживает уровень жидкости).
Поплавковые уровнемеры не пригодны для вязких жидкостей (дизельного топлива, мазута, смол) из-за залипания поплавка, обволакивания его вязкой средой. При измерении уровня криогенных жидкостей из-за кипения верхнего слоя возникает вибрация поплавка, что приводит к искажениям результатов измерения. Наиболее часто поплавковые уровнемеры используют для измерения уровней в больших открытых резервуарах, а также в закрытых резервуарах с низким давлением. Применение магнитной связи для передачи перемещения поплавка позволяет герметизировать вывод передачи в измерительный блок, упростить конструкцию, повы-сить надёжность, измерять уровень в резервуарах под давлением.
Ёмкостной уровнемер – уровнемер, принцип действия которого основан на раз-личии диэлектрической проницаемости жидкости и воздуха. В связи с этим по мере погружения электродов датчика уровнемера в жидкость изменяется ёмкость между ними пропорционально уровню жидкости в резервуаре.
32. Датчики давления: принцип действия, характеристики.
Датчик давления — это устройство, в котором выходные параметры зависят от давления исследуемой среды, будь то жидкость, газ или пар. В состав любого датчика давления входит:
первичный преобразователь давления с чувствительным элементом;
различные по конструкции корпусные детали;
схемы для повторной обработки сигнала.
33. Сельсинные датчики угла поворота: классификация, принцип действия.
Сельсин - индукционная электрическая микромашина, обладающая способностью синхронизации. Особенность применения в САУ – использование в паре: сельсин- датчик (СД) и сельсин-приемник (СП). Служит сельсин для дистанционной передачи механического угла поворота электрическим путем между устройствами, не имеющими между собой механической связи. Всякий сельсин имеет статор и ротор, на которых расположены обмотки переменного тока. Существуют сельсины с однокатушечной обмоткой на статоре и трехкатушечной на роторе, и, наоборот, с трехкатушечной обмоткой на статоре и однокатушечной на роторе, и, наконец, с трехкатушечной обмоткой на статоре и с такой же обмоткой на роторе.
принцип действия
Сельсин-датчик и сельсин-приемник своими однокатушечными обмотками статора подключены к одной и той же сети переменного тока, а трехкатушечные обмотки ротора соединены между собой. Если теперь повернуть ротор датчика на произвольный угол, то на такой же угол повернется ротор приемника. Если ротор датчика вращать непрерывно с произвольной скоростью, то с такой же скоростью будет вращаться и ротор приемника.
Действие сельсинной связи основано на принципе электромагнитной индукции, заключающейся в следующем. Переменный ток однокатушечной обмотки статора индуктирует в трехкатушечной обмотке ротора токи, величины которых зависят от относительного расположения обмоток ротора и статора.
Если роторы обоих сельсинов расположены одинаково по отношению к своим статорам, то токи в соединительных проводах роторов равны и противоположны между собой, и поэтому ток в каждой катушке равен нулю. Как следствие, равен нулю вращающий момент на валу одного и другого сельсинов.
Если теперь вручную или иным способом повернуть ротор сельсин-датчика на определенный угол, то нарушится равновесие токов между роторами, и на валу сельсин-приемника возникнет вращающийся момент, благодаря чему его ротор будет поворачиваться до тех пор, пока не исчезнет неравновесие, токов, т. е. пока этот ротор не примет то же положение, что и сельсин-датчик.

34. Сельсинные датчики угла поворота: режимы работы.

35 Датчики угловой скорости (тахогенераторы): принцип действия, конструктивные схемы, характеристики.