Материал: Зразок_виконання_РГР_ВПМ_Тема_Матем_аналіз

Внимание! Если размещение файла нарушает Ваши авторские права, то обязательно сообщите нам
  1. Область визначення функції: .

  2. Дослідимо функцію на парність:

Отже, не виконуються ні рівність , ні , тому дана функція загального вигляду.

  1. Знайдемо точки перетину графіка функції з осями координат:

а) в точці функція не визначена, отже крива не перетинає вісь ординат;

б) . Графік функції перетинає вісь абсцис в точці (1,0);

  1. Знайдемо точки розриву функції і асимптоти.

а) Оскільки , то точка - точка розриву другого роду. Рівняння вертикальної асимптоти: .

б) Рівняння похилої асимптоти шукаємо у вигляді :

Отже, рівняння – рівняння похилої асимптоти.

в) Оскільки то горизонтальних асимптот немає.

5) Щоб визначити інтервали монотонності і точки екстремуму функції , знайдемо першу похідну:

Маємо , якщо – стаціонарна точка. У точці функція і її похідна не визначені. Розділяємо область визначення функції на проміжки. Дослідимо знак похідної на кожному проміжку. За знаком першої похідної визначимо проміжки монотонності функції та знайдемо точки екстремуму.

а) , – функція спадає;

б) , похідна – функція зростає. При переході через точку похідна змінює знак мінус на плюс. Тому в цій точці – мінімум:

В околі точки похідна змінює знак плюс на мінус. Проте зробити висновок, що в точці функція має максимум, неможливо, оскільки в цій точці функція не визначена.

Зведемо одержану інформацію в таблицю

0

0

+

Не визнач.

Не визнач.

  1. Знайдемо інтервали опуклості і угнутості графіка функції. Знайдемо

Критична точка другого роду . Розбиваємо область існування функції на інтервали: Знак другої похідної і інтервали опуклості і угнутості графіка функції зображено на рисунку

Рис. 1.

Оскільки у точці функція і її похідні не визначені, графік функції немає перегину.

  1. За результатами проведеного дослідження побудуємо графік функції

Рис. 2.

Задача №3.

Провести повне дослідження і побудувати графік функції .

Розв’язання.

1) Область визначення функції - вся вісь Ох, за винятком точки х = 0, тобто .

2) ,

.

,

Функція не є ні парною, ні непарною.

3) Знайдемо точки перетину графіка з віссю Ох, маємо

4) Точка розриву х = 0, причому отже, х = 0 (вісь Оy) є вертикальною асимптотою графіка.

Знайдемо невертикальні асимптоти:

Таким чином, рівняння похилої асимптоти має вигляд

5) Знайдемо екстремуми й інтервали зростання та спадання функції. Для цього знайдемо першу похідну функції

при

Точки х = 0 і х = 2 розбивають числову вісь на проміжки ; ; ,

+

зростає

спадає

3

зростає

6) Знайдемо інтервали опуклості і точки перегину.

Оскільки при всіх з області визначення, то графік функції є угнутим на кожному інтервалі області визначення. Точок перегину крива не має.

7) Використовуючи ці дані, будуємо графік функції (Рис. 1).

Р ис. 1.

Задача №8. За допомогою методів диференціального числення дослідити функцію та побудувати ії графік.

Розв’язання. За допомогою методів диференціального числення дослідити функцію та побудувати її графік:

Дослідимо поведінку функції згідно схеми [ч.1, c. 412]:

1) Область визначення: ;

2) , отже функція є непарною і її графік симетричний відносно початку координат

Рівняння має один дійсний корінь , отже графік функції перетинає координатні осі лише в початку координат.

Точки розриву , причому

; ,

; ,

отже, прямі , є вертикальними асимптотами графіка. Знайдемо похилі асимптоти [1, с. 411]:

Таким чином, рівняння похилої асимптоти .

4) Для знаходження точок можливого екстремуму обчислимо першу похідну функції:

Похідна існує в усій області визначення функції. Тому екстремум функції може бути тільки в стаціонарних точках. Для знаходження стаціонарних точок похідну функції прирівняємо до нуля.

.

.

;

Точки стаціонарні. Вони розбивають область визначення функції на інтервали, як показано в таблиці

+

0

-

-

-

0

+

5) Визначимо інтервали опуклості, угнутості, а також точки перегину [1, стр. 408-409]. Для цього необхідно знайти другу похідну функції:

обертається на нуль лише при . Будуємо таблицю знаків другої похідної та проміжків опуклості - вгнутості заданої функції

0

-

-

0

-

+

т. перегину

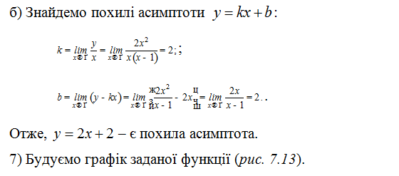
6) Використовуючи отримані дані, будуємо графік функції та її асимптот.

Рис. 7.13

Задача №4.

Знайти градієнт функції та похідну функції за напрямком вектора у точці .

Розв’язання. За визначенням [1,с.372]