Материал: Вопросы к Экзамену 305

Внимание! Если размещение файла нарушает Ваши авторские права, то обязательно сообщите нам

Рис. 2.2. Классификация процессов культивирования микроорганизмов по способу действия

7. Культивирование животных и растительных клеток.

Особенности культивирования животных клеток

Животные клетки используются для культивирования вирусов, при производстве вакцин, для получения интерферона и т.д.

Суспензию отдельных клеток получают обработкой размельченной ткани эмбриона пищеварительным ферментом трипсином. Если клеткам в такой суспензии дать осесть на плоскую поверхность в сосуде с питательной средой, то клетки становятся плоскими и делятся, образуя монослой. В обычной методике культивирования пользуются цилиндрическими бутылями, которые медленно вращаются вокруг своей длинной оси. Рост клеток и выход биомассы можно увеличить, добавив к суспензии носитель – микроскопические гранулы из инертного синтетического полимера, на которых клетки закрепляются. Деление клеток млекопитающих происходит примерно раз в сутки (для сравнения – клетки дрожжей делятся каждые 1,5-2 ч, а бактериальные клетки – каждые 20-60 мин). Клетки млекопитающих нуждаются в многочисленных питательных веществах, поэтому в питательную среду следует добавлять смесь аминокислот, пуринов и пиримидинов для синтеза белков и нуклеиновых кислот, глюкозу в качестве источника углерода и энергии, витамины и минеральные соли для поддержания необходимого осмотического давления и значения рН, близкого к 7,2. Среда также должна содержать небольшие концентрации антибиотиков для подавления роста бактерий и 5-20 % сыворотки (из крови человека или из плода крупного рогатого скота). Для оптимального роста температуру культуры необходимо поддерживать около 37 ºС, так как ниже 36 ºС клетки либо делятся крайне медленно, либо не делятся вовсе; при температуре выше 38 ºС погибают. Большинство культур клеток млекопитающих, в том числе и клеток человека, удается сохранять неопределенно долгое время замороженными в специальной среде при - 180 ºС.

Особенности культивирования растительных клеток

Получение массы растительных клеток обходится намного дороже, чем равное количество бактериальных или дрожжевых клеток. Поэтому ученые стараются избежать разрушения клеток с целью извлечения из них полезных для человека соединений. В связи с этим, растительные клетки иммобилизуют внутри пористых полимеров. Доказано, что в таком состоянии клетки удается поддержать жизнеспособными в течение нескольких сотен дней. Проблемой остается извлечение метаболитов в том случае, когда они синтезируются внутри клеток, а не выделяются в среду.

Культуры растительных клеток применяют для синтеза различных веществ: алкалоидов и других вторичных метаболитов, фитогормонов (регуляторов роста растений) и т.д.

Использование растительных клеток является перспективным направлением биотехнологии, так как клетки, растущие в культуре, способны синтезировать вещества, которые не обнаруживаются в целом растении.

8. Общая биотехнологическая схема производства продуктов микробного синтеза.

Процессы биотехнологических производств имеют пять общих основных стадий, которые могут различаться в зависимости от целевого продукта и способа его получения. Основные стадии следующие: приготовление питательной среды; получение посевного материала; культивирование микроорганизмов; выделение целевого продукта; очистка целевого продукта. Общая биотехнологическая схема производства продуктов микробного синтеза приведена на рис. 3.1.

Продуцент

Подготовка посевного материала

Питательная среда

Культивирование

Разделение

Культуральная жидкость

Клетки

Биомасса убитых клеток

Биомасса живых клеток

Дезинтеграция

убитых клеток

Выделение и очистка метаболитов

Концентри-рование

Концентри-

рование

Концентри-

рование

Стабилизация продукта

Стабилизация

продукта

Стабилизация

продукта

Обезвоживание

Обезвоживание

Обезвоживание

Сухой продукт

Жидкий продукт

Сухой продукт

Жидкий продукт

Сухой продукт

Жидкий продукт

Хранение

Применение

Рис. 3.1. Принципиальная биотехнологическая схема производства

продуктов микробного синтеза

9. Получение посевного материала. Микроорганизмы, используемые в биотехнологии.

. Получение посевного материала

Посевным материалом (инокулятом) называют чистую культуру микроорганизма, которую получают путем ее последовательного пересева из пробирки в колбу, а затем в аппараты увеличивающегося объема до количества, необходимого для промышленного производства. Сначала чистую культуру размножают в лаборатории, затем в цехе чистых культур и инокуляции, далее направляют на культивирование. Приготовление посевного материала состоит из следующих стадий:

1. Получение культуры микроорганизма в микробиологической лаборатории завода.

2. Выращивание микроорганизмов в малом посевном аппарате.

3. Выращивание микроорганизмов в большом посевном аппарате.

4. Накопление культуры микроорганизмов в малом ферментере.

В биотехнологии широко применяются плесневые грибы, дрожжи, актиномицеты (грамположительные бактерии, не образующие спор), бактерии и водоросли в виде чистых и смешанных культур. В традиционных процессах ферментации предпочтение обычно отдается смешанным культурам, а в большинстве современных ферментационных процессов – монокультурам (чистым культурам), выращиваемых в асептических условиях.

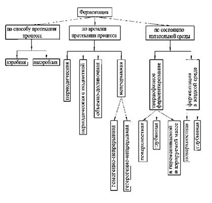
10. Способы ферментации: аэробная и анаэробная, глубинная и поверх-ностная, периодическая и непрерывная, с иммобилизованным продуцен-том.

Ферментация - это совокупность процессов, результатом которых является культуральная жидкость [6].

Ферментация (культивирование) может протекать как в аэробных, так и в анаэробных условиях (рис. 1).

Рисунок 1 - Классификация процессов ферментации

Аэробное культивирование применяют в тех случаях, когда в процессе задействованы аэробные микроорганизмы-продуценты. Аэрацию смеси осуществляют подачей воздуха или других газов через газоподводящие трубки, форсунки и т.д.

Анаэробные процессы протекают в герметичных емкостях либо посредством продувания культивируемой среды инертными газами. Конструкция ферментера при анаэробной ферментации проще, чем при аэробной [4].

Анаэробный ферментер - anaerobic digester, anaerobic reactor - биореактор, предназначенный для оптимизации анаэробной ферментации; широко используется для обработки отходов с высоким содержанием твёрдых веществ, например навоза, городских стоков и др.

Аэробный ферментер - aerobic reactor - биореактор, обеспеченный системой аэрации для культуры аэробных организмов.

Поверхностная жидкофазная ферментация протекает в бродильных вентилируемых камерах с размещенными на стеллажах кюветами. В таких же камерах, но с размещенными на стеллажах лотками, в которые насыпают сыпучую твердую среду слоем 10…15 мм, проводят твердофазную ферментацию. С целью лучшей аэрации среды днище лотков выполнено перфорированным [6].

C целью интенсификации массо- и энергообмена клеток со средой разработаны аппараты аэробной глубинной ферментации. Но эти аппараты имеют более сложную конструкцию. С точки зрения конструктивных особенностей ферментеры различаются способами подвода энергии и аэрации среды [6]:

  • ферментеры с подводом энергии к газовой фазе;

  • ферментеры с подводом энергии к жидкой фазе;

  • ферментеры с комбинированным подводом энергии (рис. 2).

В ферментерах с подводом энергии к газовой фазе аэрация и перемешивание субстрата происходит сжатым воздухом.

Аппараты с механическим перемешиванием снабжены механической мешалкой. Аэрация осуществляется путем барботажа. С целью разбрызгивания воздуха рядом с барботером установлен механический вибратор.

Аппараты с пневматическим перемешиванием. Перемешивание и аэрацию усиливают с помощью вращающихся дисков с отверстиями или придонных пропеллеров. Такие аппараты могут быть также дополнены диффузором.

В аппаратах с циркуляционным перемешиванием жидкость циркулирует по замкнутому контуру. Движение субстрату придает насос или другое аналогичное устройство. Ферментеры выполнены в виде цилиндра.