Материал: Використання методів ранжування для вирішення задач енергетичного бенчмаркінгу в системах теплопостачання

Внимание! Если размещение файла нарушает Ваши авторские права, то обязательно сообщите нам

1.4    Енергетичний бенчмаркінг як засіб комплексного розв’язку задач енергозбереження та оцінювання рівня енергоефективності господарства

Для того, щоб підвищити рівень ефективності енерговикористання, сучасні підприємства активно використовують маркетингові методи. Правильне та професійне застосування маркетингу складає, в середньому, половину успіху в створенні передумов для підвищення управлінських рішень по покращенню стану господарства. Одним з перспективних методів отримання кращих стратегій управління енергоефективністю є бенчмаркінг.

Питання використання методу бенчмаркінгу розглядалося в роботах таких зарубіжних і вітчизняних вчених, як Р. Кемп, Ф. Котлер, М. Спендоліні, Р. Венетучі, З. Гуннар, М. Карпенко, О. Михайлова, К. Редченко, О. Прус та інші.

Бенчмаркінг визначають з різних точок зору, тому не можна стверджувати, що існує єдино правильне визначення даного поняття. Найбільш поширеним є визначення, яке належить Роберту Кемпу: „Бенчмаркінг - це пошук і застосування підприємством практики, яка є еталонною для даної галузі. І його результатом є удосконалення діяльності" [36].

Ф. Котлер пов’язав бенчмаркінг з базовим аналізом та визначив його як процес пошуку, вивчення та освоєння передового досвіду практичної діяльності і технології, що використовуються підприємствами всього світу, з метою покращення ефективності діяльності підприємства.

Відомий спеціаліст в області практики стратегічного управління Грегорі Р. Райтер вважає: „бенчмаркінг - діяльність, за допомогою якої фірма вивчає „найкращу" продукцію і маркетинговий процес, що використовується прямими конкурентами і фірмами, які працюють в інших подібних галузях, для виявлення фірмою можливих способів удосконалення її власних методів" [37]. В той же час Р.Венетучі (R.Venetucci) переконаний, що бенчмаркінг варто розглядати і як спосіб оцінки стратегій і цілей роботи у порівнянні з найкращими підприємствами, щоб гарантувати довгострокове управління енергоефективністю на власному [37].

Що стосується вітчизняних джерел, то думки їх авторів значно різняться, як зазначає Прус О. М. у своєму дослідженні.

Завдяки тому, що бенчмаркінг включає здійснення порівняння в діяльності підприємств, його іноді помилково асоціюють з конкурентним аналізом. Проте, насправді він є більш деталізованим, формалізованим і упорядкованим, ніж підхід конкурентного аналізу. В той же час, на відміну від звичайного маркетингового дослідження, бенчмаркінг - це не одноразова подія, а безперервна реалізація комплексу заходів з вдосконалення, результати яких в умовах наявного зворотного зв’язку порівнюються і коригуються [37].

В цілому, визначальною особливістю бенчмаркінгу є отримання досвіду від розвинених компаній на основі порівняння, з метою покращення діяльності підприємства. Так як діяльність підприємства є досить різносторонньою, тому визначають різні види бенчмаркінгу.

Вибір методу, який використовуватиме підприємство у процесі бенчмаркінгу, багато в чому залежить від того, що саме оцінюватиметься (процес чи результати діяльності), у порівнянні з чим організація оцінюватиме свою діяльність (іншими організаціями, стандартами), а також того, яким чином буде використовуватись бенчмаркінг (для постійного удосконалення чи оцінки діяльності) [37].

Також, вибір методу бенчмаркінгу може залежати і від виду діяльності підприємства. На початку розвитку методу його використовували лише однотипні підприємства, пізніше бенчмаркінг стали використовувати фірми різних галузей. На нашу думку, все таки існує відмінність використання певного виду бенчмаркінгу в залежності від спрямування діяльності підприємств.

В управлінні виробничими підприємствами, прийнятним є використання всіх видів бенчмаркінгу, залежно від мети його застосування. Виробничі підприємства - це, насамперед, підприємства, що виготовляють продукцію, тому використання конкурентного бенчмаркінгу є можливим для покращення конкурентоспроможності товарів, які виготовляє підприємство.

Використання внутрішнього бенчмаркінгу може бути ефективним при вдосконаленні внутрішньої структури підприємства. Перевага цього виду бенчмаркінгу у відносній відкритості та доступності інформації. Але, як показує практика, дуже часто цікаві і розумні думки, які зароджуються всередині підприємства, не беруться до уваги керівництвом, яке схильне вважати, що цікаві ідеї якщо десь і існують, то аж ніяк не на власному підприємстві [37].

Процесний бенчмаркінг ефективний при здійсненні інноваційної діяльності підприємства. Спільний бенчмаркінг може використовуватись для отримання досвіду та посилення своїх позицій, завдяки підтримці підприємств-партнерів. Стратегічний бенчмаркінг дієвий при визначенні майбутньої стратегії підприємствва на основі постійного самоаналізу та вдосконалення своєї діяльності [37].

1.5    Визначення особливостей використання бенчмаркінгу в управлінні виробничими підприємствами та узагальнення проблематики, щодо застосування даного методу на вітчизняних підприємствах

Світова практика впровадження управління енергоефективності диктує нові умови ефективного господарювання підприємств. Глобалізація господарських процесів рано чи пізно охоплює всі країни, тому і вітчизняним підприємствам, необхідно не відставати від загальних тенденцій та переходити на нові етапи господарювання, використовуючи нові методи маркетингу для поліпшення стану функціонування.

Чеські компанії, що приймали участь у проектах використання бенчмаркінгу, визначають ряд вагомих переваг використання даного методу:

- бенчмаркінг надає змістовну і нову інформацію щодо сильних сторін та сфер, які потребують вдосконалення і є важливими для процесу підвищення ефективності;

для фірм, що діють в одному і тому ж секторі, бенчмаркінг надає інформацію про спільні проблеми і допомагає знайти спільні шляхи їх вирішення;

бенчмаркінг дуже корисний для апробації стратегії і допомагає вирішити подальші стратегічні напрямки;

- результати бенчмаркінгу допомагають надати компанії завчасне попередження про її відставання від конкурентів [38].

В цілому, використання бенчмаркінгу може бути ефективним і для вітчизняних виробничих підприємств, але за умов створення сприятливого середовища господарювання, побудованого на цивілізованих та етичних засадах ведення бізнесу.

На жаль, в Україні існує низка перешкод, що заважають розвитку даного методу. Серед них можна виділити обмеженість ресурсів бенчмаркінгу, що виявляється у відсутності чітких, науково обґрунтованих норм використання методу та відсутність професійних спеціалістів у цій галузі. Вагомою перешкодою розвитку даного методу є закритість вітчизняних підприємств, продиктована загальною економічною ситуацією в країні, що виражається в рисах "секретності" сучасних підприємств. Відсутність достовірності показників підприємств, що пов’язано з існуючими нормами бухгалтерського обліку та податкової політики, є ще однією перешкодою на шляху розвитку методу. Загальна стратегія вітчизняних підприємств більшою мірою налаштована на виживання, а не на розвиток, тому використання нових методів в такій ситуації є не завжди прийнятним. Тим паче участь у бенчмаркінгових "клубах" є досить дорогою для вітчизняних підприємств [38].

Як видно з зарубіжного досвіду, використання бенчмаркінгу є ефективним за умов відкритості підприємств. За результатами опитувань, проведених провідними російськими школами бізнесу, було з’ясовано, що найбільш ефективним джерелом одержання цінних ідей і знань керівники російських компаній, вважають не консультантів або навчальні програми шкіл бізнесу, а бесіди з колегами і знайомство з досвідом інших підприємств. Тому і не дивно, що методологія бенчмаркінгу стає дедалі популярнішою в Росії.

Активне створення бенчмаркінгових клубів, проведення обговорення використання бенчмаркінгу на сайтах, створюють передумови для розвитку методу, що значно випереджають вітчизняну практику в цьому напрямку. В коментарях керівників багатьох російських компаній, часто згадується про використання бенчмаркінгу в сфері машинобудування, нафтовому бізнесі, тепло- і водопостачанні, фармацевтичних компаніях, роздрібній торгівлі.

Що стосується західного досвіду ведення бенчмаркінгу, то він є значно ефективнішим та поширеним. Варто нагадати, що зародження бенчмаркінгу відбулося в США, що вже є визначальним, до того ж, практика компанії Ксерокс ще в 1976-1986 рр. вже давала вагомі результати. Значного розвитку набув метод і в таких компаніях, як "General Electric", "DuPont", "Staples". На сьогоднішній день, бенчмаркінг в США є одним з широко розповсюджених методів, що використовується підприємствами для покращення ефективності своєї діяльності.

В Японії, програми бенчмаркінгу розвиваються за рахунок державної підтримки. Там діють так звані "промислові бюро знайомств", що створені задля пошуку підприємств партнерів по бенчмаркінгу [38].

Вважається, що завдяки такому обміну досвідом розвивається економіка країни. Вигідність у використанні такого методу є не лише для підприємств, які переймають досвід, а і для підприємств-еталонів, адже виступати в ролі зразка для підприємства є престижним. Японці вважають, що коли компанія когось навчає, то при цьому вона також розвивається.

Використання бенчмаркінгу на вітчизняних виробничих підприємствах, також може бути ефективним, але для цього потрібно створення сприятливих умов для розвитку цього методу, та перехід підприємців на нові, сучасні форми взаємодії між собою. Адже посилання на відпрацьований і перевірений практикою досвід, сприяє зниженню ризику, дозволяє підприємцям уникнути багатьох помилок, скоротити тимчасові і фінансові витрати, пов'язані з набуттям власного досвіду шляхом проведення експериментів.

Особливо слід відзначити, що використання бенчмаркінгу дає можливість підприємству сформувати власну команду внутрішніх консультантів, напрацювати досвід проведення організаційних змін і, таким чином, створити базу для подальшого вдосконалення організації і управління, розраховуючи на власні сили.

1.5.1 Система комунального теплопостачання як складна енерготехнологічна система

Система теплопостачання - це комплекс установок і пристроїв, призначених для вироблення, транспорту, розподілу і використання теплової енергії різними споживачами.

Основним завданням системи теплопостачання є забезпечення споживачів необхідною кількістю теплоносіїв заданих параметрів.

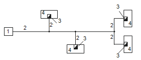
Основними елементами системи теплопостачання є (див. рис. 1.10):

1)   джерело теплоти (призначене для вироблення теплової енергії, зазвичай у вигляді нагрітої води або пари);

)     теплові мережі (призначені для транспортування теплоносія від джерела теплоти до споживача і повернення використаного теплоносія до джерела теплоти);

)     теплові підстанції (призначені для розподілу, регулювання і обліку використання теплової енергії споживачами);

)     споживачі теплоти (теплоспоживальні установки, розміщені в житлових, суспільних і виробничих будівлях).

Рис. 1.10. Елементи системи теплопостачання

де 1 - джерело теплоти; 2 - ділянки теплової мережі; 3 - теплові підстанції; 4 - будівлі, в яких розміщені теплоспоживальні установки

Одним з основних елементів системи є джерело теплоти. В системі комунального теплопостачання таким джерелом являється котельня. Котельня в системі теплопостачання - це комплекс агрегатів, установок і пристроїв, призначених для вироблення теплової енергії (у вигляді нагрітої води або пари) і підготовки теплоносіїв до транспорту через теплові мережі до зовнішнього споживача.

Спільним для всіх рівнів системи теплопостачання є цільовий продукт - теплоносій, тобто, існує єдина задача - виробництво та передача цільового продукту з мінімальними витратами.

Систему комунального теплопостачання слід розглядати як складну систему взаємостосунків господарюючих суб’єктів, зв’язаних технологічними процесами виробництва та споживання теплоносія і економічними відносинами.

Система теплопостачання є також складною динамічною енерготехнологічною системою із впорядкованою ієрархічною структурою, що має багатопараметричні взаємозв’язки між параметрами технологічного процесу, виробничими процесами та споживанням електроенергії, поведінка якої внаслідок взаємодії складових частин може не бути оптимальною, навіть якщо всі підсистеми мають оптимальні характеристики.

Представлення теплопостачального господарства як енерготехнологічної системи дозволяє оцінити взаємозв’язки між елементами системи та вибрати напрями ефективного використання енергоресурсів [39].

1.5.2 Функції енергетичного бенчмаркінгу в системах теплопостачання

За допомогою енергетичного бенчмаркінгу можна навести оцінку рівня енерговикористання в системі теплопостачання, яка в свою чергу охоплює всі найбільш важливі оцінки господарської діяльності підприємства, виключає дублювання окремих показників, дозволяє швидко та ефективно отримати картину стану підприємства на рівні системи та стану котелень в середині підприємства.

Розглянутий метод має явні переваги. Він є зручним для використання при дослідженні енергоефективності котелень теплопостачального підприємства, охоплює основні напрями діяльності теплопостачальної компанії.

Практична значимість методичних розробок полягає в тому, що вони можуть бути широко використані підприємствами теплопостачання в управлінні господарською діяльністю і повинні мати конкретний енергоекономічний ефект. Розкрити можливості використання методики застосування нових технологій доцільно на прикладі формування стратегії інноваційного розвитку.

Вихідним моментом залучення нових технологій у виробничий оборот є оцінка інноваційної активності підприємства теплопостачання з використанням показників і їхнє порівняння з базовими величинами.

Проведення такого аналізу за допомогою енергетичного бенчмаркінгу дозволяє оцінити поточний досвід і можливості підприємств, котелень в інноваційній сфері і здійснити попередній вибір його подальшого технологічного розвитку.

Основну увагу необхідно приділяти оцінці можливостей кожного з підприємств (котелень) для освоєння визначених видів нововведень - нових або поліпшуючих. Для цього з даних фінансового, технічного обліку і звітності підприємства теплопостачання виділимо і згрупуємо витрати, що направляються підприємством на здійснення інноваційного розвитку виробництва.

Для прийняття обґрунтованих управлінських рішень необхідно також здійснити комплексний розрахунок витрат на розробку і реалізацію нових і поліпшуючих технологій з наступним проведенням фінансово-економічного аналізу інноваційного потенціалу підприємства теплопостачання в межах маркетингових стратегій зовнішньо- та внутрішньоекономічної діяльності.

1.6    Оцінювання енергоефекгивності в системах теплопостачання з використанням методів ранжування для вирішення задач енергетичного бенчмаркінгу

В ході подальшого комплексного аналізу рівня ефективності енерговикористання постає питання щодо можливості оцінювання показників, що впливають на управління енерговикористанням в системах теплопостачання, які мають різну "фізичну природу''. Використання математичних правил ранжування дозволяє здійснити оцінювання котелень за показниками. Сформулюємо математичну постановку задачі енергетичного бенчмаркінгу за допомогою методів ранжування.

Нехай деякі два з результатів спостереження  не збігаються, а  їх ранги. Тоді елементи матриці  та ранги результатів спостереження пов’язані взаємно-однозначною відповідністю: