Материал: Теория управления в информационных системах

Внимание! Если размещение файла нарушает Ваши авторские права, то обязательно сообщите нам

Теория управления в информационных системах

Содержание

Введение

Часть 1. Исследование систем управления уравнения в пакете Vissim

.1 Знакомство с программой Vissim

.2 Исследование линейных типовых звеньев

.3 Частотный анализ типовых звеньев

.4 Исследование устойчивости линейной системы

Часть 2. Исследование устойчивости и качества переходных процессов системы управления при гибкой отрицательной обратной связи в Matlab

.1 Общие функции для создания передаточных функций звеньев и систем

.2 Исследование переходных процессов в системах управления

.3 Частотные характеристики системы

.4 Задание для самостоятельной работы

Заключение

Введение

Данная курсовая работа расскажет о основах теории управления.

Теория управления - наука о принципах и методах управления различными системами, процессами и объектами.

Суть теории управления состоит в построении математической модели на основе системного анализа объекта управления (ОУ) и синтезе алгоритма управления (АУ) для получения желаемых характеристик протекания процесса или целей управления.Sim - это визуальный язык программирования, предназначенный для моделирования динамический систем , а также проектирования, базирующегося на моделях, для встроенных микропроцессоров.

Язык и программная среда VisSim широко используется в разработке систем управления и цифровой обработки сигналов для моделирования и дизайна. Она включает в себя блоки для арифметики, булевых и трансцендентных функций , а также цифровые фильтры , передаточные функции , численного интегрирования и интерактивного вывода.пакет прикладных программ для решения задач технических вычислений и одноимённый язык программирования, используемый в этом пакете.

Часть 1. Исследования систем управления в пакете Vissim

.1 Знакомство с программой Vissim

Цели и задачи

Цель работы: знакомство с графическим интерфейсом программы Vissim, а также приобретение навыков создания и моделирования простейших структур, текстового и графического оформления диаграмм.

Задачи работы:

·              изучение графического интерфейса VisSim;

·              создание комментариев и этикеток;

·              составление простейших диаграмм;

·              сохранение выполненной работы, печать.

Основные теоретические сведения

Программа Vissim, разработанная компанией VisualSolutions - мощное, удобное для пользователя, компактное и эффективное средство моделирования систем и их элементов. Программа позволяет, используя развитый графический интерфейс, легко, строить, а затем и исследовать модели систем широкого диапазона сложности.

Версии VisSim:

·              2.0к - ее достоинство - компактность;

·              3.0 - для некоторых Вузов поставляется фирмой VisualSolution бесплатно;

·              4.5 - возможности расширены, но бесплатно доступен только ознакомительный вариант.

·              5.0

·              6.0


Контрольные вопросы

1. Какие меню содержатся в главном меню VisSim?

В главном меню содержатся следующие меню:

·        File

·        Edit

·        View

·        Simulate

·        Analyze

·        Blocks

·        Tools

·        Window

·        Help

2. Как создать этикетку?

Blocks/Annotation/label

3. Как создать комментарий?

Blocks/Annotation /comment

4. Как выставить в рабочее пространство VisSim'a генератор синусоиды? Как и какие параметры синусоиды можно изменить?

Blocks/SignalProducer/sinusoid

Изменяются следующие параметры:

Запаздывание

Частота

Амплитуда

Метка

. Как соединять и разъединять блоки?

Потянуть за контакт одного блока и соединить с контактом другого

. Что такое meter в VisSim'e?

Прибор. Имеет вид стрелочного счетчика.

. Как изменить время симуляции, т.е. время, в течение которого производится моделирование процессов?

Simulate/SimulationProperties/end

. Как изменить количество точек на графике?

Simulate/ SimulationProperties/timestep

. Как сохранить значения точек кривой полученной на осциллографе в файле в виде таблицы? Как и где следует сохранять диаграммы VisSim'a?

File/Save

. Какие версии VisSim'a Вы знаете?

Версии VisSim:

·              2.0к - ее достоинство - компактность;

·              3.0 - для некоторых Вузов поставляется фирмой VisualSolution бесплатно;

·              4.5 - возможности расширены, но бесплатно доступен только ознакомительный вариант.

Вывод:

Я ознакомился с графическим интерфейсом программы Vissim, а также приобрел навыкы создания и моделирования простейших структур, текстового и графического оформления диаграмм.

1.2 Исследование линейных типовых звеньев

Цели и задачи

Цели работы: освоение методов анализа линейных систем с помощью программы Vissim; изучение основных характеристик типовых линейных звеньев.

Задачи работы: построение и анализ переходных характеристик интегратора, апериодического и колебательного звеньев.

Основные теоретические сведения

Типовые звенья- это простые модели элементов сложных линейных систем и даже систем вцелом.

Переходная характеристика звеньев - характеристика или функция позволяет и качественно, и количественно характеризовать быстродействие звеньев и систем. Переходный процесс может быть как монотонным, так и колебательным и его длительность и является количественной характеристикой быстроты реакции звена на прикладываемые к нему воздействия.

Типовые звенья бывают:

·              простейшие (пропорциональное звено, интегратор и дифференцирующее звено);

·              звенья первого порядка (апериодическое или инерционное, инерционно-дифференцирующее, форсирующее и др.)

·              звено второго порядка (колебательное и его частный случай - апериодическое второго порядка);

·              звено третьего порядка (способное терять устойчивость, его можно назвать звеном Вышнеградского)

·              звено запаздывания.

Основные характеристики линейных звеньев:

·              переходная характеристикаh(t) - реакция звена на ступенчатое единичное воздействие 1(t);

·              передаточнаяфункцияW(s), связывающая изображения входного X(s) и выходного Y(s) сигналов линейного звена;

·              комплексный коэффициент передачиW(j), связывающий спектры входного X(j) и выходного Y(j) сигналов линейного звена и

·              импульсная или весовая функцияw(t) реакция звена на дельта-функцию Дирака (t).

Интегратор - звено, выходной сигнал y(t) которого пропорционален интегралу по времени от входного сигнала x(t):


где: Т - т.н. постоянная времени интегратора.

Передаточная функция интегратора имеет вид [1]:


где: k - коэффициент усиления интегратора; s - комплексный аргумент.

Апериодическое звено имеет передаточную функцию вида [1]:


где: k - коэффициент усиления; Т - постоянная времени апериодического звена.

Колебательное звено имеет передаточную функцию вида [1]:

где:  (греческая дельта) - декремент затухания; k - коэффициент усиления; Т - постоянная времени.

Звено запаздывания задерживает сигнал на время  :


Его передаточная функция:


1.      Интегратор.

 

2.      Апериодическое звено.

 

3. Колебательное звено.

 

4. Звено запаздывания.

 

. На одном графике.

 

Контрольные вопросы

1.      Каковы цели и задачи работы?

.        Цели и задачи работы: освоение методов анализа линейных систем с помощью программы Vissim; изучение основных характеристик типовых линейных звеньев, построение и анализ переходных характеристик интегратора, апериодического и колебательного звеньев.

.        Что такое типовые звенья линейных систем? Для чего они используются?

.        Типовые звенья - это простые модели элементов сложных линейных систем и даже систем вцелом.Типовые звенья используются для построения сложных линенйных систем.

5.      Какие типы звеньев Вы знаете?

1.      Простейшие (пропорциональное звено, интегратор и дифференцирующее звено);

2.      Звенья первого порядка (апериодическое или инерционное, инерционно-дифференцирующее, форсирующее и др.)

.        Звено второго порядка (колебательное и его частный случай - апериодическое второго порядка);

.        Звено третьего порядка (способное терять устойчивость, его можно назвать звеном Вышнеградского).

5.      Звено запаздывания.

6.      Какие характеристики звеньев Вы знаете?

1.       Переходная характеристика h(t) - реакция звена на ступенчатое единичное воздействие 1(t);

2.      Передаточная функция W(s), связывающая изображения входного X(s) и выходного Y(s) сигналов линейного звена;

.        Комплексный коэффициент передачи W(jw), связывающий спектры входного X(jw) и выходного Y(jw) сигналов линейного звена

.        Импульсная или весовая функция w(t) реакция звена на дельта-функцию Дирака d(t).

.        Что такое ступенчатое единичное воздействие 1(t)?

8.      Единичным ступенчатым воздействием называется воздействие, описываемое единичной ступенчатой функцией


9.      Что такое переходная характеристика звена? Что она может характеризовать?

.        Переходная характеристика или функция позволяет и качественно, и количественно характеризовать быстродействие звеньев и систем. Переходный процесс может быть как монотонным, так и колебательным и его длительность и является количественной характеристикой быстроты реакции звена на прикладываемые к нему воздействия.

.        Что такое интегратор, апериодическое звено, колебательное звено? Как выглядят их переходные характеристики?

.        Интегратор - звено, выходной сигнал y(t) которого пропорционален интегралу по времени от входного сигнала x(t). Переходная характеристика интегратора имеет вид прямой исходящей из нуля.

.        Апериодическое звено - звено, которое можно описать дифференциальным уравнением.


14.    Переходная характеристика апериодического звена является экспонентой.

.        Колебательное звено - звено, уравнение которого имеет вид:

,

16.    Переходная характеристика колебательного звена имеет вид синусоиды с определенным коэффициентом затухания.

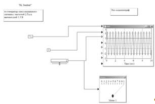
.        Как построить в среде VisSim блок-схему, позволяющую определить реакцию интегратора на ступенчатое воздействие? А на синусоидальное воздействие?

.        Необходимо добавить на рабочее пространство генератор либо единичного ступенчатого, либо синусоидального воздействия, интегратор и осциллограф, и соединить. При необходимости изменения коэффициента усилеия нужно добавить блок усиления.

.        Порядок определения переходной характеристики апериодического звена.

1.      Поместить в рабочее пространство VisSim следующие блоки:

1.       генератор ступенчатого единичного воздействия 1(t): Blocks ->SignalProducer ->step;

2.      блок линейной системы, или линейный блок, описываемый передаточной функцией W(s): Blocks ->LinearSystem ->TransferFunction;

.        осциллограф: Blocks -> Signal Consumer ->plot.

4.      Подключить step к входу блока TransferFunction, а его выход к входу осциллографа plot.

2.      Настроить линейный блок: дважды щелкнуть по блоку левой кнопкой мыши или один раз правой. В появившемся окне установить: усиление (Gain) равным 4.7, числитель (Numerator) оставить равным 1, для знаменателя (Denominator) набрать 0.2 (пробел) 1. Символы "s" и "+" в знаменателе не указываются, они по принятому в VisSim соглашению заменяются при вводе одним пробелом. Нажать ОК.

20.     Порядок определения переходной характеристики колебательного звена.

1.      Поместить в рабочее пространство Vissim следующие блоки:

1.       генератор ступенчатого единичного воздействия 1(t): Blocks ->SignalProducer ->step;

2.      блок линейной системы, или линейный блок, описываемый передаточной функцией W(s): Blocks ->LinearSystem ->TransferFunction;

3.       осциллограф: Blocks -> Signal Consumer ->plot.

4.      Подключить step к входу блока TransferFunction, а его выход к входу осциллографа plot.

2.      Настроить линейный блок: дважды щелкнуть по блоку левой кнопкой мыши или один раз правой. В появившемся окне установить: усиление (Gain) равным 7.8, числитель (Numerator) оставить равным 1, для знаменателя (Denominator) в случае, когдаТ=0.2 и z=2 набрать 0.04 (пробел) 0.8 (пробел) 1. Символы "s2" и "+", а также "s" и "+" в знаменателе не указываются, они по принятому в VisSim соглашению заменяются при вводе пробелами. Нажать ОК.

21.    Какие свойства осциллографа plot можно поменять для улучшения наглядности графика?

.        Можно изменить заголовок графика, имена меток и цвета лучей.

.        Как изменить число точек на графике? Что при этом следует контролировать? Как сохранить значения координат точек графика в файле?

.        Количество точек изменяется с помощью изменения временного ага в меню Симуляция ->Настройки Симуляции.

.        Чтобы сохранить данные графика в файл нужно кликнуть правой кнопкой мыши на осциллограф и нажать "SaveDatatoFile".

Вывод

Освоил методы анализа линейных систем с помощью программы VisSim; изучил основные характеристики типовых линейных звеньев.

.3 Частотный анализ типовых звеньев

Цели и задачи

Цели работы: освоение методов анализа линейных систем с помощью программы Vissim; изучение основных характеристик типовых линейных звеньев.

Задачи работы: построение и анализ логарифмических амплитудно-частотной (ЛАЧХ) и фазочастотной (ЛФЧХ) характеристик апериодического и колебательного звеньев.

Основные теоретические сведения

Комплексный коэффициент передачи W (jw) связывает спектры входного X (jw) и выходного Y (jw) сигналов линейного звена:

 (jw) = W (jw) X (jw) = |W (jw)| e -j(w)X (jw) ,