Материал: тема 2

Внимание! Если размещение файла нарушает Ваши авторские права, то обязательно сообщите нам

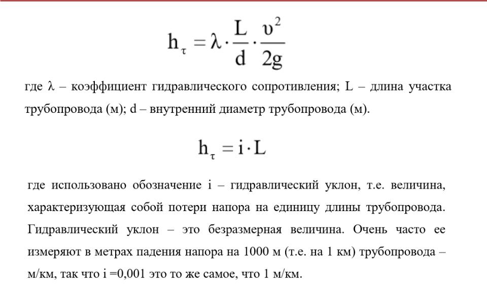
Расчет гидравлического режима магистрального трубопровода. Уравнение Дарси-Вейсбаха и гидравлический уклон i

16

Расчет гидравлического режима магистрального трубопровода. Определение коэффициента гидравлического сопротивления λ

 

 

– абсолютная шероховатость внутренней поверхности трубы (м). Значения

 

d

при расчётах: новые трубы – 0,05 мм; трубы после нескольких лет

 

 

эксплуатации – 0,15 ÷ 0,25 мм; старые – 0,5 ÷ 1,0 мм.

17

 

 

 

Удельный расход электроэнергии (кВт*ч/1000т*км), металловложения и стоимость магистральных нефтепроводов различного диаметра

 

Скорость перекачки

 

 

 

 

Диаметр нефтепровода, мм

 

 

 

 

 

 

 

 

 

 

 

 

 

 

 

 

 

 

 

 

нефти, м/с

219

273

 

325

377

426

530

720

 

820

1020

1220

 

 

 

 

 

 

 

 

 

 

 

 

 

 

 

 

 

 

 

 

 

 

0,8

30,6

 

 

 

 

 

 

 

 

 

 

 

 

 

 

 

 

 

 

 

 

 

 

 

 

 

 

 

 

0,9

44,9

31,2

 

23,6

18,7

 

 

 

 

 

 

 

 

 

1,0

53,4

36,5

 

23,8

23,1

16,5

12,3

 

 

 

 

 

 

 

 

 

 

 

 

 

 

 

 

 

 

 

 

 

 

1,1

61,9

43,4

 

35,7

27,9

18,5

14,0

 

 

 

 

 

 

 

1,2

 

50,3

 

44,6

34,0

20,4

15,8

10,3

 

8,4

 

 

 

 

 

 

 

 

 

 

 

 

 

 

 

 

 

 

 

1,3

 

 

 

 

41,5

23,4

18,1

11,8

 

10,4

8,6

 

 

 

 

 

 

 

 

 

 

 

 

 

 

 

 

 

 

1,4

 

 

 

 

 

23,6

20,5

13,3

 

11,5

9,5

 

 

 

1,5

 

 

 

 

 

 

23,6

14,8

 

12,8

10,5

 

 

 

 

 

 

 

 

 

 

 

 

 

 

 

 

 

 

1,6

 

 

 

 

 

 

27,4

16,4

 

13,9

11,4

10,2

 

 

 

 

 

 

 

 

 

 

 

 

 

 

 

 

 

1,7

 

 

 

 

 

 

 

18,4

 

15,2

12,2

10,6

 

 

 

 

 

 

 

 

 

 

 

 

 

 

 

 

 

1,8

 

 

 

 

 

 

 

20,4

 

16,6

13,3

11,1

 

 

 

 

 

 

 

 

 

 

 

 

 

 

 

 

 

1,9

 

 

 

 

 

 

 

22,8

 

18,3

14,4

11,5

 

 

 

 

 

 

 

 

 

 

 

 

 

 

 

 

 

Металловложения

31-37

46-52

 

55-64

64-82

85-102

95-105

150-165

174-192

268-298

396-430

 

 

(т/км)

 

 

 

 

 

 

 

 

 

 

 

 

 

 

 

 

 

 

 

 

 

 

 

 

 

 

 

 

 

 

 

 

 

 

 

 

 

 

 

 

 

 

 

 

 

 

 

Стоимость

 

 

 

 

 

 

 

 

 

 

 

 

 

 

строительства

-

-

 

-

-

-

350

500

 

650

1000

1250

 

 

(тыс. долл. за 1 км)

 

 

 

 

 

 

 

 

 

 

 

 

 

 

 

 

 

 

 

 

 

 

 

 

 

 

 

 

 

 

 

 

 

 

 

 

Пропускная способность, млн.т/год

 

 

5-10

10-20

15-30

20-50

40-80

Условный диаметр трубопровода, мм

 

 

500

700

 

800

1000

1200

 

 

 

 

 

 

 

 

 

 

 

 

 

 

 

18

Насосы для перекачки нефти и нефтепродуктов

Насосы − гидравлические машины для перекачки жидкостей (устройства для принудительного перемещения жидкости) от сечения с меньшим значением напора (в линии всасывания) к сечению с большим значение напора (в линии нагнетания).

Насос нефтяной магистральный типа НМ – горизонтальный, одноступенчатый, с рабочим колесом двухстороннего входа и спиральным отводом жидкости от колеса.

Предназначен для перекачивания нефти и нефтепродуктов с температурой от -5°С до 80°С. Приводом служит электродвигатель, который соединен с насосом упругой муфтой

Насос нефтяной подпорный вертикальный типа НПВ – вертикальный, одноступенчатый, с рабочим колесом двустороннего входа.

Предназначен для перекачивания нефти к магистральным насосам и создания перед ними подпора, необходимого для обеспечения бескавитационной работы.

19

Центробежные нефтеперекачивающие агрегаты (ЦНА) для перекачки нефти и нефтепродуктов

ЦНА состоит из двух основных частей:

привода, вращающего вал насоса (мощный электродвигатель);

и центробежного насоса, внутри корпуса (статора) которого находится ротор (рабочее колесо).

С помощью этих лопаток ротора нефть перемещается из области низкого давления (линии всасывания) в область высокого давления (линию нагнетания).

Развиваемый насосом дифференциальный напор − это разность удельных механических энергий жидкости на выходе из насоса и на входе в него, т.е. создаваемое им увеличение давления, выраженное в метрах столба транспортируемой жидкости.

Брандемауэрная стенка

Насос

Электродвигатель

20