Материал: Санитарно-защитные_зоны_для_промышленных_источников_загрязнения_атмосферного_воздуха

Внимание! Если размещение файла нарушает Ваши авторские права, то обязательно сообщите нам

Copyright ОАО «ЦКБ «БИБКОМ» & ООО «Aгентство Kнига-Cервис»

Основные понятия методологии оценки риска для здоровья населения

71

 

 

Идентификация опасности

Цельюпервогоэтапаявляетсяопределениефакторов,представляющих наибольшую угрозу для здоровья человека. Именно на этом этапе организация, аккредитованная на проведение работ по оценке риска, выполняет детальную оценку технологического процесса рассматриваемого промышленного объекта. В ходе оценки должны быть решены следующие задачи:

1.  Составление перечня вредных факторов, генерируемых объектом. 2.  Выявлениеисточниковвредныхвоздействийивыбросовнаобъекте. 3.  Определение путей воздействия вредных факторов на население

(ингаляционный, пероральный, накожный).

4.  Определение уровней воздействия вредных факторов на население. 5.  Выбор приоритетных вредных факторов, подлежащих углублен-

ному исследованию на последующих этапах оценки риска.

Оценка потенциальной опасности вредных факторов на этом этапе оценки риска носит в основном качественный характер.

Определение и оценка зависимости «доза – ответ»

Второй этап является самым ответственным и наиболее сложным в процедуре оценки риска. Он направлен на определение и оценку зависимости «доза – ответ». Оценка зависимости «доза – ответ» – это процесс количественной характеристики токсикологической информации и установления связи между воздействующей дозой (концентраций) загрязняющего вредного вещества и случаями вредных эффектов у населения, проживающего в зоне воздействия промышленных выбросов объекта. Анализ зависимости «доза – ответ» предусматривает:

1.  Установление причинной обусловленности развития вредного эффекта при действии вещества.

2.  Выявление наименьшей дозы вещества, вызывающей развитие наблюдаемого эффекта.

3.  Определение интенсивности возрастания эффекта при увеличении дозы вещества.

Целью этапа «доза – ответ» является обобщение и анализ всех имеющихся данных о гигиенических нормативах, безопасных уровнях воздействия (референтных дозах и концентрациях), критических органах/системах и вредных эффектах, а также оценка применимости этих данных для обоснования размеров СЗЗ промышленного объекта с помощью методологии оценки риска. На этом этапе осуществляется совместный анализ качественныхданныхопоказателяхопасностианализируемогохимического вещества,полученныхвпроцессеидентификацииопасности,исведенийо количественных параметрах зависимости «концентрация (доза) – ответ».

Copyright ОАО «ЦКБ «БИБКОМ» & ООО «Aгентство Kнига-Cервис»

72

Глава 5

 

 

Международная методология оценки риска предполагает, что канцерогенные эффекты при воздействии канцерогенов, обладающих генотоксическим действием, могут возникать при любой дозе, вызывающей инициирование повреждений генетического материала. Такие канцерогенные химические вещества не обладают порогом действия, т.е. они не имеют уровня, ниже которого они были бы безопасны для человека. Для неканцерогенных веществ и канцерогенов с негенотоксическим механизмом действия предполагается существование пороговых уровней, ниже которых вредные эффекты не возникают. Поэтому оценка зависимости «доза – ответ» проводится раздельно для химических канцерогенов с генотоксическим действием и канцерогенов, обладающих негенотоксичным механизмом действия.

Для характеристики риска развития неканцерогенных эффектов наиболее часто используются следующие показатели зависимости «доза – ответ»:

1.  Максимальная недействующая доза.

2.  Минимальная доза, вызывающая пороговый эффект.

Эти показатели являются основой для установления уровней минимального риска – референтных доз (RfD) и референтных концентраций (RfC) химических веществ. Референтные дозы и концентрации, а также параметры зависимости «концентрация – ответ», полученные в эпидемиологических исследованиях, используются в качестве параметров для оценки неканцерогенного риска.

Приотсутствииреферентнойконцентрациивкачествеееэквивалента возможно применение предельно допустимых концентраций (ПДК) или максимальных недействующих доз (MHД), а также концентраций (МНК), нормируемых по прямым эффектам на здоровье (в атмосферном воздухе населенных мест – по резорбтивным и рефлекторно-резорбтивным эффектам; в воде водоемов и питьевой воде систем водоснабжения – по санитарно-токсикологическому признаку вредности).

Рекомендуемые значения референтных доз и концентраций с указанием критических органов и/или систем, источников информации изложены в Приложении 2 упомянутого выше руководства по оценке риска Р 2.1.10.1920-04. При этом следует помнить, что референтные концентрации предназначены только для оценки риска для здоровья населения – они не носят статус государственного норматива и не могут использоваться вместо ОБУВ или ОДК при других методах обоснования размеров СЗЗ источников загрязнения окружающей среды.

При обобщении всех собранных данных для оценки зависимости «доза (концентрация) – ответ» приоритет имеют результаты, полученные путем эпидемиологических и клинических наблюдений.

Copyright ОАО «ЦКБ «БИБКОМ» & ООО «Aгентство Kнига-Cервис»

Основные понятия методологии оценки риска для здоровья населения

73

 

 

По-другому осуществляется оценка зависимости «доза-ответ» для канцерогенов с генотоксичным действием. Для таких загрязнителей оценка выполняется путем линейной эктраполяции реально наблюдаемых в эксперименте на лабораторных животных или в эпидемиологических исследованиях зависимостей в области малых доз и нулевого канцерогенного риска. Пример зависимости «доза – ответ» для канцерогена с генотоксическими (беспороговым) механизмом действия приведен на рис. 5.1.

Итогом оценки зависимости «доза – ответ» для канцерогенов с беспороговым механизмом действия является установление следующих параметров:

1.  Фактор канцерогенного потенциала (CPF) или фактор наклона (SF). 2.  Единичный риск (UR).

Фактор канцерогенного потенциала или фактор наклона характеризуют степень нарастания канцерогенного риска с увеличением воздействующей дозы на одну единицу. Фактор наклона измеряется в единицах (мг/кг × день)-1. Этот показатель отражает верхнюю консервативную оценку канцерогенного риска за ожидаемую продолжительность жизни человека (70 лет). Значения SF устанавливаются раздельно для ингаляционного (SFi) и перорального(SFo) поступления химических канцерогенов, они приведены в приложении 2 руководства по оценке риска Р 2.1.10.1920-04.

В свою очередь единичный риск (UR) представляет собой верхнюю, консервативную, оценку канцерогенного риска у человека, подвергающегося на протяжении всей своей жизни постоянному воздействию рассматриваемого канцерогена в концентрации 1 мкг/м3 (атмосферный воздух) или 1 мкг/л (питьевая вода). Для расчета UR необходимо знать величину SF. Расчет ингаляционного и перорального пути поступления канцерогена проводится по формуле:

URi [м3/мг] = SFi [(кг × сут.)/(мг)] × 1/70 [кг] × 20 [м3/сут.]; URo [мг/л] = SFo [(кг × сут.)/(мг)] × 1/70 [кг] × 2 [л/сут.]

В этих формулах использованы стандартные значения массы тела человека (70 кг), суточного потребления воздуха (20 м3/сут) и питьевой воды (2 л/сут).

Оценка экспозиции

Оценка экспозиции является третьим этапом в процедуре оценки риска. Подтермином«экспозиция»вданномслучаепонимаетсяконтактотдельных групп населения с вредным для здоровья фактором среды обитания. В процессе оценки экспозиции устанавливается количественное поступление отдельных вредных компонентов производственных выбросов предприятия,

Copyright ОАО «ЦКБ «БИБКОМ» & ООО «Aгентство Kнига-Cервис»

74

 

Глава 5

 

 

 

100

Риск,%

 

 

 

50

Линейная

Зависимость

 

экстраполяция

 

доза – ответ

 

 

25

наклон

 

 

Наименьшая

 

a

 

b

действующая доза

0

 

 

Доза, мг

0

 

Рис.  5.1.  Зависимость «доза – ответ» для химического канцерогена.

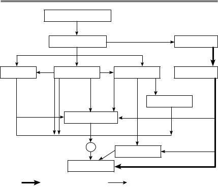
для которого организуется СЗЗ, в организм разными путями (ингаляционным, пероральным, накожным) в результате контакта с различными объектами окружающей среды (воздух, вода, почва, продукты питания). Пример многосредового воздействия химического вещества, первоначально поступившего в атмосферный воздух, приведен на рис. 5.2.

Наиболее важными задачами при оценке экспозиции являются: 1.  Определение маршрутов воздействия.

2.  Идентификация той среды, которая переносит загрязняющее вещество.

3.  Определение концентраций загрязняющего вещества.

4.  Определение времени, частоты и продолжительности воздействия. 5.  Идентификация экспонируемой части населения.

Процесс оценки экспозиции обычно состоит из трех основных этапов:

1.  Характеристика окружающей обстановки

На этом этапе анализируются следующие свойства и показатели:

климат,метеорологическиеусловия(скоростьинаправлениеветра,повторя- емостьштилей,туманов,приземныхинверсий,температурывоздухаидр.);

геологическое строение;

растительность (травяной покров, древесная растительность и др.);

тип почвы (кислый, основной, органический, песчаный и др.);

гидрология подземных водных источников (глубина, направление и

тип водного потока);

места расположения и описание поверхностных водоемов (тип, ско- рость течения воды, соленость и др.).

2.  Идентификация маршрутов воздействия, источников загрязнения, потенциальных путей распространения и точек воздействия на человека.

Copyright ОАО «ЦКБ «БИБКОМ» & ООО «Aгентство Kнига-Cервис»

Основные понятия методологии оценки риска для здоровья населения

75

 

 

 

Эмиссии

 

 

 

 

 

 

 

Модели дисперсии

 

1

 

Воздх

 

 

 

 

 

 

 

 

 

 

2

 

 

Концентарция

 

2

 

 

 

 

2

 

3

 

4

 

 

 

 

 

 

 

 

 

 

 

Растения

 

Почва

 

Вода

 

Ингаляция

 

 

 

 

 

 

 

5

6

5

7

7

8

 

 

 

 

 

 

 

 

 

Рыба

 

 

12

 

Животные

 

 

13

9

 

 

 

 

 

 

 

 

 

 

 

 

11

 

 

 

 

 

 

12

 

 

 

 

13

 

 

 

 

10

 

Молоко матери

 

 

 

 

 

 

 

 

 

 

ЧЕЛОВЕК

 

 

 

 

 

 

 

 

 

 

 

 

13

 

 

прямой путь

 

опосредованный путь

 

Рис.  5.2.  Многосредовое воздействие химического вещества, первоночально

поступившего в атмосферный воздух.

 

 

 

 

 

1 – дисперсия, 2 – отложение, 3 – переход в корни, 4 – водные осадки, 5 – поступление с

почвой, 6 – накожно, 7 – поступление с водой, 8 – биоаккумуляция, 9 – потребление рыбы, 10 –

грудное молоко, 11 – животные продукты, 12 – растительные продукты, 13 – ингаляция.

 

Входе выполнения этого этапа оцениваются:

пути распространения химических веществ в окружающей среде и их

воздействие на человека;

маршрут воздействия (путь химического вещества);

основныеисточникипоступленияхимическоговеществавокружающуюсреду;

процессы переноса, накопления и трансформации химических ве- ществ в окружающей среде;

межсредовое распределение;

сценарии и маршруты воздействия;

точки воздействия.

3.  Количественная характеристика экспозиции. Характеристика включает установление и оценку величины, частоты и продолжительности