Материал: Разработка комплексной информационно-аналитической системы кожно-венерологического диспансера

Внимание! Если размещение файла нарушает Ваши авторские права, то обязательно сообщите нам

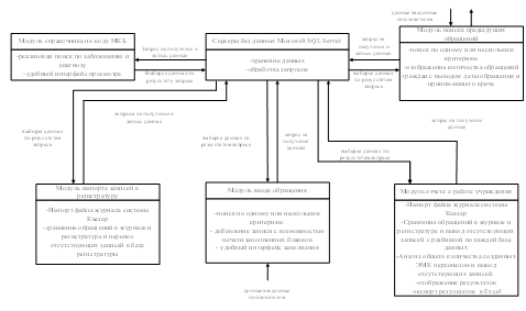
Средством построения отчетов была выбрана распространенная программа Excel, входящая в комплект поставки Microsoft Office. Навыки для работы пользователя с данным приложением относятся к разряду базовых и не требуют дополнительного обучения. Для интеграции клиентского приложения с Microsoft Office будет использоваться технология OLE-автоматизации, которая позволяет взаимодействовать программам, разработанным в среде Embercadero RAD Studio C++ или других средах разработки, с приложениями Office.

В программе реализован контроль корректного ввода данных, ограничивающий ввода записи в базу данных с неверно введённой формы.

Схема функциональной структуры программы представлена на рисунке ниже.

Рисунок 14. Функциональная структура программы

3.1.3 Инфологическое проектирование

На основе анализа особенностей предметной области был выделен необходимый набор сущностей.

Результатом инфологического проектирования инфологическая модель, построенная по нотации Crow`s foot.

Рисунок 15. Инфологическая модель базы данных диспансера

3.2 Руководство пользователя

.2.1 Запуск программы

Так как, система "Учет обращений пациентов" состоит из двух программ-клиентов, работающих по клиент-серверной архитектуре, посредством базы данных MySQL, то запуск системы производится разными пользователями.

Программа "Обращение" запускается работником регистратуры кожно-венерологического диспансера двойным кликом по ярлыку "Обращение.exe", расположенном на рабочем столе персонального компьютера.

Программа "Учет обращений пациентов" запускается врачом двойным кликом по ярлыку "Учет.exe", расположенном на рабочем столе персонального компьютера.

.2.2 Работа с формой записи пациентов

После запуска программы "Обращение" на экране появится главная форма программы (см. рисунок 16). Главная форма представляет собой форму, в которую работник регистратуры диспансера добавляет обращение пациента в базу.

Рисунок 16. Главная форма программы "Обращение"

Сначала необходимо найти пациента по номеру полиса, Ф.И.О. или дате рождения и выбрать из списка предложенных вариантов.

Далее выбрав необходимого человека нужно выбрать врача ведущего прием а также цель обращения. При нажатии на кнопку "Добавить", данные по обращению занесутся в общую базу хранящуюся на сервере.

Также имеется возможность добавить обращение с печатью необходимых бланков:

Талона амбулаторного пациента;

Талона амбулаторного пациента вместе с информационным соглашением а также с заявлением о согласии на обработку персональных данных;

Договор с пациентом об оказании платных услуг;

Медицинской карты амбулаторного больного формы 025/у;

Медицинской карты больного грибковыми заболеваниями формы 065-1/у.

При отсутствии выбора работником пациента или врача, программа блокирует передачу данных в базу, при этом появляется уведомление об ошибке (см. рисунок 17). Данный контроль производится на всех полях ввода формы.

Рисунок 17. Ошибка ввода

3.3 Работа с программой "Учет обращений пациентов"

После запуска программы "Учет" на экране появится главная форма программы (см. рисунок 18). Главная форма представляет собой форму, в врач выбирает необходимый модуль.

Рисунок 18. Главная форма "Учёт обращений пациентов"

.4 Работа с модулями программы


Нажатие на кнопку "Поиск обращений" активирует модуль в котором открыто окно поиска пациента по номеру полиса, Ф.И.О. и дате рождения. Поиск может производиться как по всем, так и по одному из критериев. Так как данный модуль находится первым в списке то его можно также увидеть в главном окне (см. рисунок 18).

После нахождения искомого лица, по двойному клику из списка появится окно данных о пациенте (см. рисунок 19) где будут указаны предыдущие посещения диспансера пациентом, если таковые имеются.

Рисунок 19. Окно данных о пациенте

Нажатие на кнопку "Справочник диагнозов", откроет модуль поиска кода классификации заболевания (см. рисунок 20). В котором предусмотрен поиск по типу заболевания и по названию диагноза.

Рисунок 20. Окно поиска классификации заболевания

Нажатие на кнопку "Отчеты", откроет модуль формирования отчетов (см. рисунок 21) где необходимо выбрать файл журналов информационной системы "Квазар" заранее проэскортируемые в файл Microsoft Excel.

Рисунок 21. Окно формирования отчетов

Выбор отчета "Анализ неучтенных записей" сформирует таблицу наглядно показывающую какие записи пациентов записанные в ЭМК отсутствуют в базе данных регистратуры а также ответственного за данную запись. Также в дальнейшем пригодится анализ обратной ситуации, который ведет анализ с момента внедрения медицинской информационной системы квазар.

Рисунок 22. Таблица неучтенных записей

Выбор отчета "Анализ работы персонала" сформирует график показывающий количество проведенных осмотров каждым врачом, а также количество обращений не зафиксированных в медицинской информационной системе "Квазар".

Рисунок 23. График анализа работы персонала

Нажатие на кнопку "Импорт записей в регистратуру" запустит модуль импорта данных из файла журнала системы "Квазар" производящий перенос неучтенных обращений пациентов в базу данных, находящуюся на сервере диспансера.

Рисунок 24. Окно импорта записей

Созданный программный комплекс "Учет обращений пациентов" позволяет вести собственную базу обращений пациентов, а также анализировать результаты оказания медицинской помощи не только на индивидуальном, но и на групповом и популяционном уровнях, и формировать статистические отчеты.

Это необходимо всем врачам различного профиля, руководителям учреждений и органов здравоохранения. Такие знания и умения способствуют повышению качества и эффективности медицинской помощи населению через непрерывную подготовку кадров (важнейший элемент ресурсного обеспечения) и, таким образом, конкурентоспособности медицинских организаций в условиях рыночной экономики.

Руководители здравоохранения в оперативной и прогностической работе постоянно используют статистические данные, которые позволяют более эффективно управлять персоналом.

Глава 4. Программный комплекс "Анализ ИППП"

.1 Руководство программиста

.1.1 Общие сведения о программе

В ходе дипломного проектирования также был разработан программный комплекс "Анализ ИППП", предназначенный для сбора, хранения и обработки информации о результатах анализов полученных из женских консультаций города.

Предполагается, что разработанная система будет использоваться сотрудником лаборатории для заполнения базы данных, а также для формирования отчетов и итоговых бюллетеней.

Основные требования, предъявляемые к системе:

система должна обеспечивать автоматизированный сбор и статистический анализ информации о количестве записанных анализов.

итоговые результаты необходимо представлять в виде удобном для быстрого восприятия;

создание удобного интерфейса пользователя, обеспечивающего диалог сотрудника лаборатории с системой;

накопление информации и хранение информации;

В соответствии с предъявляемыми требованиями в ходе разработки программы преследовалась цель: обеспечение удобства работы с программой пользователя, обладающего малым объемом знаний и навыков в использовании компьютерной техники, а также достижение высокого быстродействия и эффективности программы.

процессор -Intel Pentium 3 и выше;

клавиатура, мышь;

операционная система - Windows XP,Vista,7,8;

свободный объем на жестком диске - не менее 100 Мб (без учета объема базы).

.1.2 Создание и реализация программы

Разработанная программа "Учет обращений пациентов" основана на принципах модульного программирования, которое открывает возможности для дальнейшего усовершенствования разработанного ПО. Модульная организация программы обеспечивает более простое и быстрое внесение изменений и дополнений в программу [16, с. 5].

Программа также написана на языке программирования C++. Выбор этого языка обусловлен следующими факторами:

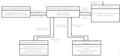
Средством построения отчетов была выбрана распространенная программа Excel, входящая в комплект поставки Microsoft Office. Навыки для работы пользователя с данным приложением относятся к разряду базовых и не требуют дополнительного обучения. Для интеграции клиентского приложения с Microsoft Office будет использоваться технология OLE-автоматизации, которая позволяет взаимодействовать программам, разработанным в среде Embercadero RAD Studio C++ или других средах разработки, с приложениями Office.

В программе реализован контроль корректного ввода данных, ограничивающий ввода записи в базу данных с неверно введённой формы.

Схема функциональной структуры программы представлена на рисунке ниже.

Рисунок 25. Функциональная структура программы

4.2 Руководство пользователя

.2.1 Запуск программы

Программа "Анализ ИППП" запускается врачом двойным кликом по ярлыку "Анализ ИППП.exe", расположенном на рабочем столе персонального компьютера.

.2.2 Работа с программой

После запуска программы "Анализ ИППП" на экране появится форма авторизации (см. рисунок 26).

Рисунок 26. Форма авторизации

В этом окне необходимо выбрать медицинское учреждение с которого пришли анализы, а также ввести, назначенный администратором системы, пароль и нажать кнопку "Вход" для подтверждения. Если поле имени пользователя не заполнено, на экран выдается сообщение: "Введите имя пользователя". Если поле пароля не заполнено, на экран выдается сообщение: "Введите пароль". В случае если набрана неверная комбинация имени пользователя или пароля, выдается сообщение: "Неверная комбинация имени пользователя и пароля.

После прохождения авторизации откроется окно заполнения выбранного журнала (см. рисунок 27). В зависимости от уровня доступа пользователя, ему будут доступны различные поля для заполнения. Те поля, анализом которых данный пользователь не занимается, не подлежат заполнению.

Рисунок 27. Окно заполнения результатов анализов

В этой форме можно заполнить:

пациент (Ф.И.О. пациента);

возраст;

цель обследования;

дата проведения обследования;

результаты анализа на хламидиоз;

результаты на наличие микоплазм гоминис;

результаты анализа на наличие микоплазм гениталиум;

результаты анализа на наличие гарднерелл;

результаты анализа на инфекцию гонореей;

результаты анализа на наличие трихомониаза;

результаты анализа на вирус простого герпеса 1 и 2 типов;

результаты анализа на вирус папилломы человека.

При входе от имени администратора, откроется панель администратора позволяющая редактировать список учетных записей, формировать отчеты и редактировать записи.

Рисунок 28. Панель администратора

На данной форме пользователь может изменять список учетных записей, а также уровень доступа к заполнению каждого из пользователей. Также имеется возможность формирования отчетов и редактор записей, позволяющий редактировать ошибочные данные.

Созданный программный комплекс "Анализ ИППП" позволяет вести электронную базу анализов, а также автоматически формировать отчеты и бюллетени.

Это необходимо для сокращения трудоемкости, а также для полного отказа от бумажных носителей и перехода на электронную основу.

Глава 5. Организационно-экономическая часть

.1 Экономическое обоснование разработки медицинских систем


В настоящее время в нашей стране наблюдается рост интереса к компьютерным системам сбора, обработки и анализа медицинской информации. Постоянное совершенствование способов хранения, предоставления информации актуализировали задачу создания медицинских автоматизированных систем, которые позволяют быстро и эффективно решать поставленные задачи. На основании данных, полученных в результат исследования, сделаны выводы об определенном недостатке таких систем в области медицинского обслуживания. В связи с этим была разработана система, осуществляющая накопление, обработку и хранение информации, обработку результатов проведенных исследований и анализов. Разработанное программное обеспечение (ПО) обеспечивает простоту общения с компьютером в режиме диалога благодаря реализации удобного пользовательского интерфейса, что облегчает эксплуатацию программы и позволяет работать с ней пользователю, не имеющему специальной подготовки.

.2 Выбор базового варианта


В качестве базового варианта была выбрана программа используемая для ведения учета пациентов в ГУЗ "Областной кожно-венерологический диспансер разработанная специально по техническому заданию диспансера в 2005 году.

Данная программа по своим функциям довольно близка к разработанной программе, что позволяет провести сравнительный анализ экономических показателей.

Основные характеристики базового ПО:

- язык программирования - VBA на базе Access;

продажная цена 8500р;

необходимое время работы ЭВМ 8 часов/сутки;

необходимое время работы принтера 8 часов/сутки.

У разработанной программы создан новый пользовательский интерфейс, расширены возможности диалога с пользователем, введены дополнительные функциональные возможности системы.

В качестве эталона выбрано изделие с наилучшими показателями к настоящему времени и с учетом тенденций изменения параметров под влиянием научно-технического прогресса.

В связи с вышеизложенным, произведем расчет экономических показателей разработанного программного продукта.

.3 Расчет трудоемкости и продолжительности разработки


Произведем расчет трудоемкости разработки нового ПО на основе модели, за единицу нормирования в которой принято число исходных команд. Под исходной командой понимается физически представимая строка на распечатке программы или на экране дисплея. Нормирование труда программистов на базе такой модели является более предпочтительным по сравнению с использованием модели, построенной на понятии машинной команды, так как последняя не является непосредственным результатом труда программиста [13, с. 21].

Определим трудоемкость с помощью метода уточненной модели. В этом методе все характеристики программного продукта рассчитываем с учетом его качественного уровня. Коэффициент уровня программной разработки (Ку.р.) определим по 15 факторам, объединенным в 4 группы, которые приведены в таблице 2.