Материал: Разработка комплексной информационно-аналитической системы кожно-венерологического диспансера

Внимание! Если размещение файла нарушает Ваши авторские права, то обязательно сообщите нам

В рамках достижения поставленной цели планируется решить следующие основные задачи

создание информационной-аналитической системы ведения учета обращений пациентов в диспансер;

создание условий для реализации саморегулируемой системы организации медицинской помощи с использованием постоянного мониторинга и анализа показателей качества работы сотрудников;

информационная поддержка по заполнению ЭМК;

контроль достоверности заполнения ЭМК;

создание и внедрение автоматизированной системы ведения и упорядочивания учета анализов ИППП

создание системы формирования информационных отчетов и бюллетеней.

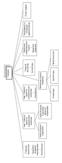
.4 Организационная структура кожно-венерологического диспансера


Организационная структура предназначена для приведения взаимодействий учреждения с отдельными юридическими и физическими лицами (внешние взаимодействия) и внутренних взаимодействий между ее структурными подразделениями в состояние, способствующее максимально эффективному достижению целей учреждения в рамках выбранной ею стратегии развития.

Вся система управления включает, в свою очередь, различные части управления - группы, которые являются важными составляющими. В свою очередь группы специализированы на выполнении определенных функций управления. Наряду со структурными подразделениями органов управления, осуществляющих общие управленческие функции, имеются работники, занятые управлением отдельных задач организации.

Государственное учреждение здравоохранения "Областной кожно-венерологический диспансер" организован в 1976 году на основании решения исполнительного комитета Липецкого городского Совета депутатов трудящихся "Об укреплении материальной базы и в целях усиления борьбы с кожными и венерическими заболеваниями". Приказом №254 от 13.11.1985 по Липецкому горздравотделу главным врачом назначена Сухова Любовь Петровна.

Диспансер является самостоятельным лечебно-профилактическим учреждением, предназначенным для оказания высококвалифицированной специализированной консультативно- диагностической и лечебно-профилактической дерматовенерологической помощи населению в амбулаторных и условиях дневного стационара с применением эффективных медицинских технологий и соблюдением диспансерных принципов в работе с больными инфекционными болезнями кожи, венерическими и другими болезнями, передаваемыми половым путем, эстетическими проблемами.

Рисунок 1. Организационная структура кожно-венерологического диспансера

Основными задачами являются:

прием от медицинских организаций финансовых документов (счетов-реестров оказанных медицинских услуг);

осуществление расчетов оплаты в соответствии с действующим Положением об оплате в системе ОМС Липецкой области;

проведение медико-экономического контроля;

обработка и хранение индивидуальных персонифицированных счетов застрахованных в накопительном режиме;

ведение соответствующего документооборота.

В соответствии с задачами, предметом деятельности являются:

проведение клинических исследований и внедрение полученных научных разработок;

организация и проведение научно-практических конференций, семинаров, других научно-практических мероприятий департамента здравоохранения администрации города Липецка;

разработка и представление в департамент здравоохранения администрации города Липецка, другие органы исполнительной и законодательной власти проектов нормативных и научно-методических материалов, направленных на решение основных задач отрасли и учреждения;

издательская деятельность.

Также на балансе диспансера находится городской Центр лабораторной диагностики ИППП и заболеваний кожи (далее Центр) - единственная лаборатория в городе Липецке, которая занимается, в основном, диагностикой инфекций, передающихся преимущественно половым путем.

В 1982 году исполком Липецкого городского совета народных депутатов издал распоряжение за №57-р об открытии централизованной лаборатории на базе городского кожно-венерологического диспансера; основание: "В целях усиления борьбы с венерическими заболеваниями и улучшения лабораторной диагностики". Согласно приказу управления здравоохранения администрации г. Липецка №59 от 23.03.98 на базе Централизованной лаборатории организован городской Центр диагностики ИППП и заболеваний кожи при "ОКВД". Лаборатория первая среди ЛПУ Липецкой области в 1998 году получила лицензию на право работы с возбудителями III-IV групп патогенности. Статус референс-лаборатории в лабораторной диагностике ИППП в г. Липецке присвоен Центру, согласно приказу УЗА г. Липецка №333 от 27.12.2001 года

В настоящее время ГЦ проводит более 76 видов исследований, в том числе иммуноферментный и иммунохроматографический анализы, исследование крови методом ИФА для выявления паразитов, аллергодиагностика, генная диагностика:

качественное и количественное определение патогенных микроорганизмов в отделяемом уретры, цервикального канала, моче, сперме и др. методом бактериоскопии, ПЦР, бак. посева с определением чувствительности к антибиотикам;

определение степени биоценоза влагалища с характеристикой эпителиальных клеток, определение патогенных микроорганизмов, обуславливающих рецидивирование бактериального вагиноза;

цитологические исследования;

люминисцентная микроскопия бактериальных, паразитарных, грибковых болезней;

серологическая диагностика сифилиса, хламидиоза, паразитозов (лямблиоз, токсокароз);

количественное определение общего IgE, аллерген-специфических IgE (миксты, пищевая и бытовая панели);

определение показателей активности систем нейроэндокринной регуляции и иммунного статуса;

спермограмма.

комплекс исследований "Мужское здоровье" (на основные бактериальные возбудители хронического простатита у мужчин) с определением резистентности к цефалоспоринам и фторхинолонам;

"A.F. GENITAL SYSTEM" - инновационный метод для диагностики патогенных и условно-патогенных микроорганизмов, выделяемых при воспалительных процессах в урогенитальном тракте с определением чувствительности к антибиотикам.

1.5 Анализ медицинской информационной системы "Квазар"

Медицинская информационная система квазар является одной из многих систем ведения ЭМК. В соответствии с приказом Минздравсоцразвития России №713 от 16.10.2006 об утверждении построения единой системы здравоохранения. Данный приказ интересен от двумя моментами: во-первых, Минздравсоцразвития не планирует делать 100% ставку на один-единственный продукт, так, в частности, пункт 4.2 гласит "Создание и развитие ЕИС должно осуществляться с учетом сохранения в максимально возможной степени сделанных финансовых затрат в существующие информационные системы и базы данных", т.е. министерство не требует выбросить наработанное и начать все с нуля. Второй момент, пункт 4.4 "Технологические принципы" гласит: "При создании ЕИС должны использоваться единые справочники и классификаторы, согласованные со всеми заинтересованными организациями, при этом обновление справочников и классификаторов должно производиться централизованно", и работа в этом направлении уже реально начала выполняться. Так в частности, на начало 2010 года утверждены и постоянно пополняются классификаторы кадровых служб (наименования подразделений, должностей, кодификатор учебных заведений и т.п.), утвержден формат выгрузки врачебной трудовой деятельности в министерство. Все это позитивно отражается на развитии информационных систем, в частности, подсистема "ЭМК пациента" полностью соответствует утвержденным классификаторам и позволяет напрямую выгружать сведения о трудовой деятельности врачей в формате министерства.

Вход в систему осуществляется путем прохождения авторизации пользователя. Учетные записи создаются в организации разработавшей продукт по официальному запросу.

Рисунок 5. Окно входа в систему "Квазар"

Главное окно программы позволяющее выбрать необходимый нам раздел, представлено на рис. 1.

Рисунок 6. Главное окно

На данный момент доступны всего два режима работы: "Прием пациентов" и "Журналы". В первом случае пользователю доступны разделы редактора шаблона осмотра представленные на рис. 7 и позволяющие заранее подготовить основные шаблоны результатов осмотра пациента.

Рисунок 7. Окно редактора шаблонов

А также основной раздел - "ЭМК пациента" позволяющий вести список обращений и осмотров пациента. Сначало необходимо найти данные о пациенте. Для этого создана специальная форма, отображенная на рис. 8, позволяющая вести поиск по номеру страхового полиса. Также присутствует подробный поиск позволяющий отбирать пациентов по различным критериям.

Рисунок 8. Окно поиска пациента

Далее пользователь имеет возможность просмотреть основную информацию о пациенте:

Ф.И.О;

Дату рождения;

Номер СНИЛС;

Пол;

Название страховой компании;

Номер полиса;

ЛПУ;

А также дополнительные данные:

Адреса регистрации и проживания;

Документы удостоверяющие личность;

Страховые полисы, получаемые ранее;

Контактные телефоны.

Данная информация носит конфиденциальный характер, а следовательно не может быть отредактирована пользователем и хранится на удаленных серверах копании "МедСофт". Для редактирования сотруднику медицинского учреждения доступна вторая вкладка со списком персональных медицинских записей где можно добавлять данные об обращениях и осмотрах пациента. В обращении необходимо будет указать цель обслуживания, тип случая, случай обслуживания и исход случая, а также добавить диагнозы поставленные при осмотре.

Рисунок 9. Вкладка "Электронная медицинская карта пациента"

В осмотре сотруднику необходимо зафиксировать жалобы пациента в свободной форме, сведения об условиях жизни больного, его анамнез, а также результаты осмотра и конечное объективное состояние. Пример представлен на рис. 10.

Рисунок 10. Окно фиксирования осмотра пациента

Во второй вкладке системы пользователю предоставлена возможность получения отчетной информации по деятельности медицинского учреждения. Журналы могут быть представлены в трех формах:

Регистр больных в которых отображается список пациентов обращающихся по различным типам заболеваний;

Электронная медицинская карта, где отображаются все посещения определенного пациента, дата обращения а также имя автора записи;

Журнал записей ЭПМЗ (Электронных персональных медицинских записей), где выводятся все обращения в учреждение здравоохранения за определенный период;

Все журналы имеют возможность экспорта в файл формата Microsoft Excel.

При всем многообразии выполняемых задач, система "Квазар" на данный момент имеет существенные недостатки. Среди них можно отметить:

Отсутствие возможности импорта уже имеющихся обращений пациентов;

Отсутствие поиска кода диагноза по названию заболевания;

Невозможность создания обращения сотрудником регистратуры;

Отсутствие инструментов анализа журналов.

Разработка собственной системы учета обращений пациентов и анализа журналов позволит устранить вышеописанные проблемы, ускорить процесс обработки информации и значительно сократить трудоемкость выполняемой работы.

Глава 2. Проектирование СУБД

.1 Выбор СУБД


Все компьютеры, находящиеся в диспансере, объединены в единую локальную сеть и соединены с другим необходимым оборудованием. Это позволяет обеспечить быстрый обмен данными, удобство работы.

Практически все программные комплексы используемые в диспансере также находятся на сервере, следовательно, и используемую СУБД необходимо размещать на сервере.

В качестве СУБД для реализации поставленной задачи выбрана СУБД MySQL Server 5.6

Информацией упрощенно можно называть сведения, передаваемые людьми устным, письменным или другим способом. Для сбора, накопления и эффективного использования информации служат информационные системы (ИС), функционирующие в различных предметных областях [14].

Предметная область (ПО) - это часть реального мира, которая подлежит изучению с целью организации управления и, в конечном счете, автоматизации. Она характеризуется множеством фрагментов, каждый фрагмент представляется множеством объектов, процессов и пользователей с единым взглядом на предметную область.

Базой данных (БД) называется организация массивов данных, хранимых в памяти вычислительной системы, реализующая принцип независимости данных от прикладных программ [8]. АИС, основанные на концепции баз данных, способны обеспечивать эффективное создание, хранение, обработку и предоставление информации для конечного пользователя. Для работы с данными в БД используются системы управления базами данных (СУБД).

Системы управления базами данных (СУБД) - это программные комплексы, предназначенные для работы со специально организованными файлами (массивами данных, долговременно хранимыми во внешней памяти вычислительных систем), которые называются базами данных.

Основными функциями СУБД являются управление файлами БД ("внутренняя" функция) и обработка прикладных программ (запросов) пользователей БД ("внешняя" функция). К обеспечивающим функциям СУБД относятся: поддержка целостности БД в процессе ее эксплуатации, защита БД от несанкционированного доступа, управление обменом данными между БД и внешней средой (в т.ч. управление распределенной обработкой данных). Кроме того, современные СУБД зачастую оснащаются дополнительными инструментальными средствами разработки приложений (прикладных задач обработки данных).

СУБД как программный продукт характеризуется большой трудоемкостью изготовления, высокой наукоемкостью, длительными сроками разработки, значительной стоимостью. В настоящее время на рынке информационных технологий предлагаются десятки различных СУБД, доведенных до "коммерческого" (т.е. рекомендуемого к промышленной эксплуатации) образца. Соответственно, перед потребителем, приступающим к созданию информационной системы, встает проблема осознанного выбора необходимой ему модели, версии и конфигурации СУБД.

Современные БД служат для сохранения и обработки информации, касающейся самых различных аспектов деятельности как отдельных подразделений (состоящих может быть всего из нескольких человек), так и крупных организаций и предприятий (где активными пользователями могут быть сотни и тысячи человек). При выборе типа и конфигурации СУБД принято выделять следующие классы информационных систем, функционирующих на основе технологии БД (систем баз данных):