Материал: Разработка АРМ сотрудника администрации общего отдела городского поселения Уваровка

Внимание! Если размещение файла нарушает Ваши авторские права, то обязательно сообщите нам

«1С: Бухгалтерия 8.0» уже внедрена в администрации г\п Уваровка, поэтому единственные расходы будет связаны с доработкой уже имеющейся программы, что значительно дешевле чем приобретение новой. Работа сотрудника администрации общего отдела улучшится благодаря автоматизации документооборота.

2. СПЕЦИАЛЬНЫЙ РАЗДЕЛ

.1 Описание обеспечивающих подсистем АРМ

Подсистема - это часть системы, выделенная по какому-либо признаку.

Обеспечивающие подсистемы определяют сочетание таких функций управления, как организация управленческого процесса, планирование, контроль, анализ, регулирование объекта управления.

.1.1 Организационное обеспечение

Организационное обеспечение - совокупность методов и средств, регламентирующих взаимодействие работников с техническими средствами и между собой в процессе разработки и эксплуатации информационной системы.

Организационное обеспечение является одной из важнейших подсистем АРМ, от которой зависит успешная реализация целей и функций системы [2.1].

Задача организационного обеспечения состоит в том, чтобы создать такие структуры управления, которые наиболее эффективно выполняли бы интегрирующие функции по взаимодействию между всеми сотрудниками.

Организационное обеспечение реализуется в различных методических и руководящих материалах по стадиям разработки, внедрения и эксплуатации АРМ, в частности при проведении предпроектного обследования, формировании технического задания на проектирование и технико-экономического обоснования, разработке проектных решений в процессе проектирования, выборе автоматизируемых задач, типовых проектных решений и пакетов прикладных программ (ППП), а также при внедрении системы в эксплуатацию.

Главной функцией, осуществляемой объектом исследования, является функция управления процессом работы сотрудника администрации.

В состав структуры управления наряду с основными компонентами управленческой деятельности входит организационная структура управления. Она характеризуется распределением целей и задач между сотрудниками администрации. Она ориентирована на установление четких взаимодействий между сотрудниками, распределением между ними прав, обязанностей и ответственности.

Сотрудник администрации взаимодействует с персоналом администрации и местным населением и является связующим звеном.

Организационное обеспечение до разработки и внедрения АРМ в администрации городского поселения Уваровка - это осуществляемый на постоянной основе комплекс мероприятий, включающий в себя:

организацию делопроизводства и документационного обеспечения;

организацию и ведение бухгалтерского учета и отчетности;

архивное обеспечение;

иные мероприятия, направленные на организационное обеспечение функционирования органов местного самоуправления.

Организационное обеспечение в администрации городского поселения Уваровка предназначено для осуществления функционирования органов местного самоуправления в целях решения ими вопросов местного значения, отдельных экономических и государственных полномочий.

Организационное обеспечение включает в себя перечень документов, инструкций, положений, методик проведения работ, требований к оформлению документов, должностных инструкций, регламентирующих деятельность персонала при внедрении и эксплуатации АРМ.

В более полном виде организационное обеспечение включает в себя:

должностные инструкции персонала;

регламенты обработки документов;

графики работы персонала.

Каждый работник аппарата управления должен иметь определенную обязанность, права и ответственность за участок работы, вверенный ему по должностному положению.

Должностными обязанностями сотрудника администрации до внедрения АРМ являются:

получать для главы администрации информацию от работников подразделений, вызывает их по его поручению;

вести делопроизводство;

организация приема граждан, работа с жалобами и предложениями принимать поступающую корреспонденцию на имя руководителя, осуществлять ее систематизацию в соответствии с принятым в администрации порядком и передавать после ее рассмотрения руководителем в подразделения или конкретным исполнителям для использования в процессе их работы либо подготовки ответа;

формировать дела в соответствии с утвержденной номенклатурой, обеспечивает их сохранность и в установленные сроки сдает в архив.

Данные обязанности осуществляются в основном вручную, без использования персонального компьютера.

Формирование дел происходит следующим образом:

справочная и нормативная информация сортируется по времени поступления, и собирается в папку со скоросшивателем или с файлами на усмотрение персонала;

все документы, поступающие от местного населения, также сортируются по времени и собираются в папку со скоросшивателем или с файлами на усмотрение персонала.

Должностные обязанности сотрудника администрации после внедрения АРМ не изменятся. Но, помимо основных обязанностей, добавится еще ряд функций:

создание форм бланков документов - описание видов документов, которыми будут обмениваться вышестоящие и подчиненные организации. В первую очередь это касается назначения бланка формы входящей информации, формы регистрационной карточки;

контроль за выполнением принятого решения;

формирование отчетов о проделанной работе;

формирование электронного архива администрации городского поселения Уваровка.

Внедрение АРМ приведет к более эффективной работе персонала администрации.

.1.2 Информационное обеспечение

Назначение подсистемы информационного обеспечения состоит в своевременном формировании и выдаче достоверной информации для принятия управленческих решений.

Информационное обеспечение - это совокупность средств и методов построения информационной базы [2.1].

Для создания информационного обеспечения необходимо:

ясное понимание целей, задач, функций всей системы управления организацией;

выявление движения информации от момента возникновения и до ее использования на различных уровнях управления, представленной для анализа в виде схем информационных потоков;

совершенствование системы документооборота;

наличие и использование системы классификации и кодирования;

владение методологией создания концептуальных информационно-логических моделей, отражающих взаимосвязь информации;

создание массивов информации на машинных носителях, что требует наличия современного технического обеспечения.


.1.3 Информационная модель

После внедрения АРМ технология работы сотрудника изменится.

В исследовательском разделе дипломного проекта была рассмотрена модель существующих в администрации городского поселения Уваровка бизнес-процессов «Как есть» (модель "AS-IS"). Рассмотрим функциональную модель бизнес-процессов «Как будет» (модель "TO-BE").

Для анализа внедряемой технологии разработаны диаграммы по методологии SADT (IDEF0) с использованием CASE средств Ramus, называемые структурно-функциональными [2.2].

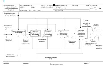
После внедрения АРМ сотруднику администрации общего отдела поступает различного рода информация, присвоение почтового адреса и другие обращения, справочная и нормативная документация (нормативные акты, приказы и распоряжения), поступающая от вышестоящих органов. Все эти документы имеют расширение Word, если это текстовый документ, jpg, bmp или png, если это отсканированный документ, то сотрудник сам определяет в каком из перечисленных расширений он хочет сохранить его. Далее происходит подготовка и оформление этих документов сотрудником администрации, опираясь на нормативные акты, приказы, уставы для того, чтобы в дальнейшем вынести по ним решение (Рисунок 2.1).

Рисунок 2.1 - Контекстная диаграмма модели ''TO-BE'' «Подготовка и оформление документов»

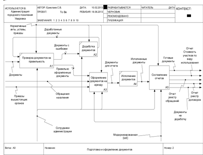
Документы, поступающие от населения, проверяются сотрудником администрации на правильность оформления и соответствия принятым нормативам. Неправильно оформленные документы идут на доработку. Правильно оформленные заявления и документы, а также обращения населения и приказы вышестоящих органов последовательно проходят регистрацию и обработку документов (Рисунок 2.2).

Рисунок 2.2 - Декомпозиция первого уровня модели ''TO-BE'' «Подготовка и оформление документов»

При регистрации документы классифицируются по типу, по статусу (по важности), по срокам, необходимым для принятия решения. Классификация зависит от удобства пользователя найти необходимый документ с минимально затраченным временем. После этого сотрудник администрации передает их на обработку и подготавливает место для их дальнейшего хранения. В отличие от схемы хранения, существующей на данный момент в работе сотрудника администрации, а именно бумажного архива, предлагается создать электронный архив документов, позволяющий облегчить труд работника за счет экономии времени на поиск необходимой информации, а также обеспечить наибольшую сохранность документов (Рисунок 2.3).

Далее зарегистрированные документы передаются на обработку, то есть на этом этапе принимается окончательное решение и происходит его исполнение. Исполненный документ регистрируется, сохраняется в бумажном и электронном архиве и составляются отчеты (Рисунок 2.4).

Рисунок 2.3 - Функциональный блок модели ''TO-BE'' «Оформление документов на аренду»

Рисунок 2.4 - Функциональный блок модели ''TO-BE'' «Составление отчетов»

Преимуществами создания электронного архива являются:

поиск по фрагменту наименования;

осуществление быстрого доступа к необходимому документу;

удобство корректировки документов;

доступ ограниченного числа лиц к документации;

дублирование всей документации;

рассортировка документов.

Внедрение системы электронного документооборота в работу сотрудника администрации позволит быстро обрабатывать документы, отслеживать их путь, то есть на какой стадии они находятся, присваивать им приоритеты, а также составлять задачи на определенный день.

Такое нововведение в администрации, как создание электронного документооборота, приведет к ряду возможностей, которые позволят уменьшить риск потери и порчи документации, обеспечить ее конфиденциальность, привести к сокращению времени за счет удобного и быстрого поиска документа.

Центральным компонентом информационного обеспечения является база данных, обеспечивающая обмен данными различных задач.

Для проектирования баз данных, информационных и других систем чаще всего используются ER-модели.

Модель Сущность-Связь (ER-модель) - это модель данных, позволяющая описывать концептуальные схемы. Она предоставляет графическую нотацию, основанную на блоках и соединяющих их линиях, с помощью которых можно описывать объекты и отношения между ними какой-либо другой модели данных [2.3].модель удобна при проектировании информационных систем, баз данных, архитектур компьютерных приложений, и других систем. С её помощью можно выделить ключевые сущности, присутствующие в модели, и обозначить отношения, которые могут устанавливаться между этими сущностями.

Основными конструктивными элементами ER-моделей являются сущности, связи между ними и их свойства (атрибуты).модель разрабатываемой системы создания электронного документооборота представлена на Рисунке 2.5.

Рисунок 2.5- ER-модель разрабатываемой системы.

Основной таблицей модели является таблица: «Обращения граждан». Данная таблица содержит сведения о документах, поступающих ответственному лицу.

Таблица «Обращения граждан» связывает граждан с администрацией через сотрудника. Жители представляют письменные заявления с просьбами сотруднику администрации, на которые он должен отреагировать.

Таблица «Обращения граждан» связана с таблицей «Статус обращения», что позволяет определить, на какой стадии обработки находится документ (принято решение по обращению населения или нет). Данные связи необходимы для создания в программе списка событий, которые необходимо решить.

В таблице «Аренда» содержится информация об арендаторах, о землях находящихся у них в аренде и о стоимости данной услуги (аренды). Подробная информация о земельных участках, подлежащих аренде хранится в таблице «Земельный участок».

Для описания процесса преобразования информации от ее ввода в систему до выдачи пользователю и отношений между этими процессами используются диаграммы потоков данных (DFD - Data Flow Diagramm).

Диаграммы потоков данных (DFD) используются для документирования механизмов передачи и обработки информации в моделируемой системе. Диаграммы DFD обычно строятся для наглядного отображения текущей работы системы документооборота организации. Чаще всего диаграммы DFD применяют в качестве дополнения модели бизнес-процессов, выполненной в IDEF0 [2.4].

Для определения документооборота в администрации городского поселения Уваровка была использована диаграмма потоков данных (Рисунок 2.6)

Рисунок 2.6 - Диаграмма потоков данных (DFD)

Сотруднику администрации поступает различного рода документация от населения. Все документы идут на проверку правильности оформления. Правильно оформленные документы поступают на регистрацию и после этого в архив. Из хранилища документы попадают на обработку, то есть для вынесения по ним решения, и после этого обработанные документы одновременно попадают обратно в хранилище документов и адресату, который его подавал.

.1.4 Используемые классификаторы и системы кодирования

Группировка информации осуществляется на основе систем классификации и кодирования, позволяющую представить технико-экономическую информацию в форме, удобной для ввода и обработки данных с помощью вычислительной техники [2.5].

Классификаторы делят на:

общегосударственные (единые для всей страны);

отраслевые (единые для какой-либо отрасли деятельности);

локальные (характерные для определенного предприятия).

К локальным классификаторам относятся: персонал, граждане и типы документов. На практике уникальность значения классификаторов обеспечивается средствами базы данных.

Составление классификаторов выполняется в два этапа: первый состоит в классификации информации; второй - в кодировании.

Кодирование - процесс присвоения условного обозначения различным позициям номенклатуры. Код - условное обозначение объекта знаком или группой знаков по определенным правилам. После присвоения кодов создается классификатор - систематизированный свод однородных наименований и их кодовых обозначений. Классификаторы имеют двоякое применение. Первое применение состоит в ручном проставлении кодов в документах. Во втором случае применения кодов предусматривает хранение всех классификаторов в памяти машины, на машинных носителях.

В Таблице 2.1 в качестве примера приведен не полный список используемых в системе справочников. Для каждого справочника указано наименование, длина и тип кода, признак иерархии, назначение. Также приведены примеры элементов справочника.

Таблица 2.1 - Используемые справочники

Наименование справочника

Длина и размер поля

Назначение

Примеры

Статусы

Текстовый, 30 знаков

Справочник предназначен для определения стадии работы с документами.

Выполнено, отклонено

Типы приказов и распоряжений

Текстовый, 20 знаков

Предназначен для определения типа документа от управленческого органа

По личному составу

Типы обращений населения

Текстовый, 20 знаков

Предназначен для определения типа документа от населения

Заявление, уведомление


Помимо справочников в системе используются перечисления - своего рода классификаторы. Элементы перечислений задаются на этапе конфигурирования. В отличие от справочников, они не подлежат редактированию. Используемые перечисления и их элементы приведены в Таблице 2.2.

Таблица 2.2 - Используемые перечисления и их элементы

Наименование перечисления

Элементы перечисления

Вид документа

Приказы и распоряжения; обращения населения.

Тип документа

Заявление; жалоба.

Статусы

Выполнено; отклонено; удалено; на составлении; на подписи; в действие; в архиве.


.1.5 Характеристика нормативно-справочной и входной информации

Нормативно-справочная документация представлена в основном в виде текста, но есть документы, состоящие преимущественно из таблиц, и ".jpg", ".bmp" или ".png" форматов, если это отсканированный документ.

Структура документа может быть разнообразна. Число строк и объем файла не ограничен и зависит от полноты изложенной в нем информации.

Так документы, поступающие от граждан, могут быть как напечатаны, так и написаны от руки . Частота появления данной информации непостоянна и зависит от граждан. Обязательными условиями составления такой документации до внедрения АРМ являются:

фамилия, имя, отчество и должность человека, к которому идет обращение (обычно используется в «шапке» документа);

фамилия, имя, отчество и дополнительная информация (адрес, контактный телефон) обращающегося человека;

требование или просьба гражданина;

дата и подпись владельца заявления.

Описание структуры входных файлов с информацией, поступающей от граждан, после внедрения АРМ включает таблицу с описанием наименований полей, таких как: регистрационный номер, наименование документа, информация о жителе, дата начала, статус, а также пометку о том, отсканирована эта информация или нет, и другие.

Приказы и распоряжения имеют расширение ".doc" и напечатаны они на специальном бланке, отражающем организацию и символику, а именно полное название администрации и герб. Также документам присваивается регистрационный номер. Данный вид документа появляется по мере необходимости, то есть периодичность возникновения трудно установить.

После внедрения АРМ дипломником создание документов существенно упроститься, а также появится возможность контролировать данный вид документов.

.1.6 Характеристика результатной информации

Вся результатная документация может иметь различные расширения в зависимости от специфики документа. Результатная нормативно-справочная информация представляет собой текстовый документ.

Описание структуры результатной информации включает таблицу с описанием наименований полей, таких как: регистрационный номер, наименование документа, дата начала и окончания, статус, приоритет и другие.

В качестве результатной информации в администрации городского поселения Уваровка выступают:

ответы на заявления граждан либо в виде приказа к исполнению, либо в виде отказа с его последующей мотивацией. При этом на заявлении гражданина сделана соответствующая отметка;

отчеты о поделанной работе за определенный период.

Вся результатная информация может в любое время быть распечатана. Приказы и распоряжения городского поселения Уваровка печатаются на специальном бланке с символикой Можайского муниципального района и справочной информацией в виде адреса администрации городского поселения Уваровка и контактными телефонами.

Длительность хранения в памяти электронно-вычислительной машины сотрудника администрации результатной информации документально нигде не зафиксирована и будет зависеть от статуса и приоритета документа, а также и от самого сотрудника.

Способ обращения файлов выбирает сотрудник на свое усмотрение.

.1.7 Математическое обеспечение

Математическое обеспечение - это совокупность математических методов, моделей, алгоритмов и программ для реализации целей и задач ИС, а также нормального функционирования комплекса технических средств.

К средствам математического обеспечения относятся:

средства моделирования процессов;

типовые задачи;

методы математического программирования, математической статистики, теории массового обслуживания и др.

Математическое обеспечение является составной частью программного обеспечения ИС. Прикладные и обеспечивающие программы формируются, прежде всего, на базе математических методов.

Внедрение информационных технологий сопряжено с капитальными вложениями как на приобретение техники, так и на разработку проектов, выполнение подготовительных работ и подготовку кадров. Поэтому внедрению должно предшествовать экономическое обоснование целесообразности внедрения ЭИС. Это означает, что должна быть исчислена эффективность от ее применения.

В разрабатываемом дипломном проекте к математическому обеспечению будет относиться функция по расчету доходов от сдачи в аренду земельных участков, государственная собственность на которые не разграничена и которые расположены в границах городского поселения Уваровка.

Для начала считается стоимость каждого арендованного участка, далее полученные данные суммируются:

Z = Nз  Pз , (2.1)

где Sз - площадь арендованного земельного участка();з - цена за () арендованного земельного участка;з - срок аренды;- стоимость земельного участка.

Общая стоимость земельных участков рассчитывается по формуле:

.

Цена земельного участка зависит от категории использования земельного участка, чем лучше земля, тем больше ее цена.

.1.8 Техническое обеспечение

Техническое обеспечение - это совокупность технических средств, компьютерной техники, средств передачи информации, используемых в автоматизированных системах управления и в информационных системах [2.1].

Техническое обеспечение или комплекс технических средств состоит из средств: получения, преобразования, передачи и отображения информации, вычислительной техники, локального управления и регулирования [2.6].

К настоящему времени сложились две основные формы организации технического обеспечения (формы использования технических средств): централизованная и частично или полностью децентрализованная.

Централизованное техническое обеспечение базируется на использовании в информационной системе больших ЭВМ и вычислительных центров.

Децентрализация технических средств предполагает реализацию функциональных подсистем на персональных компьютерах непосредственно на рабочих местах [2.7].

Для разработки, внедрения и эксплуатации АРМ сотрудника администрации городского поселения Уваровка необходим комплекс технических средств.

В состав данного комплекса входят:

электронно-вычислительная машина - персональный компьютер любой модели;

средства накопления и хранения данных - внешние носители (flash- и компакт-диски);

монитор, способный работать при разрешении экрана не ниже 1024×768;

средства сбора информации - сканер;

средства выдачи результирующей информации - принтер.

Технические средства служат основой построения АРМ. Вычислительные машины составляют основу технического обеспечения сети АРМ и могут включать мощные, средние и малые ЭВМ.

Для разработки, внедрения и эксплуатации АРМ сотрудника администрации подойдет персональный компьютер с незначительными характеристиками. Для более удобной и быстрой работы достаточно процессора Intel Pentium или аналогичный процессор с тактовой частотой 200MHz и выше, например, Intel Dual Core 2 Ггц, памяти на жестком диске 60-80 гигабайт, операционной системы MS Windows XP Professional или MS Windows Vista на усмотрение администрации.

2.2 Экономические параметры разработки АРМ

.2.1 Планирование и контроль выполнения работ

В дипломном проекте ставится задача создать систему электронного документооборота для органа государственной власти - администрации городского поселения Уваровка, для более эффективной работы сотрудника по оценке земли и администрации в целом. Система должна позволять сотруднику работать с электронными версиями документов, а также отслеживать их движение, то есть на какой стадии разработки они находятся. А также данная система должна обладать такими качествами, как легкость восприятия и управления.

Проектирование и внедрение АРМ - длительный и трудоемкий процесс, связанный с серьезными рисками. Применение современных информационных технологий управления проектами позволяет разработать базовый план реализации проекта, а затем осуществить его мониторинг, прогнозировать значения важнейших технико-экономических показателей (стоимость реализации, время реализации и другие) на различных этапах жизненного цикла.

Данный проект является по масштабу небольшим и состоит из следующих стадий:

анализ (сбор требований, постановка задач);

проектирование (моделирование, проектирование базы данных);

разработка (написание исходного кода, его тестирование и отладка);

внедрение (подготовка документации, начало эксплуатации программы).

На стадии разработки АРМ дипломник решает ряд задач:

сбор требований к проекту - определить, какие задачи необходимо решить заказчику при помощи данной программы;

постановка задач - четкое представление и описание требований заказчика;

моделирование - определение схемы базы данных в форме модели;

проектирование баз данных - преобразование требований к проекту в предварительный системный проект;

написание исходного кода - создание программы, отвечающей требованиям заказчика;

тестирование и отладка - определение работоспособности программы, проверка на наличие ошибок и, в случае их возникновения, исправление;

подготовка документации - сбор всей документации, необходимой для сдачи проекта.

Далее дипломник создает с помощью моделирования и проектирования баз данных предварительный системный проект.

На следующем шаге создается программа, происходит ее тестирование и отладка в случае некорректной работы.

Проект по созданию системы электронного документооборота для администрации городского поселения Уваровка рассчитан на 43 рабочих дня. При планировании создания АРМ необходимо не только оценить длительность разработки, но и представить соотношение длительности различных стадий данного процесса.

Весь спектр поставленных задач в ходе данного проекта выполнял дипломник. Продолжительность этапов проектирования при учете восьми часового рабочего дня приведена в Таблице 2.3:

Таблица 2.3 - Распределение временных затрат на создание дипломного проекта

Название этапа работ

Дипломник


Длительность, дни

Трудозатраты, ч

Сбор требований к проекту

2

16

Постановка задач

2

16

Моделирование

3

24

Проектирование БД

6

48

Написание исходного кода

16

128

Тестирование и отладка

5

40

Подготовка документации

4

32

Начало эксплуатации

5

40

Итого

43

344


Общий фонд рабочего времени составляет 344 часа.

Для планирования и контроля этапов проектирования и разработки АРМ используется календарное планирование.

Календарное планирование в управлении проектами - это ключевой и важный процесс, результатом которого является календарный план проекта. Цель календарного планирования - получить точное и полное расписание проекта с учетом работ, их длительностей, необходимых ресурсов, которое служит основой для исполнения проекта [2.8].

Для того чтобы связать сроки работ по проекту, их продолжительность и зависимости, часто используется простой и вместе с тем полезный инструмент календарного планирования - диаграмма Ганта [2.9].

В плане-графике отражены следующие основные этапы процесса разработки информационной системы:

анализ;

проектирование;

разработка;

ввод в действие или внедрение.

План-график разрабатываемого проекта представлен на Рисунке 2.8. Все стадии выполняются последовательно. Разработка АРМ составляет два месяца. Общая длительность работы составляет 43 дня.

Рисунок 2.8 - Календарный план проекта. Диаграмма Ганта

.2.2 Расчет себестоимости разработки АРМ

Определение затрат на разработку проекта производится путем составления калькуляции плановой себестоимости. В плановую себестоимость включаются все затраты, связанные с ее выполнением, независимо от источника их финансирования.

Расходы на разработку проекта включают в себя следующие статьи:

расходы на заработную плату дипломнику;

отчисления с заработной платы;

амортизационные отчисления;

основные затраты на материалы и комплектующие;

накладные расходы;

прочие затраты.

К статье «заработанная плата» относится основная заработанная плата научных работников, инженерно-технических работников и рабочих, непосредственно занятых выполнением конкретной работы, а также заработанная плата работников внештатного состава, привлекаемых к ее выполнению. Расчет заработанной платы проводится исходя из численности различных категорий исполнителей, трудоемкости отдельных видов выполняемых ими работ и их средней заработанной платы за один месяц.

Согласно трудовому календарю на 2013 год при сорокачасовой рабочей неделе годовой фонд рабочего времени составит 1970 часов. Следовательно, часовая тарифная ставка (Т) для месячного оклада (М) может быть рассчитана по формуле (2.3):

  . (2.3)

В Таблице 2.4 приведен расчет заработной платы для каждого сотрудника:

Таблица 2.4 - Расчет заработной платы

Исполнители

Оклад в месяц, руб.

Часовая ставка, руб.

Кол-во часов

Заработная плата, руб.

Студент-дипломник

11500

70.05

344

24097,2

Итого:

24097,2


Итого зарплата дипломника равна 24097,2 рублей.

Статья «Отчисления с зарплаты» включает в себя выплаты страховых взносов. На 2012 г. тариф страховых взносов для лиц, производящих выплаты физическим лицам составляют 30 %.

Таким образом, отчисления составят:

,2 × 0,30 = 7229 руб.

Статья «Затраты на материалы и комплектующие» включает в себя затраты на сырье, основные и вспомогательные материалы, закупаемые полуфабрикаты и комплектующие. В разрабатываемом проекте к этой статье относятся затраты на следующие материалы и комплектующие: CD-накопители, флеш-накопитель, бумага для принтера, заправка картриджей для принтера и канцтовары.

Стоимость основных материалов и комплектующих, необходимых для выполнения проекта, представлена в Таблице 2.5.

Таблица 2.5 - Стоимость материалов

Наименование

Единица измерения

Количество единиц

Цена за единицу, руб.

Сумма, руб.

CD-накопитель

шт.

5

32,00

160,00

Флеш-накопитель

шт.

1

850,00

850,00

Бумага для принтера

пачка

2

130,00

260,00

Заправка картриджей для принтера

шт.

2

360,00

720,00

Канц. принадлежности

шт.



200,00

Итого

2190,00


Итого суммарные затраты по данной статье составляют:

 руб.

Эксплуатационные затраты при использовании ЭВМ в процессе программирования рассчитываются согласно амортизационным отчислениям при учете основных средств.

Амортизационные отчисления рассчитываются по формуле (2.2):

,                                                        (2.4)

где    А - амортизационные отчисления;А - норма амортизации;

С - стоимость основных фондов;

Т - срок использования основных фондов (дней).

Норма амортизации, устанавливаемая на средства вычислительной техники составляет 10 % в год. Таким образом, амортизация 1 ЭВМ стоимостью 18000 рублей и принтера стоимостью 3500 рублей, в течение срока разработки ЭИС составит:

 руб.

В статью «Накладные расходы» включают расходы на управление и хозяйственное обслуживание, которое в равной степени относятся ко всем операциям данной работы. Величина накладных расходов определяется в процентах от основной заработной платы. Допускается рассчитывать затраты по этой статье по следующей формуле (2.3):

,                                                 (2.5)

где    Zн.р. - накладные расходы.- коэффициент учета накладных расходов. В данном случае R равно 0,2.

Таким образом, стоимость затрат по статье «Накладные расходы» составляет:

 руб.

Прочие затраты - это затраты на пользование средствами связи, общие расходы на электроэнергию, на защиту информации, на обмен данными с внешними абонентами и другие.

 руб.

Сметная калькуляция затрат на разработку АРМ приведена в Таблице 2.6:

Таблица 2.6 - Калькуляция расходов на разработку АРМ

Статьи затрат

Затраты (руб.)

Заработная плата дипломника

24091

Начисления на зарплату зарплату

7167

Стоимость материалов

2190

Амортизационные отчисления

253

Общие накладные расходы

4819

Прочие расходы

2409

Итого

40929


 

Рисунок 2.9 - Структура затрат на разработку АРМ

Прибыль разработчика определяется уровнем рентабельности, который обычно составляет 15-40 %, и для конкретного случая равен 20 % от издержек:

 руб.

Налог на добавленную стоимость (НДС) составляет 18 %:

 руб.

Итак, общая стоимость разработки составляет:

 руб.

.2.3 Обоснование целесообразности разработки и внедрения АРМ

В исследовательском разделе были рассмотрены и проанализированы уже имеющиеся на рынке программные продукты в области системы электронного документооборота. Были рассмотрены функциональность, стоимость и недостатки этих систем. Было выявлено, что затраты на приобретение существующих систем электронного документооборота достаточно высоки и не совсем точно отвечают специфики данного проекта.

Не все системы электронного документооборота могут подойти для работы сотрудника администрации городского поселения Уваровка. Многие программные продукты либо сложны в управлении, либо стандартизованы и могут не отображать функционала, необходимого именно для данной организации.

Выбор программного комплекса зависит от структуры и функций данного органа, а также и от денежных средств, выделяемых бюджетом на приобретение программы.

Необходимо рассмотреть и сравнить затраты на разработку АРМ сторонними организациями и эти же затраты, которые получатся при разработке АРМ студентом-дипломником.

Лицензия на программный продукт 1С потребуется как разработчику сторонней организации, так и студенту-дипломнику. Стоимость лицензии составит 29360 рублей.

При обращении в стороннюю организацию с запросом об определении стоимости возможного заказа на разработку АРМ сотрудника администрации был получен ответ, что стоимость программного продукта на заказ будет равна 58900 рублей, при минимальной стоимости разработки любого программного продукта 50000 рублей.

Калькуляционные затраты на разработку и использование АРМ сторонней организацией и студентом-дипломником приведены в Таблице 2.7:

Таблица 2.7 - Калькуляционные затраты на разработку и использование АРМ

Статьи затрат

Сумма затрат при разработке АРМ сторонней организацией, руб.

Сумма затрат при разработке АРМ дипломником, руб.

Лицензия на 1С

29360,00

29360,00

Стоимость разработки

58900,00

40929

Итого

88260,00

70289


Затраты на разработку АРМ сторонней организацией будут достаточно высоки, так как стоимость самой разработки велика.

Разница между разработкой АРМ сторонней организацией и студентом составляет 17971 рублей, то есть можно сделать вывод, что целесообразнее отдать разработку АРМ студенту-дипломнику.

.2.4 Экономический эффект от внедрения АРМ

Под эффективностью понимается степень соответствия системы поставленным перед ней целям. Экономическая эффективность - это мера соотношения затрат на разработку, внедрение, эксплуатацию и модернизацию системы и прибыли от ее применения.

Ряд факторов организационного, информационного и экономического характера влияют на эффективность внедрения автоматизированной системы.

Организационный эффект проявляется в освобождении работников от рутинных операций по систематизации и группировке учетных данных, многочисленных расчетов и записей в реестры и другую документацию, сверки показателей, увеличив тем самым время для проведения анализа и оценки эффективности принимаемых управленческих решений.

Информационный фактор выражается в повышении уровня информированности персонала.

Экономический фактор проявляется в том, что учетная информация, имеющая целью полное и своевременное отражение и состояние объекта и причин, влияющих на его развитие, в конечном счете направлена на улучшение использования производственных ресурсов.

Необходимо привести расчет эксплуатационных затрат как с применением АРМ, так и без нее. Для наглядности, при сравнении затрат, расчет производится за год.

Статьи затрат при применении АРМ:

основная и дополнительная заработная плата с социальными начислениями;

расходуемые материалы;

амортизационные отчисления;

общие накладные расходы;

прочие накладные расходы.

Статьи затрат без применения АРМ:

основная и дополнительная заработная плата с социальными начислениями;

расходуемые материалы;

амортизационные отчисления;

общие накладные расходы;

прочие накладные расходы.

Расчёты затрат проводятся аналогично расчётам затрат на разработку.

При расчете эксплуатационных затрат без применения АРМ требуется один сотрудник администрации.

Заработная плата. За месяц у сотрудника администрации:

основная заработная плата - 11500 рублей;

начисления на заработную плату - 3910 рублей.

Итого за месяц заработная плата у сотрудника администрации составляет 15410 рублей. Сумма, потраченная на годичную заработную плату, составляет 184920 рублей.

Расходуемые материалы. За месяц расходуется 3 пачки бумаги по 130 рублей и 16 картриджей по 360 рублей в год, следовательно, за 12 месяцев на расходуемые материалы тратится 10440 рублей.

При расчете эксплуатационных затрат с применением АРМ требуется один специалист со знанием компьютера.

Заработная плата сотрудника администрации является фиксированной и, также как и при работе без применения АРМ, составляет 15410 рублей.

ИПЭВМ = 18000 × 0,1 ×12 + 3500 × 0,1 ×12 = 2580 руб.

Расходуемые материалы. За один месяц используется 1 пачка бумаги по 130 рублей и 5 катриджей стоимостью 360 рублей, следовательно, за 12 месяцев необходимо затратить 3360 рублей.

Общие накладные расходы рассчитываются по формуле (2.5):

Z н. р. = 184920 × 0,2 = 36984 руб. (2.5)

Для администраций городских поселений прочие расходы составляют 10 % от фонда основной заработанной платы:

пр = 184920 × 0,1 = 18492 руб.

Смета годовых эксплуатационных затрат приведена в Таблице 2.8.

Таблица 2.8 - Годовые эксплуатационные затраты

Статьи

Без применения АРМ

С применением АРМ

Заработная плата

184920

184920

Износ ПЭВМ

2580

2580

Расходуемые материалы

10440

3360

Общие накладные расходы

36984

36984

Прочие накладные расходы

18492

18492

Итого:

253416

246336


Вариант с применением АРМ экономит 7080 рублей ежегодно.

Необходимо определить экономический эффект от внедрения системы электронного документооборота.

Необходимо провести технико-экономический анализ, который позволит увязать технические и экономические характеристики.

Технико-экономическое обоснование разработки АРМ производится с целью определения экономической эффективности внедрения данной автоматизированной системы в администрации, а также экономического эффекта от ее реализации. Технико-экономические показатели позволяют определить целесообразность проведения разработки и ее внедрения, а также оценить реальную выгоду, как для разработчика системы, так и для ее пользователя.

Необходимо определить срок окупаемости программного продукта в месяцах по формуле (2.6):

,                                                (2.6)

где    Покуп - период окупаемости в месяцах;

Зразработка - затраты на разработку программы;

Эгодовая - годовая экономия.

П окуп .= 12*40929/7080=69,4 мес.

Зная годовую экономию и годовые эксплуатационные затраты с внедрением АРМ можно определить коэффициент эффективности (Кэф.) по формуле (2.7):

          .                                              (2.7)

К эф. =7080/40929=0,17.

Коэффициент эффективности показывает сколько экономии в рублях приходится на каждый рубль затрат. Следовательно, на каждый рубль затрат приходится 0,17 рубля экономии.

В Таблице 2.9 приведены все технико-экономические показатели разработанного АРМ.

Таблица 2.9 - Технико-экономические показатели АРМ

Показатели

Значения

1. Затраты на разработку

Срок разработки (дн.)

43

Затраты на разработку (руб.)

40929

2. Эксплуатационные затраты АРМ

Без применения АРМ

С применением АРМ

253416

246336

3. Показатели экономической эффективности

Годовая экономия (руб.)

7080

Период окупаемости (мес.)

69,4

Коэффициент эффективности (руб.)

0,17


Исходя из полученных результатов, можно сделать вывод, что разработка АРМ для администрации городского поселения Уваровка связана с улучшением работы с документами таким, как:

улучшения в доступе к информации;

улучшения в качестве обслуживания населения, скорости реагирования;

улучшения в контролируемости процессов.

За счет внедрения системы электронного документооборота повысится продуктивность работы:

более быстрое выполнение работ;

увеличение общего количества выполняемых работ;

возможность выполнения новых типов работ или выполнения работ по-другому.

3. ТЕХНОЛОГИЧЕСКИЙ РАЗДЕЛ

.1 Обоснование выбора средств разработки

В рамках дипломного проекта было принято решение о том, что разработка автоматизированного рабочего места сотрудника администрации по оценки земли будет проводиться в рамках модернизации типовой конфигурации «1С: Бухгалтерия 8».

«1С: Бухгалтерия 8» предназначена для ведения более сложного учета, учета операций в торговле, аудита и т. д. Полностью поддерживает возможности базовой версии. Кроме того, реализует следующие возможности:

многовалютный учет;

многоуровневый аналитический учет;

дополнительные средства для анализа торговых операций;

расширенные средства формирования произвольных отчетов;

ряд других дополнительных возможностей [3.1].

.1.1 Система программ «1С: Предприятие»

Все составляющие системы программ «1С: Предприятие» можно разделить на Технологическую платформу и Конфигурации. Технологическая платформа представляет собой набор различных механизмов, используемых для автоматизации экономической деятельности и не зависящих от конкретного законодательства и методологии учета. Конфигурации являются собственно прикладными решениями. Каждая конфигурация ориентирована на автоматизацию определенной сферы экономической деятельности и, разумеется, отвечает принятому законодательству.

Технологическая платформа, кроме механизмов, используемых во всех продуктах «1С: Предприятия», включает три основные функциональные компоненты. Функциональные компоненты включаются в состав продуктов системы «1С: Предприятие», использующих специфические возможности компонент:

Компонента «Бухгалтерский учет» предназначена для ведения учета на основе бухгалтерских операций. Она обеспечивает ведение планов счетов, ввод проводок, получение бухгалтерских итогов. Компонента используется для автоматизации бухгалтерского учета в соответствии с любым законодательством и методологией учета.

Компонента «Расчет» предназначена для выполнения сложных периодических расчетов. Она может использоваться для расчета заработной платы любой сложности, расчетов по ценным бумагам и других видов расчетов.

Компонента «Оперативный учет» предназначена для учета наличия и движения средств в самых различных разрезах в реальном времени. Она используется для учета запасов товарно-материальных ценностей, взаиморасчетов с контрагентами и так далее. Компонента позволяет отражать в учете операции хозяйственной жизни предприятия непосредственно в момент их совершения [3.2].

Различные версии продуктов системы программ «1С: Предприятия» могут использоваться в организациях с различными объемами информации, различным количеством пользователей автоматизированной системы и различной интенсивностью работы пользователей.

Сетевые версии позволяют работать с одной информационной базой одновременно нескольким пользователям. Сетевые версии используются тогда, когда необходимо, чтобы с автоматизированной системой работали одновременно несколько сотрудников. Существуют версии, допускающие работу ограниченного числа пользователей, и без ограничения числа пользователей.

Для программных продуктов «1С: Предприятия» существует широкий набор методических материалов, обучающих использованию программ, настройке конфигураций, методологии ведения учета и т. д. Часть методических материалов являются периодическими и отражают последние изменения законодательства.

Для описания специфических алгоритмов обработки информации и создания интерфейса, ориентированного на удобное представление описанных в конфигурации данных, в системе «1С: Предприятие» используется несколько технологических механизмов.

Встроенный программный язык. Необходимость наличия встроенного языка определена концепцией настраиваемости системы. Синтаксис встроенного языка вполне отвечает стандартам высокоуровневых языков.

Язык является предметно-ориентированным. Он поддерживает специализированные типы данных предметной области, определяемые конфигурацией системы. Работа с этими типами данных в языке организована с использованием объектной техники. Язык ориентирован на пользователей различной квалификации. В частности, его отличает мягкая типизация данных (обеспечивающая быстрое написание программных модулей) и жесткий контроль синтаксических конструкций, уменьшающий вероятность ошибок.

Так как система сочетает в себе визуальные и языковые средства конфигурирования, использование встроенного языка в системе имеет событийно-зависимую ориентацию, то есть языковые модули используются в конкретных местах для отработки отдельных алгоритмов, настраиваемых в процессе конфигурации. Так, например, для документа можно описать алгоритм автоматического заполнения реквизитов при вводе нового документа. Данная процедура будет вызвана системой в нужный момент.

Механизм запросов. Для получения произвольных отчетов сложной структуры в системе предусмотрен предметно-ориентированный механизм запросов. Данное средство опирается на существующую условно-переменную структуру информационной базы системы, что позволяет сравнительно просто описывать достаточно сложные запросы.

Встроенный текстовый редактор используется системой для создания программных модулей на встроенном языке и для редактирования документов в текстовом виде.

Одной из особенностей редактора является возможность контекстного выделения цветом синтаксических конструкций встроенного языка.

Благодаря тому, что встроенный язык системы имеет мощные средства манипулирования текстами, текстовый формат может быть успешно использован для обмена с другими системами самой различной информацией.

Встроенный редактор диалогов. Работа с настраиваемыми структурами данных и работа в интерфейсе операционной системы MS Windows вызывает необходимость произвольной настройки форм ввода и редактирования информации. Для этого в системе «1С: Предприятие» существует встроенный редактор экранных диалогов.

Редактор позволяет оформить большинство окон, которые используются в системе для ввода и просмотра предметной информации (формы документов, справочников, настройки отчетов).

Встроенный редактор табличных документов. Для всех выходных документов (первичных документов и отчетов) в системе предусмотрен единый формат - формат табличных документов. Это мощное средство, сочетающее в себе оформительские возможности табличной структуры и векторной графики. Таким образом, он может быть использован как для создания небольших документов с очень сложной структурой линий (типа платежного поручения), так и для объемных ведомостей, журналов и других подобных документов.

Редактор табличных документов предоставляет пользователям богатый набор оформительских возможностей (шрифты, цвета, линии, узоры). Имеется возможность вывода информации в графическом виде (диаграммы).

Одной из главных особенностей табличного редактора является ориентация на формирование отчетов при помощи встроенного языка системы «1С: Предприятие». Гибкое построение отчетов с его помощью становится возможным благодаря наличию механизма манипулирования секциями (областями документа). Редактор таблиц позволяет манипулировать не только горизонтальными, но и вертикальными секциями, что делает возможным создание отчетов, масштабируемых не только в высоту, но и в ширину.

С другой стороны, реализована и возможность создания отчета в виде интерактивной таблицы, являющейся одновременно инструментом ввода данных, их обработки и отображения результатов.

Конструкторы - вспомогательные инструменты, облегчающие разработку стандартных элементов системы «1С: Предприятие». В системе имеются конструкторы справочника, документа, журнала документов, отчета и вида субконто. Еще пять конструкторов облегчают разработку программных модулей в стандартных случаях.

Система настройки пользовательских интерфейсов. Для того чтобы интерфейс конкретной конфигурации системы полностью отражал настроенные структуры данных и алгоритмы, в системе, помимо редактора диалоговых форм и табличных документов, предусмотрена возможность настройки общих интерфейсных компонент системы: меню, панелей инструментов, комбинаций клавиш.

На этапе конфигурирования может быть создано несколько пользовательских интерфейсов для разных категорий пользователей (руководителей, менеджеров, кладовщиков и других).

Система настройки прав пользователей и авторизации доступа. Данная система позволяет описывать наборы прав, соответствующие должностям пользователей. Структура прав определяется конкретной конфигурацией системы. Например, могут быть введены такие наборы прав, как «Главный бухгалтер», «Кладовщик», «Менеджер», «Начальник отдела».

Сам список пользователей создается уже для конкретной организации. Каждому пользователю назначается роль, включающая набор прав и пользовательский интерфейс.

Отладчик. Для удобства разработки конфигурации в системе предусмотрен отладчик. Отладчик позволяет прослеживать исполнение программных модулей конфигурации, замерять сравнительное время исполнения, просматривать содержимое переменных.

Администрирование работы пользователей. Для отслеживания текущего состояния работы системы используется монитор пользователей. Он позволяет просмотреть, кто из пользователей в настоящий момент работает с конкретной информационной базой, и в каком режиме.

Журнал регистрации изменений ведется системой автоматически. В нем отражаются все факты изменений данных пользователями.

.1.2 Обоснование выбора СУБД

Система управления базами данных (СУБД) - специализированная программа (чаще комплекс программ), предназначенная для организации и ведения базы данных [3.3].

Платформа поддерживает работу с пятью СУБД. Одна из этих СУБД, - файловая СУБД <#"787603.files/image033.jpg">

Рисунок 3.1. - Структура меню

Элементы графического интерфейса реализуют как служебные, так и основные функции программы. Программный продукт, в процессе управления выполняет определенные функции, совокупность которых охватывает весь состав необходимых задач и характеризует содержание управления. Эта совокупность представляет собой систему взаимосвязанных функций управления. Такая система (совокупность) функций может быть расчленена на более простые совокупности задач управления и представлена деревом функций. Нижний уровень дерева функций может быть представлен отдельной управленческой работой (операцией) [3.5].

Дерево функций (Function Tree) - иерархическая модель видов деятельности предприятия, обеспечивающих достижение дерева целей.

Вершиной дерева функций является главная цель предприятия, ветви дерева представляют собой функции (или работы), которые необходимо реализовать для достижения главной цели предприятия и подчиненных ей целей нижнего уровня.

На основе дерева форм можно разработать сценарий диалога. В данном случае используется диалог на основе экранных форм, который допускает обработку на одном шаге диалога нескольких ответов. На практике формы используются там, где учет какой-либо деятельности требует ввода стандартного набора данных. Пользователь работает с формой до тех пор, пока не заполнит ее полностью и не передаст системе. Система может проверять каждый ответ непосредственно при вводе или по окончании заполнения всей формы. В тех случаях, когда информация для ввода выбирается из некоторого целостного документа, проверку лучше отложить до конца заполнения формы, чтобы не прерывать процесс ввода; если же такой целостности нет, то проверку следует выполнять сразу после ввода ответа. Если встретилась какая-либо ошибка, приложение не должно заново выводить пустую форму; выводится форма с предыдущими ответами и допущенными ошибками. Такая структура применяться там, где источником данных служит существующая входная («бумажная») форма документа [3.6].

Сценарий диалога, по которому будет осуществляться решение поставленной проблемы, приведен в Таблице 3.1.

Таблица 3.1 - Сценарий диалога

Экран

Функции

Главная форма

Меню отчеты Меню справочники Меню документы Меню журналы

Нажать левой кнопкой мыши по соответствующему пункту меню

Меню справочники

Тематика обращений

добавить; скопировать; изменить; удалить; отобрать; сортировка; списки.

Участки

добавить; скопировать; изменить; удалить; отобрать; сортировка; списки.

Виды использования участков

добавить; скопировать; изменить; удалить; отобрать; сортировка; списки.

Номенклатура

открыть справочник номенклатура; выбрать номенклатуру (наименование аренда);  создать/изменить элемент номенклатуры; указать наименование услуги; указать единицу измерения; записать внесенные данные об элементе номенклатуры.

Меню документы

Заявление

найти в списке; перечитать; скопировать; записать; записать и закрыть; провести; отмена проведения.

Меню отчеты

Отчет о проделанной работе

установить дату; сформировать отчет.

Реестр

установить дату; сформировать отчет.

Виды исполнения участков по группам цен

установить дату; сформировать отчет.

Выставление документов по аренде

установить дату; сформировать отчет.

Меню отчеты

Отчет о проделанной работе

установить дату; сформировать отчет.

Реестр

установить дату; сформировать отчет.

Виды исполнения участков по группам цен

 − установить дату;  − сформировать отчет.

Выставление документов по аренде

 − установить дату;  − сформировать отчет.


.2.2 Структурная схема пакета

При модернизации типовой конфигурации «1С: Бухгалтерия 8.0» был расширен ее функционал и добавлены компоненты. Структурная схема новых компонентов изображена на Рисунках 3.2-3.4.

Рисунок 3.2 - Структурная схема компонентов (документы)

Рисунок 3.3 - Структурная схема компонентов (справочники)

Рисунок 3.4 - Структурная схема компонентов (отчеты)

.3 Описание реализации БД АРМ

При модернизации конфигурации «1С: Бухгалтерия 8.2» в базу данных были внесены справочники, документы и отчеты, которые позволяют рассчитать стоимость арендованной земли, пользуясь рабочими таблицами, а так же выводить на экран отчетные формы. Структура базы данных приведена в Таблице 3.2.

Физическая модель базы данных представлена на Таблице 3.2.

Таблица 3.2 - Структура базы данных

Докумен

Раздел документа

Реквизит

Тип

 

Справочники

 

Участки

Шапка

1.Наименование  2.Адрес 3.Владелец 4.Тип использования

1.Строка 2.Строка 3.Справочник контрагенты 4.Справочник тип использования

 

Документы

 

Установка цен

Шапка Табличная часть

1.Дата документа 1.Участок 2.Цена

1.Дата 1.Справочник участки 2.Число

 

Аренда

Шапка  Табличная часть

1.Дата документа 1.Контрагент 2.Участок

1.Дата  1.Справочник контрагенты 2.Справочник участки

 

Заявление

Шапка

1.Участок 2.Заявитель 3.Текст заявителя 4.Текст ответа 5.Состояния 6.Тип приема 7.Ответственный

1.Справочник участки 2.Справочник контрагенты 3.Строка 4.Строка  5.Перечисление состояния 6.Перечисление типа приема 7.Справочник сотрудники

 

Жалоба

Шапка

1.Участок 2.Заявитель 3.Текст заявителя 4.Текст ответа 5.Состояния 6.Тип приема 7.Ответственный

1.Справочник участки 2.Справочник контрагенты 3.Строка 4.Строка  5.Перечисление состояния 6.Перечисление типа приема 7.Справочник сотрудники


.4 Схема функционирования АРМ

Схема взаимосвязи программных модулей и информационной базы системы отражает взаимосвязь программного и информационного обеспечения, комплекса задач. Схема функционирования АРМ представлена на Рисунке 3.5.

Рисунок 3.5 - Схема функционирования АРМ

.5 Обеспечение информационной безопасности при эксплуатации АРМ

Угроза безопасности информации - это действие или событие, которое может привести к разрушению, искажению или несанкционированному использованию информационных ресурсов, включая хранимую, передаваемую и обрабатываемую информацию, а также программные и аппаратные средства [3.6].

Угрозы принято делить на случайные, или непреднамеренные, и умышленные. Источником первых могут быть ошибки в программном обеспечении, выходы из строя аппаратных средств, неправильные действия пользователей или администрации и другие. Умышленные угрозы преследуют цель нанесения ущерба пользователям и, в свою очередь, подразделяются на активные и пассивные [3.7].

К основным угрозам безопасности относят [3.8]:

раскрытие конфиденциальной информации;

компрометация информации;

несанкционированное использование информационных ресурсов;

ошибочное использование информационных ресурсов;

несанкционированный обмен информацией;

отказ от информации;

отказ от обслуживания.

При работе сотрудника администрации сельского поселения Борисовское на ПЭВМ используются такие виды защиты информации, как использование антивирусной программы Kaspersky и установка личного пароля пользователя.

Использование антивирусной программы позволяет предотвратить появление вирусов. Установка пароля пользователя позволит обеспечить доступ к системе только определенных лиц, что предотвратит риск утечки информации. Пароли не должны быть простыми, должны содержать как буквы, так и цифры. Регулярная смена паролей увеличит их эффективность.

.6 Описание технологии работы с АРМ

Пользователем модернизированной конфигурации является работник администрации городского поселения Уваровка, который по своей компетенции и роду деятельности имеет право доступа к данной системе.

Запуск программы осуществляется двойным нажатием на ярлык программы. После запуска появляется стартовое окно. Пользователю нужно выбрать информационную базу и начать работу в режиме «1С: Предприятие».

После запуска программы пользователь видит собой окно главного меню, выбирает вкладку «Население», на которую вынесены все необходимые для работы документы, справочники и отчеты.

Данная рабочая область создана для удобства пользователя и обеспечения простоты работы с приложением. Выбирая необходимый пункт меню, можно выполнить необходимую операцию или просмотреть интересующие данные (Рисунок 3.5).

Рисунок 3.5 - Главное меню программы

Главное окно включает следующие элементы:

Справочники «Тематика обращений», «Тип обращения», «Номенклатура», «Форма обращения», «Виды использования участков».

Документы «Заявление», «Жалоба», «Установка цен участков», «Аренда земельного участка», «Реализация товаров и услуг», «Счет», «Работа с обращениями».

Отчёты «Реестр договоров», «Реестр обращений», «Стоимость участков по виду использования».

Журнал «Обращения населения».

При приёме нового заявления от населения сотрудник администрации создаёт одноимённый документ в программе (Рисунок 3.8). В этот документ вводится следующая информация:

состояние и тип обращения;

тематика обращения. Информация о тематике вносится путем выборки из справочника «Тематика обращений» (Рисунок 3.9);

ФИО заявителя;

ФИО ответственного исполнителя;

тексты обращения и ответа;

формат обращения;

номер участка.

Рисунок 3.8 - Заполнение заявления

Рисунок 3.9 - Справочник «Тематика обращений»

Документ «Жалоба» служит для регистрации жалоб от населения. Для ее создания необходимо ввести данные заявителя, текст заявления, тип обращения и тематику заявления. По мере рассмотрения заявка может находиться в следующих состояниях:

ожидает рассмотрения;

в рассмотрении;

решено положительно;

отказано;

разъяснено;

проверенно с выездом на место.

После рассмотрения, в документ вводится текст ответа. Форма данного документа приводится на Рисунке 3.10.

Рисунок 3.10 - Документ «Жалоба»

Документ «Аренда земельного участка» служит для регистрации договоров аренды заключаемых администрацией городского поселения Уваровка. Форма документа представлена на Рисунке 3.11.

Рисунок 3.11 - Документ «Аренда земельного участка»

Документы «Реализация товаров и услуг» и «Счет» являются стандартными документами «1С: Бухгалтерия» и используются в разработанной подсистеме, для регистрации арендных платежей в базе данных.

Отчет «Реестр обращений» выводит статистическую информацию о рассмотренных заявках, имеется возможность вести отбор по тематике обращения, заявителю и типу обращения. Отчет представлен на Рисунке 3.12.

Рисунок 3.12 - Отчет «Реестр обращений»

Отчет «Стоимость участков по виду использования» выводит информацию о стоимости арендуемых земельных участков, группируя их по уровню цен и виду использования. Отчет представлен на Рисунке 3.13.

Рисунок 3.13 - Стоимость участков по виду использования

Отчет «Реестр договоров» выводит статистическую информацию о заключенных договорах по аренде. Отчет представлен на Рисунке 3.14.

Рисунок 3.14 - «Реестр договоров»

4. РАЗДЕЛ БЕЗОПАСНОСТИ ЖИЗНЕДЕЯТЕЛЬНОСТИ

.1 Оценка условий труда на рабочем месте пользователя ПЭВМ

В разделе рассматриваются требования безопасности, правила и санитарные нормы, следуя которым, человек оберегает себя и окружающую среду от воздействия неблагоприятных факторов.

Актуальность данного раздела заключается в том, что на специалиста, работающего на ПЭВМ, действует ряд факторов как физических, так и психологических, которые при не соблюдении правил и норм техники безопасности, способны нанести ущерб здоровью человека.

Анализ опасных факторов влияющих на специалиста поможет не только уберечь человека от их воздействия, но и увеличить работоспособность.

В данном случае можно выделить следующие опасные и вредные производственные факторы.

Физические (факторы, характеризующие рабочую среду):

повышенное напряжение в электрической сети;

повышенный уровень ионизирующего и неионизирующего электромагнитных излучений от оборудования (прежде всего от монитора компьютера и высокочастотных преобразователей);

повышенный уровень шума на рабочем месте (шумы кондиционеров, встроенных в ЭВМ вентиляторов, пусковых устройств люминесцентных ламп и т.д.);

повышенная или пониженная температура воздуха;

повышенная или пониженная влажность воздуха, а также его подвижность;

отсутствие или недостаток естественного освещения, недостаточная освещенность рабочей зоны, повышенная яркость света.

Психофизиологические факторы: физические и нервно-психические перегрузки (умственное перенапряжение и эмоциональные перегрузки). Специфика выполняемой работы такова, что в производственных помещениях должны отсутствовать вредные биологические и химические факторы [4.1].

Рассмотрим более подробно воздействие на пользователя ПЭВМ следующих факторов: производственное освещение и эргономику рабочего места.

.1.1 Эргономические требования к рабочему месту специалиста

Основной задачей эргономического обеспечения является оптимизация взаимодействия между человеком и машиной не только в период эксплуатации человеко-машинных систем, но и при изготовлении и даже утилизации технических компонентов. Это достигается в результате проведения и выполнения комплекса взаимоувязанных по значению, логике и последовательности эргономических процедур и мероприятий, осуществляемых в ходе разработки системы человек-машина и при ее эксплуатации, как показали исследования последних двух десятилетий, персональные компьютеры оказывают негативное влияние вредных и опасных факторов на здоровье человека, а работа на ПК в качестве пользователя официально отнесена к категории работ, связанных с опасными и вредными условиями труда.

Главными элементами рабочего места специалиста являются письменный стол и кресло. Основным рабочим положением является положение, сидя. Рабочая поза сидя вызывает минимальное утомление специалиста. Рациональная планировка рабочего места предусматривает четкий порядок и постоянство размещения предметов, средств труда и документации. То, что требуется для выполнения работ, чаще расположено в зоне легкой досягаемости рабочего пространства. Моторное поле - пространство рабочего места, в котором могут осуществляться двигательные действия человека.

Максимальная зона досягаемости рук ¾ это часть моторного поля рабочего места, ограниченного дугами, описываемыми максимально вытянутыми руками при движении их в плечевом суставе. Оптимальная зона ¾ часть моторного поля рабочего места, ограниченного дугами, описываемыми предплечьями при движении в локтевых суставах с опорой в точке локтя и с относительно неподвижным плечом (Рисунок 4.1).

Зоны досягаемости рук в горизонтальной плоскости:

а ¾ зона максимальной досягаемости;

б ¾ зона досягаемости пальцев при вытянутой руке;

в ¾ зона легкой досягаемости ладони;

г ¾ оптимальное пространство для грубой ручной работы;

д ¾ оптимальное пространство для тонкой ручной работы.

Рассмотрим оптимальное размещение предметов труда и документации в зонах досягаемости рук:

дисплей размещается в зоне а (в центре);

клавиатура ¾ в зоне г/д;

системный блок размещается в зоне б (слева);

принтер находится в зоне а (справа);

литература и документация, необходимая при работе в зоне легкой досягаемости ладони.

 

Рисунок 4.1 - Зона досягаемости рук

.2 Организация рабочего места

.2.1 Требование к помещениям для эксплуатации ПЭВМ

Помещения с ПЭВМ должны иметь естественное и искусственное освещение.

Естественное освещение должно осуществляться через светопроемы, ориентированные преимущественно на север и северо-восток и обеспечивать коэффициент естественной освещенности (КЕО) не ниже 1,2 % в зонах с устойчивым снежным покровом и не ниже 1,5 % на остальной территории. Указанные значения КЕО нормируются для зданий расположенных в III световом климатическом поясе. (Москва относится к III климатическому поясу).

Расположение рабочих мест с ПЭВМ для пользователей в подвальных помещениях не допускается.

В случаях производственной необходимости эксплуатация ПЭВМ в помещениях без естественного освещения может проводиться только по согласованию с органами и учреждениями Государственного санитарно- эпидемиологического надзора.

Площадь на одно рабочее место с ПЭВМ для пользователей должна составлять не менее 6,0 м², а объем ¾ не менее 20 м³.

Помещения с ПЭВМ должны оборудоваться системами отопления, кондиционирования воздуха или эффективной приточно-вытяжной вентиляцией. Расчет воздухообмена следует проводить по теплоизбыткам от работающих ПЭВМ и оргтехники, солнечной радиации и искусственного освещения.

Для внутренней отделки интерьера помещений с ПЭВМ должны использоваться диффузно-отражающие материалы с коэффициентом отражения для потолка ¾ 0,7-0,8; для стен ¾ 0,5-0,6; для пола ¾ 0,3-0,5.

Поверхность пола в помещениях эксплуатации ПЭВМ должна быть ровной, вез выбоин, нескользкой, удобной для очистки и влажной уборки, обладать антистатическими свойствами.

.2.2 Требование к освещению помещений и рабочих мест

Искусственное освещение в помещениях эксплуатации ПЭВМ должно осуществляться системой общего равномерного освещения.

В производственных и административно-общественных помещениях, в случаях преимущественной работы с документами, допускается применение системы комбинированного освещения (к общему освещению дополнительно устанавливаются светильники местного освещения, предназначенные для освещения зоны расположения документов).

Освещенность на поверхности стола в зоне размещения рабочего документа должна быть 300-500 лк. Допускается установка светильников местного освещения для подсветки документов. Местное освещение не должносоздавать бликов на поверхности экрана и увеличивать освещенность экрана более 300 лк.

Следует ограничивать прямую блесткость от источников освещения, при этом яркость светящихся поверхностей (окна, светильники и др.), находящиеся в поле зрения, должна быть не более 200.

Следует ограничивать отраженную блесткость на рабочих поверхностях (экран, стол, клавиатура и др.) за счет правильного выбора типов светильников и расположения рабочих мест по отношению к источникам естественного и искусственного освещения, при этом яркость бликов на экране видеомонитора не должна превышать 40 и яркость потолка, при применении системы отраженного освещения не должна превышать 200.

Следует ограничивать неравномерность распределения яркости в поле зрения пользователя ПЭВМ, при этом соотношение яркости между рабочими поверхностями не должно превышать 3:1-5:1, а между рабочими поверхностями и поверхностями стен и оборудования 10:1.

В качестве источников света при искусственном освещении должны применяться преимущественно люминесцентные дампы типа ЛБ.

Общее освещение следует выполнять в виде сплошных или прерывистых линий светильников, расположенных сбоку от рабочих мест, параллельно линии зрения пользователя при рядном расположении видеомониторов.

При периметральном расположении видеомониторов линии светильников должны располагаться локализовано над рабочим столом к его переднему краю, обращенному к оператору.

.2.3 Требования к организации и оборудованию рабочих мест пользователей ПЭВМ

Рабочие места ПЭВМ по отношению к световым проемам должны располагаться так, чтобы естественный свет падал сбоку, преимущественно слева.

Схемы размещения рабочих мест с ПЭВМ должны учитывать расстояние между рабочими столами с видеомониторами (в направлении тыла поверхности одного видеомонитора и экрана другого видеомонитора), которое должно быть не менее 2,0 м, а расстояние между боковыми поверхностями видеомониторов ¾ не менее 1,2 м.

Оконные проемы в помещениях использования ПЭВМ должны быть оборудованы регулируемыми устройствами типа: жалюзи, занавесей, внешних козырьков и др. [4.2].

При конструировании оборудования и организации рабочего места пользователя ПЭВМ следует обеспечить соответствие конструкции всех элементов рабочего места и их взаимного расположения эргономическим требованиям с учетом характера выполняемой пользователем деятельности, комплексности технических средств, форм организации труда и основного рабочего положения пользователя.

Конструкция рабочего стола должна обеспечивать оптимальное размещение на рабочей поверхности используемого оборудования с учетом его количества и конструктивных особенностей (размер видеомонитора, системного блока, клавиатуры, пюпитра и др.), характера выполняемой работы.

При этом допускается использование рабочих столов различных конструкций, отвечающих современным требованиям эргономики.

Рабочий стол должен иметь пространство для ног высотой не менее 600 мм, шириной ¾ не менее 500 мм, глубиной на уровне колен ¾ не менее 450 мм и на уровне вытянутых ног ¾ не менее 650 мм [4.1].

Конструкция рабочего стула (кресла) должна обеспечивать поддержание рациональной рабочей позы при работе на ПЭВМ, позволять изменять позу с целью снижения статического напряжения мышц шейно-плечевой области и спины для предупреждения развития утомления.

Тип рабочего стула (кресла) должен выбираться в зависимости от характера и продолжительности работы с ПЭВМ с учетом роста пользователя.

Рабочий стул (кресло) должен быть подъемно-поворотным и регулируемым по высоте и углам наклона сиденья и спинки, а также расстоянию спинки от переднего края сиденья, при этом регулировка каждого параметра должно быть независимой, легко осуществляемой и иметь надежную фиксацию.

Поверхность сиденья, спинки и других элементов стула (кресла) должна быть полумягкой, с нескользящим, неэлектризующимся и воздухопроницаемым покрытием, обеспечивающим легкую очистку от загрязнений.

Рабочий стул (кресло) должен быть подъемно-поворотным и регулируемым по высоте и углам наклона сиденья и спинки, а также ¾ расстоянию спинки от переднего края сиденья.

Конструкция рабочего стула (кресла) должна обеспечивать:

ширину и глубину поверхности сиденья не менее 400 мм;

поверхность сиденья с закругленным передним краем;

регулировку высоты поверхности сиденья в пределах 400-550 мм и углам наклона вперед до 15 градусов и назад до 5 градусов;

высоту опорной поверхности спинки 300-320 мм, ширину ¾ не менее 380 мм и радиус кривизны горизонтальной плоскости ¾ 400 мм;

угла наклона спинки в вертикальной плоскости в пределах 90-30 градусов;

регулировку расстояния спинки от переднего фая сиденья в пределах 260-400 мм;

стационарные или съемные подлокотники длиной не менее 250 мм и шириной 50-70 мм;

регулировку подлокотников по высоте над сиденьем в пределах 230-330 мм и внутреннего расстояния между подлокотниками в пределах 350-500 мм [4.1].

Экран видеомонитора должен находиться от глаз пользователя на оптимальном расстоянии 600-700 мм, но не ближе 500 мм с учетом размеров алфавитно-цифровых знаков и символов.

Рабочее место должно быть оборудовано подставкой для ног, имеющей ширину не менее 300 мм, глубину не менее 400 мм, регулировку по высоте в пределах до 150 мм и по углу наклона опорной поверхности подставки до 20 градусов. Поверхность подставки должна быть рифленой и иметь по переднему краю бортик высотой 10 мм [4.1].

Рабочее место ПЭВМ должно быть оснащен легко перемещаемым пюпитром для документов.

Клавиатуру следует располагать на поверхности стола на расстоянии 100-300 мм от края, обращенного к пользователю или на специальной, регулируемой по высоте рабочей поверхности, отделенной от основной столешницы.

.3 Экологическая оценка помещения

Геопатогенные зоны это участки на поверхности Земли, в жилых и производственных помещениях, длительное пребывание на которых приводит к расстройству здоровья людей и тяжелым заболеваниям. С точки зрения экологии геопатогенная зона представляет локальную аномалию, вредно действующую на любые организмы: человека, животных, растения. В месте нахождения зоны человек быстрее устает, снижается работоспособность, у него портится настроение.

В таких местах люди чаще болеют, у них быстрее развиваются различные неврозы и психосоматические расстройства, труднее вести лечебную работу: заболевания лечатся дольше и эффективность лечения ниже.

Дополнительное неблагоприятное воздействие может быть обусловлено особенностями архитектуры помещений, особенностями интерьера и находящихся внутри помещения предметов дизайна, особенностями биоэнергетики коллектива работающих в помещении людей. В местах геопатогенных зон не рекомендуется производить постройку домов и расположение помещений, в которых длительное время будут находиться люди (например, загородных жилых домов в сельской местности и офисных и производственных, за исключением складских и подсобных, помещений в городе) [4.2].

Полная оценка помещений требует определения не только геопатогенных, но и технопатогенных зон и излучений. К технопатогенным излучениям и воздействиям относят излучение от различных работающих приборов, например, компьютеров, радиотелефонов, установок, сигнализации, антенн, телевизоров, различного рода вибрации зданий, образование стоячих инфранизкочастотных акустических и механических колебаний, импульсных и постоянных электромагнитных полей от различного рода средств связи, радиоактивное излучение от стен помещений и предметов интерьера, выделение специфических газов (например, радона увеличивающего вероятность онкологических заболеваний) и многое другое [4.3].

ЗАКЛЮЧЕНИЕ

Внедрение автоматизированных систем управления является одной из главнейших задач, стоящих перед руководством, которое ставит своей целью дальнейшее совершенствование и развитие. Непрерывное накопление информации приводит к все более большим затратам времени на ее обработку. Выходом является построение автоматизированных систем.

Разработанное АРМ обеспечит удобство в работе, рациональную организацию производства и снижение психологических нагрузок.

Внедрение системы электронного документооборота в работу сотрудника администрации позволит быстро обрабатывать документы, отслеживать их путь, то есть на какой стадии они находятся, присваивать им приоритеты, а также составлять задачи на определенный день и их выполнять.

При помощи АРМ сотрудник администрации может более оперативно и качественно решать поставленные задачи и быстро и грамотно принимать решения.

АРМ сотрудника администрации позволит вывести данную организацию на более высокий уровень развития и в дальнейшем позволит автоматизировать каждое рабочее место.

Успешно действующая система автоматизации делопроизводства и документооборота приведет к эффективности работы не только сотрудника администрации, но и всего персонала, следовательно, к благополучию данного учреждения.


ИССЛЕДОВАТЕЛЬСКИЙ РАЗДЕЛ

Конституция Российской Федерации.

Устав городского поселения Уваровка Можайского муниципального района.

Бюджет муниципалитетов. - www.owl.ru <http://www.owl.ru>.

Вендров А. М. Проектирование программного обеспечения ЭИС. - М.: Финансы и статистика, 2012.

Интернет сайт «Оценка бизнеса». - http://ocenk-bussines.ru/lekczii-oczenka-zemli.html.

Румянцев Ф. П., Хавин Д. В., Бобылев В. В., Ноздрин В. В. Оценка земли. Учебное пособие. - Нижний Новгород, 2003.

Методические рекомендации по подготовке и защите выпускной квалификационной работы (дипломного проекта) по специальности 080801 «Прикладная информатика в экономике», МГУПИ, 2010.

Интернет-сайт компании "Microsoft". - www.microsoft.com <http://www.microsoft.com/exchange/2010/ru/ru/pricing.aspx>.

Интернет-сайт компании "Lotus". - www.lotusnotes.ru <http://www.lotusnotes.ru/price>.

СПЕЦИАЛЬНЫЙ РАЗДЕЛ

Трофимов В. В. Информационные <file:///C:\Documents%20and%20Settings\Администратор\Рабочий%20стол\%20%20Трофимов%20В.В.%20Информационные> технологии: учебное пособие. - М: Юрайт, 2011.

Проектирование программного обеспечения экономических информационных систем. А. М. Вендров. М.: Финансы и статистика, 2008. - 116 c.

Проектирование программного обеспечения экономических информационных систем. А. М. Вендров, М.: Финансы и статистика, 2010. -156 c.

Построение иерархии диаграмм потоков данных. - www.process.siteedit.ru <http://www.process.siteedit.ru/page39>.

Интернет-сайт, посвященный классификаторам и системам кодирования. - www.info-system.ru <http://www.info-system.ru>.

Интернет-сайт, посвященный техническому обеспечению.-  www.erudition.ru <http://www.erudition.ru/referat/ref/id.36223_1.html>.

Интернет-сайт, посвященный техническому обеспечению. - www.mgsu.ru.

Интернет-сайт, посвященный календарному планированию. - www.juco.ru <http://www.juco.ru>.

Интернет-сайт, посвященный диаграмме Ганта. -http://www.computerbooks.ru <http://www.computerbooks.ru>.

ТЕХНОЛОГИЧЕСКИЙ РАЗДЕЛ

Интернет сайт, посвященный 1С. Характеристика программы. - <http://www.v8.1c.ru/>.

-Интернет-сайт, посвященный сравнительным характеристикам программных продуктов.  htp://v8.1c.ru/overview/ Term_000000662. htm <C:\Users\Пользователь\AppData\НАДЕНЬКА\дипломисты\Александр Васильков 2012\Интернет-сайт, посвященный сравнительным характеристикам программных продуктов.  http:\programmersclub.ru\rpy3uhcravnenie>.

Проектирование информационных систем М: «КомпьютерПресс», № 9, 2001.

Максимович Г. Ю., Берестова В. И. Современные универсальные информационные технологии - основа совершенствования. документационного обеспечения управления // Складское дело. - 2005.

Информация о функционировании механизма ограничений прав доступа к данным на уровне записей. - http://aleks1c.blogspot.com/ 2009/07/blog-post.html.