Материал: РАТ18. Лекция 5

Внимание! Если размещение файла нарушает Ваши авторские права, то обязательно сообщите нам

Диаграмма развертывания системы «Абитуриент»

21

Список классов

1.Абитуриент

2.Личное дело

3.Факультет

4.Направление

5.ФОК

6.Свидетельство ЕГЭ

7.Документ об образовании

8.Фотография

9.Заявление

10.Расписка

11.Предмет 12.Приоритет зачисления

22

Диаграмма классов

23

Функциональные требования

класс Абитуриент

Регистрация в системе и создание нового личного дела (БП-1, БП-2).

Ввод данных в личное дело . . .

Выбор приоритетов (БП-3).

Сохранение данных.

Вход в систему и редактирование части своих данных (БП-2).

класс ФОК

Создание нового личного дела абитуриента (БП-1, БП-2).

Поиск личного дела.

Поиск фотографии.

Редактирование данных в личном деле.

Добавление служебных данных (дата подачи, место хранения, статус личного дела абитуриента и т.д.)

Печать документов.

Сохранение личного дела.

Просмотр списка личных дел с фильтрацией. 24

Класс Личное дело

<Данные абитуриента> Дата подачи.

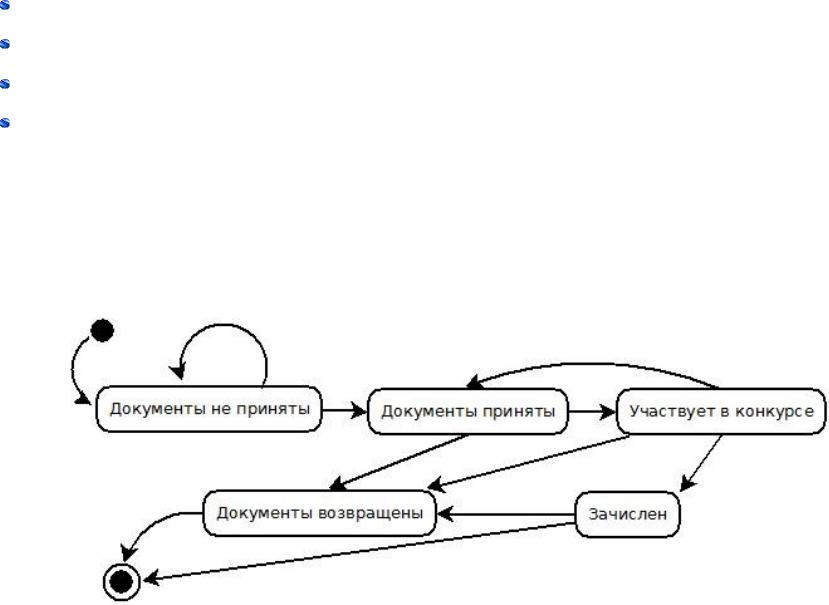
Место хранения. Статус:

-документы не приняты,

-документы приняты,

-участвует в конкурсе (на направление ___),

-зачислен,

-документы выданы.

25