Материал: РАТ18. Лекция 5

Внимание! Если размещение файла нарушает Ваши авторские права, то обязательно сообщите нам

Разработка и анализ требований проектирования ПО

Анализ требований на основе моделирования

бизнес-процессов

Лектор: Петрова О.Б.

СПбГУТ

2018

Моделирование бизнес-процессов

Бизнес-процесс - совокупность взаимосвязанных и взаимодействующих видов деятельности, преобразующая входы в выходы и представляющая ценность для потребителя.

Бизнес-модель – это формализованное (графическое, табличное, текстовое) описание бизнес-процессов, отражающее реально существующую или предполагаемую деятельность предприятия.

На основе бизнес-модели формируются требования к ПО.

2

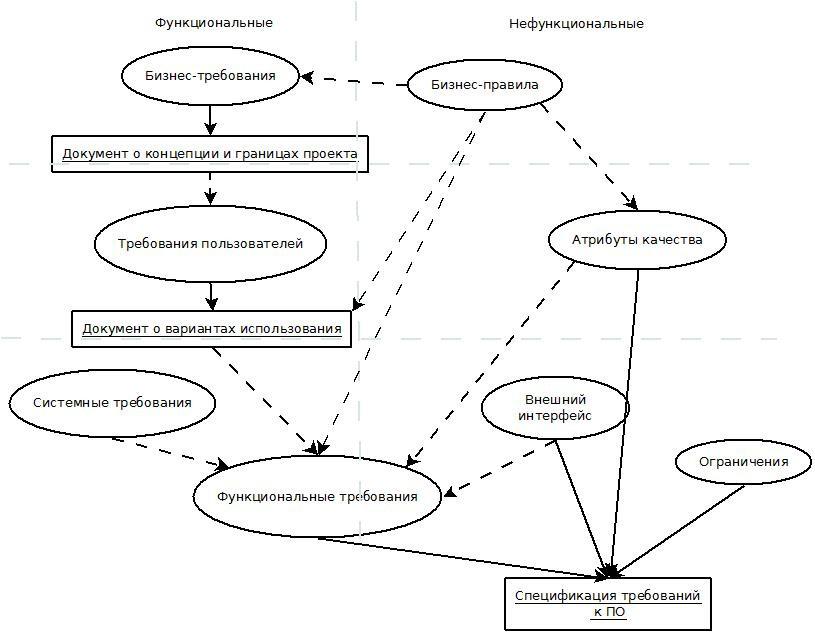
Процесс разработки требований

3

Процессы обработки данных варианта использования

4

Категории бизнес-процессов

Основные процессы — процессы, составляющие основную деятельность предприятия и приносящие доход.

Вспомогательные процессы — процессы, обеспечивающие выполнение основных процессов (администрирование, обеспечение безопасности, закупка материалов, комплектующих …).

Процессы управления — процессы, оказывающие влияние на все другие процессы.

5