Материал: РАТ18. Лекция 5

Внимание! Если размещение файла нарушает Ваши авторские права, то обязательно сообщите нам

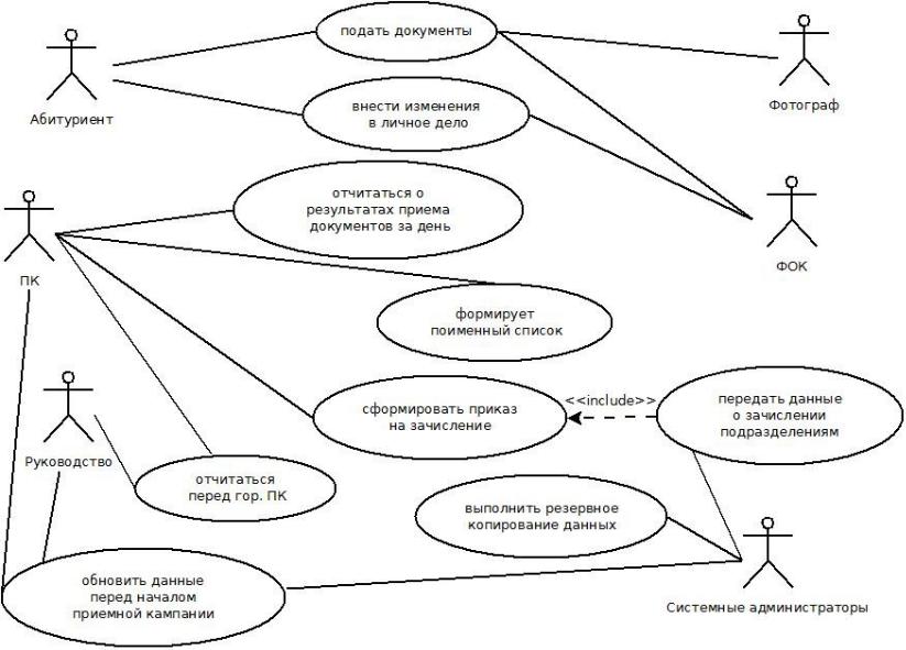
Диаграмма прецедентов

16

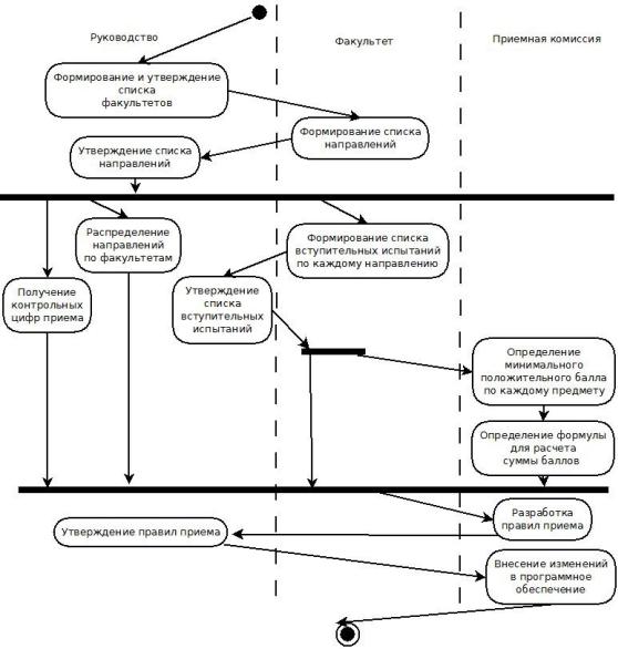
Прецедент «Обновление данных перед началом приемной кампании»

- Вариант 1.

17

Прецедент «Обновление данных перед началом приемной кампании»

- Вариант 2.

18

Прецедент «Обновление данных перед началом приемной кампании»

- Вариант 3.

19

Прецедент «подать документы»

Самостоятельно

20