Материал: Расчет надежности локальных систем без учета восстановления

Внимание! Если размещение файла нарушает Ваши авторские права, то обязательно сообщите нам

Виды и методы резервирования довольно разнообразны и зависят как от типа характеристик, которые должны быть улучшены, так и от класса систем, в которых резервирование используется. Для повышения надёжности систем управления применяют структурное, функциональное, временное, информационное, алгоритмическое резервирование. Рассмотрим подробно эти виды резервирования.

Структурное резервирование. Структурным резервированием (СР) называют способ повышения надёжности технических средств, состоящий в применении в системе дополнительных (резервных) элементов, которые не являются необходимыми для выполнения возложенных на систему функций, но используются системой после отказа основных элементов. Характерной особенностью СР является то, что в идеально надёжной системе все резервные элементы могут быть удалены из системы без какого-либо ухудшения качества её функционирования. Они необходимы только тогда, когда появляется принципиальная возможность отказа основных элементов.

В отличие от последовательной системы, в системе со СР не любой отказ элемента приводит к отказу системы, так как работа системы поддерживается за счёт перестройки (реконфигурации) структуры и подключения резервных элементов. Отказ системы наступает только тогда, когда нарушение работоспособности в одном из основных элементов не удаётся компенсировать своевременным подключением работоспособного резервного элемента (группы элементов).

Замечательным свойством СР, объясняющим его широкое применение, является то, что введение резервной аппаратуры, увеличивая суммарную интенсивность отказов элементов (основных и резервных), существенно уменьшает интенсивность отказов системы. Как следствие, улучшаются и другие показатели надёжности. И, наоборот, в отличие от последовательной системы, где любое упрощение полезно с точки зрения надёжности, в резервированной системе упрощение путём удаления резервных элементов ухудшает показатели надёжности. При наличии потока отказов элементов СР позволяет обеспечит непрерывную работу системы в течение промежутка времени, во много раз превосходящего среднюю наработку до отказа нерезервированной системы. В системах, состоящих из нескольких одновременно работающих устройств одинаковой производительности, в которых отказ одного из устройств снижает общую производительность системы, СР стабилизирует производительность системы.

Для эффективного использования СР иногда необходимо привлекать другие виды резервирования, например временное, для того чтобы гарантировать своевременное обнаружение отказов и своевременное подключение резервной аппаратуры. Для этих же целей используются информационное и алгоритмическое резервирование.

Методы структурного резервирования.

МСР различаются:

по масштабу резервирования;

соотношению количества основных и резервных элементов;

способу включения резерва;

режиму работы резервных элементов;

способам подключения резервной аппаратуры.

Резервирование называют общим, если резервируется вся последовательная система, раздельным (поэлементным), если резервируются отдельные элементы последовательной системы, и групповым, если резервируется группа элементов системы. Совокупность основных и резервных элементов, замещающих друг друга при отказе одного из элементов, называют резервированной группой. При общем резервировании в системе имеется только одна резервированная группа, при раздельном - столько резервированных групп, сколько элементов в последовательной системе. При групповом резервировании число резервированных групп имеет промежуточное значение. Система со структурным резервом отказывает тогда, когда отказывает хотя бы одна её резервированная группа. В структурной надёжностной схеме резервированные группы соединены последовательно, значит вероятность возникновения отказа резервированной группы может быть определена как:


Скользящее резервирование или с неоднозначным соответствием применят тогда, когда все основные элементы системы одинаковы. Резервные элементы не закрепляются за определёнными основными элементами, а могут заменить любой из них.

Основным параметром структурного резервирования является кратность k, представляющая собой соотношение между общим числом однотипных элементов n и числом r необходимых для функционирования системы работающих элементов:

    (6)

По способу включения резерва различают:

резервирование с постоянно включённым резервом;

резервирование с включением замещением.

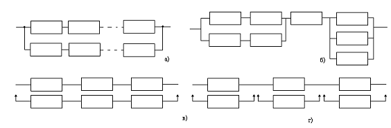
Рис. 4 Схемы постоянного резервирования и резервирования замещением

Схемы общего (а) и поэлементного (б) постоянного резервирования приведены на рис. 4. При постоянном включении основные и резервные элементы (подсистемы) функционируют одновременно, начиная с момента включения системы (рис. 4, а и б). Постоянное резервирование является пассивным. При включении замещением (рис. 4, в и г), которое является активным резервированием, резервные элементы (подсистемы) включаются в работу только после отказа основных. До этого они находятся в состоянии хранения (ненагруженный резерв), частично включены (облегчённый резерв) или полностью включены (нагруженный резерв). При нагруженном резерве резервные элементы имеют интенсивность отказов  такую же, как и основные элементы , т.е.

 

При ненагруженном резерве интенсивность отказов резервных элементов во много раз меньше, чем интенсивность отказов основных элементов, так что в расчётах можно считать . Облегчённый резерв занимает промежуточное положение, когда

 

Замещение отказавшего основного элемента резервным можно проводить вручную, полуавтоматически и автоматически. В первом случае не требуется никакой аппаратуры переключения, но время переключения довольно велико. При автоматическом переключении используют специальный автомат переключения резерва. Он уменьшает время переключения до нескольких секунд или долей секунд, однако сам обладает конечной надёжностью. При полуавтоматическом переключении часть функций выполняет автомат, а другую - оператор.

Поскольку структурное резервирование сопряжено с дополнительными затратами на резервные элементы, то последние должны окупаться за счёт повышения надёжности системы и снижения потерь от её отказов. Наиболее простыми для определения показателями эффективности резервирования являются следующие:

  (7)

где  - выигрыш за счёт повышения средней наработки до отказа резервированной системы  по сравнению с наработкой нерезервированной системы ;  - аналогичные показатели по повышению вероятности безотказной работы и снижению вероятности отказа. Резервирование эффективно, если значение показателей дольше единицы.

Временное резервирование (резервирование времени)

Временное резервирование (ВР) - это способ повышения надёжности, при котором системе в процессе функционирования предоставляется возможность израсходовать некоторое время, называемое резервным, для восстановления технических характеристик. Резерв времени можно израсходовать на переключение структурного резерва, обнаружение и устранение отказов, повторение работ, обесцененных отказами, ожидание загрузки в работоспособном состоянии. Можно указать несколько источников резервного времени.

Резерв времени может создаваться за счёт увеличения времени, выделяемого системе для выполнения задания и называемого оперативным временем. Он возникает и при создании запаса производительности всей системы или её отдельных устройств, причём без увеличения оперативного времени. Запас производительности, в свою очередь, возникает при увеличении быстродействия элементов или при комплексировании нескольких устройств (систем) одинаковой или различной производительности для выполнения общего задания.

В системах, результат работы которых оценивается объёмом производимого (обрабатываемого) продукта, резерв времени можно создать за счёт внутренних запасов выходной продукции. В АСОИУ такой продукцией является информация, в системах энергоснабжения - электрическая энергия, в системах водоснабжения - водные ресурсы, на машиностроительных предприятиях - детали, узлы, приборы и т.д. Для хранения запасов предусматриваются специальные накопители: запоминающие устройства, аккумуляторные батарее, резервуары, бункеры и др. Пока запас не исчерпан, продукция поступает на выход системы, и смежные с ней системы, не «замечая» частичного или даже полного прекращения её функционирования, считают её работоспособной.

Ещё одним источником резерва времени является функциональная инерционность протекающих в системе процессов. В работе многих технических систем допускаются незначительные перерывы, протекающие без потери качества функционирования (пока управляемые параметры находятся в пределах допусков), которые можно использовать для восстановления её работоспособности. Такими свойствами обладают АСУ ТП, системы термостатирования, диспетчерского управления, жизнеобеспечения летательных и других подвижных аппаратов и др.

Для систем с ВР нарушение работоспособности не обязательно сопровождается отказом системы даже при последовательном соединении её элементов, так как есть возможность восстановить работоспособность за резервное время. Отказ СВР - событие, заключающееся в нарушении работоспособности, вызывающем недопустимые последствия или неустранённом за допустимое время. Надёжность СВР оценивается по результатам выполнения установленных временных ограничений по всей траектории функционирования или по результатам выполнения некоторого задания.

Задание задаётся:

последовательностью и объёмом работ;

установленными моментами начала и завершения этапов работ;

ограничениями на использование различных ресурсов, которыми располагает система;

ограничениями на взаимопомощь и взаимодействие различных устройств.

Поэтому различают задания:

одноэтапные;

многоэтапные;

бригадные;

индивидуальные (автономные);

групповые;

поступающие до начала работы системы (по расписанию);

поступающие в процессе работы системы (в случайные моменты времени по заявкам). Выполнение задания - это событие, заключающееся в завершении заданного объёма работ с установленными ограничениями на время выполнения всех работ и отдельных их этапов и при выполнении требований к качеству и ритмичности работы системы. Нарушение установленных требований и ограничений рассматривается как срыв функционирования. Поэтому, отказ СВР можно определить как событие, приводящее немедленно или с некоторой задержкой к срыву выполнения задания, к срыву функционирования.

Для установления признаков отказа СВР необходимо вести статистику потерь времени, проводить специальные измерения, например, запасов продукции в накопителях. Структурно в обобщённой форме СВР может рассматриваться как совокупность исходного объекта и резерва времени (рис. 5).

После отказа системы начинает действовать резерв времени. Отказы системы могут различаться по последствиям. Если отказ вызывает лишь задержку выполнения задания, но не приводит к повторению работ, то его называют необесценивающим или неразрушающим. В противном случае его называют обесцениваищим или разрушающим. Обесценивание выполненных работ может быть полным или частичным. В связи с наличием обесценивающих отказов всю наработку системы разделяют на полезную и обесцененную. Полезной является наработка, не обесцененная отказами системы, а обесцененная наработка - это наработка, не включённая в полезную. Резервирование времени широко используется в компьютерах, вычислительных сетях, системах связи. Особенно эффективным является применение ВР для борьбы со сбоями и помехами. Его часто используют и для повышения эффективности других видов резервирования.

Рис. 5 Схема резервирования времени

Методы временного резервирования

На методы временного резервирования частично может быть распространена классификация методов структурного резервирования. Среди методов ВР можно выделить общее, раздельное, групповое, с целой и дробной кратностью. При общем резервировании созданный резерв времени может быть использован любым элементом системы. При раздельном ВР каждый элемент обеспечивается собственным резервом времени, который не может быть использован другими элементами. При групповом ВР резерв времени предназначается для любого элемента, входящего в данную группу, и не может быть использован элементами вне группы. Кратность ВР - это отношение величины резерва времени к минимальному времени выполнения задания. Оно может быть целым или дробным.

По возможности увеличения в процессе функционирования системы с резервом времени (СВР) различают непополняемый и пополняемый резерв времени. Непополняемый резерв времени создаётся заранее, до начала работы, и не возрастает при выполнении задания. При работоспособном состоянии всех элементов системы текущее значение резерва времени не меняется, а при отказах элементов может уменьшаться скачкообразно (при обесценивающих отказах) или в линейной зависимости от времени при неработоспособном состоянии системы. Пополняемый резерв возрастает по некоторому закону при работоспособном состоянии всей системы, а также во время восстановления работоспособности некоторых отказавших элементов. Мгновенно пополняемый резерв восстанавливается до исходного уровня скачком сразу же после окончания ремонта. В одной и той же системе могут использоваться оба вида резерва времени - тогда его называют комбинированным или смешанным. При раздельном или групповом резервировании возможны дополнительные ограничения на способ пополнения и использования резерва времени. В этом случае его называют резервом со сложными ограничениями.

Как и при структурном резервировании, по типу структуры различают СВР с последовательным, параллельным, последовательно-парал-лельным соединением элементов, а также СВР с сетевой структурой. Однако здесь имеются некоторые особенности. Так, существуют две разновидности последовательного соединения: основное и многофазное. При основном соединении в системе отсутствуют накопители продукции (рис. 6, а).

Рис. 6 Варианты структур систем с резервом времени

При многофазном соединении в системе есть по крайней мере один накопитель. Число фаз определяют как число накопителей, увеличенное на единицу (рис. 6,б). Параллельное соединение также имеет две разновидности: резервное и многоканальное. При резервном соединении имеются чёткие различия основных и резервных элементов. Работоспособные основные элементы находятся в работе. Резервные элементы, вне зависимости от режима (нагруженного, ненагруженного, облегчённого), не включаются в работу, пока работоспособны основные элементы (рис. 6,в). При многоканальном соединении не различают основные и резервные элементы. Все параллельно включённые элементы участвуют в работе, и результаты их работы так или иначе используют при формировании результатов работы всей системы. Если элементы характеризуются производительностью (пропускной способностью, быстродействием, мощностью и пр.), то в системе с многоканальным соединением элементов может создаваться запас производительности, в отличие от системы с минимально необходимым числом элементов (рис. 6,г). Примеры СВР с последовательно-параллельным и параллельно-последовательным соединением элементов приведены на рис. 6, д-з. Рекурсивно могут быть построены и более сложные структуры.