Т.к. настройки регуляторов, найденные на смежных шагах не отличаются, более чем на 10%, то принимаем следующие настройки:
· Для основного ПИД-регулятора:
![]()
;![]()
· Для вспомогательного П-регулятора: 
.
Скорректируем настройки основного регулятора , чтобы добиться минимального времени переходного процесса.
![]()
;![]()
Оценим качество переходного процесса в основном канале регулирования по возмущению при найденных оптимальных настройках регуляторов и при заданной структуре каскадной АСР.
· Интегральный критерий качества: ![]()
.
· Время переходного процесса: ![]()
· Перерегулирование:
![]()
Оценим качество переходного процесса во вспомогательном канале регулирования по возмущению при найденных оптимальных настройках регуляторов и при заданной структуре каскадной АСР.
· Интегральный критерий качества: ![]()
.
· Время переходного процесса: ![]()
· Перерегулирование:
![]()
Выбор оптимальной структуры каскадной АСР.
Показатель
качества
Тип
структуры каскадной АСР
П-ПИ
ПИ-ПИ
П-ПИД
Основ.
Вспом.
Основ.
Вспом.
Основ.
Вспом.
Время
переходного процесса, с
4440
4465
13035
10630
3800
5026
Перерегулирование,
%
18,7
30,8
33,77
48,36
16,58
19,53
Интегральный
критерий качества
0,0002971
3944
0,0003343
5194
0,0006812
7539
Вывод: выбираем каскадную АСР со структурой
П-ПИ, так как при удовлетворительных показателях качества регулирования, данная
структура имеет преимущество перед структурой П-ПИД, так как она проще в
настройке и дешевле.
Расчет одноконтурной АСР.
1. Расчет одноконтурной АСР с
ПИ-регулятором.
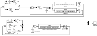
Структурная схема одноконтурной АСР
с ПИ-регулятором структуры.
Рассчитаем настройки регулятора методом
Циглера-Никольса.
Незатухающие колебание в системе возникают при
значении настроечного параметра Оценим качество переходного
процесса:
· Интегральный критерий качества: · Время переходного процесса: 2. Расчет одноконтурной АСР с
ПИД-регулятором.
Структурная схема одноконтурной АСР
с ПИД-регулятором структуры.
Рассчитаем настройки регулятора методом
Циглера-Никольса.
Незатухающие колебание в системе возникают при
значении настроечного параметра
При данных значениях настроек
процесс расходится. Скорректируем Оценим качество переходного
процесса:
· Интегральный критерий качества: · Время переходного процесса: Вывод: лучшие показатели качества регулирования
достигаются при использовании в одноконтурной АСР ПИД-регулятора.
Сравнение переходного процесса в одноконтурной
АСР с ПИД-регулятором и переходного процесса в каскадной АСР со структурой
П-ПИ.
Схема моделирования.
Показатель
качества
Тип
АСР
Каскадная
Одноконтурная
Время
переходного процесса, с
4440
7171
Перерегулирование,
%
18,7
-
Интегральный
критерий качества
0,0002971
0,001976
Заключение
В ходе выполнение курсового проекта был
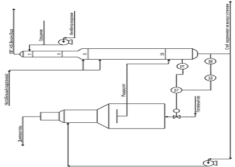
произведен расчет каскадной АСР регулирования концентрации общей серы в
стабильном гидрогенизате.
В ходе расчета каскадной АСР было рассмотрено
несколько возможных структур данной системы, в частности: П-ПИ, ПИ-ПИ, П-ПИД,
где первый закон регулирования реализуется во вспомогательном контуре
регулирования, второй - в основном.
После расчетов и исследования
переходных процессов на качество регулирования, была выбрана структура
каскадной АСР - П-ПИ, как наиболее дешевая, простая в настройки, и
обеспечивающая удовлетворительное качество регулирования. Оптимальные
настроечные параметры основного и вспомогательного регуляторов составили: для
основного ПИ-регулятора: Также был произведен расчет
одноконтурной АСР с ПИ- и ПИД-регуляторами. При этом лучшее качество
регулирования достигается при использовании ПИД-регулятора с настройками: Сравнение переходных процессов в
каскадной и одноконтурной АСР показало правильность выбора типа АСР, так как
при использовании каскадной АСР значительно повышается качество регулирования
по сравнению с одноконтурной АСР: время переходного процесса уменьшилось в 1,6
раз; интегральный показатель качества уменьшился в 6,6 раз.
Список литературы
1. И.А. Елизаров, Ю.Ф. Мартемьянов,
А.Г. Схиртладзе, С.В. Фролов. Технические средства автоматизации.
Программно-технические комплексы и контроллеры: Учебное пособие. М.:
«Издательство Машиностроение-1», 2004г. 180с.
2. Б.Н. Парсункин, Н.М.
Баженов, В.М. Дубинин. Идентификация параметров объектов управления по
экспериментальным динамическим характеристикам (Экстраполяция экспериментальной
кривой разгона): Учебное пособие. Магнитогорск, МГМА.1998. 95с.
3. Иващенко Н.Н.
Автоматическое регулирование. - М.: Машинострое-ние,1978.-736с.
4. Постоянный
технический регламент. Установка гидроочистки. Фракция НК-350ºС
(книга 6, 24-Л-13360/6) от 13.01.1992г.
5. Методические указания к
выполнению курсового проекта по дисциплине «Автоматизация технологических
процессов и производств». -Астрахань.: АГТУ, 1997.- 25 с.
Приложение
![]()
;
![]()
;
.
![]()
.
![]()
![]()
; ![]()
;
![]()
;
;![]()
;
![]()
.
![]()
.
![]()
![]()
![]()
;![]()
; для вспомогательного П-регулятора:

.

;
;![]()
![]()
![]()
.