Материал: Расчет и моделирование элементов супергетеродинного приемника

Внимание! Если размещение файла нарушает Ваши авторские права, то обязательно сообщите нам

Результат анализа схемы с помощью функции DC Operation Point отражен в таблице 3.2.1. В этой таблице отражены значения всех токов и напряжений различных узлов схемы УРЧ.

Таблица 3.2.1


Измерение АЧХ усилителя во всем диапазоне изменения емкости переменного конденсатора С с применением функции Parameter Sweep

В моем случае значение емкости будет изменяться от 1,23 до 1,73 пФ. При этом должна меняться резонансная частота УРЧ в рабочем диапазоне 120 - 145 МГц.

Семейство АЧХ УРЧ при различных значениях емкости С приведено на рисунке 3.2.4.

Рисунок 3.2.4 АЧХ усилителя при различных значениях емкости С

Анализ влияния температуры окружающей среды в диапазоне от -20°до+60° на АЧХ усилителя с применением функции Temperature Sweep

Мне нужно посмотреть, как будет влиять изменение температуры на АЧХ усилителя. Семейство АЧХ для различных значений температур приведено на рисунке 3.2.5.

Рисунок 3.2.5 Семейство АЧХ усилителя при различных значениях температуры.

Как видно из графика, температура практически не оказывает влияния на АЧХ усилителя, поэтому все графики наложились друг на друга и их невозможно различить. Это говорит о том, что изменение температуры не будет приводить к нарушению работы схемы.

Статистический анализ влияния производственных допусков элементов усилителя на его АЧХ с применением функций Worst Сase и Monte Carlo.

Мне нужно будет рассмотреть, как будут влиять производственные допуски элементов на АЧХ усилителя. Рисунок 3.2.6 иллюстрирует, как будет изменяться АЧХ при допуске на элементы в 1%. Это я делаю с помощью функции Worst Case. Описание прохода отражено в таблице 3.2.2.

Рисунок 3.2.6 Анализ влияния допусков элементов на АЧХ усилителя с помощью функции Worst Case.

Таблица 3.2.2


Проанализировав эти данные, можно сделать вывод, что допуск элементов в 1% допустим и не оказывает значительного влияния на АЧХ усилителя.

Анализ схемы при помощи функции Monte Carlo отображен на рисунке 3.2.7 описание прохода проведено в таблице 3.2.3.

Рисунок 3.2.7 Анализ влияния допусков элементов на АЧХ усилителя с помощью функции Monte Carlo.

Проанализировав графики можно сделать вывод, что допуск элементов 3% значительнее влияет на АЧХ усилителя и сильнее влияет на его резонансную частоту. Поэтому допуск в 3% недопустим для данной схемы.

Таблица 3.2.3


Анализ устойчивости усилителя с применением функции Pole-Zero

Нули и полюса передаточной функции представлены в таблице 3.2.4. Из этой таблицы видно, что нули и полюса имеют отрицательную вещественную часть, следовательно, система является устойчивой.

Таблица 3.2.4

Перестройка частоты осуществляется конденсатором переменной емкости таким же, что используется во входной цепи. Полученный УРЧ отвечает всем необходимым требованиям, его характеристики не зависят от температуры в заданном диапазоне, почти не зависят от напряжения питания, следовательно, требования к источнику питания не строгие. Кроме того УРЧ был проверен на устойчивость, было оценено влияние допусков элементов на АЧХ усилителя.

.3 Гетеродин

План выполнения работы по этапу

Выбрать схему гетеродина и привести его обоснование

Подобрать параметры элементов C и L учетом варианта задания

Определить режимы элементов схемы по постоянному току с применением функции DC Operating Point

Определить передаточные характеристики гетеродина с применением функции Transfer Function

Проанализировать влияние температуры окружающей среды в диапазоне от -20°до+60° на частоту и амплитуду колебаний гетеродина с применением функции Temperature Sweep

Произвести Фурье-анализ выходного сигнала гетеродина с применением функции Fourier Analysis.

Произвести расчет карты нулей и полюсов передаточной характеристики гетеродина с применением функции Pole-Zero

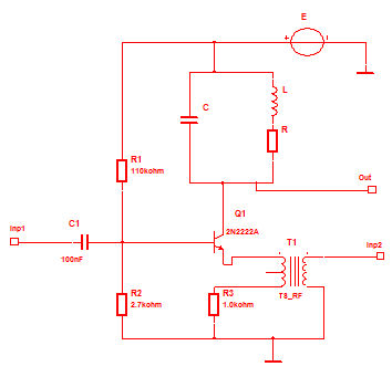
Разрабатываемый гетеродин должен генерировать высокочастотные колебания в диапазоне от 120 до 145 МГц. Я выбираю гетеродин УКВ диапазона (LC генератор с емкостной связью - схему Колпитца), так как приемник должен работать в УКВ-диапазоне.

Генераторы LC имеют сравнительно высокую стабильность частоты колебаний, устойчиво работают при значительных изменениях параметров транзисторов, обеспечивают получение колебаний, имеющих малый коэффициент гармоник. В генераторах LC-типа форма выходного напряжения весьма близка к гармонической. Это обусловлено достаточно хорошими фильтрующими свойствами колебательного контура. Схема для исследования представлена на рисунке 3.3.1.

Рисунок 3.3.1 Схема исследования гетеродина.

Я буду использовать нижнюю настройку гетеродина.


Выбранный гетеродин должен генерировать колебания в диапазоне от 105 МГц до 130 МГц.

Подбор параметров элементов C и L учетом варианта задания

В этом пункте мне нужно подобрать элементы C и L так, чтобы гетеродин генерировал колебания в нужном мне диапазоне. Значения параметров элементов получились такими:= 1-100 пФ= 200-330 нГн

Определение режимов элементов схемы по постоянному току с применением функции DC Operating Point

В этом пункте я нахожу значения токов и напряжений в постоянном режиме. Результаты моделирования приведены в таблице 3.3.1.

Таблица 3.3.1


Определение передаточных характеристик гетеродина с применением функции Transfer Function.

Передаточные характеристики гетеродина приведены в таблице 3.3.2.

Таблица 3.3.2


Анализ влияния температуры окружающей среды в диапазоне от -20°до+60° на частоту и амплитуду колебаний гетеродина с применением функции Temperature Sweep.

В этом пункте я буду смотреть влияние температуры окружающей среды на работу гетеродина.

На рисунке 3.3.2 приведено семейство характеристик гетеродина для различных температур.

Рисунок 3.3.2 Характеристики гетеродина в зависимости от температуры.

Графики наглядно иллюстрируют, что с увеличением температуры работоспособность гетеродина нарушается. Поэтому если нужно будет эксплуатировать приемник в экстремальных условиях (t > 400), мне нужно будет использовать термостабилизацию гетеродина.

Фурье-анализ выходного сигнала гетеродина с применением функции Fourier Analysis

В этом пункте мне нужно посмотреть спектр выходного сигнала гетеродина при различных значениях параметров емкости С и индуктивности L. Спектры приведены на рисунках 3.3.3 и 3.3.4, а численные значения гармоник приведены в таблицах 3.3.3 и 3.3.4.

Рисунок 3.3.3 Спектр сигнала гетеродина при С= 1 пФ и L= 200 нГн

Таблица 3.3.3


Рисунок 3.3.4 Спектр сигнала гетеродина при С= 100 пФ и L= 330 нГн

Таблица 3.3.4


Расчет карты нулей и полюсов передаточной характеристики гетеродина с применением функции Pole-Zero

В этом пункте мне нужно проанализировать нули и полюса передаточной функции. Результаты отражены в таблице 3.3.5.

Таблица 3.3.5


В ходе расчета и моделирования мною были получены параметры гетеродина. Гетеродин отвечает требованиям задания.

Перестройка частоты гетеродина осуществляется переменной емкостью и индуктивностью.

Диапазон частот гетеродина был подобран так, чтобы получить промежуточную частоту 15 кГц для всего диапазона принимаемых частот.

.4 Смеситель

В смесителе происходит преобразование колебаний высокой частоты принимаемых сигналов в колебания более низкой (промежуточной) частоты, которая для любой частоты принимаемого сигнала остается неизменной. Преобразование частоты осуществляется с помощью нелинейных элементов (полупроводниковых диодов и транзисторов, электронных ламп) или элементов с изменяющимися параметрами (полевых транзисторов с двумя затворами, электронных ламп с двумя управляющими сетками).

План выполнения работы по этапу:

Выбор схемы смесителя и его обоснование

Расчет параметров элементов контура L, C, R для схемы c учетом варианта задания

Определение АЧХ смесителя с применением функции AC Analysis

Определение оптимальной величины напряжения источника питания Е с применением функции Parameter Sweep

Определение режимов элементов схемы по постоянному току с применением функции DC Operating Point

Расчет передаточных характеристик смесителя с применением функции Transfer Function

Измерение спектра сигналов а на входе и выходе смесителя с применением анализатора спектра

Анализ спектра внутренних шумов с применением функции Noise Analysis

Анализ интермодуляционных искажений с применением функции Distortion Analysis

Анализ устойчивости смесителя с применением функции Pole-Zero

Выбор схемы смесителя и его обоснование

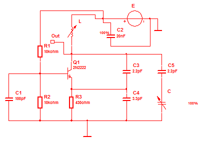
Я выбрал смеситель на биполярном транзисторе. Это связано с тем, что смесители на биполярных транзисторах компактные и дешевые в производстве. Типичные серийно выпускаемые смесители имеют максимальную рабочую частоту от 100 МГц до 2,5 ГГц. Схема для исследования приведена на рисунке 3.4.1.

Рисунок 3.4.1 Смеситель с подключением гетеродина в цепь эмиттера

Расчет параметров элементов контура L, C, R для схемы c учетом варианта задания

Выходной контур смесителя должен быть по заданию настроен на промежуточную частоту приемника fп=15500 кГц.

Рассчитаем параметры контура, зададим номинал L=1 нГн, для наибольшей добротности контура выберем R=1 Ом, тогда

С=1/[(2πfп)2 L]=1/[(2*3,14*15500*103)2*1*10-9] = 10,55*10-8Ф = 106 нФ

Выберем ближайшее значение из стандартного ряда номиналов С =106 нФ.

Определение АЧХ смесителя с применением функции AC Analysis

АЧХ смесителя представлена на рисунке 3.4.2.

Рисунок 3.4.2 АЧХ смесителя

На графике видно, что резонансная частота составляет 15500 кГц, что и требуется в моем задании.

Определение оптимальной величины напряжения источника питания Е с применением функции Parameter Sweep

В этом пункте мне нужно будет определить оптимальную величину источника питания Е.


Рисунок 3.4.3 Семейство характеристик АЧХ смесителя при различных напряжениях источника питания.

Из рисунка 3.4.3 видно, что величина напряжения источника питания не оказывает влияния на АЧХ смесителя. Однако этот источник нужен для питания всей цепи смесителя, поэтому я беру стандартное напряжение источника питания 12 В.

Определение режимов элементов схемы по постоянному току с применением функции DC Operating Point

Список оптимальных значений токов и напряжений приведен в таблице 3.4.1.

Таблица 3.4.1


Расчет передаточных характеристик смесителя с применением функции Transfer Function

Передаточные характеристики смесителя, определенные с помощью функции Transfer Function, показаны в таблице 3.4.2.

Таблица 3.4.2

Измерение спектра сигналов на входе и выходе смесителя с применением анализатора спектра

В данном пункте я буду измерять спектр на входах и на выходе смесителя. Спектры входных сигналов представлены на рисунках 3.4.4 - 3.4.5 Спектр выходного сигнала представлен на рисунке 3.4.6.

Рисунок 3.4.4 Спектр сигнала на входе 1 (принимаемый сигнал) смесителя

Рисунок 3.4.5 Спектр сигнала на входе 2 (с гетеродина) смесителя

Рисунок 3.4.6 Спектр сигнала на выходе смесителя

Таким образом, при подаче на вход двух высокочастотных колебаний с разницей частот равной промежуточной частоте, я получил на выходе смесителя колебание промежуточной частоты, которая установлена заданием.

Анализ спектра внутренних шумов с применением функции Noise Analysis

Результат анализа внутренних шумов представлен на рисунке 3.4.7.

Рисунок 3.4.7 Анализ внутренних шумов

Внутренние шумы присутствуют в смесителе, как и в любом радиотехническом устройстве. Шумы имеют незначительную величину, и никак не повлияют на наш сигнал.

Анализ интермодуляционных искажений с применением функции Distortion Analysis

В данном пункте я проведу анализ интермодуляционных искажений. Результат представлен на рисунке 3.4.8.

Рисунок 3.4.8 Интермодуляционные искажения

Анализ устойчивости смесителя с применением функции Pole-Zero

Результат анализа представлен в таблице 3.4.3.

Таблица 3.4.3

Результаты анализа показывает, что схема обладает необходимой устойчивостью, так как все вещественные части полюсов имеют отрицательные значения, а комплексные корни попарно сопряжены.

В этом разделе мною был разработан смеситель. Разработанный смеситель обладает всеми необходимыми параметрами для стабильной работы: устойчивостью, стабильностью работы.

.5 Фильтр сосредоточенной селекции

План выполнения работы по этапу:

Выбор схемы фильтра сосредоточенной селекции и его обоснование

Расчет и подбор параметров элементов фильтра сосредоточенной селекции c учетом варианта задания

Измерение частотных характеристик фильтра сосредоточенной селекции

Статистический анализ влияния производственных допусков элементов фильтра сосредоточенной селекции на его АЧХ с применением функции Monte Carlo

Выбор схемы фильтра сосредоточенной селекции и его обоснование

С помощью фильтра сосредоточенной селекции выделяется разностный сигнал постоянной промежуточной частоты.

Я выбрал фильтр для УКВ диапазона, т.к. я работаю именно в этом диапазоне.

Схема для исследования представлена на рисунке 3.5.1.