Материал: Расчет и моделирование элементов супергетеродинного приемника

Внимание! Если размещение файла нарушает Ваши авторские права, то обязательно сообщите нам

Расчет и моделирование элементов супергетеродинного приемника

Расчет и моделирование элементов супергетеродинного приемника


Содержание

Введение

1. Устройство супергетеродинного приемника

. Исходные данные

3. Расчет и моделирование элементов супергетеродинного приемника

3.1 Входная цепь (ВЦ)

.2 Анализ усилителя радиочастоты (УРЧ)

.3 Гетеродин

.4 Смеситель

.5 Фильтр сосредоточенной селекции

.6 Усилитель промежуточной частоты

.7 Детектор

Заключение

Список используемой литературы

Введение

Супергетеродинный радиоприёмник (супергетеродин) - один из типов радиоприёмников, основанный на принципе преобразования принимаемого сигнала в сигнал фиксированной промежуточной частоты с последующим её усилением. Основное преимущество супергетеродина перед радиоприемником прямого усиления в том, что наиболее критичные для качества приема части приемного тракта (узкополосный фильтр, усилитель ПЧ и демодулятор) не должны перестраиваться под разные частоты, что позволяет выполнить их со значительно лучшими характеристиками.

Целью данной курсовой работы является, изучение принципов моделирования радиотехнических устройств, расчета их элементов и сигналопрохождения через них на примере радиоприемного устройства супергетеродинного типа.

В процессе выполнения курсовой работы необходимо рассчитать и смоделировать элементы супергетеродинного приемника. Расчет и подбор элементов производится самостоятельно. Моделирование элементов приемника происходит в программах Multisim 2001 и Multisim 10.1.

Рассчитанный и смоделированный супергетеродинный приемник должен соответствовать параметрам заданным вариантом: использовать необходимый вид модуляции, диапазон частот, пропускную способность и т.д.

1. Устройство супергетеродинного приемника

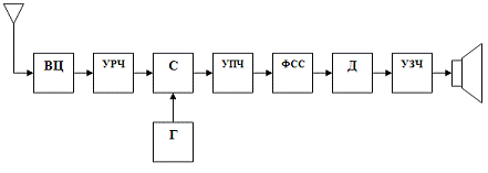
Структурная схема приемника

В качестве структурной схемы выбираю схему с однократным преобразованием частоты, схема которого показана на рисунке 1.1.

Рисунок 1.1 Структурная схема супергетеродинного приемника

Радиосигнал из антенны подаётся на входную цепь (ВЦ), затем на вход усилителя радиочастоты (УРЧ), а затем на вход смесителя (С) - специального элемента с двумя входами и одним выходом, осуществляющего операцию преобразования сигнала по частоте. На второй вход смесителя подаётся сигнал с локального маломощного генератора высокой частоты - гетеродина (Г). Колебательный контур гетеродина перестраивается одновременно с входным контуром смесителя - обычно конденсатором переменной ёмкости (КПЕ). Таким образом, на выходе смесителя образуются сигналы с частотой, равной сумме и разности частот гетеродина и принимаемой радиостанции. Разностный сигнал постоянной промежуточной частоты выделяется с помощью полосового фильтра и усиливается в усилителе промежуточной частоты (УПЧ), после чего поступает на фильтр сосредоточенной селекции (ФСС), а затем на демодулятор (Д), восстанавливающий сигнал низкой (звуковой) частоты. Усилитель звуковой частоты (УЗЧ) усиливает звуковой сигнал, который подается на акустическую систему (Гр).

Преимущества:

Высокая чувствительность. Супергетеродин позволяет получить большее усиление по сравнению с приёмником прямого усиления за счёт дополнительного усиления на промежуточной частоте, не приводящего к паразитной генерации: положительная обратная связь не возникает из-за того, что в каскадах ВЧ и ПЧ усиливаются разные частоты;

Высокая избирательность, обусловленная фильтрацией сигнала в канале ПЧ. Фильтр ПЧ можно изготовить со значительно более высокими параметрами, так как его не нужно перестраивать по частоте. Например, широко используют кварцевые, пьезокерамические и электромеханические фильтры сосредоточенной селекции;

Возможность принимать сигналы с модуляцией любого вида, в том числе с амплитудной манипуляцией (радиотелеграф) и однополосной модуляцией.

Недостатки:

Наиболее значительным недостатком является наличие так называемого зеркального канала приёма - второй входной частоты, дающей такую же разность с частотой гетеродина, что и рабочая частота. Сигнал, передаваемый на этой частоте, может проходить через фильтры ПЧ вместе с рабочим сигналом. Помехи от зеркального канала уменьшают двумя путями. Во-первых, применяют более сложные и эффективные входные полосовые фильтры, состоящие из нескольких колебательных контуров. Это усложняет и удорожает конструкцию, так как входной фильтр нужно еще и перестраивать по частоте. Во-вторых, промежуточную частоту выбирают достаточно высокой по сравнению с частотой приема, иногда даже выше последней (так называемое "преобразование вверх"). В этом случае зеркальный канал приема оказывается относительно далеко по частоте от основного, и входной фильтр приемника может более эффективно его подавить. В этом случае ради упрощения приемника иногда вообще отказываются от входного полосового фильтра, заменяя его неперестраиваемым фильтром низких частот. В высококачественных приемниках часто применяют метод двойного преобразования частоты, причем, если первую ПЧ выбирают высокой по описанным выше соображениям, то вторую делают низкой (сотни, иногда даже десятки килогерц), что позволяет более эффективно подавлять помехи от близких по частоте станций, то есть повысить избирательность приемника по соседнему каналу. Подобные приёмники, несмотря на достаточно высокую сложность построения и наладки, широко применяются в профессиональной и любительской радиосвязи.

В супергетеродине возможен паразитный прием станций, работающих на промежуточной частоте. Его предотвращают экранированием отдельных узлов и приемника в целом.

2. Исходные данные

Исходные данные приведены в таблице 2.1.

Таблица 2.1

№ варианта

4

Тип приемника

УКВ

Частотный диапазон

120000-145000 кГц

Вид модуляции

ЧМ

Промежуточная частота

15500 кГц

Полоса частот на 1 канал

140 кГц

Количество каналов

1

Девиация частоты

+\- 30 кГц

Чувствительность

3 мкВ

Селективность по ЗК

80 дБ

Частотная характеристика

30-12000 Гц

Выходная мощность УЗЧ

3 Вт

Чувствительность УЗЧ

1 мВ


3. Расчет и моделирование элементов супергетеродинного приемника

.1 Входная цепь (ВЦ)

Входными цепями (ВЦ) радиоприемника называют цепи, связывающие антенно-фидерную систему с первым усилительным или преобразовательным каскадом приемника.

Основными назначениями ВЦ являются:

передача принятого сигнала от антенны к входу этих каскадов;

предварительная фильтрация внешних помех.

Обычно ВЦ представляют собой пассивный четырехполюсник, содержащий колебательные контуры. Наибольшее распространение получили одноконтурные ВЦ.

Для повышения чувствительности и реальной селективности гетеродинного приемника входная цепь должна обеспечивать близкий к единице коэффициент передачи мощности в рабочем диапазоне частот и как можно большее ослабление внедиапазонных сигналов. Все это - свойства идеального полосового фильтра, поэтому и выполнять входную цепь надо в виде фильтра.

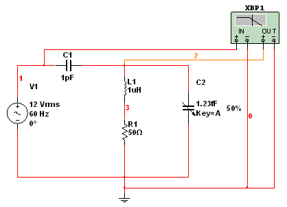
В качестве входной цепи я выбираю схему с емкостной связью (рисунок 3.1.1), т.к. она является наиболее простой и широко используемой, кроме того в ней нет трансформаторов.


Рисунок 3.1.1 Входная цепь с емкостной связью

АЧХ такой схемы должна быть плоской в диапазоне частот 120-145 МГц. В качестве перестраиваемого элемента в этой схеме выступает варикап. Однако обеспечить плоскую характеристику плоской во всем диапазоне частот невозможно, поэтому мне нужно ограничиться максимальным уровнем спада АЧХ. Т.к. в исходных данных не указано это значение, поэтому я беру максимальный уровень спада равным 3 дБ.

План выполнения работы по этапу:

Подобрать элементы ВЦ.

Определить АЧХ и ФЧХ входной цепи во всем диапазоне изменения емкости переменного конденсатора С.

Определить Qэкв, Rэкв на основе снятых АЧХ.

Измерить коэффициент передачи по напряжению ВЦ в рабочем частотном диапазоне и построить график зависимости К0 от f.

Исследовать процесс прохождения ЧМ-сигнала через ВЦ и измерить время запаздывания в рабочем частотном диапазоне.

Подбор элементов ВЦ

Проведем ориентировочный расчет параметров контура. Я выбрал значение индуктивности L= 1 мкГн, Ccon=1 пФ, R=50 Ом. Теперь я могу найти максимальное и минимальное значение переменного конденсатора из соотношения:

F = 1/2π

Сmax = 1/4π2*(Fmin)2*L =1/4/[(3,14)2*(120*106)2*1*10-6]= 1,53 фФ

Сmin = 1/4π2*(Fmax)2*L =1/4/[(3,14)2*(120*106)2*1*10-6]= 1 фФ

Т.к. Сcon вносит влияние на АЧХ входной цепи, я подобрал номиналы элементов уже с учетом этого влияния. Сmax=1,73 фФ, Сmin=1,23 фФ.

Схема входной цепи с подобранными параметрами для исследования представлена на Рисунке 3.1.2.

Рисунок 3.1.2 Схема входной цепи

Определение АЧХ и ФЧХ входной цепи во всем диапазоне изменения емкости переменного конденсатора С с использование функции Parameter Sweep.

АЧХ и ФЧХ входной цепи показаны на рисунке 3.1.3, а значения емкости переменного конденсатора отражены в таблице 3.1.1.

Рисунок 3.1.3. АЧХ и ФЧХ входной цепи.

радиоприемный супергетеродинный сигнал детектор

Таблица 3.1.1


Определение Qэкв, Rэкв на основе снятых АЧХ.

В качестве рабочей частоты я взял 135 МГц. На этой частоте я буду определять параметры Qэкв, Rэкв.

Резонансная частота составляет 135 МГц. Полоса пропускания, на уровне -3дБ, составляет 140 кГц. Тогда я могу рассчитать:

Измерение коэффициента передачи по напряжению ВЦ в рабочем частотном диапазоне с построением графика зависимости К0 от частоты f.

Зависимость коэффициента передачи от частоты представлена в таблице 3.1.2, а графически отражена на рисунке 3.1.4.

Таблица 3.1.2

f, МГц

120

125

130

135

140

145

Ко

0,9

0,83

0,8

0,75

0,84

0,95


Рисунок 3.1.4 График зависимости коэффициента передачи от частоты

Исследование процесса прохождения сигналов с ЧМ через ВЦ с измерением времени запаздывания

Используя программу Multisim, я посмотрю, какое время запаздывания выходного сигнала по сравнению с входным наблюдается при изменении частоты. Я возьму 3 значения частот: 120, 135 и 145 МГц.

Осциллограммы входных и выходных сигналов при различных значениях частот представлены на рисунках 3.1.5-3.1.7.

Рисунок 3.1.5 Осциллограмма запаздывания выходного сигнала. (f=120 МГц)

Время запаздывания равно 7,3 нс.

Рисунок 3.1.6 Осциллограмма запаздывания выходного сигнала. (f=135 МГц)

Время запаздывания равно 7,2 нс.

Рисунок 3.1.7 Осциллограмма запаздывания выходного сигнала. (f=145 МГц)

Время запаздывания равно 6,8 нс.

По осциллограммам видно, что с увеличением частоты подаваемого сигнала, время запаздывания уменьшается, следовательно, с точки зрения времени запаздывания, лучше подавать более высокочастотный сигнал.

Выводы по разделу:

В ходе расчета и моделирования входной цепи мною были подобраны номиналы входной цепи, были получены АЧХ и ФЧХ при различных значениях емкости переменного конденсатора, а также измерено время запаздывания сигнала для различных частот. Схема отвечает требованиям, предъявленным в задании: работает в заданном диапазоне частот, обеспечивает нужную избирательность, сигналы проходят без искажений.

.2 Анализ усилителя радиочастоты (УРЧ)

Усилителем радиочастоты (УРЧ) называется каскад, осуществляющий усиление принимаемых сигналов на их собственных частотах, без изменения спектра.

Функции УРЧ:

Обеспечение усиления сигнала по мощности или по напряжению

Обеспечение эффективной частотной избирательности РПУ.

Обеспечение защиты цепи антенны от проникновения частоты гетеродина (в случае проникновения частоты гетеродина в цепи антенны, РПУ начинает работать как маломощный передатчик и будет создавать помехи близко расположенным РПУ).

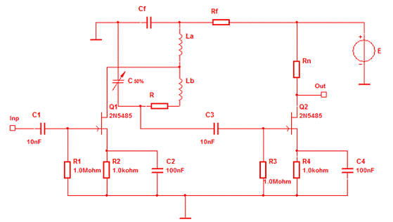
Схема УРЧ с автотрансформаторной связью на полевых транзисторах приведена на рисунке 3.2.1.

Рисунок 3.2.1 Схема УРЧ с трансформаторной связью на полевых транзисторах.

План выполнения работы по этапу:

Рассчитать параметры Cf, Rf

Подобрать параметры C, L1a, L1b, R, Rn с учетом варианта задания.

Определить оптимальную величину напряжения источника питания E.

Измерить АЧХ усилителя во всем диапазоне изменения емкости переменного конденсатора С.

Проанализировать влияние температуры окружающей среды в диапазоне от -20 до +600 на АЧХ усилителя.

Произвести статистический анализ влияния производственных допусков элементов на её АЧХ.

Произвести анализ устойчивости усилителя.

Расчет параметров элементов Cf, Rf.

Для схем УРЧ с автотрансформаторной связью должны выполняться следующие соотношения:

,

где Сf в нФ, fmin в МГц, в Rf кОм. Rf обычно выбирают в пределах 0,2-3,0 кОм.

Я возьму Rf=2 кОм. Следовательно, теперь я могу рассчитать Cf:


В итоге я получил: Cf = 8,2 пФ, Rf=2 кОм

Подбор параметров элементов сопротивления и емкостей с учетом варианта задания

В качестве значения переменной емкости С я взял 1.73 пФ. Это значение соответствует резонансной частоте 120 МГц, поэтому мне нужно будет подобрать элементы схемы так, чтобы максимум АЧХ находился на этой частоте.

Экспериментально подобранные параметры:a = 1,1 мкГн; L1b = 1,1 мкГн; R = 1 Ом; Rn = 5,6 кОм; С= 1,73пФ

На рисунке 3.2.2 приведена АЧХ усилителя при подобранных значениях элементов.

Рисунок 3.2.2 АЧХ усилителя (при С=1,73 пФ)

Определение оптимальной величины напряжения источника питания Е с применением функции Parameter Sweep

Результаты анализа приведены на рисунке 3.2.3.

Рисунок 3.2.3 АЧХ усилителя при различных значениях температуры

Проанализировав семейство графиков я увидел, что увеличивать напряжение Е больше чем 10 В не имеет смысла, т.к. это не приводит к дальнейшему увеличению максимума АЧХ. Поэтому я беру значение напряжения источника E равным 10 В.

Определение режимов элементов схемы по постоянному току с применением функции DC Operating Point.