Материал: Программное обеспечение узла телефонной связи

Внимание! Если размещение файла нарушает Ваши авторские права, то обязательно сообщите нам

Следует отметить, что на рассматриваемом этапе обслуживания вызова подключения ШК к абонентским комплектам не производится и информация, хранящаяся в РВ-ШК, никак не используется. Однако для того, чтобы исключить ситуацию, когда в случае ответа абонента Б не оказывается свободного ШК или свободных соединительных путей в КС для установления разговорного тракта между абонентами А и Б, занятие ШК и соединительных путей АК-А-ШК-АК-Б осуществляется на данном этапе.

Программы выдачи ППК по этой заявке так же, как это было рассмотрено выше, формируют, выдают и контролируют выполнение ППК, необходимой для требуемого отключения и подключения комплектов, используя при этом в качестве исходной информации содержимое регистров РВ-КПН, РВ-ККПВ и РВ-КПВ.

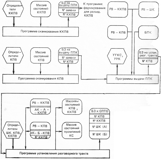
Рис.9 Логическая последовательность выполнения коммутационных программ на этапе установления разговорного тракта.

Программа подключения КПВ и ККПВ (окончание) проверяет путем опроса КТ КПН его отключение от АК-А и при успешно" выполнении операции отключения отмечает освобождение КПН а промежуточных линий КС соединительного пути АК-А-КПН в соответствующих массивах состояний. В противном случае программа формирует заявку к определенной программе техобслуживания. С момента подключения КПВ и ККПВ абоненту Б поступает сигнал посылки вызова, а абоненту А - сигнал контроля досылки вызова. Для обнаружения на данном этапе установлена соединения отбоя абонента А и ответа абонента Б выполняются программы сканирования ККПВ и КПВ (рис. 6).

Программа сканирования ККПВ опрашивает КТ ККПВ ж. обнаружив размыкание шлейфа абонент А-ККПВ, формирует заявку на выдачу ППК для выполнения разъединения АК-А-ККПВ, КПВ-АК-Б.

Программа сканирования КПВ опрашивает КТ КПВ и обнаружив замыкание шлейфа, абонент Б-КПВ формирует заявку на выдачу ППК для выполнения разъединения AK-A-KKПВ,КПВ-АК-Б и установления соединения АК-А-ШК-АК-Б (установления разговорного тракта).

В связи с тем что на данном этапе отсутствует необходимость в поиске каких-либо свободных комплектов и соединительных путей в КС, отсутствует и начальная фаза процесса разъединения и процесса установления разговорного тракта.

Программы выдачи ППК по заявке от программы сканирования КПВ на основе информации, содержащейся в регистрах РВ-КПВ, РВ-ККПВ и РВ-ШК, формируют, выдают и контролируют выполнение ППК для осуществления разъединения АК-А-ККПВ, КПВ-АК-Б и установления соединения АК-А-ШК-АК-Б. При успешном выполнении ПУУ, выданных ПК, программа контроля выполнения ПК формирует заявку к завершающей фазе процесса установления разговорного тракта, реализуемой соответствующей программой.

Программа установления разговорного тракта (см. рис.6) проверяет отключение ККПВ, КПВ и подключение ШК и при положительном результате проверки освобождает отключенные ККПВ, КПВ и соответствующие промежуточные линии в КС. Если какой-либо из комплектов не отключился (шлейф, контролируемый КТ этого комплекта, остается замкнутым) или ШК не подключился к одному из АК (шлейф со стороны соответствующего абонента разомкнут), то программа формирует соответствующую заявку к определенной программе техобслуживания.

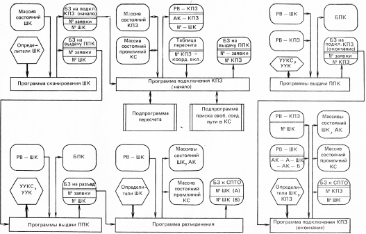
Окончание разговора абонентов определяется программой сканирования ШК. При этом программа выявляет две ситуации: трубку повесили (дали отбой) одновременно (в пределах одного периода выполнения программы) оба абонента и отбой поступил со стороны только одного абонента. В первом случае программа формирует заявку на разъединение АК-А-ШК-АК-Б. Во втором случае формируется.заявка на разъединение АК-А-ШК-АК-Б и подключение к АК абонента со снятой трубкой комплекта КПЗ.

 

Рис.10 Логическая последовательность выполнения коммутационных программ на этапах подключения КПЗ и разъединения.

Программа разъединения выполняет заявки от различных программ: сканирования ШК, ККПВ, КПЗ, определения МЦИ и отказа от продолжения набора номера. Алгоритм работы программы разъединения в основном одинаков для различных заявок. Имеющиеся в алгоритмах обслуживания различных видов заявок различия определяются по номеру заявки и касаются типов разъединяемых комплектов и структуры соответствующих регистров вызова. На рис. 7 в качестве примера приведена последовательность выполнения программ при обслуживании заявки на разъединение АК-А-ШК-АК-Б.

Программа подключения КПЗ также выполняет заявки от нескольких программ: подключения КПН, определения задержки набора номера, подключения КПВ и ККПВ и сканирования ШК. Принципы работы программы подключения КПЗ аналогичны ранее описанным для других программ подключения комплектов с учетом замечания, сделанного относительно обслуживания различных видов заявок программой разъединения.

Пример последовательности выполнения программ при обслуживании заявки от программы сканирования ШК приведен на рис.7.

Для определения поступления сигнала отбоя со стороны абонента, фиксируемого КТ КПЗ, подключенного к соответствующему АК, выполняется программа сканирования КПЗ. Эта программа, обнаружив поступление сигнала отбоя, формирует заявку на выдачу ПГ 1К для разъединения АК-КПЗ.

Как уже отмечалось, временная последовательность выполнения коммутационных программ, как правило, не совпадает с логической последовательностью их запуска и определяется распределенном программ по приоритетным уровням и параметрами диспетчирования. Распределение программ по приоритетным уровням и выбор их параметров диспетчирования производятся с учетом имеющихся для каждого этапа обслуживания вызова временных ограничений.

Рассмотренные коммутационные программы, связанные с обслуживанием внутристанционного вызова, распределяются обычно по приоритетным уровням следующим образом:

·   уровень Н - программа сканирования КПН;

·   уровень L - программы выдачи ППК, программа определения МЦИ и отказа от набора;

·   уровень В - все остальные коммутационные программы.

Выбранная периодичность запуска программ должна не только гарантировать выполнение заданных временных ограничений, в частности учитывать временные параметры входных сигналов, но и обеспечивать эффективное использование (загрузку) ЭУМ и коммутационного оборудования.

Для выполнения этого требования выбирают следующие периоды запуска коммутационных программ:

·   сканирования КПН - 5÷10 мс;

·   выдачи ППК (для КЭАТС) - 20÷25 мс;

·   определения МЦИ и отказа от набора - 120÷150 мс;

·   расположенных на основном уровне (за исключением программы определения задержки набора номера) - 100÷250 мс;

·   определения задержки набора номера - 10÷15 с.

5. Внешнее программное обеспечение

5.1 Состав внешнего программного обеспечения


Внешнее программное обеспечение представляет собой совокупность вспомогательных программ и данных, которые не используются на этапе нормальной эксплуатации узла коммутации и, таким образом, не являются внутренней составной частью ЭУС, но применение которых на этапе составления, отладки, испытаний и производства программ и данных внутреннего ПО позволяют повысить эффективность и качество. Существенно сократить время и трудоемкость выполнения этих этапов. Состав и функции внешнего ПО не зависят от конкретного образца узла коммутации, устанавливаемого на сети связи.

Внешнее ПО состоит из следующих систем программ:

·   автоматизации программирования САП;

·   автоматизации отладки программ САОП;

·   автоматизации производства внутреннего ПО САППО;

·   испытательно-наладочных программ СИНП.

Таким образом, внешнее ПО АТС предназначено для реализации функций автоматизации процессов составления программ внутреннего ПО, его отладки параллельно с разработкой АТС, отладки внутреннего ПО АТС с учетом ее работы в реальном времени, серийного производства внутреннего.

В связи с тем, что процесс создания внешнего ПО по своей трудоемкости сравним с процессом создания внутреннего ПО, а по времени должен опережать последний, внешнее ПО разрабатывается и вводится в эксплуатацию поэтапно. На первых порах создаются необходимые средства автоматизации программирования и отладки, а затем, по мере создания некоторого базового комплекса вспомогательных программных средств, на его основе реализуются остальные функции внешнего ПО в рамках единого центра разработки и производства программного обеспечения АТС.

6. Система автоматизации программирования


Система САП используется на этапе кодирования программ. Основой любой системы автоматизации программирования (САП) является алгоритмический язык программирования, который определяет ориентацию САП на решение задач того или иного класса. В настоящее время существует огромное количество языков и построенных на их основе систем автоматизации программирования. Но использование языка программирования требует дополнительного перевода программы, записанной на этом языке, в программу на машинном языке ЭУС. Такой перевод может быть выполнен автоматически на ЭВМ общего назначения с помощью специальной программы, называемой транслятором. Совокупность используемых при написании программ для ЭУС языков программирования и соответствующих трансляторов и образует САП.

САП является составной частью внешнего программного обеспечения АТС с управлением по записанной программе и используется для повышения производительности труда разработчиков внутреннего ПО при написании программ и составлении на них документации. Требования к САП определяются требованиями, предъявляемыми к ней со стороны различных частей внутреннего ПО. Работа системы коммутационных программ в условиях предельного использования ресурсов ЭУМ предъявляет к САП требование обеспечения записи программ без каких-либо потерь по памяти и быстродействию в процесс их трансляции на машинный язык. Это требование приводит к необходимости использования для программирования машинно-ориентированного языка низкого уровня типа языка Ассемблера. Для разработки алгоритмов работы и реализации программ ОС и СПТО наиболее целесообразно использовать язык Ассемблера.

Таким образом, необходимой составной частью САП является подсистема, построенная на базе языка Ассемблера. Основным ее элементом является программа, называемая обычно Ассемблером, которая переводит исходные программы, написанные в символическом виде на языке Ассемблера, в программы на машинном языке ЭУМ. Ассемблер характеризуется тем, что он осуществляет трансляцию исходных программ по принципу "один к одному", т.е. одной команде языка Ассемблера соответствует одна команда системы команд ЭУМ. Информация, распечатываемая во время работы Ассемблера, образует листинг программы. В листинге представлены обе версии программы - исходная и машинная, имеется список сообщений об ошибках и другая информация, необходимая пользователям. Листинг наряду с блок-схемой программы является одним из основных документов на программу. Кроме выдачи листинга САП должна обеспечивать также вывод на печать, перфокарты, перфоленту или запись во внешнюю память такой документации на ПО, как тексты машинных программ и массивов постоянной информации в заданных форматах в числовом виде и в виде, который требуется для их записи в ПЗУ. Среди требований, которым должен удовлетворить эффективный и удобный в использовании Ассемблер, можно выделить следующие:

·   формирование программных модулей в соответствии с принятыми для системы внутреннего ПО стандартами;

·   получение машинных программ в перемещаемой форме, т.е. в форме, позволяющей разместить их в любом месте памяти ЭУМ без изменения;

·   наличие эффективных средств обнаружения ошибок и информирования о них программистов;

·   возможность выдачи в листинге программы алфавитно-упорядоченной таблицы символов, в которой перечислены все символические имена, использованные в программе, и указаны связанные с ними числовые значения;

·   наличие средств управления вертикальным размещением листинга.

В процессе работы языком Ассемблера на основе анализа написанных с его помощью программ к языку следует добавить типичные для программ внутреннего ПО макрокоманды, разработать макроязык программирования и соответствующий макроассемблер. И, наконец, на базе этого макроязыка и на основе более углубленного опыта по их программированию должны быть разработаны язык программирования высокого уровня, ориентированный на коммутационные применения, и транслятор с этого языка на машинный язык ЭУМ.

Структурными элементами САП являются так же библиотеки: библиотека исходных программ (БИП), т.е. программ, написанных на используемом языке программирования, и библиотека машинных программ (БМП), т.е. программ, полученных в результате трансляции исходных. Эти библиотеки организуются во внешней памяти, обычно на магнитных лентах или дисках. Библиотека исходных программ предназначена для хранения и корректировки текстов программ на исходном языке. При работе САП исходные программы могут вызваться из БИП либо вводится непосредственно с перфокарт или перфолент. Библиотека машинных программ предназначена для хранения текстов программ на машинном языке. После трансляции программы могут выводиться на перфокарты, перфоленту, заноситься в БМП или с помощью специальной программы-загрузчика записываться непосредственно в память для дальнейшего использования.

Следует отметить, что рассмотренная схема построения и функционирования САП отличается от обычно используемой тем, что в ней отсутствует этап редактирования связей и соответствующий структурный элемент, называемый обычно редактором связей. В большинстве САП результатом работы транслятора является программный модуль, называемый объектным модулем, который преобразуется редактором связей в загрузочный модуль. В процессе преобразования объектного модуля в загрузочный редактор связей осуществляет в этом модуле формирование команд обращения к другим программным модулям и информационным массивам.

.1 Система автоматизации отладки программ (САОП). Этапы отладки программного обеспечения АТС. Требования к САОП


Система автоматизации отладки программ используется на этапах автономной и комплексной отладки программ ЭУС. Основными задачами отладки программного обеспечения АТС является поиск и исправление допущенных при разработке программ логических и временных ошибок.

Отладка представляет собой наиболее трудоемкую и ответственную часть всего процесса разработки программного обеспечения. На отладку затрачивается свыше 50% общего времени разработки. Недостатки в проведении отладки программного обеспечения проявляются обычно на завершающих этапах разработки. Поэтому необходимо создавать и активно использовать во время разработки специальные автоматизированные системы, позволяющие повысить эффективность процесса отладки ПО АТС.

Эффективность отладки определяется эффективностью методов обнаружения и исправления ошибок.

Часть ошибок обнаруживается системой автоматизации программирования во время их трансляции. Под отладкой понимают устранение таких ошибок, которые не обнаруживаются при трансляции программ, а проявляют себя только во время их выполнения. Процесс отладки программного обеспечения АТС делится на автономную отладку и комплексную отладку.

При проведении автономной отладки обеспечивается правильность функционирования отдельных программных модулей. Автономная отладка является наименее трудоемким этапом. Она осуществляется методом выполнения некоторого количества контрольных примеров и сравнения, полученных промежуточных и окончательных (если выполнение завершилось) результатов с заданными эталонами. В случае их несовпадения производится анализ текста отлаживаемого модуля или информации о его выполнении, выявляются и исправляются ошибки, а затем процесс повторяется снова.