Материал: Программное обеспечение узла телефонной связи

Внимание! Если размещение файла нарушает Ваши авторские права, то обязательно сообщите нам

В связи с тем что процесс выдачи и контроля выполнения ППК одинаков для различных программ обработки вызова, а отличия заключаются только в содержании ППК (наборе и последовательности ПК, номерах комплектов, реле в комплектах, координатах коммутационных элементов в КС), состав программ выдачи ППК определяется не видами устанавливаемых с их помощью соединений, как состав программ обработки вызова, а выполняемыми ими в процессе выдачи ППК функциями.

Различают следующие основные программы, реализующие процесс выдачи ППК:

·   формирования ППК, которая по заявке, задающей вид разъединяемых и (или) устанавливаемых соединений и их параметры (типы и номера комплектов, координаты коммутационных элементов КС), формирует необходимую для осуществления заданных действий ППК;

·   выдачи ПК, которая поочередно выдает ПК в ПУУ из сформированной для вызова ППК;

·   контроля выполнения ПК, осуществляющая проверку правильности выполнения выдаваемых ПК соответствующими ПУУ на основе анализа состояния контрольных точек этих ПУУ.

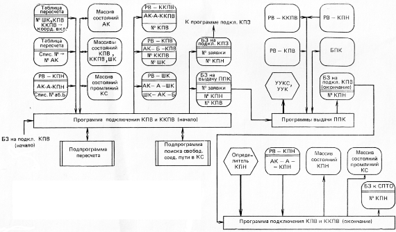
Рис.5 Состав коммутационных программ.

Состав коммутационных программ приведен на рис.5 Приведенный состав коммутационных программ относится в основном к внутристанционному вызову. Для входящего и исходящего вызовов некоторые функции реализуются с помощью специальных программ, специфичных для этих видов вызовов, в связи с тем, что одному и тому же по смыслу этапу обслуживания внутристанционного и, например, входящего вызовов соответствует работа различных типов комплектов (например, прием номера от АТСДШ может производиться во входящем комплекте соединительной линии), а также в связи с появлением новых этапов обслуживания вызова (например, этапа передачи цифр номера).

4. Последовательность выполнения коммутационных программ в процессе обслуживания вызова


Процесс обслуживания каждого конкретного вызова заключается в выполнении для него определенной последовательности коммутационных программ (КП). Различают логическую и временную последовательности выполнения КП.

4.1 Логическая и временная последовательность


Логическая последовательность выполнения КП при обслуживании какого-либо вызова определяется алгоритмом установления соответствующего соединения. При этом вид соединения, требуемый вызовом, определяется, в свою очередь, на основе анализа поступающих от вызывающего абонента (линии) входных сигналов (сигнала вызова, цифр номера вызываемого абонента). Так, при поступлении вызова от АК вызов может быть в зависимости от номера вызываемого абонента либо внутристанционным, либо исходящим. При поступлении вызова от ВКСЛ (комплекта входящей соединительной линии) вызов может быть входящим (оканчивающимся на данной станции) или транзитным (оканчивающимся на другой станции).

Конкретный вариант алгоритма установления соединения нужного вида определяется поведением вызываемого и вызывающего абонентов, состоянием необходимых комплектов и элементов КС и других факторов. Так, внутристанционное соединение может закончиться разговором абонентов либо нормальное установление соединения может быть не закончено из-за занятости или неответа вызываемого абонента, занятости нужных комплектов или элементов КС, преждевременного отбоя вызывающего абонента и других причин.

Необходимая логическая последовательность выполнения КП для конкретного вызова в конкретных условиях реализуется благодаря информационным связям между программами через рассмотренные ранее зоны памяти данных (включая и заявки), используемые несколькими программами.

Временная последовательность выполнения КП определяется их распределением по приоритетным уровням и параметрами диспетчирования (относительными приоритетами, периодами запуска, частотой запуска и т.д.) на каждом уровне и реализуется соответствующими диспетчерами.

Следует отметить, что логические последовательности выполнения КП могут быть различными для различных вызовов, в то время как временная последовательность выполнения КП не зависит от вида обслуживаемых вызовов.

Учитывая невозможность обсуждения в данном случае всего многообразия различных видов соединений и их вариантов, ограничимся рассмотрением логической последовательности выполнения КП в процессе обслуживания вызова на примере только внутристанционного соединения, заканчивающегося разговором. Будем считать также для конкретности, что данные о текущем состоянии вызова группируются в регистры по комплектам и для хранения заявок к различным программам используются индивидуальные буферы или поля заявок для каждого вида заявок.

4.2 Обслуживание внутристанционного вызова


Первым этапом обслуживания внутристанционного вызова является этап подключения КПН, который начинается с обнаружения поступления вызова с помощью программы сканирования АК (рис. 3).

Рис.6 Логическая последовательность выполнения коммутационных программ на этапе подключения КПН.

Программа сканирования абонентских комплектов последовательно опрашивает группы контрольных точек АК, включенные в определители состояния АК. Количество одновременно опрашиваемых КТ в группе, как правило, совпадает с количеством разрядов слова памяти ЭУМ. Для исключения ложных сигналов вызова от занятых или заблокированных АК программа сканирования этих комплектов использует соответствующий массив состояний. С этой целью состояние группы КТ, полученное путем опроса определителя состояний АК, сравнивается с соответствующим этой группе словом в массиве состояний АК. В результате сигнал вызова принимается только от свободных и незаблокированных АК. При обнаружении вызова от какого-либо абонентского комплекта опрашиваемой группы программа сканирования АК отмечает соответствующий комплект занятым в массиве состояний для данного типа комплектов и записывает его номер в буфер заявок (БЗ) на подключение КПН.

Процесс подключения КПН так же, как и любого другого комплекта, состоит, в общем случае, из трех последовательно выполняемых фаз:

·   начальной фазы, на которой осуществляется поиск свободного комплекта нужного типа и свободного соединительного пути в КС;

·   завершающей фазы, на которой производятся проверка установления и (или) разъединения требуемых соединений и при необходимости фиксация нового состояния комплектов и элементов КС.

Начальная и завершающая фазы реализуются программой подключения комплекта, подразделяющейся, как правило, на две части: начало подключения и окончание подключения. Фаза непосредственного выполнения подключения комплекта реализуется программами выдачи ППК.

Рассмотрим теперь более подробно программную реализацию процесса подключения КПН.

Программа подключения КПН (начало) по номеру АК, записанному в БЗ, определяет с помощью подпрограммы пересчета категорию вызывающего абонента (абонента А). Категория абонента задает тип используемого им телефонного аппарата (с дисковым или тастатурным номеронабирателем) и соответственно тип необходимого КПН, возможности пользования различными ДВО, право выхода на АМТС и другие характеристики абонента. Затем программа находит свободный КПН требуемого типа, координаты его включения в КС и свободный соединительный путь в КС между АК и выбранным КПН, используя при этом соответствующую таблицу пересчета, массивы состояния КПН и промежуточных линий КС, а также подпрограммы пересчета и поиска свободного соединительного пути в КС.

Если свободный КПН и соединительный путь найдены, то они отмечаются в соответствующих массивах занятыми и в регистр РВ-КПН, закрепленный за выбранным КПН, записываются координаты соединительного пути АК-КПН и категория абонента А, после чего формируется заявка на выдачу последовательности периферийных команд для осуществления физического соединения АК-КПН и выдачи абоненту А сигнала готовности станции.

Если свободный КПН нужного типа или свободный соединительный путь между АК и несколькими последовательно выбираемыми свободными КПН отсутствует, то формируется заявка на посылку абоненту А зуммерного сигнала занято (подключение комплекта КПЗ).

При хранении используемых программой подключения КПН таблиц пересчета во внешней памяти на МБ все функции по организации считывания с МБ необходимой информации выполняются подпрограммой пересчета, которая формирует соответствующие заявки к программе ввода-вывода для НМБ и распределяет получаемую с МБ информацию по определенным для каждого вида пересчета ячейкам или зонам памяти.

Программа формирования ППК по заявке от программы подключения КПН осуществляет поиск свободного буфера периферийных команд БПК. Если свободный БПК отсутствует, то заявка возвращается в БЗ. Если программа находит свободный БПК, то она отмечает его занятым в массиве состояний БПК на основе номера заявки и информации, содержащейся в регистре РВ-КПН, формирует ППК, необходимую для установления и (или) разъединения требуемого соединения, заносит ее в выбранный БПК и записывает заявку к программе выдачи ПК. Заявки к программе выдачи ПК хранятся в поле заявок, которое представляет собой массив, каждый разряд которого соответствует БПК, с номером, равным номеру разряда в массиве.

Программа выдачи ПК, обнаружив заявку в каком-либо разряде поля заявок, обращается по номеру этого разряда к соответствующему БПК и последовательно выдает в ПУУ записанные там ПК. Если требуемое для выполнения ПК устройство занято, то эта команда не выдается и программа пытается выдать следующую в последовательности ПК. В том случае, когда ПУУ свободно и может принять ПК, команда выдается с одновременной отметкой занятия соответствующего ПУУ в массиве состояний ПУУ, отметкой выдачи этой команды в БПК и записью заявки на контроль выполнения ПК в поле заявок. Если все команды из ППК выданы в ПУУ, то заявка на выдачу ПК для данного БПК исключается из соответствующего поля заявок. В противном случае заявка на выдачу ПК в поле заявок сохраняется до следующего цикла выполнения программы выдачи ПК.

Программа контроля выполнения ПК запускается со сдвигом по отношению к программе выдачи ПК на величину времени выполнения ПУУ выданной в него ПК. Контроль выполнения ПК основан на анализе состояний КТ ПУУ, связанных со схемами контроля ПУУ, которые проверяют правильность приема ПК, ее дешифрации и формирования необходимых выходных сигналов.

При наличии заявки от программы выдачи ПК программа контроля выполнения ПК обращается к соответствующему БПК и поочередно проверяет состояние ПК, записанных в этом буфере. Если проверяемая ПК имеет отметку б выдаче, то программа производит опрос КТ того ПУУ, в который была выдана эта команда. При нормальном выполнении выданной команды соответствующее ПУУ отмечается свободным в массиве состояний ПУУ и программа переходит к контролю выполнения следующей по порядку ПК. Если выданная ПК не выполнена ПУУ, то программа записывает заявку к определенной программе технического обслуживания, сообщая ей номер БПК и порядковый номер невыполненной ПК, после чего переходит к контролю выполнения следующей ПК в БПК.

После проверки всех ПК, содержащихся в БПК, программа исключает заявку на контроль выполнения ПК для этого буфера из поля заявок. При этом, если все ПК из БПК выполнены, то программа контроля выдачи ПК формирует заявку на выполнение программы окончания подключения комплекта, тип которого определяется номером заявки в БПК, и освобождает БПК, делая об этом отметку в массиве состояний БПК.

Программа подключения КПН (окончание) проверяет установление соединения АК-КПН путем опроса КТ КПН, состояние которой должно указывать на наличие замкнутого шлейфа АК-КПН. Необходимость такой проверки вызывается возможностью неустановления соединения даже при правильном выполнении ПК ПУУ из-за неисправности точек коммутации КС н подключающего реле КПН. Если соединение АК-КПН не установлено, то программа формирует заявку к определенной программе техобслуживания. Если требуемое соединение установлено, то программа отмечает в массиве активности КПН факт подключения КПН с указанным в исходной заявке номером. Это означает, что с данного момента могут начаться прием и обработка информации, поступающей через КТ этого КПН.

Как только абонент А получит сигнал готовности станции к набору номера, он начинает набор номера, который принимается программой сканирования КПН, программой определения межцифрового интервала и отказа от набора и программой определения задержки набора номера (рис.4).

Программа сканирования КПН последовательно опрашивает группы КТ КПН, включенные в определители состояния комплектов. Полученное состояние группы КТ КПН сравнивается с соответствующим этой группе словом массива состояния КТ КПН, отражающим состояние этих КТ на момент предыдущего опроса. При обнаружении нужного вида изменения состояния какой-либо КТ (например, изменения состояния вида "1→0") и активности соответствующего КПН программа увеличивает на единицу содержимое счетчика импульсов (СчИмп) в регистре РВ-КПН, номер которого равен номеру разряда в массиве состояний КТ КПН, изменившему свое состояние. Если соответствующим КПН принят первый импульс, то программа формирует заявку на выдачу ППК для отключения сигнала готовности станции. Результат опроса группы КТ помещается на место соответствующего ей слова в массив состояний КТ КПН, а результат сравнения текущего и предыдущего состояний этой группы КТ (сумма по модулю 2) логически суммируется с соответствующими словами массивов изменения состояний КТ КПН за время и Т3, накапливающих информацию о КТ КПН, не изменивших свое состояние соответственно за время и Т3. При этом величины и представляют собой периоды выполнения соответственно программы определения межцифрового интервала (МЦИ) и программы определения задержки набора.

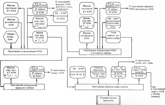
Рис.7 Логическая последовательность выполнения коммутационных программ при приёме и анализе номера.

Программа определения МЦИ и отказа от набора, получив управление, сравнивает массив изменений состояний КТ КПН, заполненный программой сканирования КПН за время к моменту текущего выполнения программы определения МЦИ, с аналогичным массивом, полученным к моменту предыдущего выполнения этой программы, после чего переписывает содержимое первого массива во второй. Если в результате сравнения оказывается, что некоторая КТ не изменила своего состояния за время 2 (300-7-500 мс), то это означает, что для соответствующего КПН имеет место ситуация межцифрового интервала (например, при состоянии КТ - "1") или отказа абонента А от продолжения набора номера (при состоянии КТ - "0").

При обнаружении МЦИ программа по номеру соответствующего разряда в исходных массивах обращается к нужному регистру РВ-КПН и переписывает содержимое СчИмп в строку регистра, используемую для хранения цифр номера, на место, определяемое содержимым счетчика цифр (СчЦ). Если анализ содержимого СчЦ показывает, что приняты все цифры номера, то программа записывает заявку в поле заявок на анализ цифр и стирает отметку об активности данного КПН для прекращения дальнейшего приема информации. Если приняты еще не все цифры номера, то программа увеличивает на единицу содержимое СчЦ.

В случае обнаружения отказа абонента А от продолжения набора программа формирует заявку на разъединение.

Программа обнаружения задержки набора номера путем сравнения массивов, аналогичных используемым программой определения МЦИ, определяет КТ КПН, не изменившие свое состояние за время 2Т 3 (20÷30 с), и формирует заявки на подключение к соответствующим абонентам КПЗ.

Программа анализа цифр номера, обнаружив заявку, по номеру соответствующего разряда в поле заявок определяет нужный регистр РВ-КПН, содержащий списочный номер вызываемого абонента (абонента Б). С помощью подпрограммы пересчета и таблицы пересчета станционного кода в номер направления программа анализа определяет требуемый вид соединения. Если вызывается абонент, включенный в данную станцию, то программа формирует заявку на подключение комплектов КПЗ и ККПВ. Если вызываемый абонент включен в другую станцию, то программа формирует заявку на установление исходящего соединения в требуемом направлении. алгоритм коммутация автоматизация телефонный

Программа подключения КПВ и ККПВ (начало) по заявке от программы анализа цифр номера обращается к регистру РВ-КПН, содержащему списочный номер абонента Б, и с помощью таблицы пересчета списочного номера абонента в номер АК и подпрограммы пересчета определяет номер АК абонента Б (рис.5).

Рис.8 Логическая последовательность выполнения коммутационных программ на этапе подключения КПВ и ККПВ.

По номеру АК-Б программа обращается к соответствующему разряду массива состояний АК и определяет свободен или занят абонент Б. Если абонент Б занят, то программа формирует заявку на подключение к АК-А комплекта КПЗ. Если абонент Б свободен, то программа, используя массивы состояний КПВ, ККПВ и ШК, находит свободные КПВ, ККПВ и ШК, определяет с помощью соответствующих таблиц пересчета координаты их включения в КС и отыскивает свободные соединительные пути в КС АК-А-ККПВ, КПВ-АК-Б, АК-А-ШК-АК-Б. Координаты и номера найденных соединительных путей в КС и комплектов заносятся программой в регистры РВ-ККПВ, РВ-КПВ и РВ-ШК, после чего формируется заявка на отключение КПН и подключение ККПВ и КПВ.