Материал: Проектирование судового измерительно-вычислительного комплекса, предназначенного для осуществления измерений навигационных параметров судна и их дальнейшей математической обработки

Внимание! Если размещение файла нарушает Ваши авторские права, то обязательно сообщите нам

Таким образом, имеем три уравнения с тремя неизвестными. По этим значениям и рассчитываются погрешности ,,.

Радиус-вектор r можно определить по углу между осью горизонтируемой платформы и направлением на горизонт:

, .

Точность спутниковой коррекции составляет десятки метров в обычном режимеработы и единицы метров в дифференциальном режиме.

Рисунок 3.11 - Определение радиус-вектора r

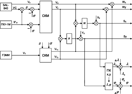
На основе вышеизложенного можно составить структурную схему представленного способа счисления с коррекцией по Glonass, изображенную на рисунке 3.12.

ИК - измеритель курса;

СКМ - синусно-косинусное множительное устройство;

И - интегратор;

ПК - преобразователь координат.

Рисунок 3.12 - Структурная схема курсоскоростного способа счисления с коррекцией по Glonass

Определение величины бокового смещения

Боковое смещение точки выхода судна на новый курс относительно точки начала поворота и линии старого курса может быть вычислено по формуле:

Как изложено ранее, из проведенных рассуждений следует, что расстояние выхода судна на новый курс равно:

D2 = l / sin ∆ψз.

По величине D2 мы можем найти, с каким радиусом при выбранном управлении осуществляется поворот:

Rт = D2 * ctg (∆ψз/2),

Следовательно, D2 = Rт / ctg (∆ψз/2).

Приравнивая полученное ранее выражение для расстояния выхода на новый курс и последнее выражение, получим:

l / sin ∆ψз = Rт / ctg (∆ψз/2),

а, l = Rт* sin ∆ψз / ctg (∆ψз/2).

Из исходных данных следует, что:

Rт = 6 кбт = 6 * 185,2 = 740,8 м.

∆ψз = 600.

Следовательно, боковое смещение судна при развороте на заданный курс

Исследование на ЭВМ параметров движения судна

Для исследования на ЭВМ параметров движения судна в ИВК используется программная среда Mathcad.

Для восшествия и отшествия в масштабе карты справедливы следующие зависимости:

,

,

где - магнитный курс;

- угол направления вектора течения, отсчитываемый от направления на географический север;

- поправка к компасному курсу, позволяющая получить истинное значение курса;

- скоростная поправка к показаниям лага для определения относительной скорости судна с учетом погрешностей лага;

uT- скорость течения;

- относительная скорость, определяемая лагом.

Рассмотрим определение скорости течения: силовое воздействие течения на корпус вызывает боковое перемещение судна, при этом судно начинает двигаться с углом сноса УС. Чтобы найти скорость течения по теореме синусов, необходимо найти угол между векторами uT и W треугольника скоростей, сторонами которого являются векторы относительной скорости судна Vo, истинной скорости судна W и скорости течения uT. Этот угол будет равен:


где

δT - курсовой угол течения;

yN - истинный курс.


Абсолютная скорость судна определяется суммой векторов ( см. рис. 3.13):

Рисунок 3.13 - Определение абсолютной скорости судна

4. Расчет надежности корреляционного лага

Надежность - это свойство изделия сохранять свою работоспособность в течение требуемого промежутка времени. При расчете надежности некоторого устройства производится анализ его схемы с целью выявления событий, приводящих к отказу изделия. При этом выявляются элементы расчета надежности (ЭРН) - составные части изделия, показатели надежности которых учитываются при расчете, и составляется структурная схема расчета надежности, в зависимости от которой выбирается метод расчета.

Уравнениями или математической моделью надежности называются формальные зависимости, связывающие искомый показатель надежности изделия с количественными показателями надежности ЭРН.

В практических расчетах наиболее часто для оценки надежности используют следующие модели.

1. Модель основного соединения  элементов, когда отказ любого элемента приводит к отказу всей системы в целом:

, ,

где  - вероятность безотказной работы системы за нормативную наработку (расчетное время );  - вероятность безотказной работы го элемента за нормативную наработку (расчетное время );  - средняя наработка системы до отказа;  - интенсивность отказов го элемента.

В частном случае, при применении экспоненциального закона ,при :

,

,

где  - интенсивность отказов системы.

. Модель резервного соединения элементов, когда отказ только всех элементов приводит к отказу всей системы: [2]

,

,

где  - вероятности отказа системы и го элемента соответственно за нормативную наработку.

В данном курсовом проекте производится расчет надежности аналоговой части корреляционного лага SAL-840, работающей в режиме “Калибровка”.

Анализ функциональной схемы индукционного лага в данном режиме показывает, что большинство элементов аналоговой части могут быть описаны моделью последовательного соединения элементов расчета надежности. В состав аналоговой части индукционного лага входят резисторы R20, R21, R22, с помощью которых дискретно изменяется коэффициент усиления предварительного усилителя (прибор 29). Данные резисторы при расчете надежности могут быть описаны моделью параллельного соединения, поскольку при выходе из строя одного из них схема может работать при переключении на другой резистор.

Структурная схема расчета надежности приведена на рисунке 4.1.

Рисунок 4.1 - Структурная схема расчета надежности

Расчет надежности аналоговой части индукционного лага SAL-840 сводится к определению вероятности безотказной работы системы при заданном времени работы лага .

Расчет производится в следующем порядке.

1) Определяются конфигурация схемы аналоговой части SAL-840 при работе в режиме “Калибровка”.

2)Определяются типы и количество  элементов, отказ которых приводит к отказу всей системы (последовательное соединение на схеме расчета надежности).

) Определяются типы и количество  элементов, обеспечивающих резервирование функций системы.

) По справочным данным [2] определяется интенсивность отказов каждого элемента .

) Рассчитывается вероятность безотказной работы элементов параллельного соединения.

Интенсивность отказов резистора .

Вероятность безотказной работы параллельного соединения резисторов R20-R22

.

6) Для каждого типа последовательно соединенных элементов рассчитывается вероятность безотказной работы .

) Рассчитывается вероятность безотказной работы всей системы .

) Интенсивность отказов всей схемы

.

) Среднее время безотказной работы

.

Расчет надежности приведен в таблице 4.1.

Таблица 4.1 - Расчет надежности

Индекс элемента на схеме

Наименование

Количество

Интенсивность отказов Вероятность безотказной работы


1

Источник переменного напряжения

1

10,9

0,991

2

Источник постоянного напряжения

1

13,6

0,989

3

Переключатель

1

3

0,998

4

Реле

1

11,25

0,991

5

Контакты реле

4

2,75

0,991

6

Конденсаторы

5

0,35

0,999

7

Усилители

6

27,75

0,875

8

Резисторы

11

0,5

0,996

9

Потенциометры

5

10,65

0,958

10

Электронные ключи

4

11,25

0,965

11

Электрические фильтры

2

4,75

0,992

12

Обмотки трансформаторов

3

0,145

1

13

Нуль-орган

1

3,1

0,998

14

Параллельное соединение

-

-

1

-

Аналоговая часть SAL-840

-

-

0,765


Заключение

навигационный сигнал судно

В данном курсовом проекте произведён расчет и проектирование судового измерительно-вычислительного комплекса, предназначенного для измерения навигационных параметров судна, математической обработки полученной информации и предоставления судоводителю данных о глубине в районе местоположения судна, его скорости, сносе под воздействием ветра и течения, курсе, а также ортодромических и географических координатах. Информация о скорости судна вводится от корреляционного лага. Для осуществления счисления пути используется информация от геоэлектромагнитного измерителя скорости.

С целью увеличения точности счисления координат местоположения судна в состав измерительно-вычислительного комплекса введена система коррекции Glonass.

В курсовом проекте был произведен расчет пьезоэлектрического гидроакустического преобразователя эхолота, рассчитаны характеристики приемопередающего тракта, разработаны структурные схемы системы счисления координат судна курсоскоростным методом, системы коррекции по данным ИСЗ, общая схема измерительно- вычислительного комплекса. Также был произведен расчет аналоговой части корреляционного лага, работающей в режиме “Калибровка”. В качестве прототипа для расчета надежности использовалась аналоговая часть лага SAL-840.

Данный измерительно-вычислительный комплекс удовлетворяет всем предъявляемым к таким системам требованиям, что подтверждается соответствующими проверочными расчетами.

Проектирование данного измерительно-вычислительного комплекса производилось с использованием современных средств вычислительной техники и систем автоматизированного проектирования.

Список использованной литературы

1. Антонов Е.К. Оформление учебных текстовых и графических документов. Методические указания. - Николаев.: УГМТУ, 1989 г.

2. Астахов В.С. Оценка надежности судовых механизмов при проектировании. - Л.: Судостроение, 1979 г.

3. Балашков И.В., Гончаров И.И. Геоэлектромагнитные измерители течений на ходу судна. - Л.: Судостроение, 1970 г. - 175 с.

4. Виноградов К.А. Абсолютные и относительные лаги . - Л.: Судостроение, 1990 г.

5. Справочник по гидроакустике/ А.П. Евтютов, А.Е. Колесников, Е.А. Корепин и др. - 2-е изд., перераб. и доп. - Л.: Судостроение. - 552 с.

6. Судовые эхолоты. - Л.: Судостроение, 1982 г. - 232 с.

7. Хребтов А.А. Судовые измерители скорости. - Л.: Судостроение, 1978 г. - 285 с.

8. Федоров А.А. Методические указания по курсовому и дипломному проектированию по курсу "Судовые приборы и информационно-вычислительные комплексы" - Николаев: УГМТУ, 1996. 73 с.

9. Смирнов Е.Л., Яловенко А.В., Воронов В.В. Технические средства судовождения. Теория: учебник для вузов. СПб.:Элмор, 1996 - 544 с.

10.Смирнов Е.Л., Яловенко А.В., Перфильев В.К., Воронов В.В., Сизов В.В. Технические средства судовождения. Том 2. Конструкция и эксплуатация: учебник для вузов. СПб.:Элмор, 2000 - 656 с.

11.Морская навигационная техника. Справочник. Под ред. Е.Л. Смирнова - СПб.:Элмор, 2002 - 224 с.