Материал: Проектирование продукта, стоимостной анализ при проектировании продукта

Внимание! Если размещение файла нарушает Ваши авторские права, то обязательно сообщите нам

Потребительская стоимость товара - полезность вещи (способность удовлетворять ту или иную человеческую потребность), соотнеснная к затратам на эту полезность.

ФСА конкретного объекта на предприятии проводит так называемая временная рабочая группа. В ее состав входят: конструктор, технолог, инженер-исследователь, опытные рационализаторы, а также изобретатели со стороны. Руководит группой инженер-организатор ФСА, прошедший специальнцю подготовку по применению метода. Работа ведется по определенному плану, включающему 7 этапов.

1. Подготовительный этап

Выбор объекта ФСА, утверждение состава временной рабочей группы, сроки проведения работ. ФСА - метод универсальный. Его можно использовать для решения самых разнообразных задач: снижения себестоимости продукции, транспортных расходов, повышения производительности труда, замены дефицитных и дорогостоящих материалов, сокращение и ликвидация брака.

2. Информационный этап

Основной задачей этапа является сбор, систематизация и всестороннее изучение информации об объекте и его аналогах. Сбор данных: о рекламациях, браке, рассмотрение отклоненных рациональных предложений, перечень основных потребителей, составление опросных листов для запроса данных у них.

. Аналитический этап

Анализ функций объекта, узлов, деталей, распределение их по значимости: основные, вспомогательные, ненужные. Здесь вскрываются резервы исследуемой конструкции или технологии. Для сложных объектов после выявления всех функций и разделения их на указанный выше группы, строится функциональная модель и определяется значимость каждой функции.

. Творческий этап

Главная цель - выявить возможно большее количество идей для технического решения поставленных задач. Используют: конференцию идей, метод вопросов и ответов, аналогию, поэлементный экономический анализ, инверсию и т.п. На этом этапе получают список решений.

На последующих этапах ФСА последовательно отбираются и внедряются наиболее эффективные решения.

. Исследовательский этап

Конструкторская и технологическая проработка большинства идей и предложений. Выполнение расчетов ориентировочной стоимостной оценки этих идей.

. Рекомендательный этап

Рассмотрение рекомендаций и предложений временной группы на административно-техническом уровне (тех. совет, НТС предприятия, совещание у главного инженера и т.п.).

. Этап внедрения

Выпуск и утверждение сетевого графика, составление плана мероприятий, выпуск приказа директора и т.п.

Заканчиваются работы по ФСА оценкой экономической эффективности внесенных предложений.

Пример. Изготовление корпуса электронного прибора. Первоначально он изготавливался фрезерованием из прямоугольной заготовки сплава алюминия. Такой способ связан с большим расходом металла и длительным временем обработки. Список решений: 1 - изготовление корпуса точным литьем, 2 - сварка корпуса из плоских элементов, 3 - изготовление заготовки с технологическим припуском, например, методом жидкой штамповки с последующим фрезерованием. Внедрен последний метод, дающий наибольший технический эффект при высоком качестве изделия.

Раздел 2. Расчетная часть

. Выполнить календарное планирование технической подготовки к выпуску нового изделия с использованием сетевого графика.

Исходные данные.

Изделие состоит из трех узлов, которые предполагается изготовить своими силами: Генератор (Г), Коробка передач (КП) и Система запуска (СЗ), и одного покупного комплектующего узла, который предполагается закупать у сторонней организации (время поставки - 7 недель).

Табл.1

Название работ

Продолжительность этапов, (недель)


Г

КП

СЗ

Разработка технического задания и составление эскизного проекта

6

Составление технического проекта

5

6

7

Составление рабочего проекта

5,9

8,9

4,4

Составление проекта оснастки

5

7,4

2,5

Изготовление оснастки

3,3

4,9

2,5

Изготовление опытного образца

6

4

7

Испытание опытного образца

7

9

3

Подготовка к сборке

5

4

6

Сборка опытного образца изделия

4

Испытание опытного образца изделия

7

Внесение изменений по результатам испытаний

4

Освоение массового производства

10


Трудоемкость работ по узлам Г, КП и СЗ на этапах РП, ПО, ИО соотносятся как 2:3:1,5. Численность каждого подразделения в пределах 2÷20 человек.

Количество деталей в одном изделии:

Табл.2

Вариант

Количество деталей в изделии, (шт.)


Крупные

Средние

Мелкие

13

80

115

150


Общие затраты времени на выполнение указанных видов работ, в пересчете на одну деталь, при условии, что изделие разделено условно на крупные (К), средние (С) и мелкие (М) детали.

Табл.3

Название работ

Затраты времени на деталь, (час.)


Инженеры

Техники (для 3 этапа-рабочие)


К

С

М

К

С

М

1. Составление рабочего проекта

14

11

8

13

7,5

6,2

2. Составление проекта оснастки

12

10

6

12

11

5

3. Изготовление оснастки

7

6

5

18

15

10


1. Составление рабочего проекта.

ИТР расчет трудоёмкости.

Титр=∑ni*ti=80*14+115*11+150*8=3585н-ч= =3585*4/8,5*22=76,7нед.

Г=76,7*2/(2+3+1,5)=23,6нед.

КП=76,7*3/(2+3+1,5)=35,4нед.

СЗ=76,7*1,5/(2+3+1,5)=17,7нед.

Инженеры-конструкторы:

Тг=23,6нед., Числ=2÷20чел.

Численность=4 человека.

Дитр= 23,6/4=5,9нед.

Ткп=35,4нед., Числ=2÷20чел. (=4 чел.)

Дитр= 35,4/4=8,9нед.

Тсз=17,7нед., Числ=2÷20чел. (=4 чел.)

Дитр= 17,7/4=4,4нед.

Расчет трудоемкости техников

Ттех = ∑ni * ti = 80 * 13 + 115 * 7,5 + 150*6,2 = 2832,5 н-ч = 2832,5 * 4/8,5 * 22=60,6нед.

Г=60,6*2/6,5=18,6 нед

КП=60,6*3/6,5=28 нед

СЗ=60,6*1,5/6,5=14 нед

Численность техников=18,6/5,9=3,2 чел

Численность техников принятая = 4 чел

Кзагрузки тех = 3,2/4=0,8

2. Составление проекта оснастки

Расчет трудоемкости ИТР

ТИТР = ∑ni*ti = 80*12+115*10+150*6= 3010 н-ч

ТИТР = 3010*4/ 8,5*22=64,4 нед

Г=64,4*2/ 6,5=19,8 нед

КП=64,4*3/6,5=29,7 нед

СЗ=64,4*1,5/6,5=14,9 нед

Инженеры-конструкторы:

Тг=19,8нед., Числ=2÷20чел. (=4 чел.)

Дитр= 19,8/4=5нед.

Ткп=29,7нед., Числ=2÷20чел. (=4 чел.)

Дитр= 29,7/4=7,4нед.

Тсз=14,9нед., Числ=2÷20чел. (=4 чел.)

Дитр=14,9/4=3,7нед.

Расчет трудоемкости техников

Ттех=80*12+115*11+150*5=2975н-ч

Ттех=2975*4/8,5*22=63,6нед.

Г=63,6*2/(2+3+1,5)= 19,6нед.

КП=63,6*3/(2+3+1,5)=29,3нед.

СЗ=63,6*1,5/(2+3+1,5)=14,7нед.

Чтех=19,6/5=3,92чел.

Чтех.прин=4чел.; Кз.тех=3,92/4=0,98

3. Изготовление оснастки

ИТР расчет трудоёмкости.

Титр=∑ni*ti=80*7+115*6+150*5=2000н-ч

Титр =2000*4/8,5*22=42,8нед.

Г=42,8*2/(2+3+1,5)=13,2нед.

КП=42,8*3/(2+3+1,5)=19,7нед.

СЗ=42,8*1,5/(2+3+1,5)=9,9нед.

Инженеры-конструкторы:

Тг=13,2нед., Числ=2÷20чел. (=4 чел.)

Дитр= 13,2/4=3,3нед.

Ткп=19,7нед., Числ=2÷20чел. (=4 чел.)

Дитр= 19,7/4=4,9нед.

Тсз=9,9нед., Числ=2÷20чел. (=4 чел.)

Дитр= 9,9/4=2,5нед.

Расчет трудоемкости рабочих

Траб=80*18+115*15+150*10=4665н-ч

Траб =4665*4/8,5*22=99,8 нед.

Г=99,8*2/(2+3+1,5)=30,7нед.

КП=99,8*3/(2+3+1,5)=46,1нед.

СЗ=99,8*1,5/(2+3+1,5)=23нед.

Чраб=30,7/(5÷8,5)=30,7/6,75 = 4,5 чел.

Чраб.прин=5чел.; Д=30,7/5=6,1нед.

Табл.4. Продолжительность, нед.


Г

КП

СЗ

Составление рабочего проекта

5,9

8,9

4,4

Составление проекта оснастки

5

7,4

3,7

Изготовление оснастки

3,3

4,9

2,5


2. Провести оптимизацию сетевого графика. Рассчитать резервы времени для выполнения всех видов работ. Нанести их на сетевой график и в отдельную таблицу.

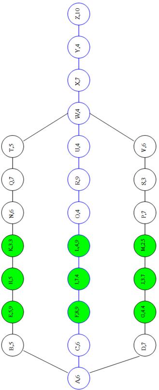
Сетевой график показывает последовательность работ, которые должны быть выполнены в рамках любого проекта, в том числе и проекта перехода на новую продукцию.

В таблице 5 содержатся необходимые для построения сетевого графика исходные данные.

Табл.5

Операция (работа)

Обозначения

Ближайший предыдущий элемент

Продолжительность в неделях

1. Разработка ТЗ и составление ЭП

A

6

2. Составление технического проекта -Г -КП -СЗ

B C D

A A A

5 6 7

3. Составление рабочего проекта -Г -КП -СЗ

E F G

B C D

5,9 8,9 4,4

4. Составление проекта оснастки -Г -КП -СЗ

H I J

E F G

5 7,4 3,7

5. Изготовление оснастки -Г -КП -СЗ

K L M

H I J

3,3 4,9 2,5

6. Изготовление опытного образца -Г -КП -СЗ

N O P

K L M

6 4 7

7. Испытание опытного образца -Г -КП -СЗ

Q R S

N O P

7 9 3

8. Подготовка к сборке  -Г -КП -СЗ

T U V

Q R S

5 4 6

9.Сборка ОО изделия

W

T,U,V

4

10.Испытание ОО изделия

X

W

7

11.Внесение изменений в результате испытаний

Y

X

4

12.Освоение массового производства

Z

Y

10


Сетевой график


S1=6+5+5,9+5+3,3+6+7+5+4+7+4+10=68,2 нед.=6+6+8,9+7,4+4,9+4+9+4+4+7+4+10=75,2 нед.=6+7+4,4+3,7+2,5+7+3+6+4+7+4+10=64,6 нед.ср=(68,2+75,2+64,6)/3=69,3нед

Резерв S1=1,1нед

Резерв S3=4,7нед

Анализ сетевого графика

Для каждой работы проекта рассчитывается резерв времени ее выполнения, рассчитанный по зависимости (LF-LS-длительность). Расчет оформляем в таблице.

Табл.6 Расчет резерва времени выполнения работ

Работа

Длительность, недель

ES

EF

LS

LF

Резерв, недель

A

6

0

6

0

6

0

B

5

6

11

13

18

7

C

6

6

12

6

12

0

D

7

6

13

16,6

23,6

10,6

E

5,9

11

16,9

18

23,9

7

F

8,9

12

20,9

20,9

0

G

4,4

13

17,4

23,6

28

10,6

H

5

16,9

21,9

23,9

28,9

7

I

7,4

20,9

28,3

20,9

28,3

0

J

3,7

17,4

21,1

28

31,7

10,6

K

3,3

21,9

25,2

28,9

32,2

7

L

4,9

28,3

33,2

28,3

33,2

0

M

2,5

21,1

23,6

31,7

34,2

10,6

N

6

25,2

31,2

32,2

38,2

7

O

4

33,2

37,2

33,2

37,2

0

P

7

23,6

30,6

34,2

41,2

10,6

Q

7

31,2

38,2

38,2

45,2

7

R

9

37,2

46,2

37,2

46,2

0

S

3

30,6

33,6

41,2

44,2

10,6

T

5

38,2

43,2

45,2

50,2

7

U

4

46,2

50,2

46,2

50,2

0

V

6

33,6

39,6

44,2

50,2

10,6

W

4

50,2

54,2

50,2

54,2

0

X

7

54,2

61,2

54,2

61,2

0

Y

4

61,2

65,2

61,2

65,2

0

Z

10

65,2

75,2

65,2

75,2

0

Сетевой график

Оптимизация сетевого графика.

Оптимизация сетевого графика состоит в устранении следующих противоречий:

критический путь, который создает риск невыполнения проекта в срок;

относительно избыточные ресурсы, принятые для использования на работах, не относящихся к критическому пути, и имеющих соответствующий резерв времени.

Оптимизация, таким образом, исключает использование дополнительных резервов, и базируется на перераспределении ресурсов, уже запланированных к использованию в работах первого варианта сетевого графика.

Цели оптимизации:

1.  Сокращение продолжительности всего проекта при сохранении критического пути (прежнего или вновь возникшего).

2.      Сохранение продолжительности проекта без изменения или его незначительное сокращение, и одновременное исключение критического пути (создание резерва времени для работ, ранее относящихся к критическому пути).

1. Составление рабочего графика(СЗ)

Читр=4-1=3чел.

Дитр=17,7/3=5,9нед

Для работ параллельно выполняемых техниками.

Чтех=СЗтех/5,9=14/5,9=2,4 чел.

Чтех.прин=3чел.; Кз.тех=2,4/3=0,8

2. Составление рабочего графика(КП)

Читр=4+1+1=6чел.

Дитр=35,4/6=5,9нед

Для работ параллельно выполняемых техниками.

Чтех=КПтех/5,9=28/5,9=4,7чел

Чтех.прин=5чел.; Кз.тех=4,7/5=0,94

3. Составление рабочего графика(Г)

Читр=4-1=3чел.

Дитр=23,6/3=7,9нед

Для работ параллельно выполняемых техниками.

Чтехтех/7,9=18,6/7,9=2,4чел

Чтех.прин=3чел.; Кз.тех=2,4/3=0,8

4.Составление проекта оснастки(СЗ)

Читр=4-2=2чел.

Дитр=14,9/2=7,5нед

Для работ параллельно выполняемых техниками.

Чтех=СЗтех/7,5=14,7/7,5=2чел

Чтех.прин=2чел.; Кз.тех=2/2=1

5.Составление проекта оснастки(КП)

Читр=4+2=6чел.

Дитр=29,7/6=5нед

Для работ параллельно выполняемых техниками.

Чтех=КПтех/5=29,3/5=5,9чел

Чтех.прин=6чел.; Кз.тех=5,9/6=0,98

Сетевой график после оптимизации


S1=6+5+7,9+5+3,3+6+7+5+4+7+4+10=70,2нед=6+6+5,9+5+4,9+4+9+4+4+7+4+10=69,8нед=6+7+5,9+7,5+2,5+7+3+6+4+7+4+10=69,9недср=(70,2+69,8+69,9)/3=70нед

Резерв S2=70-69,8=0,2нед

S3=70-69,9=0,1 нед.

3. Рассчитать смету затрат на составление рабочего проекта, составления проекта оснастки и изготовление оснастки из условия, что изделие разделено условно на крупные (К), средние (С) и мелкие (М) детали

Работа ведется 22 рабочих дня в месяц по 8,5 часов. Средний оклад ИТР составляет 11500 руб., техников - 9800 руб. в месяц, рабочих - 82 руб. за один нормо-час. Дополнительная заработная плата - 12% от основной зарплаты. Косвенные расходы конструкторского бюро - 80% от основной зарплаты основных работников, а косвенные расходы инструментального цеха, в котором изготавливается оснастка - 200% от основной зарплаты производственных рабочих.