Материал: природный газ среднего состава

Внимание! Если размещение файла нарушает Ваши авторские права, то обязательно сообщите нам

СПБГУАП группа 4736 https://new.guap.ru/i03/contacts

МПа поступает на очистку от диоксида углерода и остаточного количества монооксида углерода.

Вышерассмотренная технологическая схема является энерготехнологической, так как наряду с технологическим газом производит энергию в виде пара высокого давления, получаемого посредством использования ряда котлов-утилизаторов и конвективной части трубчатой печи.

4. Конверсия метана в синтез-газ (СО+Н2+СО2) для получения метанола

Синтез метанола в промышленности в настоящее время проводится из синтез-газа, в состав которого входят водород, монооксид углерода и диоксид углерода. Основными реакциями синтеза метанола являются:

СО + 2Н2 ↔ СН3ОН (20)

∆Н = - 90,8 кДж

СО2 + 3Н2 ↔ СН3ОН + Н2О

(21) ∆Н = - 49,6 кДж

Поэтому для конверсии природного газа с целью получения синтез -газа реализуют пароуглекислотную конверсию метана по реакциям (1) и (2):

СН4 + Н2О (пар) ↔ СО + 3Н2

(1)

СН4 + СО2 ↔ 2СО + 2Н2

(2)

Выбор исходного соотношения СН42О:СО2 = 1:3,3:0,24 обусловлен необходимостью получения синтез-газа определенного состава по водороду и оксидам углерода.

Так как содержащиеся в природном газе серусодержащие соединения являются каталитическими ядами для катализаторов синтеза метанола, то, как и в рассмотренном выше процессе конверсии метана для получения азотоводородной смеси, необходима стадия гидрирования сернистых

23

СПБГУАП группа 4736 https://new.guap.ru/i03/contacts

соединений с последующим сорбционным поглощением образовавшегося сероводорода.

Необходимо отметить, что в данном случае в качестве гидрирующего агента используется не азотоводородная смесь (авс), а водород.

В этом варианте конверсии метана применяется тот же

никельсодержащий катализатор Ni/α-Al2O3, селективно ускоряющий реакции

(1) и (2).

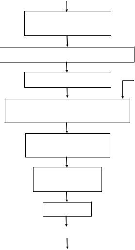
4.1.Функциональная схема конверсии метана в синтез-газ для получения метанола

Природный газ

Компрессия (до 3 МПа) и подогрев

Н2 Гидрирование (Аl-Co-Мо кат., 400 0C)

Адсорбция Н2S на ZnO

Пароуглекислотная конверсия СН4 Водяной пар + СО2 (Ni/α-Al2O3 кат., 850-870 0C)

Получение пара в котле утилизаторе

СН 4 + воздух на обогрев трубчатой печи

Охлаждение и конденсация

Сепарация Вода

Синтез-газ (СО+Н2+СО2)

Получение метанола

24

СПБГУАП группа 4736 https://new.guap.ru/i03/contacts

4.2. Технологическая схема конверсии метана в синтез-газ для получения метанола

Рис.6. Технологическая схема конверсии метана в синтез-газ для получения метанола:

1 – турбокомпрессор, 2 – подогреватель природного газа, 3 – реактор гидрирования сернистых соединений, 4 – адсорбер, 5 – трубчатый конвертор, 6 – котел-утилизатор, 7 – теплообменник, 8 – холодильник-конденсатор, 9 - сепаратор.

Природный газ сжимается турбокомпрессором 1 до давления 3 МПа, подогревается в подогревателе 2 за счет сжигания в межтрубном пространстве природного газа и направляется на сероочистку в аппараты 3 и 4, где последовательно осуществляется каталитическое гидрирование органических соединений серы и поглощение образующегося сероводорода адсорбентом на основе оксида цинка. После этого газ смешивается с водяным паром и диоксидом углерода направляется в трубчатый конвертор 5, где на никелевом катализаторе происходит пароуглекислотная конверсия при температуре 850 - 870 0С. Теплоту, необходимую для конверсии, получают в результате сжигания природного газа в специальных горелках,

расположенных в межтрубном пространстве печи. Конвертированный газ поступает в котел-утилизатор 6, где охлаждается до 280-290 0С. Затем теплоту газа используют в теплообменнике 7 для подогрева питательной воды, направляемой в котел-утилизатор. Пройдя воздушный холодильник 8 и

25

СПБГУАП группа 4736 https://new.guap.ru/i03/contacts

сепаратор 9, в котором отделяют сконденсировавшуюся воду, газ охлаждается до 35 – 40 0С.

Полученный конвертированный газ идет на получение метанола.

5. Элементы энерготехнологической системы в процессах конверсии метана

Энерготехнологическая система (ЭТС) сочетает производство химической продукции с одновременным получением энергии. При этом уменьшается количество неутилизированного тепла и улучшаются экономические показатели процесса.

Структура ЭТС включает оборудование, в котором осуществляется целевое химическое превращение, систему выделения товарного продукта, а также жестко связанные с ними узлы преобразования энергии: высокотемпературные печи, генераторы водяного пара – паровые котлы (котлы-утилизаторы), теплообменники (рекуператоры тепла), турбогенераторы, турбокомпрессоры и т. п.

Энергия, производимая одновременно с товарным продуктом, может быть использована как на данном производстве, так и передана стороннему потребителю. К ЭТС следует отнести производства аммиака и метанола, включающие в себя агрегаты конверсии метана.

Первым элементом ЭТС в процессе как паровой, так и пароуглекислотной конверсии метана является трубчатая печь, в которой горячие дымовые (топочные) газы - продукты сгорания метана, поступают в конвективную камеру трубчатой печи (рис.3), где помещен блок теплоиспользующего оборудования. Блок включает в себя подогреватели парогазовой смеси, воздуха, топливного газа, а также пароперегреватель для получения перегретого пара с параметрами 10 МПа и 440 °С, который используется для привода газовых компрессоров.

Ко второму элементу ЭТС следует отнести котлы-утилизаторы (паровые котлы), в которых утилизируется тепло горячих реакционных газов.

На рис. 7 приведен один из вариантов котла-утилизатора.

26

СПБГУАП группа 4736 https://new.guap.ru/i03/contacts

Рис.7. Котел-утилизатор:

1─ входная камера, 2 ─ лазы, 3 ─ выходная камера, 4 ─ испарительные трубки, 5 ─ предохранительный клапан, 6 ─ паросборник, 7 ─ трубки насыщенного пара, 8 ─ пароперегреватель.

Горячие реакционные газы поступают в испарительные трубки 4 котла-утилизатора, в межтрубное пространство которого поступает питательная вода. Образующийся пар по трубкам 7 поступает в пароперегреватель 8 и оттуда направляется потребителю.

В технологической схеме конверсии метана для получения азотоводородной смеси горячий конвертированный газ из шахтного конвертора 13 (рис.2) с температурой около 1000 0С последовательно проходит паровые котлы 14 и 16 (рис.2), отдавая свою энергию пару и охлаждаясь в теплообменнике 18, нагревает питательную воду, поступающую из подогревателя 7 трубчатой печи (рис.2).

В противотоке к реакционным газам питательная вода последовательно нагревается в подогревателе питательной воды 7 трубчатой печи (рис.2), теплообменнике 18, испаряется в паровых котлах 16 и 14, и полученный при этом водяной пар после перегрева до 10 МПа и 440 °С в пароперегревателе 8 трубчатой печи (рис. 2) отводится потребителю.

27