Материал: Приготовление сложного горячего жареного блюда из птицы

Внимание! Если размещение файла нарушает Ваши авторские права, то обязательно сообщите нам

Микробиологические показатели блюда «Котлеты рубленные из птицы» должны соответствовать требованиям СанПиН 2.3.2.1078-01, индекс 1.9.15.12.

.        Пищевая ценность

Пищевая ценность блюда «Котлеты рубленные из птицы» на выход продукта 80 г

Вес продукта

Белки, г

Жиры, г

Углеводы, г

Калорийность, ккал

80г

17,1

12,0

16,6

233,3


.3 Обоснование расчета пищевой ценности блюда

Таблица 5

Физико-химические показатели блюда «Котлета по-киевски»

Наименование показателя

Норма

Массовая доля сухих веществ, % (не менее)

29

Массовая доля жира, % (не менее)

23

Массовая доля соли, % (не более)

1

Масса одного изделия, г

295

Температура выпуска изделия с предприятия

+650С

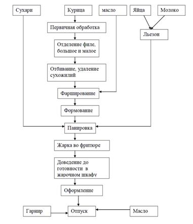
Блюда из филе птицы приготовляют по заказу, так как при хранении ухудшается их качество. Срок реализации блюда при хранении на мармите или горячей плите не более 1 часа с момента окончания технологического процесса.

Определение пищевой ценности блюда «Котлета по-киевски»

Витамины требуются организму в очень небольших количествах. Организм человека не синтезирует в недостаточном количестве и поэтому должен получать их в готовом виде, в основном с пищей.

Минеральные вещества, поступающие в организм человека с продуктами, играют значительную роль в формировании костей, процессах кроветворения, поддерживают на определенном уровне осмотическое давление и кислотно-щелочное состояние крови, являются составной частью секретов, гормонов.

Таблица 6

Содержание витаминов в блюде

Наименование показателя

Содержание питательных веществ на 295 грамм блюда

Содержание питательных веществ на 100 грамм блюда

B1, мг

1,365

0,463

B2, мг

0,5087

0,187

Ca, мг

206,5775

70,026

Fe, мг

17,1523

5,814


Пищевые рационы и отдельные пищевые продукты оцениваются не только по содержанию в них необходимых человеческому организму пищевых веществ, но и по энергетической ценности, характеризуемой энергией, которая может быть выделена этим рационом или 100 г определенного продукта в процессе его усвоения организмом человека

Таблица 7

Энергетическая ценность «котлеты по-киевски»

Продукты

Кол-во грамм

Белки

Жиры

Углеводы

Энергетическая ценность, ккал



В 100 г

В продукте

В 100 г

В продукте

В 100 г

В продукте


Курица

90

14,73

13,26

2

1,8

0,4

0,36

578,6

Масло сливочное

30

0,5

0,15

82,5

24,75

0,8

0,24


Яйца

10

12,7

1,27

11,5

1,15

0,7

0,07


Хлеб пшеничный

25

7,9

1,98

1

0,25

48,3

12,08


Кулинарный жир

15

0

0

99,7

14,96

0

0


Масло сливочное

10

0,5

0,05

82,5

8,25

0,8

0,08


Всего



16,71


51,16


12,83



Энергетическая ценность 1 порции:

Б (16,71х4)+Ж(51,16х9)+У(12,83х4)=66,84+460,44+51,32 =578,6 ккал

,6х4,18 = 2418,55 кДж

Энергетическая ценность 100г продукта:

,6/295х100 = 196,14 ккал

,14х4,18 = 819,87 к Дж

горячий жареный птица приготовление

2.4 Составление технологической схемы на блюдо



Заключение

К сельскохозяйственной птице относят тушки кур, гусей, индеек, уток, цесарок, цыплят и утят. Поскольку мясо птицы содержит в достаточном количестве белки, минеральные вещества, жиры, экстрактивные вещества, витамины РР, А, D и группы В, то является очень полезным для организма человека.

Мышечная ткань сельскохозяйственной птицы имеет мелковолокнистое строение, с содержанием коллагена и эластина вдвое меньшим, чем, например, в говядине. Жир их имеет низкую температуру плавления, именно из-за этого происходят такие большие потери по массе при ее жарке.

Для приготовления сложных горячих жареных блюд из птицы, в первую очередь необходимо следить за качеством продуктов, входящих в их состав. Ведь если они не будут соответствовать всем необходимым органолептическим, физико-химическим и микробиологическим показателям, то и готовое блюдо будет не пригодно для реализации. И это касается не только качества полуфабрикатов из мяса птицы, но и всех продуктов, входящих в рецептуру готового блюда, а также гарнира.

В своей курсовой работе, я проанализировала блюдо «Котлета по-киевски» и на основании теоретической части работы, можно сделать вывод, о том, что сырье для его приготовления должно соответствовать определенным требованиям:

ü   Курица ГОСТ Р 52702-2006.

ü  Масло сливочное ГОСТ Р 52969-2008.

ü  Яйца ГОСТ Р 52121-2003.

ü  Хлеб пшеничный ГОСТ 27842-88.

ü  Кулинарный жир ГОСТ 28414-89.

Что касается требований к реализации данного блюда, то в первую очередь готовая продукция должна вызывать аппетит, блюдо золотистого цвета, мягкое, сочное, с хрустящей корочкой. При отпуске на порционное блюдо или тарелку можно положить простой гарнир, например, картофель жареный во фритюре. Или же использовать сложный, состоящий из 3-4 видов овощей: картофель, жаренный во фритюре соломкой, зеленый горошек, стручки фасоли, цветную капусту, рядом - крутон из пшеничного хлеба, на него укладывают готовую котлету, поливают её маслом. Гарнир также можно положить в корзиночки.

Список использованных источников

.        ГОСТ Р 52702-2006 Мясо кур (тушки кур, цыплят, цыплят-бройлеров и их части). Технические условия

2.      Единые санитарно-эпидемиологические и гигиенические требования к товарам, подлежащим санитарно-эпидемиологическому надзору (контролю) (с изменениями на 15 января 2013 года)

3.      N 29-ФЗ «О качестве и безопасности пищевых продуктов (с изменениями на 19 июля 2011 года)» от 2 января 2000 года

4.      Анфимова Н.А. Кулинария: учеб. пособие для нач. проф. образования / Н.А.Анфимова. - 2-е изд., стер. - М.: Издательский центр «Академия», 2008. - 352 с.

5.      Васюкова А.Т., Пивоваров В.И., Пивоваров К.В. Организация производства и управление качеством продукции в общественном питании. Учебное пособие. - М.: Издательско-торговая корпорация "Дашков и Ко", 2006. - 296 с.

.        Ковалев Н.И., Куткина М.Н., Кравцова В.А. Технология приготовления пищи. Под редакцией доктора технических наук, проф. М. А. Николаевой. - М.: Омега-Л, 2003. - 467 с.

.        Профессия повар. Учебное пособие. Барановский В. А. Издательство - Современная школа, 2006г. - 244с.

.        Радченко Л.А. Организация производства на предприятиях общественного питания. Учебник. - Ростов н/Д: Феникс, 2006. - 352 с.

.        Тимофеева В.А. Товароведение продовольственных товаров. Издательство: Ростов на Дону, 2005. - 416 с.

.        Значение блюд из птицы в питании человека - #"864076.files/image007.gif">