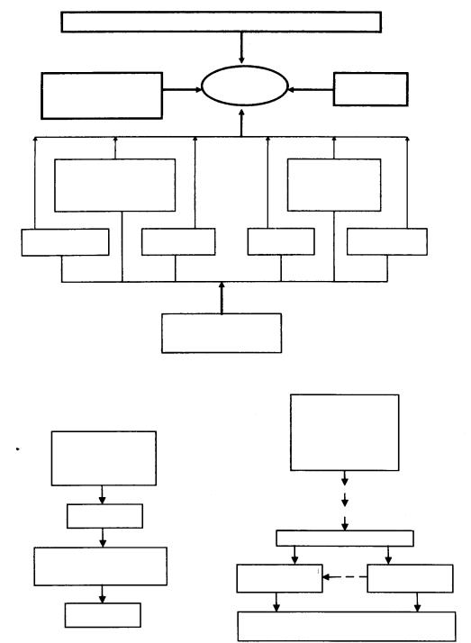
Э ф и р н ы й н а р к о з |
|
|
Канцерогенное |
С и м п т о м ы , |
|
действие |
||
с в я з а н н ы е с в р е д н ы м в л и я н и е м |
||
|
||
|
а н е с т е з и р у ю щ и х г а з о в н а п е р с о н а л |
|
Раннее поражение |
|
|
костного мозга |
|
|
|
Головная боль |
|
Закись азота, |
Утомляемость |
|
|
||
галотан, |
Раздражительность |
|
этан, |
||
|
||
циклопропан |
Бессоница |
|
|
||
Анестезистки (-ты) |
|
|
Операционные сестры |
|
|
Техники |
|
|
Рис. 2.44. |
Рис. 2.45. |
2.3. Облучение
Многие после трагедии на Чернобыльской АЭС знают о разрушающем воздействии ионизирующего облучения на человека. К сожалению, сестринский персонал не думает
об о п а с н о с т и , к о т о р о й |
он подвергается в лечебном у ч р е ж д е н и и , контактируя с |
|
различными источниками |
излучения. |
|
Аппараты |
Радио |
Радиоактивные |
(рентгеновские, |
активные |
выделения |
сканеры, уско |
изотопы |
пациентов |
рители, электрон |
|
(моча, фекалии, |
ные микроскопы) |
|
рвотные массы) |
В герметичных |
Отходы |
Негерметичные |
контейнерах |
изотопов, |
источники (например, |
(например, для |
оборудование |
для сканирования и |
лечения рака |
и загрязненные |
сцинтиграфии при раке |
шейки матки) |
поверхности |
щитовидной железы) |
Из всех источников излучения в лечебном учреждении 90 % составляют рен тгеновские лучи. Даже небольшие дозы, воздействующие в течение продолжительного времени, оказывают серьезное влияние на здоровье с е с т р ы и повреждают плод, если с е с т р а б е р е м е н н а (рис . 2.46).
81
О б л у ч е н и е |
О б л у ч е н и е |
|
|
|
Рак |
|
|
|
|
грудной |
|
|
|
|
железы |
|
|
|
Лейкоз |
|
|
|
Повреждение |
|
Саркома |
|
|
плода |
|
||
|
Генетические |
|
|
|
|
изменения |
|
|
|
|
во многих |
|
|
|
|
поколениях |
|
|
|
I |
Рис. 2.46. |
|
||
З а п о м н и т е ! Безопасного уровня |
облучения не |
существует! Расстояние, укры |
||
|
||||
|
тие и скорость позволяют снизить воздействие излучения. |
|||
|
Расстояние. Чем дальше находишься |
от источника |
излучения, тем меньше д о з а |
|
облучения . Об этом нужно помнить, е с л и в палате используют п е р е д в и ж н о й рен тгеновский аппарат, а также при уходе за пациентами, получающими лучетерапию . Сестра (если не з а щ и щ е н а ) , о с о б е н н о беременная, не должна помогать при ис следовании в рентгеновском кабинете.
Важное значение для снижения дозы облучения имеют укрытия: свинцовый фартук или п е р е д в и ж н о й экран . Несмотря на тяжесть фартука, не следует пренебрегать этим с р е д с т в о м защиты в рентгеновском кабинете.
Скорость — очень важный фактор, о котором необходимо помнить при лече нии и уходе за пациентами . Л ю б ы е манипуляции нужно делать максимально быст ро, насколько позволяют умения .
2.4.Инфекции
Се с т р и н с к и й персонал особенно подвержен инфекции, поскольку он непосред ственно контактирует с инфицированными пациентами, их выделениями, секрета ми, ранами, повязками, постельным бельем .
Наполненные судна и мочеприемники, которые иногда стоят открытыми д л и
тельное время, емкости |
с |
мочой, подготовленные для доставки в л а б о р а т о р и ю и |
|
с т о я щ и е открытыми, также |
представляют опасность для персонала . |
|
|
В последнее время |
в лечебных учреждениях появились штаммы |
стойких к ан |
|
тибиотикам и дезинфицирующим средствам бактерий, так называемые «госпитальные штаммы», что е щ е более затрудняет борьбу с инфекциями .
О с о б о следует отметить микробиологические факторы, опасные для б е р е м е н ных с е с т е р и плода, а также для персонала мужского пола.
82
Р е з е р в у а р ы , с о д е р ж а щ и е в р е д н ы е м и к р о б и о л о г и ч е с к и е ф а к т о р ы , в о к р у ж е н и и с е с т р ы в Л П У
Дезинфицирующие средства низкой концентрации
Лекарственные |
|
СЕСТРА |
Воздух |
средства |
|
|
|
судна, моче- и |
|
|
постельное |
калоприемники |
|
|
белье |
выделения |
секреты |
раны |
повязки |
|
ПАЦИЕНТ |
|
|
Микробиологический фактор, |
Микробиологические |
факторы, |
|
опасные для беременной медсестры |
|||
опасный для сестринского |
• Токсоплазма, |
|
|
персонала — мужчин |
|
||
|
а также вирусы: |
||
|
• краснухи |
|
|
Ребенок, |
• ветряной оспы |
||
• простой герпес |
|||
больной |
|||
• цитомегаловирус |
|||
эпидемическим |
|||
|
|
||
паротитом |
|
|
|
|
Плацента |
|
|
Медбрат |
Плод |
|
|
|
|
||
|
Внутриутробная инфекция |
||
Эпидемический паротит, |
|
|
|
осложненный орхитом |
Внутриутробная |
Дефекты |
|
|
гибель плода |
развития плода |
|
Бесплодие |
Выкидыш, преждевременные роды |
|
|
|
и другая патология беременности и родов |
8 3
Л е ч е б н ые учреждения, часто не и м е ю щ и е приточно-вытяжной вентиляции, где на больших площадях находится большое количество ослабленных и/или инфици рованных л ю д е й — идеальная почва для размножения микробов . Микроорганизмы проникают в кремы и мази, во вскрытые флаконы с лекарственными растворами . Они прекрасно размножаются в застоявшейся водопроводной воде, цветочных ва зах, раковинах, дыхательной аппаратуре.
На использованном белье (и постельном, и нательном) много стафилококков с кожи пациентов, и его транспортировка в неупакованном виде по палатам и кори
до р а м распространяет опасные микроорганизмы .
Взданиях лечебных учреждений живут насекомые, крысы, мыши, муравьи, мухи, кошки, а на крышах и подоконниках голуби . Вся эта «живность» является либо пе реносчиками микроорганизмов, л и б о выделяет их со с в о и м и испражнениями .
Универсальные и другие меры предосторожности, направленные на предупреж дение распространения внутрибольничной инфекции, а значит и на охрану здоровья персонала, частично были рассмотрены в предыдущей главе и будут освещаться при изложении конкретных процедур .
Помимо перечисленных факторов, ухудшают здоровье сестры дискомфортный микроклимат, шум, вибрация, ультразвук, недостаточная освещенность рабочих мест
ид р . В связи с этим за последние годы отмечается рост профессиональных, в основном хронических, заболеваний медицинского персонала.
Согласно официальной статистике в структуре профзаболеваний преобладают туберкулез легких (50,48 % ) , вирусный гепатит В (15,65 % ) , аллергические заболе вания на лекарственные средства (8,3 % ) . При этом количество профзаболеваний с р е д и с е с т р и н с к о г о персонала больше, чем врачебного.
Поэтому о с о б о е место отводится профилактическим мероприятиям, о которых сказано в том числе и в этой главе.
Глава 3
Прием пациента в лечебное учреждение
Студент должен знать:
- д о л ж н о с т н ы е о б я з а н н о с т и с е с т р и н с к о г о персонала п р и е м н о г о
отделения;
-правила приема пациента в лечебное учреждение;
-противоэпидемиологические мероприятия при педикулезе.
Студент должен уметь:
- заполнить документацию при приеме пациента;
- провести осмотр пациента для выявления педикулеза;
-провести обработку головы педикулицидным средством;
-провести полную и частичную санитарную обработку пациента;
-осуществить транспортировку пациента в лечебное отделение.