Постсоветский институционализм |
В.Н.Тарасевич |
Прежде всего, различные отдельные институты могут быть связаны между собой тем или иным образом – генетически, генерационно, автопоэтически и т. д., а сами взаимосвязи – представать взаимозаменяемыми и/или взаимодополняемыми. Во-вторых, институты, как носители преимущественно вполне определенных связей и функций, могут быть коэволюционными, конкурентными, коммуникативными, коммуникативно-метаболическими, конкурентно-симбиоти- ческими и т. д. и/или нормативными, позитивными, ограничивающими, запрещающими, разрешающими, обязывающими, нейтральными и т.д.
В-третьих, наиболее интересны комплексы (системы) институтов и их взаимосвязей, как составляющие сверхсложной институциональной универсумики. Априори можно предположить, что простые комплексы представлены отдельными институтами и их взаимосвязями (например, симбиотические связи прав пользования и распоряжения объектами собственности), интеграционные – включают институты и взаимосвязи между ними, конституирующие характер и содержание особых сложных систем (например, рынок труда, финансовая система, денежно-кредитная система), а обобщающие (универсумные) – объединяют институты и взаимосвязи между ними сверхсложных систем универсумного типа (например, международная экономика, национальная экономика).
Институциональная архитектоника является неотъемлемой составляющей институциональной универсумики, но, в отличие от нее, включает только непосредственно системообразующие институты и их взаимосвязи, состав которых зависит от вполне определенных условий и предпосылок. К примеру, экономическая институциональная архитектоника неизбежно отличается от социальной институциональной архитектоники, а институциональная архитектоника переходной экономики не может быть аналогичной архитектонике экономики развитой.
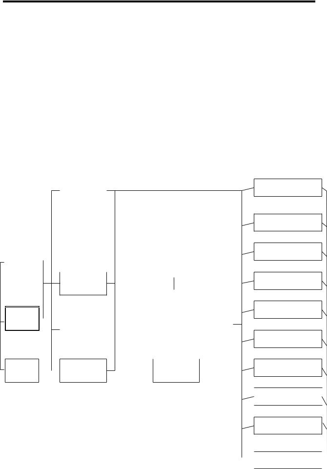
Вероятно, архитектонике имманентны генетические, автопоэтические, коэволюционные, коммуникативные и эпигенетические взаимосвязи (на рис.4 они отмечены пунктиром) институтов, обеспечивающие ей большую степень стройности, строгости и завершенности, но менее значимые параметры сложности в сравнении с универсумикой. Следовательно, институциональная архитектоника систем универсумного типа может быть не вполне соразмерной уровню их сложности, а потому и отражать ее не вполне адекватно. В то же
46
Постсоветский институционализм |
В.Н.Тарасевич |
время акцент на непосредственно системообразующих институтах и взаимосвязях и абстрагирование от опосредованно системообразующих (например, сукцессионных и симбиотических связей) позволяет более четко представить "жесткое" содержательное ядро указанных систем.
Таким образом, использование потенциала отечественной теории человеческой жизнедеятельности и универсумного подхода позволяет выдвинуть ряд гипотез, разработка которых, на мой взгляд, открывает возможности синтеза процесса и результатов отечественных и зарубежных институциональных исследований. Разумеется, в ходе дальнейших поисков одни гипотетические положения могут быть развиты, а другие – отвергнуты. Ну что же. Такова судьба гипотез. И не только гипотез…
|
|
|
|
|
Экономии- |
|
|
|
|
|
|
|
|
|
|
|
|
|
|
|
|
|
|
ческие |
|
|
|
|
|
|
|
|
|
|
|
|
|
|
|
|
|
|
|
|
|
|
|
|
|
|
|
|
|
|
|
|
|
|
|
|
|
|
|
|
|
|
|
|
|
|
|
|
|
|
|
|
|
|
|
|
|
Прос- |
Интегра- |
Обоб- |
||||||||||
|
|
|
|
|
|
|
|
|
тые |
|
ционные |
|
щающие |
|||||
|
|
|
|
|
|
|
|
|
|
|
|
|
|
|
|
|
|
|
|
|
|
|
|
Экологи- |
|
|
|
|
|
|
|
|
|
|
|
|
|
|
|
|
|
|
ческие |
|
|
|
|
|
|
|
|
|
|
|
|
|
|
|
|
|
|
|
|
|
|
|
|
|
|
|
|
|
|
|
|
|
|
|
|
|
|
|
|
|
|
|
|
|
|
|
|
|||
Опредме- |
|
|
|
|
|
|
|
|
|
|
|
|
|
|
||||
чивания |
|
|
|
|
|
|
Комплексы |
|
|
|
||||||||
|
|
|
|
|
|
|
|
|
|
|
|
|
|
|
||||
|
|
|
|
|
Социальные |
|
|
|
|
|
|
|
|
|
|
|
|
|
|
|
|
|
|
|
|
|
|
|
|
|
|
|
|
|
|
|
|
|
|
|
|
|
|
|
|
|
|
|
|
|
|
|
|
|
Очелове- |
|
|
|
|
|
|
|
|
|
|
|
|
|
|
|
|
|
|
|
|
Инсти- |
|
|
|
Взаимо- |
||||||||
чивания |
|
|
|
|
|
|
|
|
|
|||||||
|
|
Духовные |
||||||||||||||
|
|
|
|
туты |
|
|
|
связи |
||||||||
|
|
|
|
|
|
|||||||||||
|
|
|
|
|
|
|
|
|
|
|||||||
|
|
|
|
|
|
|
|
|
|
|
|
|
|
|
|
|
|
|
|
|
|
|
|
|
|
|
|
|
|
|
|
|
|
|
|
|
|
|
|
|
|
|
|
|
|
|
|
|
|
|
|
|
|
|
|
|
|
|
|
|
|
|
|
|
|
|
|
Универ- |
|
Полити- |
Жизнеде- |
сумные |
|
ческие |
ятельность |
|
Рис.4 Схема институциональной универсумики и архитектоники
Генетические
Генерационные
Автопоэтические
Сукцессионные
Симбиотические
Коэволюционные
Конкурентные
Коммуникативные

Метаболические
Эпигенетические 
47
Постсоветский институционализм |
В.Н.Тарасевич |
Литература
1.Белянин А. Дэниел Канеман и Вернон Смит: экономический анализ человеческого поведения (Нобелевская премия за чувство реальности)// Вопросы экономики. – 2003. – №1. –С.4-23.
2.Веблен Т. Теория праздного класса. – М.: Прогресс, 1984.
3.Дерябина М. Институциональные аспекты постсоциалистического переходного периода // Вопросы экономики. – 2000. – №2.
4.Ожегов С.И Словарь русского языка. – М.: "Советская эн-
циклопедия", 1973. – 848c.
5.Олейник А.Н. Институциональная экономика. – М.: ИНФРА
–М, 2002. –416с.
6.Степин В.С. Саморазвивающиеся системы и постнеклассическая рациональность // Вопросы философии. – 2003. – №8. – С.5-17.
7.Тамбовцев В.Л. О разнообразии форм описания институтов// Общественные науки и современность. –2004. – №2. – С.107-118.
8.Тарасевич В.Н. Экономическая синергетика : концептуальные аспекты // Економіка і прогнозування. – 2002. – №4.
9.Ходжсон Дж. Привычки, правила и экономическое поведение
// Вопросы экономики. – 2000. – №1. – С.17-38.
10.Шаванс Б. Типы и уровни правил в организациях, институтах и системах // Вопросы экономики. –2003. –№6 – С.4-21.
11.Шаститко А. Предметно-методологические особенности новой институциональной экономической теории // Вопросы эконо-
мики. – 2003. – № 1. – С.24-41.
12.Veblen T. Why is Economics not an Evolutionary Science? in Veblen T. The Place of Science in Modern Civilization and Other Essays. – New York, Russel and Russel, 1961. – pp.72-73.
48
Постсоветский институционализм |
А.А.Гриценко |
А.А.Гриценко
ИНСТИТУЦИОНАЛЬНАЯ АРХИТЕКТОНИКА: ОБЪЕКТ, ТЕОРИЯ И МЕТОДОЛОГИЯ
Опыт рыночной трансформации постсоциалистических стран является чрезвычайно интересным и поучительным. Его всесторонний анализ и обобщающие выводы еще впереди. Но о многом уже можно сказать сейчас. Особенно это касается роли институциональных факторов в переходных процессах. Если мы посмотрим на историю рыночной трансформации экономики Украины, то увидим, что здесь с теоретической точки зрения не хватало в это время именно институциональных подходов. Господствовавшая в начале процесса трансформации неоклассическая и особенно монетаристская методология (с ее ориентацией на саморегулирование рынка и рыночные механизмы как панацею от всех бед), навязанная Западом и Международным валютным фондом, оказалась несостоятельной. Она не смогла дать теоретический инструментарий для понимания того, что происходит в обществе и экономике в условиях рыночной трансформации. Это вполне объяснимо, если учитывать то, что эта методология отражает функционирование сбалансированной экономики. У нас же экономика переходная, несбалансированная. Для того, чтобы понять происходящее и выработать более-менее адекватные рекомендации, пришлось подключать оценку институциональных факторов, что сначала, естественно, делалось стихийно, под давлением обстоятельств, а не в результате научно обоснованных решений. Почему у нас иная, чем у развитых странах, взаимосвязь между макроэкономическими показателями, почему субъекты хозяйствования ведут себя не так, как в цивилизованных странах, почему у нас такой большой теневой сектор, коррупция и т.д. – на все эти и многие другие вопросы можно дать ответ, подключая к анализу институциональные подходы.
С другой стороны, изучение опыта успешно развивающихся стран показывает, что во всех этих случаях институциональные факторы, национальные особенности интегрированы в экономическую систему. Взять к примеру хотя бы систему пожизненного найма, ко-
Гриценко Андрей Андреевич, д.э.н., профессор, заведующий отделом экономической теории, Институт экономики и прогнозирования НАН Украины, г.Киев, Украина
© Гриценко А.А., 2005
49
Постсоветский институционализм |
А.А.Гриценко |
торая была одним из факторов экономического успеха Японии. Казалось бы, пожизненный найм противоречит самим основам капитализма, просто невозможен в этой системе, но оказалось, что возможен и очень эффективно использован. Отсюда следует, что Украине необходимо также позаботиться об учете институциональных факторов, выстраивании соответствующих институтов.
Если это ясно, то как строить необходимые институты, из чего исходить? В поиске ответов на эти вопросы может помочь концепция институциональной архитектоники, которая в своем развитом виде может стать методологией институционального строительства. Институциональная архитектоника – очень емкое, многозначное понятие. В анализируемом аспекте особенно важно его значение как глубинной институциональной структуры, как строительного искусства и как общего эстетического плана построения институтов. Здесь отражены и объективные, внутренне присущие системе отношения, и значение субъектов в преобразовательной деятельности, и необходимость построения деятельности сообразно внутренним закономерностям системы. Это сразу же выдвигает определенные методологические требования к самому построению исследования и к исходным категориям анализа. Институциональная архитектоника представляет собой структуру институтов, образующуюся из взаимосвязей образа мыслей и действий людей, правил, норм, стереотипов, традиций, учреждений и других социальных образований в их соотношениях с сутью и общим эстетическим планом построения общественной системы. Она должна выяснить не только существующий институциональный строй общества, его недостатки, противоречия и несоответствия, но и дать ответ на то, какие именно черты присущи мировосприятию, мышлению и поведению граждан, какие формы организации деятельности, хозяйства и общества ему соответствуют, что и как можно изменить и в самом поведении, и в организационных формах, т.е. в институциональной структуре общества, для того, чтобы сущность и характер народа, сформировавшиеся в результате его исторического развития, адекватно реализовались в экономической, социальной и политической системах.
Объектом институциональной архитектоники как теоретической концепции является структура институтов, но не сама по себе, а рассматриваемая и оцениваемая с позиций ее соответствия сущностным характеристикам общества и общему эстетическому плану его построения. Эта структура, представленная развернутой системой
50