Материал: Москатов Электроника 2010

Внимание! Если размещение файла нарушает Ваши авторские права, то обязательно сообщите нам

181Москатов Е. А. Электронная техника. Начало. http://moskatov.narod.ru

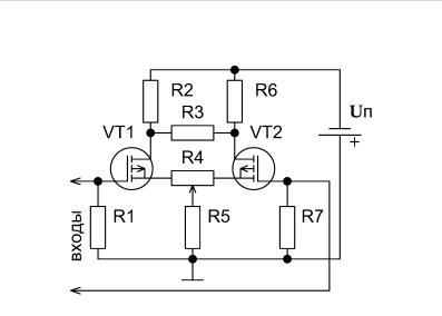
Рис. 11.13. Дифференциальный каскад УПТ

В данном каскаде транзисторы VT1 и VT2 должны обладать как можно более близкими параметрами и характеристиками. В идеале их усилительные качества должны быть равны. Должны быть по возможности одинаковы номинальные сопротивления коллекторных резисторов R2 и R6, а также сопротивления входных резисторов R1 и R7, задействованных половинок переменного резистора R4. Так как на практике получить полную идентичность плеч невозможно, регулировкой сопротивления резистора R4 добиваются некоторой симметрии плеч каскада УПТ. По резистору R5 течѐт ток, равный сумме токов истоков обоих транзисторов VT1 и VT2. Выходное напряжение падает на нагрузке, роль которой играет резистор R3.

Если на оба входа, то есть между затворами и истоками транзисторов VT1 и VT2, подадим равные отпирающие напряжения, то это приведѐт к идентичному приоткрыванию транзисторов, одинаково-

182Москатов Е. А. Электронная техника. Начало. http://moskatov.narod.ru

му увеличению токов через резисторы R2 и R6, и протекание тока через нагрузку R3 будет отсутствовать. По резистору R5 будет течь ток.

Если на один из входов, например, между затвором и истоком транзистора VT1, подадим более высокое отпирающее напряжение, чем на другой вход, то ток стока транзистора VT1 возрастѐт, а ток стока транзистора VT2 станет, наоборот, меньше из-за того, что протекающий по резистору R5 ток неизменен.

Важным достоинством дифференциальных УПТ выступает низкий дрейф нуля ввиду взаимной компенсации процессов дестабилизирующих изменений, а всѐ благодаря симметричному размещению компонентов каскада.

11.8.3. Операционные усилители

Операционный усилитель – это устройство, при использовании которого можно получить высокий коэффициент усиления, с высокоомным дифференциальным входом и низкоомным, часто несимметричным, выходом. Обычно под операционным усилителем подразумевают аналоговую микросхему, однако первый операционный усилитель, изготовленный в 1942 году в Америке Л. Джули, был выполнен на двух электронных лампах и был предназначен для выполнения математических операций. В состав операционных усилителей входят УПТ, источники стабильного тока и прочее. На входах операционных усилителей часто расположены дифференциальные усилительные каскады, которые позволяют получить высокое входное сопротивление. В выходных каскадах операционных усилителей, изготовленных по биполярной технологии, обычно размещены эмиттерные повторители. Это позволяет уменьшить выходное сопротивление операционных усилителей для облегчения согласования их с нагрузкой.

Каждый операционный усилитель может обеспечить коэффициент усиления по напряжению в сотни тысяч раз и даже больше.

183Москатов Е. А. Электронная техника. Начало. http://moskatov.narod.ru

Чтобы исключить возникновение автогенерации и повысить некоторые характеристики устройства, операционный усилитель охватывают отрицательной обратной связью путѐм подключения к нему между входом и выходом корректирующих цепей, состоящих обычно из резисторов и конденсаторов, причѐм для операционных усилителей разных марок предназначены вполне определѐнные цепи коррекции. Практически все параметры каскада, выполненного на операционном усилителе, зависят исключительно от обратных связей. Операционный усилитель обычно имеет инвертирующий и неинвертирующий входы, выводы для подсоединения корректирующих цепей, выводы подключения к источнику питания и нагрузке.

Операционные усилители могут обладать перестраиваемыми параметрами, быть быстродействующими, мощными, предназначенными для применения в устройствах широкого потребления. Корпуса мощных операционных усилителей обычно обладают поверхностями, которые надлежит крепить к охладителям.

11.8.4. Обзор некоторых параметров операционных усилителей

Ниже будут перечислены некоторые важнейшие параметры операционных усилителей.

Постоянное, в основном двуполярное, напряжение питания (В) и потребляемый ток (мА).

Коэффициент усиления по напряжению сигнала, поданного на дифференциальный вход.

Входное сопротивление, у отдельных марок компонентов достигающее 107 Ом.

Максимально допустимый выходной ток, мА.

Частота единичного усиления (на которой коэффициент усиления падает до единицы), МГц.

184Москатов Е. А. Электронная техника. Начало. http://moskatov.narod.ru

Коэффициент ослабления синфазного сигнала, выраженный в децибелах, обычно от 70 дБ до 125 дБ.

Скорость нарастания выходного напряжения при поступлении на вход короткого импульса, характеризующая быстродействие: Kn = Uвых / t (В / мкс).

Напряжение смещения ноля, то есть такое напряжение, поданное, когда нет входного сигнала, на вход операционного усилителя, в результате чего выходное напряжение отсутствует, мкВ.

Температурный дрейф смещения, мкВ. Эквивалентное напряжение входного шума, нВ / √Гц.

185Москатов Е. А. Электронная техника. Начало. http://moskatov.narod.ru

Список литературы

1.Аваев Н. А., Наумов Ю. Е., Фролкин В. Т. Основы микроэлектроники: Учебное пособие для вузов. – М.: Радио и связь, 1991.

2.Аваев Н. А., Шишкин Г. Г. Электронные приборы. – М.: МАИ,

1996.

3.Акаев А. А., Майоров С. А. Оптические методы обработки информации. – М.: Высшая школа, 1988.

4.Алексенко А. Г. Основы микросхемотехники. – 3-е изд. – М.: ЮНИМЕДИАСТАЙЛ, 2002.

5.Алексенко А. Г., Коломбет Е. А., Стародуб Г. И. Применение прецизионных аналоговых микросхем. – М.: Радио и вязь, 1981, 304 с.

6.Алексенко А. Г., Шагурин И. И. Микросхемотехника. – М.: Радио и связь, 1982, 416 с.

7.Антипов Б. Л. и др. Материалы электронной техники: Задачи и вопросы. Учебное пособие для вузов по специальностям электронной техники. / Б. Л. Антипов, В. С. Сорокин, В. А. Терехов; Под ред. В. А. Терехова. – М.: Высшая школа, 1990, 208 с., ил.

8.Аренков А. Б. Печатные и плѐночные элементы радиоэлектронной аппаратуры. – М.: Энергия, 1974, 314 с.

9.Аронов В. А., Федотов Я. А. Испытания и исследования полупроводниковых приборов. – М.: Высшая школа, 1975.

10.Баев Б. П. Микропроцессорные системы бытовой техники, 2-е издание. – М.: Горячая Линия – Телеком, 2005, 480 с.

11.Бараночников М. Л. Микромагнитоэлектроника. Том 1. – М.:

ДМК Пресс, 2001, 544 с.

12.Барканов Н. А., Быстров О. В. и др. Конструирование микромодульной аппаратуры. – М.: Советское радио, 1968, 415 с.

13.Барчихин А. А., Григоревский М. И., Ходорович А. М. Руководство по оборудованию и организации лаборатории «Общая