Материал: Москатов Электроника 2010

Внимание! Если размещение файла нарушает Ваши авторские права, то обязательно сообщите нам

176Москатов Е. А. Электронная техника. Начало. http://moskatov.narod.ru

быть внутренней (например, как в туннельных диодах) или внешней. Автогенераторы могут вырабатывать сигналы различных форм, например, синусоидальной, прямоугольной, треугольной и других. Частоты выходных колебаний различных генераторов сигналов могут лежать в чрезвычайно широких пределах от долей герца до частот, соответствующих световому диапазону.

При включении автогенератора в его колебательном контуре возникают затухающие колебания, связанные с протеканием тока, с различными переходными процессами и прочим. Частоту колебаний в резонансном контуре можно найти по формуле [42, с. 401]:

 

1

 

, рад/с,

 

 

 

 

 

 

 

Ск Lк

 

 

 

где Cк – ѐмкость колебательной системы, Ф, а Lк – еѐ индуктивность, Гн.

Благодаря положительной обратной связи, сигнал, поступающий на вход усилительного каскада, приходит в фазе с выходным сигналом, который подводят к колебательной системе. Затем усиленный сигнал с неѐ снова приходит на вход усилителя, и процесс, если будут соблюдены все условия возникновения автоколебаний, будет повторяться до тех пор, пока амплитуда выходного напряжения не перестанет возрастать. Самовозбуждение имеет место при наличии балансов фаз и амплитуд. И, кроме того, при поступлении сигнала с выхода на вход усилительного компонента, при отсутствии флюктуаций амплитуды и фазы генерируемого сигнала.

Некоторые устройства (электронные часы, доплеровские локаторы и другие) предъявляют жѐсткие требования к стабильностям частот генераторов. Для получения заданной стабильности частоты иногда применяют каскады с кварцевыми резонаторами.

В транзисторном автогенераторе Ральфа Хартлея по схеме с общим истоком, между затвором и стоком имеет место ѐмкостная составляющая по переменному току; а между затвором и истоком, а также между стоком и истоком присутствуют индуктивные состав-

177Москатов Е. А. Электронная техника. Начало. http://moskatov.narod.ru

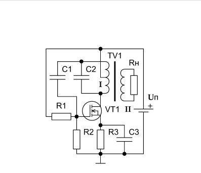
ляющие. Принципиальная схема индуктивной трѐхточки изображена на рис. 11.10.

Рис. 11.10. Автогенератор Хартлея Выходной сигнал с колебательной системы, образованной первич-

ной обмоткой TV1 и конденсатором C2, через конденсатор C1 поступает на затвор транзистора VT1. Резисторы R1 и R2 обеспечивают необходимое смещение, а компоненты C3 и R3 нужны для термостабилизации автогенератора.

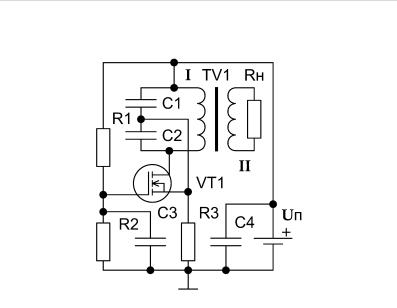
В автогенераторном транзисторном каскаде системы Колпитца между затвором и стоком присутствует индуктивная составляющая; а между затвором и истоком, а также между стоком и истоком имеют место ѐмкостные составляющие. Принципиальная схема ѐмкостной трѐхточки изображена на рис. 11.11.

178Москатов Е. А. Электронная техника. Начало. http://moskatov.narod.ru

Рис. 11.11. Автогенератор Колпитца В данном случае усилительный каскад нагружен на резонансный

контур, представленный компонентами TV1, C1 и C2. Исток транзистора VT1 подключѐн в точку соединения конденсаторов C1 и C2.

11.8. Усилители постоянного тока

Усилителем постоянного тока (УПТ) называют такое устройство с гальванической связью между каскадами, которое может усиливать не только переменную составляющую сигнала в некотором диапазоне частот, но и, самое главное, его постоянную составляющую. УПТ подразделяют на однокаскадные и многокаскадные системы; на приборы с преобразованием сигнала и обладающие прямым уси-

лением [169, с. 162].

179Москатов Е. А. Электронная техника. Начало. http://moskatov.narod.ru

11.8.1. Усилитель постоянного тока с непосредственными связями

Принципиальная схема простейшего усилителя постоянного тока с непосредственными связями с двумя биполярными n-p-n транзисторами приведена на рис. 11.12.

Рис. 11.12. УПТ с непосредственными связями Важной особенностью УПТ выступает то, что с выхода помимо пе-

ременной составляющей сигнала на вход следующего каскада поступает некоторая постоянная составляющая. Следовательно, для сохранения положения рабочей точки второго каскада сопротивление эмиттерного резистора R6 должно быть выше, чем эмиттерного резистора R4 предыдущего каскада, что инициирует возрастание глубины ООС [39, с. 259]. А сопротивление коллекторного резистора R5 второго каскада должно быть ниже, чем сопротивление резистора R3 предыдущего каскада. Описанные причины выбора номиналов компонентов приводят к тому, что всякий последующий каскад имеет более низкий коэффициент усиления, нежели предыдущий, что является недостатком.

180Москатов Е. А. Электронная техника. Начало. http://moskatov.narod.ru

В усилительных каскадах имеют место различные изменения параметров компонентов, смещения рабочих точек транзисторов ввиду непостоянства питающего напряжения, при перепадах температур и прочем. Всѐ это инициирует нежелательные медленные флюктуации выходных сигналов усилительных каскадов. Из-за гальванической связи между каскадами на входе следующего каскада происходит появление изменений, которые были вызваны предыдущим каскадом. Флюктуации сигнала на выходе усилителя постоянного тока, которые не связаны с входным сигналом и обусловлены сугубо внутренними процессами, называют дрейфом нуля. Чем существенней дрейф нуля, тем труднее обеспечить высокую чувствительность усилителя. Количественно напряжение дрейфа нуля относительно входа можно вычислить согласно формуле [39, с. 260; 169, с. 165]:

Uдр.вх = Uдр.вых / K,

где Uдр.вых – наибольшая флюктуация выходного напряжения при отсутствии сигнала на входе в течение заданного времени наблюдения, В;

а K – это коэффициент усиления.

Большой дрейф нуля – это ещѐ один недостаток рассмотренного УПТ с непосредственными связями. Меньшим дрейфом нуля обладают балансные дифференциальные усилительные каскады, что относят к их неоспоримым достоинствам.

11.8.2. Дифференциальный усилитель

Принципиальная схема дифференциального усилителя постоянного тока с двумя МДП-транзисторами изображена на рис. 11.13.