Материал: Монолитное железобетонное ребристое перекрытие промышленного здания

Внимание! Если размещение файла нарушает Ваши авторские права, то обязательно сообщите нам

Пример расчет для сечения 1.1:

Расчетная площадь армирования As:


Пример расчета для опоры B:

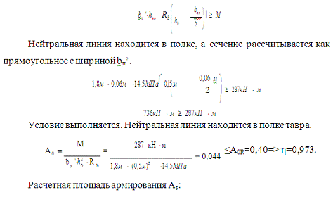
На участке отрицательных моментов главная балка вместе с плитой перекрытия образует тавровое сечение. В соответствии с результатами опытов расчетная ширина полки тавра bп’ для балок монолитных ребристых перекрытий при hпл/hвб≥0,1 принимается равной расстоянию между балками, но не более 1/3 пролета балки lвб:


Принимаем расчетную ширину полки тавра bп’=1,8 м.

Для определения расчетного случая определяем положение нейтральной линии - в полке или стенке тавра. При выполнении условия


Выполним расчет поперечной арматуры. Если выполняется условие


где Q - максимальная поперечная сила на опоре, расчет заканчивается и поперечная арматуры ставится из конструктивных соображений.


Условие не выполняется. Продолжим расчет поперечной арматуры.

Максимальный шаг хомутов будет равен:


Из конструктивных соображений принимаем хомуты 8 A-I с шагом 200 мм на приопорных участках и 400 мм в пролетной части.


Таким образом Qхб>Q, отогнутая арматура не требуется.

3.5 Схема армирования главной балки и эпюра материалов


Главная балка армируется пространственными сварными каркасами, которые состоят из рабочих стержней продольной арматуры As и поперечных стержней-хомутов Asw, и надопорным сварными сетками.

Места обрыва рабочей арматуры определяются с помощью эпюры материалов. Для построения эпюры материалов используются следующие формулы:

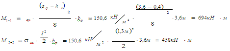
на участке положительных моментов:


на участке отрицательных моментов:

где приближенно принимается η=0,85.

На участке отрицательных моментов, в пролетах:


На участке отрицательных моментов, на опорах:


На участке положительных моментов, в пролетах:


Длина анкеровки w рабочих стержней должна быть не менее 20d и определяется по формуле:


где QТ.Т.О. -поперечная сила в месте теоритического обрыва стержня. Для пролетной арматуры:


Для опорной арматуры:


4. Расчет центрально сжатой колонны

4.1 Определение действующих на колонну нагрузок


Выполним сбор нагрузок на колонну нижнего этажа.

Рис. 2. Грузовая площадь колонны

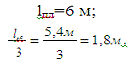
Грузовая площадь Агр равна:

Агр=lгб · lвб=5,4м·6м=32,4м².

Расчетное усилие в колонне N равно:

N=Nдл+Nкр,

где: Nдл - расчетная продольная сила от длительно действующей нагрузки, Nкр - расчетная продольная сила от кратковременно действующей нагрузки.

Nдл=Gпола + Gпл + Gвб + Gгб + Gк

Gпола= nэтажей· Агр ·gрасч=3 · 32,4м²·3,756 кН/м²=431 кНпл = nэтажей· Агр · hпл · γ · n=3 · 32,4м² · 0.06м · 25 кН/м³ · 1,1=161 кНвб= nэтажей · nвб · (hвб - hпл) ·bвб · lвб · γ · n=3 · 3 · (0,4м - 0,06м) ·0,2м · 6м ·

кН/м³ · 1,1=101кНгб= nэтажей · (hгб - hпл) ·bгб · lгб · γ · n=3 ·(0,55м-0,06м) ·0,25м ·5,4м · 25

кН/м³ · 1,1=54,6 кНк= (nэтажей -1) ·hэтажа · aк·bk · γ · n = (3-1) ·4,2м · 0,4м · 0,4м · 25 кН/м³ ·

,1=37 кНдл=431кН+161кН+101кН+54,6 кН+37 кН=784,5 кНкр=nэтажей·Агр · pрасч=3·32,4м²·12кН/м²=1167 кН. N=784,5 кН+1167 кН=1952 кН.

4.2 Расчет армирования колонны


В соответствии с действующими нормами [1, 2] при расчете центрально сжатых железобетонных элементов всегда должен учитываться случайный эксцентриситет eсл. Однако при расчетной длине l0<20bк расчет допускается производить на центрально сжатие, т.е. без учета случайного эксцентриситета. Предварительно задаемся минимальными размерами колонны из конструктивных соображений: aк=bк=0,4 м, армирование 416 A-III. Расчетная длина колонны составляет l0=0,7·H=0,7·4,2м=2,94м.0=2,94 м <20·0,4м.

,94 м<8м Условие выполнено.

N ≤ m · (Rb · aк · bк+Rs · As) · φ,

где m=1 при bк,ак>0,2 м, φ - коэффициент продольного изгиба:


Проверим условие прочности:

кН ≤ (14,5 МПа ·0,4 м ·0,4 м + 355 МПа ·0,000804м²)·0,92,

кН ≤2397 кН

Условие прочности выполнено.

Поперечное армирование принимается хомутами 6 A-I с шагом 200

5. Расчет фундамента

5.1 Конструирование фундамента


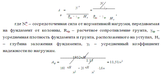
Площадь подошвы фундамента определяется по формуле:


Принимается фундамент с размерами 3,6х3,6 м. Площадь фундамента составляет Аф=12,96 м².

Предварительная высота фундамента определяется из условия

прочности против среза (продавливания) по периметру колонны:


Предварительно назначаем высоту фундамента 600 мм.

Минимальная высота фундамента определяется из условия его прочности на продавливание по поверхности пирамиды, боковые стороны которой начинаются у колонны и наклонены под углом в 45º. При квадратной подошве это условие записывается в виде:

 

P Rbt H 0ф pср ,

где P - расчетная подавливающая сила, H0ф - рабочая высота фундамента, pср=2·(ак+bк+2·H0ф) - среднее арифметическое между периметром верхнего и нижнего основания пирамиды.ср=2·(0,4 м+0,4 м +2·0,56м)=3,84 м.

Величина продавливающей силы P принимается равной расчетной силе N, действующей в сечении колонны у верха фундамента, за вычетом реактивного давления по площади основания пирамиды продавливания:

P=N-Aосн·σгр.

Площадь основания пирамиды продавливания Aосн=(ак+2Н0ф)·( bк+2Н0ф)=(0,4 м + 2·0,56м)· (0,4 м + 2·0,56м)=2,31м².

Реактивное давление грунта σгр составит:


Проверка на продавливание выполнятся.

Высота нижней ступни подбирается так, что бы в ней не потребовалось поперечной арматуры:


С учетом защитного слоя 40 мм, при наличии бетонной подготовки, принимаем высоту нижней ступени фундамента 350 мм.

5.2 Армирование фундамента


Площадь сечения рабочей арматуры определяется из расчета на изгиб консольных выступов фундамента в сечениях у грани колонны (сечение 1-1) и у грани нижней ступени (сечение 2-2). Изгибающие моменты в сечениях таковы:


Сечение арматуры в каждом направлении можно найти по формуле, приняв η=0,9:

Принимаемармирование1518A-IIIвкаждомнаправлении.

Фактическое армирование составляет As=4581 мм².

Литература

1.СП 63.13330.2012 Бетонные и железобетонные конструкции. Основные положения. Актуализированная редакция СНиП 52-01-2003.

.СП 52-101-2003 Бетонные и железобетонные конструкции без предварительного напряжения арматуры.

.Пособие по проектированию бетонных и железобетонных конструкций из тяжелого бетона без предварительного напряжения арматуры (к СП 52-101-2003).

.Монолитное железобетонное ребристое перекрытие с балочными плитами. Ю.И. Кононов. - Л.:ЛПИ, 1982.