Таблица 5. Расчет поперечных сил Q во второстепенной балке
|
x/l |
Влияние q |
Влияние p |
Расчетные поп. силы |
|||||
|
|
* |
Qq, кН |
*max |
*min |
Qpmax, кН |
Qpmin, кН |
Qmax, кН |
Qmin, кН |
|
0 |
0,395 |
37,45 |
0,447 |
-0,053 |
45,06 |
-5,34 |
82,50 |
32,10 |
|
0,2 |
0,195 |
18,49 |
0,273 |
-0,078 |
27,52 |
-7,86 |
46,00 |
10,62 |
|
0,4 |
-0,005 |
-0,47 |
0,147 |
-0,152 |
14,82 |
-15,32 |
14,34 |
-15,80 |
|
0,6 |
-0,105 |
-9,95 |
0,102 |
-0,207 |
10,28 |
-20,87 |
0,33 |
-30,82 |
|
0,8 |
-0,405 |
-38,39 |
0,026 |
-0,431 |
2,62 |
-43,44 |
-35,77 |
-81,84 |
|
1 |
-0,605 |
-57,35 |
0,015 |
-0,620 |
1,51 |
-62,50 |
-55,84 |
-119,85 |
|
1гр |
|
|
|
|
|
|
|
-115,78 |
|
1 |
0,526 |
49,86 |
0,598 |
-0,072 |
60,28 |
-7,26 |
110,14 |
42,61 |
|
1гр |
|
|
|
|
|
|
106,7 |
|
|
1,2 |
0,326 |
30,90 |
0,414 |
-0,088 |
41,73 |
-8,87 |
72,64 |
22,03 |
|
1,4 |
0,126 |
11,94 |
0,270 |
-0,143 |
27,22 |
-14,41 |
39,16 |
-2,47 |
|
1,5 |
0,026 |
2,46 |
0,215 |
-0,188 |
21,67 |
-18,95 |
24,14 |
-16,49 |
|
1,6 |
-0,074 |
-7,02 |
0,171 |
-0,245 |
17,24 |
-24,70 |
10,22 |
-31,71 |
|
1,8 |
-0,274 |
-25,98 |
0,118 |
-0,392 |
11,89 |
-39,51 |
-14,08 |
-65,49 |
|
1,9 |
-0,374 |
-35,46 |
0,106 |
-0,480 |
10,68 |
-48,38 |
-24,77 |
-83,84 |
|
2 |
-0,474 |
-44,94 |
0,103 |
-0,577 |
10,38 |
-58,16 |
-34,55 |
-103,10 |
|
2гр |
|
|
|
|
|
|
|
-99,02 |
|
2 |
0,500 |
47,40 |
0,591 |
-0,091 |
59,57 |
-9,17 |
106,97 |
38,23 |
|
2гр |
|
|
|
|
|
|
102,9 |
|
|
2,2 |
0,300 |
28,44 |
0,406 |
-0,106 |
40,92 |
-10,68 |
69,36 |
17,76 |
|
2,4 |
0,100 |
9,48 |
0,206 |
-0,160 |
20,76 |
-16,13 |
30,24 |
-6,65 |
|
2,5 |
0,000 |
0,00 |
0,204 |
-0,204 |
20,56 |
-20,56 |
20,56 |
-20,56 |
Расчет армирования второстепенной балки ведется по аналогии с расчетом армирования плиты. Принимается бетон класса B25 (Rb = 14,5 МПа) и арматуру класса A-III (Rs = 355 МПа).
Полезную высоту второстепенной балки уточним по наибольшему пролетному или моменту на грани опоры. Задавшись процентом армирования µ=2%, исходя из оптимального процента армирования
µ=1,5..2,0%, определим относительную высоту сжатой зоны:
Соответствующее значение A0=0,416.
Из пяти найденных расчетных моментов наибольший по абсолютной величине
момент возникает на опоре В. Определим полезную высоту второстепенной балки и
полную высоту второстепенной балки по соответствующему граневому моменту:
Общая высота плиты hпл составит:= h0 + a = 315 мм+50 мм = 365 мм
где a = 50 мм - расстояние от грани бетона до центра тяжести арматуры с учетом толщины защитного слоя бетона.
Полученную высоту второстепенной балки округлим до целого значения в большую сторону и получим hвб = 400 мм. Эту высоту второстепенной балки сохраним во всех пролетах.
Из конструктивных соображений подобранное сечение должно удовлетворять условию:
Условие выполнено.
Таблица 6. Расчет армирования второстепенной балки
|
Сечение |
М, кН·м |
h0=h-a, м |
Ао |
|
As расч.. мм2 |
Сортамент |
As факт, мм2 |
% |
|
1 |
104,12 |
0,35 |
0,293 |
0,855 |
980 |
418 |
982 |
1,27 |
|
2 |
66,38 |
|
0,187 |
0,895 |
597 |
318 |
763 |
0,95 |
|
3 |
80,35 |
|
0,226 |
0,87 |
743 |
318 |
763 |
0,95 |
|
Вгр |
-120,00 |
|
0,038 |
0,980 |
985 |
418 |
982 |
1,22 |
|
Сгр |
-100,48 |
|
0,031 |
0,985 |
821 |
418 |
982 |
1,22 |
Пример расчет для пролета 1:
Расчетная площадь армирования As:
Пример расчета для опоры B:
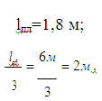
На участке отрицательных моментов второстепенная балка вместе с плитой
перекрытия образует тавровое сечение. В соответствии с результатами опытов
расчетная ширина полки тавра bп’
для балок монолитных ребристых перекрытий при hпл/hвб≥0,1
принимается равной расстоянию между балками, но не более 1/3 пролета балки lвб:
Принимаем расчетную ширину полки тавра bп’=1,8 м.
Для определения расчетного случая определяем положение нейтральной линии
- в полке или стенке тавра. При выполнении условия
Нейтральная линия находится в полке, а сечение рассчитывается как
прямоугольное с шириной bп’.
Условие выполняется. Нейтральная линия находится в полке тавра.
Расчетная площадь армирования As:
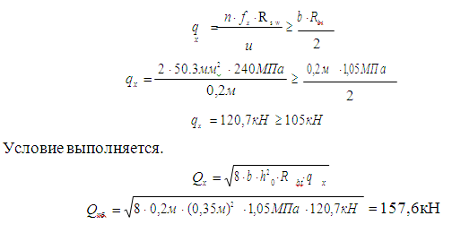
Выполним расчет поперечной арматуры. Если выполняется условие
где Q - максимальная поперечная сила на опоре, расчет заканчивается и
поперечная арматуры ставится из конструктивных соображений.
Условие не выполняется. Продолжим расчет поперечной арматуры.
Максимальный шаг хомутов будет равен:
Из конструктивных соображений принимаем хомуты 8 A-I с шагом 200 мм на приопорных участках и 400 мм в пролетной части.
Таким образом Qхб>Q,
отогнутая арматура не требуется.
Статический расчет главных балок монолитных ребристых перекрытий следовало бы выполнить с учетом влияния жесткости колонн, т. е. как ригелей рамной конструкции. Однако вследствие того, что погонные
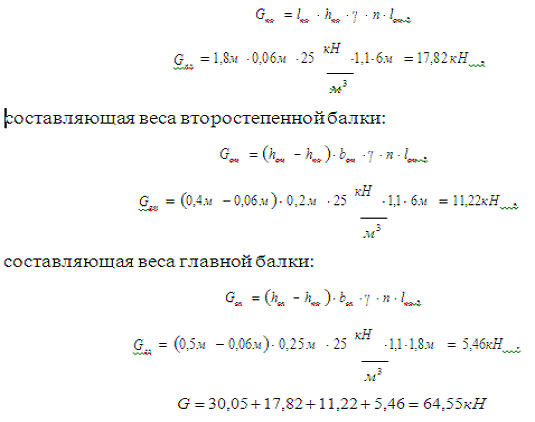
жесткости колонн, как правило, значительно меньше погонных жесткостей главных балок, последние обычно рассчитываются без учета защемления в колоннах. Нагрузка на главную балку передается от второстепенных балок в виде сосредоточенных сил G и P.
G Gпол Gпл Gвт Gгл ,
где составляющая нагрузка от собственного веса пола:
составляющая от собственного веса плиты:
Расчетную полезную нагрузку Р определим из зависимости:
Моменты и перерезывающие силы в расчетных сечениях определим по формулам:
Для построения огибающих эпюр М и Q достаточно определить их значения в
точках приложения грузов и над опорами. Подсчет значений ординат огибающих эпюр
М и Q произведем в табличной форме.
Таблица 7. Расчет изгибающих моментов в главной балке
|
Сечение |
x/l |
Постоянная нагрузка, q |
Полезная нагрузка, p |
Расчетные моменты |
|||||
|
|
|
α * |
, кН·м |
|
(- ) |
, кН·м (+) |
, кН·м (-) |
, кН·м |
, кН·м |
|
А |
0 |
0 |
0,000 |
0 |
0 |
0,000 |
0,000 |
0,000 |
|
|
1,1 |
0,33 |
0,244 |
83,66 |
0,279 |
-0,044 |
200,85 |
-32,89 |
284,51 |
50,76 |
|
1,2 |
0,66 |
0,156 |
50,89 |
0,244 |
-0,089 |
167,96 |
-65,78 |
218,85 |
-14,89 |
|
В |
1 |
-0,267 |
-97,95 |
0,044 |
-0,311 |
26,59 |
-223,25 |
-71,35 |
-321,20 |
|
Вгр |
|
|
|
|
|
|
|
|
-287 |
|
2,1 |
1,33 |
0,076 |
26,49 |
0,200 |
-0,133 |
143,47 |
-90,28 |
169,96 |
-63,79 |
Таблица № 8. Расчет поперечных сил в главной балке
|
Сечение |
x/l |
Постоянная нагрузка, q |
Полезная нагрузка, p |
Расчетные поперечные силы |
||||||||
|
|
|
|
, кН |
|
) |
(- |
, кН·м (+) |
, кН·м (-) |
кН |
, |
кН |
, |
|
А |
0 |
0,733 |
46,41 |
0,867 |
-0,138 |
111,46 |
-18,14 |
157,87 |
-17,28 |
|||
|
В |
1 |
-1,267 |
-82,69 |
0,044 |
-1,311 |
4,92 |
-170,94 |
-77,76 |
-170,90 |
|||
|
В |
1 |
1,00 |
69,07 |
1,222 |
-0,222 |
163,56 |
-24,75 |
232,62 |
-23,49 |
|||
Расчетными моментами в пролетах считаются максимальные положительные
моменты, а на опорах - моменты у граней колонн, определяемые по формуле:
где:к= 0,4 м - ширина колонны
|Q| - наименьшая по модулю поперечная сила справа или слева от опоры.
Расчет армирования главной балки ведется по аналогии с расчетом армирования плиты и второстепенной балки. Принимается бетон класса B25 (Rb = 14,5 МПа) и арматуру класса A-III (Rs = 355 МПа).
Полезную высоту главной балки уточним по наибольшему пролетному
или моменту на грани опоры. Задавшись процентом армирования µ=2%, исходя
из оптимального процента армирования µ=1,5..2,0%, определим относительную
высоту сжатой зоны:
Соответствующее значение A0=0,416.
Из найденных расчетных моментов наибольший по абсолютной величине момент возникает на опоре В. Определим полезную высоту второстепенной балки и полную высоту второстепенной балки по соответствующему граневому моменту:
Полученную высоту главной балки округлим до целого значения в большую сторону и получим hвб = 550 мм. Эту высоту второстепенной балки сохраним во всех пролетах.
где a = 50 мм - расстояние от грани бетона до центра тяжести арматуры с учетом толщины защитного слоя бетона.
Из конструктивных соображений подобранное сечение должно удовлетворять
условию:
Условие выполнено.
Таблица 6. Расчет армирования главной балки
|
Сечение |
М, кН·м |
h0=h-a, м |
Ао |
|
As расч.. мм2 |
Сортамент |
As факт, мм2 |
% |
|
1.1 |
284,51 |
0,5 |
0,314 |
0,805 |
1991 |
622 |
2281 |
1,66 |
|
1.2 |
218,85 |
|
0,241 |
0,86 |
1434 |
622 |
2281 |
1,66 |
|
Вгр |
287 |
|
0,044 |
0,973 |
1662 |
420+316 |
1859 |
1,54 |
|
2,1 |
169,96 |
|
0,188 |
0,895 |
1070 |
616 |
1206 |
0,88 |