Материал: mikroshemotehnika

Внимание! Если размещение файла нарушает Ваши авторские права, то обязательно сообщите нам

З формули випливає, що опірна напруга може бути регульованою (наприклад, змінною струму I0 або параметра R) і не залежить від навантаження.

1.4 Схеми зсуву рівня постійної складової сигналу

Напівпровідникові аналогові інтегральні схеми будуються за схемотехнікою з безпосередніми зв’язками, тобто без розділювальних ємностей між каскадами (рис. 1.9). Це зумовлює зміщення постійної складової сигналу «вгору» від одного каскаду підсилювача до іншого.

 

 

 

 

 

 

 

 

 

 

 

 

UБVn-1

 

UБVn

 

 

 

 

 

 

 

 

 

 

+E

 

 

 

 

 

 

 

 

 

 

 

 

 

 

 

 

 

 

 

 

Rn-1

 

 

 

 

Rn +E

 

+E

 

 

Vn-1

 

 

Vn

 

 

 

 

t 0

 

t

 

 

 

 

 

 

 

 

 

 

 

 

 

 

 

 

 

 

 

 

 

 

 

 

 

 

 

 

 

 

 

 

 

 

 

 

 

 

 

 

0

 

 

 

 

 

 

 

 

 

 

Рисунок 1.9 – Зміщення постійної складової «вгору» в АІС із безпосередніми зв’язками

У таких каскадах транзистори працюють в активному режимі, і оскільки їх колекторні переходи увімкнені зворотно, то К Б . Відтак постійна складова напруги на

колекторі вища від складової на базі, і на базах від транзистора до транзистора спостерігається позитивний зсув постійної складової напруги. Це явище може пояснюватися так. Підсилювач із безпосередніми зв’язками є підсилювачем постійного струму, який підсилює не лише змінну, але й постійну складову сигналу. Обмежувальним чинником зміщення рівня є величина напруги джерела живлення +E. Тому в реальних підсилювачах достатньо 2 3 підсилювальних каскади, щоб можливості джерела живлення вичерпались.

16

Унаслідок цього у складі АІС необхідним є застосування схемотехнічного елемента, який забезпечував би зсув постійної складової сигналу, не зменшуючи при цьому підсилення змінної складової.

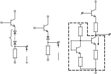
Широкого застосування набули схеми зсуву рівня постійної складової, наведені на рисунку 1.10.

 

 

 

+E

+E

 

 

Uвх

 

 

V1

 

+E

 

 

 

 

V1

 

ГСС

 

Uвх

V1

R

Vст1

Uвх

 

 

n

Vстn

Vст

I0

 

V3

 

V2

R

Uвих

Uвих

 

 

 

а)

б)

E

в)

E

 

 

 

 

 

 

E

а)

 

б)

в)

Рисунок 1.10 – Схеми зсуву рівня постійної складової:

а) Uвих Uвх (n 1)U*;

б) Uвих Uвх (Uст U*);

в) Uвих Uвх U* I0R

У схемах рисунка 1.10 a і б застосовується сталість спаду напруги на стабісторах або стабілітроні. У схемі рисунка 1.10 а зсув постійної складової здійснюється на

величину (n 1) U* – суму спадів напруги на n стабісторах

і на емітерному переході транзистора V1 (UБЕV1 U* ).

17

У схемі рисунка

1.10 б зсув

дорівнює

величині

Uст U*. Підбираючи

ці величини,

тобто

параметри

стабісторів чи стабілітрона, можна забезпечити повну компенсацію очікуваного зсуву постійної складової сигналу. В той самий час сталість названих величин зумовлює коефіцієнт передачі транзисторного каскаду за змінною складовою K 1: потенціал на виході зміниться настільки, наскільки зміниться вхідна напруга. Інакше кажучи, стабістори або стабілітрон мають на робочих

ділянках

своїх

характеристик опір

для змінної

складової

rдиф 0,

і

стосовно змінної

складової

каскади

рисунка 1.10 а і б поводять себе як емітерні повторювачі з коефіцієнтом передачі K 1, у той час як опір стабісторів і стабілітрона для постійної складової напруги великий, і остання спадає здебільшого на цих приладах, а не на резисторі R, що власне й забезпечує компенсацію зсуву постійної складової сигналу.

Схема зсуву рисунка 1.10 в дозволяє забезпечити такий зсув, величину якого не можна підібрати комбінацією стабісторів або параметром стабілітрона. Оскільки I0 const, то спад напруги на резисторі R сталий і дорівнює

I0R , а загальний зсув напруги

I0R U*. У той самий час

опір ГСС

за змінною складовою R R ,

і коефіцієнт

передачі

змінної складової

K 1, як у

звичайного

емітерного повторювача. У цій схемі регулювання величини компенсувального зсуву досягається зміною струму I0.

18

1.5 Вихідні каскади аналогових інтегральних схем

Вихідні каскади призначені для передавання достатньо високої потужності до навантаження, або, інакше кажучи, для забезпечення достатньо високої навантажувальної здатності АІС. Вимоги до вихідних каскадів: малий опір Rвих , високий ККД (оскільки саме вихідний

каскад споживає більшу частину споживаної потужності АІС); малий коефіцієнт нелінійних спотворень. При цьому коефіцієнт підсилення за напругою для вихідних каскадів не є істотним параметром.

Найпростішим варіантом вихідного каскаду є звичайний емітерний повторювач, який має малий вихідний опір, а відтак добру навантажувальну здатність. Однак він застосовується рідко, оскільки потребує для забезпечення лінійного режиму істотної потужності, споживаної у режимі спокою.

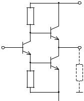
Найчастіше в АІС застосовуються двотактні вихідні каскади. Двотактний вихідний каскад складається з двох підсилювачів, один з яких підсилює позитивну півхвилю сигналу, а другий – негативну. У навантаженні ці півхвилі складаються, утворюючи певний вихідний сигнал. Для зменшення споживаної у статичному режимі потужності вихідні транзистори каскаду у початковому стані перебувають біля режиму відсічки (застосовується режим класів В або АВ).

Прилад двотактного каскаду на однотипних транзисторах наведений на рисунку 1.11. На транзисторі V1 побудо-

ваний фазоінверсний каскад, який керує вихідними транзисторами V2 і V3 . Навантаження RH вмикається між вихідною клемою і корпусом. У початковому стані транзистор V1 відкритий, а V2 і V3 перебувають поблизу режиму відсічки, і через них протікає невеликий наскрізний струм.

19

+E1

R1

V2

V1

Вх

V3

Rн

R2

E2

Рисунок 1.11 – Двотактний вихідний каскад на однотипних транзисторах

Напруга на навантаженні Uвих 0. При надходженні позитивної півхвилі транзистор V1 відкриється більше, його струм колектора і струм емітера збільшуються, що приводить до відкривання V3 , оскільки

IБV3 IЕV1 (UR* ).

2

Зменшення потенціалу колектора V1 сприяє більшому закриванню транзистора V2. Через навантаження по колу

корпус – навантаження RH V3 E2 потече струм, і в

навантаженні виникає півхвиля напруги негативної полярності. У разі надходження на вхід негативної півхвилі напруги транзистор V1 закривається, збільшення потенціалу

колектора V1 приводить до збільшення струму бази IБV2 і

відкривання транзистора V2 , а внаслідок зменшення струму емітера V1 транзистор V3 закривається.

20