Материал: Методика розрахунку електронного ключа на польових транзисторах

Внимание! Если размещение файла нарушает Ваши авторские права, то обязательно сообщите нам

Висновки: виконавши по розрахунковим даним схемотехнічне моделювання ми отримали графік, на якому розходження між амплітудою вихідного імпульсу відрізняється від заданої теоретично амплітуди на:

Тривалість вихідного імпульсу на графіку більша за задану приблизно на 2 (мкс) тобто похибка тривалості імпульсу:

Час спадання фронту вихідного імпульсу від рівня 100% до 10% складає близько 3 мкс. Отже можна стверджувати, що розрахунок був зроблений вірно. Похибка має місце через незбігання транзисторів, які використовуються при моделюванні і для яких виконувався розрахунок, і наближеність розрахунків.

Таблиця 3.1 - Результати розрахунку одновібратора

Параметр

Значення

Розмірність

Напруга живлення ЕЖ

24

В

Опір резистора бази RБ

200

кОм

Опір емітерного резистора Rе

560

Ом

Опір колекторного резистора RК1

3600

Ом

Опір колекторного резистора RК2

2400

Ом

Опір резистора R1

68

кОм

Опір резистора R2

15

кОм

Ємність базового конденсатора Сб

1000

пФ

Амплітуда напруги запускаю чого імпульсу

0,178

В


.2 Розрахунок мультивібратора в автоколивальному режимі

·        Тип транзисторів - КТ358Б;

·        нестабільність періоду коливань δT =12 (%);

·        Частота імпульсів, що генеруються f = 270 (Гц);

·        Температура навколишнього середовища tк = 43,5 (0C).

З довідника [7] для транзистора КТ358Б (n-p-n) вибираються його параметри:

. Розрахуємо напругу джерела живлення за формулою (3.16).

 (3.16)

2. Зворотній струм при зміні температури визначимо за формулою (3.17).

 (3.17)

де t0 - температура в нормальних умовах роботи, рівна 20 0C..

. Визначимо опори в базових ланцюгах за формулою (3.18).

 (3.18)

З ряду Е24 приймається найближче стандартне значення Rб = 270 (кОм).

. Визначимо опори в колекторних ланцюгах для симетричного мультивібратора за формулою (3.19).

 (3.19)

З ряду Е24 приймається найближче стандартне значення RК=10 (кОм).

При симетрії схеми тривалість імпульсу і паузи буде однаковою і рівною половині періоду, тобто

Визначимо ємність базового ланцюга з формулою (3.20)

 (3.20)

З ряду Е24 приймається найближче стандартне значення Сб=10 (нФ).

. Визначимо дійсне значення періоду за формулою (3.21).

 (3.21)

. Визначимо значення дійсна частоти за формулою (3.22).

 (3.22)

. Визначимо відносну похибку частоти, що генерується, за формулою (3.23).

 (3.23)

Таким чином, розрахункова частота не перевищує допустиме значення відхилення в 12%.

. При несиметричному мультивібраторі період визначається за формулою (3.24).

 (3.24)

Тривалість імпульсу tі1 може бути визначена за формулою (3.25).

 (3.25)

Тривалість імпульсу tі2 може бути визначена за формулою (3.26).

 (3.26)

Проведемо моделювання отриманої схеми у програмі Orcad. Схема моделювання подана на рисунку 3.3. Результати моделювання подано на рисунку 3.4. Результати розрахунку елементів автоколивального мультивібратора наведено в таблиці 3.2.

Рисунок 3.3 - Схема моделювання мультивібратора

Рисунок 3.4 - Результати моделювання схеми мультивібратора

Таблиця 3.2 - Результати розрахунку мультивібратора

Параметр

Значення

Розмірність

Напруга живлення ЕЖ

15

В

Опір резистора бази RБ1

270

кОм

Опір резистора бази RБ2

270

кОм

Опір колекторного резистора RК1

10

кОм

Опір колекторного резистора RК2

10

кОм

Ємність базового конденсатора Сб1

10

нФ

Ємність базового конденсатора Сб2

10

нФ


Висновки: виконавши по розрахунковим даним схемотехнічне моделювання ми отримали графік, який дещо відрізняється від теоретичного. Розходження між частотою отриманою на графіку і заданою частотою складає:

Отже можна стверджувати, що розрахунок був зроблений вірно. Похибка має місце через незбігання транзисторів, які використовуються при моделюванні і для яких виконувався розрахунок, і наближеність розрахунків.

3.3 Розрахунок “ГЛЗН”

Дано:

·        Uм = 7,5 (В)

·        tроб = 21 (мс)

·        tзв = 8 (мс)

·        Тип операційного підсилювача - К544УД1Б

Розрахунок схеми (рис. 3.5) проводиться в наступному порядку.

Рисунок 3.5 - Схема ГЛЗН на операційних підсилювачах

Для даного операційного підсилювача:


1.      Розрахуємо величину вихідної напруги за формулою (3.27).

 (3.27)

. Приймаючи тривалість паузи, рівну тривалості негативної (зворотньої) напруги визначимо постійну часу еквівалентного кола за формулою (3.28)

 (3.28)

. Внаслідок того, що еквівалентний опір повинен бути більше вихідного опору ОП, розраховується значення Rэкв з наступних умов: Rэкв = (); Rэкв > RнminОП = 2 кОм. Приймається Rэкв = 5 кОм.

. Визначаємо ємність інтегруючого конденсатора за формулою (3.29).

 (3.29)

З ряду Е24 приймається найближче стандартне значення С=3,9 (мкФ).

. З умови отримання інтервалу tроб = tі3 = 21 (мс) знаходиться постійна часу за формулою (3.30).

 (3.30)

. Визначаємо опір резистора R2 за формулою (3.31).

 (3.31)

З ряду Е24 приймається найближче стандартне значення R2=13 (кОм).

. Розраховуємо опір резистора R1 за формулою (3.32).

 (3.32)

З ряду Е24 приймається найближче стандартне значення R1=8,2 (кОм)

. Для виключення впливу ланцюга R3 - R4 на постійну часу перезаряду конденсатора С, вибирається опір резистора R3 з умови R3 >> R2. Приймаємо R3 = 2 (МОм).

. Визначимо опір резистора R4 за формулою (3.33).

 (3.33)

З ряду Е24 приймається найближче стандартне значення R4=500 (кОм)

. Діод VD може бути будь-якого типу із зворотною напругою більшою, ніж 2Еогр. Перевага повинна бути віддана діодам з меншим прямим падінням напруги. Вибираємо діод типу КД522В.

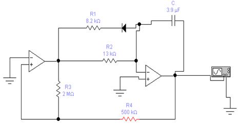
Проведемо моделювання отриманої схеми у програмі Workbench. Схема моделювання подана на рисунку 3.6. Результати моделювання подано на рисунку 3.7. Результати розрахунку елементів ГЛЗН наведено в таблиці 2.3.

Рисунок 3.6 - Схема моделювання ГЛЗН

Рисунок 3.7 - Результати моделювання схеми ГЛЗН

Таблиця 3.3 - Результати розрахунку ГЛЗН

Параметр

Значення

Розмірність

Опір резистора R1

8,2

кОм

Опір резистора R2

13

кОм

Опір резистора R3

2

МОм

Опір резистора R4

500

кОм

Ємність конденсатора С

3,9

мкФ

Тип ОП

К544УД1Б

Тип діода

КД522В


Висновки: в результаті моделювання ми отримали графік, на якому розбіжність між робочим фронтом імпульсу ГЛЗН і заданим в завданні складає:

Отже можна стверджувати, що розрахунок був зроблений вірно. Похибка має місце через незбігання ОП, які використовуються при моделюванні і для яких виконувався розрахунок, і наближеність розрахунків.

4. РОЗРАХУНОК ТРИГЕРА


Дано:

·        амплітуда вихідного сигналу Um = 15 (В);

·        максимальна частота перемикання fпер.мах = 80 (кГц);

·        колекторний струм Iкн = 18 (мА).

. Вибираємо напругу джерела колекторного живлення за формулою (4.1).

 (4.1)

Приймаємо Еж = 18 (В).

. Тип транзистора вибирається з умов (4.2).

 (4.2)

Виберемо транзистор типу КТ207А (p-n-p) [7], параметри якого наступні:

. Визначимо опір в колекторному колі за формулою (4.3).

 (4.3)

З ряду Е24 приймається найближче стандартне значення Rк=1,0 (кОм)

. Визначимо величини прискорюючих ємностей за формулою (4.4).

 (4.4)

де ta - постійна часу коефіцієнта посилення струму емітера, яка визначається співвідношенням (4.5).

 (4.5)

Підставляючи в (3.4) довідкові і розраховані раніше величини, отримаємо розрахункові значення прискорюючих конденсаторів.

З ряду Е24 приймається найближче стандартне значення С=470 (пФ)

. Визначаємо опір в колі бази за формулою (4.6)

 (4.6)

З ряду Е24 приймається найближче стандартне значення Rб=10 (кОм)

. Визначаємо напругу зсуву за формулою (4.7)

 (4.7)

Приймаємо Еб = 0,2 (В). 7. Опір зв'язку Rс визначається шляхом сумісного рішення рівнянь (4.8) -(4.10).

 (4.8)

 (4.9)

 (4.10)

З ряду Е24 приймається найближче стандартне значення Rс=7,5 (кОм)

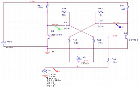
Проведемо моделювання отриманої схеми у програмі Orcad. Результати моделювання подано на рисунку 4.2. Результати розрахунку елементів тригера наведено в таблиці 4.1.

Рисунок 4.1 - Схема моделювання симетричного тригера

Рисунок 4.2 - Результати моделювання схеми симетричного тригера

Таблиця 4.1 - Результати розрахунку тригера

Параметр

Значення

Розмірність

Напруга живлення ЕЖ

18

В

Опір резистора бази RБ1

10

кОм

Опір резистора бази RБ2

10

кОм

Опір колекторного резистора RК1

1,0

кОм

Опір колекторного резистора RК2

1,0

кОм

Опір резистора Rс1

7,5

кОм

Опір резистора Rс2

7,5

кОм

Ємність конденсатора С1

470

пФ

Ємність конденсатора С2

470

пФ


Висновки: виконавши по розрахунковим даним схемотехнічне моделювання ми отримали графік, в якому мають місце спотворення, але його форма і амплітуда відповідають заданим. Амплітуда логічної одиниці складає 16,4 В, що на 1,5 В більше за задану. Розбіжності можна пояснити округленнями під час обчислень, використанням при моделюванні не тих транзисторів для яких проводився розрахунок.

ВИСНОВКИ

В результаті виконання курсової роботи було розглянуто основну інформацію по електронним ключам та розроблено методику розрахунку електронного ключа на польових транзисторах.