Материал: метод_зал_колія_Обхід_VII

Внимание! Если размещение файла нарушает Ваши авторские права, то обязательно сообщите нам

МІНІСТЕРСТВО ТРАНСПОРТУ ТА ЗВ’ЯЗКУ УКРАЇНИ Дніпропетровський національний університет залізничного транспорту

імені академіка В. Лазаряна

Кафедра «Колія та колійне господарство»

ПРОЕКТУВАННЯ ТА РОЗРАХУНОК РЕЙКОВОЇ КОЛІЇ НА ДІЛЯНЦІ ОБХОДУ

Методичні вказівки до курсової роботи з дисципліни «Залізнична колія»

Укладачі: А. М. Орловський, О. М. Патласов, В. В. Циганенко, О. М. Баль

Для студентів спеціальності 6.100500 «Залізничні споруди та колійне господарство»

Дніпропетровськ 2007

Укладачі доцент Анатолій Миколайович Орловський доцент Олександр Михайлович Патласов доцент Володимир Веніамінович Циганенко асистент Олена Миронівна Баль.

УДК 625.11

Проектування та розрахунок рейкової колії на ділянці обходу: Методичні вказівки до курсової роботи з дисципліни «Залізнична колія» / Дніпропетр. нац. ун-т залізн. трансп. ім. акад. В.Лазаряна. Укл.: Орловський А. М., Патласов О. М., Циганенко В. В., Баль О. М., - Д., 2006, - 46 с.

Методичні вказівки регламентують порядок вибору оптимального радіуса кривих на ділянці об'їзду, проектування плану об'їзду або відгалуження ділянки колії, розрахунку ширини колії, підвищення зовнішньої рейки, довжини перехідних кривих, укладання укорочених рейок в кривих, розташованих на ділянці зміщення колії. Наведені приклади розрахунків. Призначені для студентів спеціальності 6.100500 «Залізничні споруди та колійне господарство».

Іл. 20, Табл. 5, Бібліогр. – 11.

Рецензенти: д.т.н., проф. В. В. Рибкін, к.т.н., доц. К. В. Мойсеенко (ДІІТ), Головний інженер служби колії Придніпровської залізниці С. І. Дегтярьов

Редактор I. Б. Прізвище Комп’ютерна верстка авторська.

Підп. до друку ХХ.ХХ.2006. Формат 60х84 1/16. Папір для множних апаратів. Різограф. Ум. друк. арк. 1,1.

Обл.-вид. арк. Х.ХХ. Тираж 160 пр. Зам. № ХХХХ. Вид. № ХХ.

Видавництво Дніпропетровського національного університету залізничного транспорту імені академіка В.Лазаряна. ДК №1315 від 31.03.2003

Адреса видавництва та дільниці оперативної поліграфії: 49010, Дніпропетровськ, вул. Ак. Лазаряна, 2, www.diitrvv.dp.ua, admin@diitrvv.dp.ua

ВСТУП

Дані методичні вказівки (далі МВ) призначені для студентів, які виконують курсову роботу з розділу «Верхня будова колії» дисципліни «Залізнична колія». Доцільно мати на увазі, що всі розділи курсової роботи взаємно пов’язані і виконуються практично паралельно. Ряд вихідних даних для виконання основного розділу з проектування обхідної колії (розділ 2 МВ), крім вказаних у завданні, приймається на основі розгляду питань, викладених в інших розділах МВ. До таких відноситься насамперед вибір радіуса S- подібних кривих, підвищення зовнішньої рейки в кругових кривих і довжин перехідних кривих. Після остаточного визначення параметрів об'їзду доцільно виконати детальні розрахунки всіх параметрів рейкової колії для кожної кривої на об'їзді.

Передбачається, що студенти до виконання розділу роботи у відповідності з даними вказівками детально ознайомляться з теоретичними передумовами в рекомендованій навчальній [1, 2] і технічній [3-7, 9-11] літературі. Використовуються також знання, набуті при вивченні дисципліни «Проектування залізниць».

1СКЛАД РОБОТИ І ВИХІДНІ ПОЛОЖЕННЯ

Вкривих ділянках будова рейкової колії має ряд особливостей. Основні з них: підвищення зовнішньої рейки; розширення колії в крутих кривих; сполучення кругових кривих з прямими і між собою з допомогою перехідних кривих; укладання укорочених рейок на внутрішніх рейкових нитках кривих; на двох і багатоколійних ділянках на кривих збільшується відстань між осями суміжних колій.

Вданих методичних вказівках розглядається проектування рейкової колії на ділянках траси зі зміщенням колії на величину E на ділянці об'їзду (рис. 2.1, 2.2) або з примиканням обхідної колії до головної при збереженні основного напряму або відгалуження другого напряму (рис. 2.5, 2.6). Як варіанти тут можуть розглядатися ділянки об'їзду при паралельному (рис. 2.1, 2.3, 2.5)

інепаралельному (рис. 2.2, 2.4, 2.6) зміщенні колії. Такі зміщення можуть бути потрібні, наприклад, на станції для збільшення міжколійної відстані за вимогою габариту, при побудові острівної платформи або тимчасового моста на об'їзді.

Виконання курсової роботи зводиться до загального компонування ділянки об'їзду і розрахунків параметрів кожної кривої окремо. В основу проектування і розрахунків колії на ділянці зміщення або на об'їзді покладені:

- потрібна величина зміщення E, тобто відстань до нового положення ко-

лії і довжина прямої ділянки зміщеної колії Z0;

- експлуатаційні характеристики роботи лінії, зокрема структура потоку поїздів, що очікується на запроектованій ділянці (середньодобова кількість поїздів кожної категорії, їх маса і швидкість руху);

- технічні умови проектування.

У випадку влаштування відгалуження при збереженні основної колії у вихідних даних повинні бути і параметри стрілочного переводу. Як правило, використовуються результати попередніх розрахунків стрілочного переводу.

Під час проектування об'їзду повинні бути визначені радіуси кругових кривих; підвищення зовнішньої рейки h ; елементи перехідних кривих; довжина прямих вставок між кривими; довжина зміщення L і повна довжина об'їзду; порядок розкладки укорочених рейок.

Інші необхідні дані для проектування об'їзду приймаються студентами самостійно, виходячи з вимог і міркувань, викладених у даних МВ, учбовій і технічній літературі та нормативних документах.

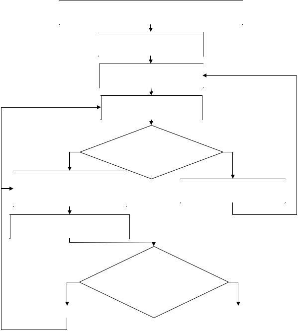
Загальний алгоритм виконання розрахунків об'їзду наведено на рис 1.1.

Вибір та аналіз розрахункової схеми (розд.2)

Визначення розрахункових швидкостей (п.4.3)

Знаходження радіусу кривих (розд. 3)

Розрахунки підвищення зовнішньої рейки (п. 4.2)

так

 

Непогашене прис-

 

ні

 

 

кор. в допусках

 

 

 

 

 

 

 

Розрахунки необхідних характеристик перехідної кривої (п. 5.1-5.3)

Визначення кута повороту зміщення (п.2.2-2.6)

Коригування швидкостей

(п.4.4)

 

ні

 

 

Перевірка достат-

 

 

так

 

 

 

 

 

ності кругової кри-

 

 

 

 

 

 

 

 

 

 

 

 

 

 

 

вої (п. 5.3)

 

 

 

 

 

 

 

 

 

 

 

 

 

 

 

 

 

 

 

 

 

 

 

 

Коригування d, R, lo, Lкк

 

 

 

Визначення параметрів

 

 

 

 

 

 

 

 

об'їзду (п.2.2-2.6)

 

 

 

 

 

 

 

 

Рис. 1.1. Алгоритм виконання розрахунків

2 ВИЗНАЧЕННЯ ОСНОВНИХ ПАРАМЕТРІВ ЗМІЩЕННЯ

2.1 Загальні положення

До основних параметрів, що визначаються на ділянці зміщення при проектуванні обхідної колії відносяться кут повороту в межах кривої, (він же є кутом нахилу прямої вставки між зворотними кривими), а також повна довжина ділянки переходу з початкової колії на зміщену. Одночасно визначається ряд величин, необхідних для розбивки і закріплення плану ділянки об'їзду на місцевості. Ці параметри визначаються шляхом сумісного вирішення рівнянь проекцій розрахункового контуру на вертикальну і горизонтальну вісь. Під розрахунковим контуром мають на увазі ділянку переходу з існуючої колії на зміщену, початок якої знаходиться на вихідній колії, а кінець на колії, що розташована на заданому зміщенні.

Розрахунковим контуром (рис. 2.1) буде колія між точками AВCB1A1. Рівняння проекцій цього контуру будуть такими

L Rsin d cos Rsin 2Rsin d cos

(2.1)

E R 1 cos d sin R 1 cos 2R 1 cos d sin

(2.2)

При паралельному розміщенні основної і обхідної колії лівий і правий контури зміщення будуть симетричними. Тому рівняння (2.1) і (2.2) будуть однаковими для обох контурів.

У випадку непаралельного розміщення існуючої та обхідної колій (рис. 2.2) лівий і правий контури будуть різними. У них можуть бути різними і радіуси кривих. Тому для визначення всіх параметрів колії на об'їзді складаються чотири рівняння проекцій розрахункових контурів на вертикаль і горизонталь. Це будуть рівняння типу (2.1) і (2.2), але вони будуть різними для правої і лівої ділянок зміщення колії у зв’язку з наявністю кута між існуючою та обхідною колією.

Рис. 2.1. Схема колії на об'їзді при паралельному розміщенні основної та обхідної колії

Вихідними даними для вирішення таких задач будуть величина зміщення колії E , радіус кривих R , величина прямої вставки між кривими d , довжина