Материал: Мероприятия по повышению пожарной безопасности на авиационной технике

Внимание! Если размещение файла нарушает Ваши авторские права, то обязательно сообщите нам

Мероприятия по повышению пожарной безопасности на авиационной технике

1. Назначениe

Противопожарное оборудование предназначено для обнаружения, сигнализация и тушения пожара в защищаемых отсеках:

·        левого и правого двигателей;

·        керосинового обогревателя КО-50;

·        главного редуктора и двигателя АИ-9В.

Обнаружение пожара и оповещение экипажа обеспечивается электрической системой сигнализации о пожаре ССП-ФК. На вертолете установлено три комплекта аппаратуры ССП-ФК, которые обеспечивают защиту всех опасных в пожарном отношении отсеков фюзеляжа: отсека левого двигателя ТВЗ-117ВМ, отсека правого двигателя ТВЗ-117ВМ; отсека главного редуктора и расходного топливного бака; отсека двигателя АИ-9В; отсека керосинового обогревателя КО-50. Система ССП-ФК обеспечивает также автоматическое включение средств пожаротушения того отсека, из которого получен сигнал о пожаре. Система пожаротушения обеспечивает хранение огнегасящего состава и распределение его по защищаемым отсекам вертолета. Стационарная система пожаротушения состоит из двух баллонов типа УБШ с огнегасящим составом с обеспечением их разрядки в две очереди, трубопроводов, распылителей и аппаратуры автоматического и ручного управления подачей огнегасящего состава в каждую зону пожаротушения. В грузовой кабине вертолета установлены два переносных огнетушителя типа ОУ-2. Система предотвращения взрывов топливных баков (система нейтрального газа) обеспечивает постоянное заполнение надтопливного пространства баков.

Углекислым газом с целью предотвращения образования в баках взрывоопасной смеси воздуха и паров топлива.

Мероприятия по повышению пожарной безопасности.

Мероприятия по повышению пожарной безопасности представляют собой комплекс конструктивных решений, направленных на исключение возможности возникновения пожара на вертолете.

На вертолете Ми-8МТ предусмотрены:

установка противопожарных перегородок, которые разделяют подкапотное пространство силовой установки на отдельные изолированные отсеки;

система продувки подкапотного пространства набегающим потоком воздуха для удаления за борт вертолета пожароопасных скоплений паров топлива и масла от горячих частей силовой установки.

Противопожарная защита силовой установки включает продольную и поперечную противопожарные перегородки, которые делят подкапотное пространство на отсеки левого и правого двигателей, а также редукторный отсек. Такая конструкция в случае возникновения пожара создает оптимальные условия для его тушения.

Рис. 1 Продольная противопожарная перегородка: 1, 6, 12. Щиты перегородки; 2. Винтовой замок; 3. Резиновый профиль; 5. Нижняя несъемная часть; 7. Кронштейн крепления вентилятора; 8. Лист обшивки; 9. Верхняя часть перегородки; 10. Шпангоут № 1К; 11. Экран выхлопной трубы двигателя

Продольная противопожарная перегородка состоит из трех щитов и делит подкапотное пространство двигательного и вентиляторного отсеков вдоль оси вертолета на две части - правую и левую. Перегородка расположена между стойкой и шпангоутом № 1К. Верхняя передняя часть продольной перегородки съемная, вынимается вверх. Нижняя ее часть приклепана к потолку фюзеляжа. Щит перегородки, расположенной в вентиляторном отсеке, может выниматься вперед. Кроме того, в продольную перегородку конструктивно входит экран, огибающий вентилятор с правой стороны, Экран разделяет правую и левую половины подкапотного пространства в зоне вентилятора.

Щиты противопожарной перегородки выполнены из титана. Каждый щит состоит из профилей и двойной обшивки. Обе обшивки для жесткости имеют взаимно перпендикулярные зиги. В местах пересечения зигов листы соединены точечной электросваркой. По контуру щитов листы обшивки приварены к профилям точечной электросваркой. Щит одновременно служит опорой для вентиляторной установки.

Нижняя часть перегородки выполнена из титана, она состоит из профилей и гладкой одинарной обшивки, подкрепленной диафрагмами.

Экран, верхняя и нижняя части перегородки покрыты жаростойкой шпатлевкой. Стыковка щитов между собой и с нижней частью перегородки осуществляется при помощи профилей фигурного сечения, которые приварены к торцам щитов.

Рис. 2 Поперечная противопожарная перегородка: 1. Подкос шпангоута № 1К; 2. Шпангоут № 1К; 3. Герметизирующий чехол; 4. Экраны выхлопных труб; 5. Рама шпангоута № 1К; 6. Фланец кожуха привода двигателя; 7. Неподвижная панель; 8. Диафрагма; 9. Резиновый амортизатор; 10. Шнур

Поперечная противопожарная перегородка выполнена из титановых листов, состоит из несъемной панели, приклепанной к потолочной панели фюзеляжа, и двух экранов выхлопных труб. Стенка панели имеет отверстия для установки проходных штуцеров трубопроводов, идущих из редукторного в двигательный отсек. Каждый экран выхлопной трубы состоит из несъемной и съемной частей. Несъемная внутренняя часть крепится к капотному шпангоуту № 1К. Съемная часть экрана устанавливается на фигурных профилях на шпангоуте и панели при помощи винтовых замков. Обе части экранов образуют овальные отверстия для прохода задних опор двигателей. Отверстия герметизируются специальными чехлами, которые крепятся к экранам резиновыми амортизаторами, а к двигателю и опоре его на главном редукторе затягивающимся шнуром. Герметичность между торцами панелей и экранов, а также боковыми крышками вентиляторного отсека, осуществляется резиновыми профилями.

2. Комплект противопожарного оборудования


В комплект системы входят:

·    два четырехлитровых баллона УБШ-4-4, заполоненных огнегасящим веществом ФРЕОН-114В2 (Р=125 кгс/см2);

·        подводящие и распыливающие трубопроводы;

·        щиток противопожарная система (расположенный на средней панели);

·        система сигнализации о пожаре ССП-ФК;

·        автоматы защиты (пять АЗС ПРОТИВОПОЖАРНАЯ СИСТЕМА) на правой панели АЗС.

Огнетушители УБШ-4-4.

Огнетушители УБШ-4-4 предназначены для хранения огнегасящего состава. На вертолете применены два огнетушителя УБШ-4-4 (первой и второй очереди). Каждый огнетушитель представляет собой стальной шаровой баллон с переходником, пироголовками, манометром и зарядной гайкой. Включение огнетушителя в действие (разрядка) осуществляется дистанционно от электрического импульса.

Баллон, рассчитанный на рабочее давление до 150 кгс/см2, представляет собой стальную сферическую оболочку, покрытую противоосколочной стеклопластиковой оплеткой. В верхнюю полусферу баллона вварена горловина, в которой установлен переходник с сифонной трубкой. Трубка обеспечивает лучшие условия выброса огнегасящего состава из полости баллона. Переходник служит для монтажа на нем пироголовок, манометра и зарядной гайки. Гнезда для трех пироголовок предусмотрены сверху и с двух боковых сторон переходника. При установке в верхнее гнездо дополнительного переходника число пироголовок может быть доведено до семи.

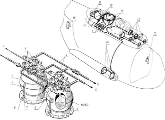
Рис. 3 Система пожаротушения: 1. Баллон огнетушителя УБШ-4-4; 2. Прижимное кольцо; 3. Пироголовка ПГКц; 4. Коллекторный узел; 5. Сифонная трубка; 6. Манометр; 7. Стяжной замок; 8. Основание; 9. Распылитель в отсеке АИ-9В; 10. Распылительная трубка в отсеке расходного бака; 11. Распылители в отсеке главного редуктора; 12. Распылительные кольца в отсеке левого двигателя; 13. Передний переносной огнетушитель ОУ-2; 14. Распылители в отсеке КО-50; 15. Трубка отвода огнегасящего состава за борт; 16. Задний переносной огнетушитель ОУ-2

Огнетушитель УБШ-4-4 имеет четыре пироголовки (по количеству защищаемых отсеков): две установлены на основном и две - на дополнительном переходнике.

С лицевой стороны основного переходника установлен манометр, с тыльной его стороны - зарядная гайка и переходник.

При помощи переходника огнетушитель через трубопровод соединяется с забортным пространством, что позволяет стравить содержимое баллона за борт вертолета в случае прорыва предохранительной мембраны.

Зарядная гайка предназначена для герметизации зарядного отверстия после зарядки огнетушителя. В корпус гайки завальцована предохранительная мембрана, которая разрывается, если давление в баллоне из-за перегрева превысит величину 200±20 кгс/см2.

Баллон заправляется огнегасящим составом фреон 114В 2 массой 5,640 кг и для обеспечения подачи этого состава заряжается воздухом или азотом массой 0,180 кг до давления 105÷115 кгс/см2 15÷20° С.

Огнетушители установлены в отсеке главного редуктора справа между шпангоутами № 7 и № 9 и закреплены к потолочной панели грузовой кабины на круглом основании из материала Д16АМ с приклеенной войлочной прокладкой толщиной 4 мм.

Крепление огнетушителя к чаше основания - легкоразъемное, с помощью прижимного кольца с серьгой и стяжным замком. Чаша основания в месте прилегания к обшивке потолочной панели имеет дренажные отверстия.

Передний по полету огнетушитель - первой очереди, задний - второй очереди.

Баллоны и относящиеся к ним узлы окрашены красной эмалью.

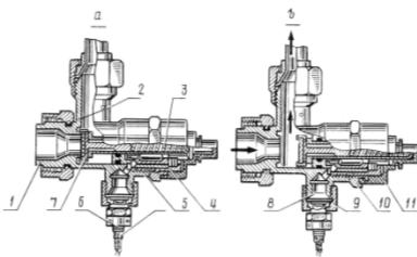
Клапанная пироголовка ПГКц является основным запорным узлом огнетушителя, при открытии которого производится выброс огнегасящего состава из баллона в магистраль системы пожаротушения.

Установленные на баллоне четыре пироголовки обеспечивают выход огнегасящего состава при подаче его в любую одну зону, защищаемую от пожара, за время не более 1,3 сек.

Открытие пироголовки производится с помощью двух пиропатронов типа ПП-3 при подаче на них электрического импульса - автоматически от системы сигнализации о пожаре или вручную от соответствующей кнопки на средней панели электропульта.

Пироголовка состоит из корпуса, цангового замка, клапана, предохранительной чеки и двух запалов.

Рис. 4 Пироголовка ПГКц:  1. Входной штуцер; 2. Выходной штуцер; 3. Пружина штока; 4. Цанговый замок; 5. Корпус; 6. Бандаж; 7. Клапан; 8. Пиропатрон ПП-3; 9. Пирозапал; 10. Контргайка; 11.Предохранительный колпачок

В верхней части корпуса имеется внутренняя резьба для установки цангового замка, а внутри корпуса - седло, на которое опирается клапан. Сбоку корпуса с одной стороны имеется рабочий штуцер для подсоединения коллектора системы пожаротушения, с другой стороны - два гнезда для установки пиропатронов.

Гнезда имеют наружную резьбу для крепления пирозапалов, к которым подводятся провода от электрической системы управления пожаротушением. Во избежание неправильного подсоединения пирозапалов накидные гайки пирозапалов и соответствующие им коллектора системы имеют одинаковые цветные опознавательные кольца (синего, серого или черного цвета).

Предохранительная чека исключает случайное открытие пироголовки и должна постоянно находиться на пироголовке заряженного огнетушителя. Чека снимается с пироголовки в последнюю очередь после установки и подключения огнетушителя к магистрали системы пожаротушения, установки пиропатронов и проверки исправности их электрических цепей.

Работа пироголовки огнетушителя:

Напряжение на срабатывание пиропатронов баллона первой очереди подается:

автоматически системой сигнализации о пожаре;

вручную, при нажатии на кнопку «РУЧНОЕ ВКЛЮЧЕНИЕ. I ОЧЕРЕДЬ»;

Баллон второй очереди используется, если первой очередью пожар в отсеке не ликвидирован или для тушения пожара в другом защищаемом отсеке. Для этого необходимо нажать на кнопку «РУЧНОЕ ВКЛЮЧЕНИЕ. II ОЧЕРЕДЬ» соответствующего отсека.

Клапанная пироголовка ПГКц срабатывает на открытие от взрыва пиропатронов. Два пиропатрона пироголовки, взрываясь от электрического импульса, создают силу, открывающую клапан: пороховые газы через отверстия в корпусе поступают в газовую камеру, откуда по сверлениям в корпусе цангового замка подаются под его муфту. Давлением газов муфта перемещается и освобождает цанговый держатель штока.

Под давлением огнегасящего состава в баллоне шток замка, раскрывая цангу, перемещается, клапан штока, закрывающий входной штуцер пироголовки, отходит от седла корпуса и открывает баллон.

Огнегасящий состав под действием сжатого воздуха выбрасывается в распределительный коллектор, далее через магистральный трубопровод и распылительные трубки распыливается в зону пожара.

После израсходования состава и падения давления в баллоне до нуля пружина штока возвращает клапан обратно, который, перекрывая выпускное отверстие баллона, работает как обратный клапан, препятствуя наполнению баллона огнегасящим составом при срабатывании следующей очереди.

Верхняя часть штока - «солдатик» остается выступающей из корпуса на 15 мм, указывая, что пироголовка сработала и нормально открылась.

Контроль исправности пиропатронов в пироголовках огнетушителей и цепей их питания осуществляется следующим образом, необходимо:

включить автомат защиты сети «ПРОТИВОПОЖАРНАЯ СИСТЕМА. СИГНАЛИЗАЦ.» на правой панели АЗС электропульта;

установить выключателя «КОНТРОЛЬ ПИРОПАТРОНОВ» на средней панели электропульта летчиков последовательно в положение «I», затем в положение «II», соответствующие контролю пиропатронов I и II групп.

При исправных пиропатронах и цепях их питания лампы восьми сигнальных табло «I ОЧЕРЕДЬ» и «II ОЧЕРЕДЬ» на щитке сигнализации средней панели электропульта гореть не должны. Загорание табло свидетельствует о неисправности соответствующего пиропатрона или цепи его питания.

Система подачи огнегасящего состава.

Система подачи огнегасящего состава обеспечивает доставку огнегасящего состава из баллонов огнетушителей в зону пожаротушения.

Каждая зона пожаротушения (защищаемый отсек) обслуживается индивидуальной системой подачи огнегасящего состава, состоящей из коллектора, магистрального трубопровода и распылителей.

Коллектор соединяет выходные рабочие штуцера двух одноименных пироголовок огнетушителей 1 и 2 очереди с трубопроводом, ведущим к распылителям соответствующего отсека, обеспечивая подачу в данную магистраль огнегасящего состава из любого баллона. Коллекторный узел системы состоит из четырех коллекторов, изготовленных из стальных труб размером 18 мм и снабженных ниппелями и накидными гайками.

Трубопроводы магистралей подвода огнегасящей жидкости в отсеки изготовлены из труб диаметром 12мм и 14мм. На случай непреднамеренного вскрытия баллонов (прорыв предохранительной мембраны из-за перегрева) в системе предусмотрен специальный трубопровод диаметром 6 мм, соединяющий огнетушители с забортным пространством. Вывод трубопровода осуществлен на правом борту между шпангоутами № 10 и 11.

Коллектор отсека КО-50 - черного цвета. Коллектор отсека правого двигателя цветного кольца не имеет.

Все накидные гайки и узловые соединения системы законтрены проволокой 0,8 мм и запломбированы.

Распылители предназначены для создания в зоне пожаротушения интенсивной завесы огнегасящего состава необходимой концентрации.

Распылители представляют собой разной конфигурации трубы размером 12 мм из нержавеющей стали 12Х18Н10Т с большим количеством направленных распылительных отверстий диаметром 0,8 мм, через которые выбрасывается огнегасящий состав, поступающий из огнетушителя по магистральным трубопроводам. Конфигурация распылителей, шаг и направление сверления отверстий рассчитаны из требований обеспечения наибольшей эффективности пожаротушения: создания необходимого расхода огнегасящего состава и направленности распыливания непосредственно в зону очага пожара.

В отсеках левого и правого двигателей вертикально установлены по три поперечных распылительных кольца, охватывающие двигатели в трех местах, с распылительными отверстиями, направленными на поверхности двигателей.

В отсеке главного редуктора имеются горизонтальное распылительное кольцо и четыре вертикальные трубы - распылителя, изогнутые по контуру редуктора и охватывающие его с четырех сторон. Над контейнером расходного топливного бака установлены прямая и дугообразная трубы-распылители. В отсеке двигателя АИ-9В распылитель выполнен в виде четырехугольной изогнутой рамки, охватывающей двигатель.

В отсеке обогревателя КО-50 установлены два вертикальных поперечных распылительных кольца, соединенных горизонтальной трубой-распылителем.