Материал: Курсовой_целиком

Внимание! Если размещение файла нарушает Ваши авторские права, то обязательно сообщите нам

 

 

 

3. Перечень элементов

 

 

 

 

 

 

 

Примечание

Поз.

 

Название

Кол.

 

 

 

 

 

 

 

 

 

Резисторы

 

 

 

 

 

 

 

 

1

R1

3,6

МОм ±5%

1

 

2

R2

1,5

МОм ±5%

1

 

3

R3

3,6

кОм ±5%

1

 

4

R4

91 Ом ±5%

1

 

 

 

 

 

 

 

 

 

 

Конденсаторы

 

 

 

 

 

 

 

5

С1

0,022 мкФ ±5%

1

 

6

С2

1 мкФ ±5%

1

 

7

С3

330 мкФ ±20%

1

 

 

 

 

 

 

 

 

 

 

Транзисторы

 

 

 

 

 

 

 

8

VT1

МДП-N-25

1

 

 

 

 

 

 

 

 

 

 

 

 

 

 

 

 

 

 

 

 

 

 

 

 

 

21

4.Моделирование усилительного каскада на ЭВМ

4.1.Схема моделирования

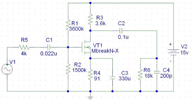
На рисунке 4.1.1 представлена моделируемая с помощью программы Design Lab 8.0 схема усилительного каскада.

Рисунок 4.1.1 – Схема модели усилительного каскада

Для схемы модели усилительного каскада снимаем осциллограммы входного и выходного сигналов. Результаты представлены на рисунке 4.1.2.

Рисунок 4.1.2 – Осциллограммы входного и выходного сигналов усилительного каскада

22

Схема работоспособна.

4.2.Статический анализ схемы

Спомощью программы Design Lab 8.0 проведем статический анализ схемы модели усилительного каскада. Результат представлен на рисунке 4.2.1.

Рисунок 4.2.1 – Статический анализ схемы усилительного каскада

Всоответствии с рисунком 4.2.1:

рабочий ток стока IС0 = 2,117 мА;

потенциал на стоке ϕС0 = 7,379 В;

потенциал на затворе ϕЗ0 = 4,412 В;

потенциал на истоке ϕИ0 = 0,1927 В. Рассчитаем значение напряжения затвор-исток:

UЗИ0 = ϕЗ0 - ϕИ0 = 4,412 - 0,1927 = 4,219 В.

Рассчитаем значение напряжения сток-исток:

UСИ0 = ϕС0 - ϕИ0 = 7,379 - 0,1927 = 7,186 В.

Результаты моделирования усилительного каскада на ЭВМ представим в таблице 4.2.1.

23

Таблица 4.2.1

Параметр

UЗИ0, В

IС0, мА

UСИ0, В

Значение

4,219

2,117

7,186

 

 

 

 

4.3.Частотные характеристики усилителя

Спомощью программы Design Lab 8.0 для схемы на рисунке 4.1.1 снимаем амплитудночастотную характеристику. Результаты представлены на рисунке 4.3.1.

Рисунок 4.3.1 – Амплитудно-частотная характеристика усилителя

Из графика рисунка 4.3.1 определим максимальное значение коэффициента усиления:

Кемах= 10,07.

Из графика рисунка 4.3.1 определим значение коэффициента усиления для ближайшего к заданному минимальному значению нижней границы полосы пропускания fН = 75 Гц:

Ке75 = 9,961.

Рассчитаем значение коэффициента усиления для нижней границы полосы пропускания:

КеН = Кемах × 0,707 = 10,07×0,707 = 7,117.

24

Из графика рисунка 4.3.1 определим значение нижней границы полосы пропускания для значение коэффициента усиления КеН = 7,117:

fН1=12,15 Гц.

Сравним определенное значение частоты с заданным минимальным значением нижней границы полосы пропускания fН = 75 Гц:

fН1 < fН

Значение нижней границы полосы пропускания меньше требуемого.

Примем значение емкости конденсатора CP2 ближайшим к рассчитанному (CP2 = 1 мкФ), но при котором значение нижней границы полосы пропускания удовлетворяет требуемому значению нижней границы полосы пропускания fН = 75 Гц:

CP2 = 0,1 мкФ.

С помощью программы Design Lab 8.0 смоделируем схему усилительного каскада для значения CP2 = 0,1 мкФ. Результат представлен на рисунке 4.3.2.

Рисунок 4.3.2 – Схема модели усилительного каскада

Для схемы модели усилительного каскада на рисунке 4.3.2 снимаем осциллограммы входного и выходного сигналов. Результаты представлены на рисунке 4.3.3.

25