Материал: Курсовая работа. Пример 1

Внимание! Если размещение файла нарушает Ваши авторские права, то обязательно сообщите нам

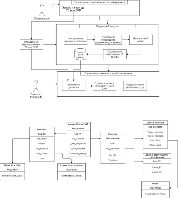
На рисунке 6 представлено взаимодействие подсистем сервисного модуля.

11

Рис. 6 Взаимосвязь подсистем в Серверном модуле

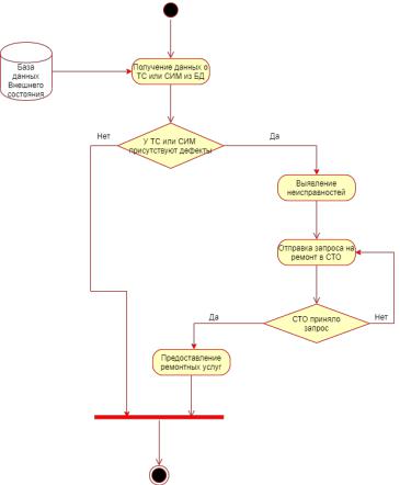
5.2.5 Подсистема интерфейса технического обслуживания

Представляет собой пользовательское приложение с ограниченным доступом. Предназначена для взаимодействия оператора технического обслуживания со станциями технического обслуживания. Получает на вход зафиксированное внешнее состояние ТС или СИМ, а также результаты телематического устройства из базы данных. Если у ТС или СИМ присутствует дефект, связанный с внешним состоянием или с технической частью, оператор отправляет запрос на предоставление ремонтных услуг на станцию технического обслуживания.

На рисунке 7 представлена диаграмма деятельности подсистемы интерфейса технического обслуживания.

12

Рис. 7 Диаграмма деятельности подсистемы ТО

5.3Требования к способам и средствам связи для информационного обмена между компонентами системы

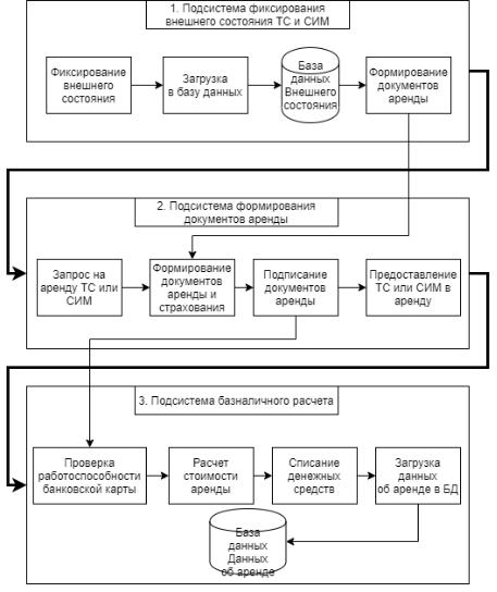
На рисунке 8 представлена схема взаимодействия подсистем. Информационный обмен между подсистемами должен осуществляться через единое информационное пространство и посредством использования стандартизированных протоколов и форматов обмена данными.

Компоненты подсистем АИС должны функционировать в пределах единого логического пространства, обеспеченного интегрированными средствами серверов данных и серверов приложений.

13

Рис. 8 Взаимодействие подсистем АИС «Транспорт»

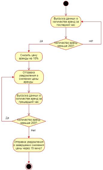
На рисунке 9 представлена ER-диаграмма АИС «Транспорт».

Рис. 9 ER-диаграмма АИС «Транспорт»

5.4 Требования к эргономике и технической эстетике

Система должна удовлетворять следующим требованиям:

взаимодействие системы и пользователя осуществляется на русском языке, за исключением системных сообщений, не подлежащих русификации;

должно быть реализовано отображение на дисплее смартфона только тех возможностей, которые доступны конкретному пользователю в соответствии с его полномочиями, т.е. для

14

пользователя, системного оператора и технической службы, экранные формы будут отличаться.

5.5 Требования к защите информации от несанкционированного доступа

Меры по идентификации и аутентификации субъектов доступа и объектов доступа должны обеспечивать:

присвоение субъектам и объектам доступа уникального признака (идентификатора);

проверку принадлежности субъекту (объекту) доступа предъявленного им идентификатора (подтверждение подлинности или аутентификация).

5.6Перспективы развития, модернизации системы

Перспективы развития, модернизации системы:

возможность арендовать несколько ТС или СИМ одновременно;

интегрирование навигационной системы в пользовательское приложение.

6.Требования к видам обеспечения

6.1Требования к лингвистическому обеспечению

Языком взаимодействия пользователей и системы является русский

язык:

взаимодействие пользователя со смартфоном должно осуществляться на русском языке (исключение могут составлять только системные сообщения, выдаваемые программными продуктами третьих компаний);

документы и отчеты Подсистемы готовятся и выводятся пользователю на русском языке;

графический интерфейс пользователя Подсистемы должен быть создан на русском языке.

6.2Требования к программному обеспечению

Серверная часть:

Операционная система семейства Unix;

Веб-сервер Apache 1.3.18;

Nginx, модуль mod_accel для Apache;

Набор библиотек и утилит ffmpeg;

PHP 4.2.0;

15