Материал: Курсовая работа. Пример 1

Внимание! Если размещение файла нарушает Ваши авторские права, то обязательно сообщите нам

4.2 Общие сведения об объекте автоматизации

Сервис предполагает бесконтактную аренду ТС и СИМ. В процессе аренды пользователь имеет ограничение в геозоне, в которой разрешено перемещаться. Перед началом аренды, пользователь фиксирует внешнее состояние ТС или СИМ и подписать договор аренды. После подписания договора аренды, производится проверка банковской карты на работоспособность, если проверка заканчивается успехом - аренда начинается. В противном случае, система отправляет уведомление пользователю о неработоспособности банковской карты. После завершения аренды, пользователь фиксирует внешнее состояние ТС или СИМ и подписывает акт сдачи. После этого происходит автоматическая оплата аренды. Также, в зависимости от загруженности системы, т.е. при наименьшей загруженности будет происходить снижении цены аренды на

10%.

5.Требования к структуре и функционированию системы

5.1Перечень подсистем, их назначение и основные характеристики

Всостав АИС «Транспорт» должны входить следующие подсистемы:

1.Подсистема определения местоположения ТС и СИМ;

2.Подсистема пользовательского интерфейса;

3.Подсистема безналичного расчета;

4.Серверный модуль, который включает в себя:

o Подсистему подготовки/утверждения документов для аренды ТС и СИМ;

o Подсистему фиксирования внешнего состояния ТС и СИМ; o Подсистему кэширования информации о ТС и СИМ;

o Подсистема взаимодействия ТС и СИМ с сервером; o Подсистема изменения стоимости аренды;

5. Подсистема интерфейса технического обслуживания автопарка.

5.2 Требования к функциям (задачам), выполняемых системой 5.2.1 Подсистема определения местоположения ТС и СИМ

Подсистема определения местоположения представляет собой взаимодействие телематического устройства, встроенного в ТС и СИМ с сервером. Под телематическим устройством понимается высокоскоростной приёмопередатчик, который обеспечивает взаимодействие транспортного средства с сетью, позволяя запрашивать данные о его техническом состоянии.

6

На рисунке 1 представлена диаграмма деятельности подсистемы определения местоположения ТС и СИМ.

Рис. 1 Диаграмма деятельности подсистемы определения местоположения ТС и СИМ

5.2.2 Подсистема пользовательского интерфейса

Подсистема пользовательского интерфейса представляет собой общедоступное пользовательское приложение для смартфонов под управлением ОС iOS и Android и обеспечивает взаимодействие пользователя с системой.

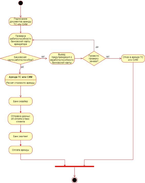
5.2.3 Подсистема безналичного расчета

Подсистема безналичного расчета получает на вход данные об аренде ТС или СИМ, перед началом аренды, происходит проверка работоспособности банковской карты пользователя. После завершения аренды, сумма аренды автоматически списывается с банковской карты арендатора.

На рисунке 2 представлена диаграмма деятельности подсистемы безналичного расчета.

7

Рис. 2 Подсистема безналичного расчета

5.2.4 Серверный модуль

Сервисный модуль – это главная часть системы, в нем производится фиксирование внешнего состояния ТС и СИМ, подготовка и утверждение документов для аренды, безналичный расчёт, а также, кэширование информации о ТС и СИМ во время аренды.

Состоит из следующих подсистем:

8

1)Подсистема фиксирования внешнего состояния ТС и СИМ. Получает запрос на аренду конкретного ТС или СИМ от пользователя, затем пользователь производит фиксирование внешнего состояния, задействовав основную камеру смартфона (см. рис. 3).

Рис. 3 Диаграмма деятельности подсистемы фиксирования внешнего вида

2)Подсистема подготовки/утверждения документов для аренды на вход получает данные о пользователя, которые хранятся в базе данных, отправляет запрос в страховую компанию, при успешном исходе, пользователь удаленно подписывает договоры аренды и страхования ТС или СИМ.

9

3)Подсистема кэширования информации о ТС и СИМ в автоматическом режиме записывает данные о ТС и СИМ, полученные с телематического устройства, встроенного в ТС и СИМ, и отправляет данные об аренде в базу данных (см. рис. 4).

Рис. 4 Диаграмма активности кэширующей подсистемы

4)Подсистема взаимодействия ТС и СИМ с сервером. Пакеты с данными о ТС и СИМ передаются с телематического оборудования на сервер и наоборот. Передается абсолютно вся информация по текущему состоянию автомобиля: датчики, статусы дверей, состояние двигателя и тд.

5)Подсистема изменения стоимости аренды анализирует востребованность аренды транспортных средств и средств индивидуальной мобильности в часы наименьшей загруженности системы, и снижает стоимость аренды на 10% (см. рис. 5).

10